兰州文理学院是2013年经教育部批准设立的普通本科院校。其前身是1950年创立的甘肃教育学院和1985年创办的甘肃联合大学,2011年甘肃省艺术学校并入。学校是甘肃省首批转型发展试点院校,教育部确定的中国传媒大学对口支援西部高校,文旅部非遗传承人群研修基地,首届“甘肃省文明校园”,新时代甘肃省高校党建“示范院校”。
在七十余年的发展历程中,学校始终坚持“知行合一、学以致用”的办学理念,践行“明德强能、励志笃行”的校训,不断探索、与时并进,为甘肃经济社会发展、基础教育发展培养了一大批高素质应用型人才。
兰州文理学院设有表演本科专业戏曲表演及戏曲音乐演奏两个培养方向,现有师资五十余人,其中甘肃省领军人才一人、梅花奖得主一人,还聘请陇剧院、秦剧院等院团行业知名演员为兼职教师。学校教师多次在敦煌文艺奖、梅花奖、小梅花奖等赛事中获奖,是甘肃省唯一开办戏曲专业的高校,是“中国戏曲教育联盟”理事单位,国家艺术基金2016年《敦煌舞表演艺术人才培养》项目资助单位,甘肃省教育厅“大型神话陇剧《马踏飞燕》”协同创新单位,甘肃省教育厅“戏曲人才培养与舞台剧目开发协同创新”单位,敦煌舞教学体系研发单位。创作了陇剧《马踏飞燕》《张桂梅》等剧目,成功申报教育部思想政治工作质量提升综合改革与精品建设项目;与甘肃省陇剧院、甘肃省秦腔艺术剧院签约合作单位,共育戏曲舞台表演人才。
在人才培养中始终传承弘扬中华优秀传统文化,促进学生艺术实践能力的不断提高,达到实践教学协同育人的重要目的。努力培养专业基础扎实、艺术实践能力突出的学生服务于社会;本着艺术为人民服务的思想,高度重视人才培养,充分利用“以演促教、演教结合”的思路,采取项目化运作模式,开发、融合甘肃文化、陇剧音乐文化等元素,探索艺术表演人才培养与舞台实践方面的新思路、新办法和新理念,培养出了大批优秀的传播者和践行者,戏曲专业成为我校的特色专业。
一、招生专业及计划
2024年兰州文理学院表演(含戏曲表演、戏曲音乐方向)本科专业面向全国招生,不设分省计划,不区分物理、历史类(文理类)。戏曲表演方向包括陇剧、秦腔表演;戏曲音乐方向包括秦腔、陇剧文武乐队各种乐器,具体为:板胡、二胡、扬琴、琵琶、古筝、三弦、笙、大提琴、倍大提琴、唢呐、笛子、陇胡、月琴、柳琴、阮及打击乐。 1. 表演(戏曲表演)拟招生25人,表演(戏曲音乐)拟招生25人,正式招生计划以《2024年甘肃省普通高校招生专业目录》公布为准。 2.本专业学制四年,学费标准按照甘肃省规定标准执行。
二、报名
(一)报名条件。符合生源所在省(区、市)2024年普通高等学校招生考试报名条件且具有一定戏曲艺术基础者均可报名。 (二)文化考试报名。报考戏曲类专业的考生须按照所在省(区、市)要求参加2024年普通高等学校招生全国统一考试报名,报名办法与普通类考生相同,报考类别应为艺术类。报考戏曲类专业的考生均须参加普通高等学校招生全国统一考试。 (三)专业考试报名。按生源所在省(区、市)要求完成高考报名并缴纳报名费后,按我校要求完成相关专业考试报名和缴费。 (四)报名时间及方式。2023年12月25日8:00至12 月 27日18:00,考生须登录甘肃省教育考试院国家教育考试综合管理平台进行网上报名。不按要求报名,误填、错填报考信息或填报虚假信息而导致不能考试的,后果由考生本人承担。考生于2024 年1月9日8:00开始登录报名网站打印《准考证》。 报名网址:https://kw.ganseea.cn。 (五)缴费。报名完成后,考生须根据《甘肃省发展和改革委员会 甘肃省财政厅关于理顺和调整我省教育考试收费标准的通知》要求向我院缴纳考试费,标准为280元/人。逾期未缴费,视为考生自愿放弃专业考试资格,不能参加本年度戏曲类省际联考的专业考试及录取。缴费后,不得修改报考信息,未在规定时间参加专业考试的,不予退费。
三、考试时间、地点及要求
根据教育部《关于进一步加强和改进普通高等学校艺术类专业考试招生工作的指导意见》《关于做好高校戏曲类本科专业招生省际联考工作的通知》以及北京市教育考试院《关于做好2024年普通高等学校戏曲类本科专业招生省际联考工作的通知》等文件精神,报考我校表演(戏曲表演、戏曲音乐)的考生,须参加由我校组织的戏曲表演(秦腔、陇剧)、戏曲音乐(秦腔、陇剧) 2024年普通高等学校戏曲类本科专业招生省际联考。 考试时间:2024 年1月14日至1月15日。 考试地点:兰州文理学院南校区(具体以准考证为准)。 特别提醒:考生入场前准备好考试所需乐器、服装等考试用具,在抽取面试顺序号进入候考区后不得擅自离场,用餐自备。 四、合格线划定
考试结束后划定专业课合格线,合格人数控制在本专业(剧种)本科计划数的4倍。2024年2月底在学校官网(https://zjc.luas.edu.cn/zs/)公布成绩,届时考生可登录网站查询成绩并自行打印《2024年戏曲类专业招生省际联考成绩单》,我校不再寄发纸质成绩单。 联考成绩公布后,考生如对本人成绩有异议,须在规定时间内,由考生本人向我校提出申请,我校按程序进行复核后及时反馈。成绩复核内容包括:考生试卷或考试信息是否与本人信息一致,是否漏评、漏统(登),各科目得分合成后是否与提供给考生的成绩一致,不提供考生查卷(视频)服务。
五、录取原则
我校表演(含戏曲表演、戏曲音乐方向)专业录取成绩由专业课成绩和文化课成绩两部分组成,文化课达到甘肃省教育考试院划定的2024年普通高等学校戏曲类本科专业招生省际联考最低控制线,在合格考生中按专业课成绩从高分到低分择优录取。 新生入校后进行专业条件复查,如发现不符合录取条件或有舞弊行为者以及体检复查不合格者,取消入学资格。
六、联系方式
联系地址:兰州文理学院(甘肃省兰州市城关区北面滩400号) 邮 编:730000 招生咨询:马老师,0931-8707306,13919066783
附件
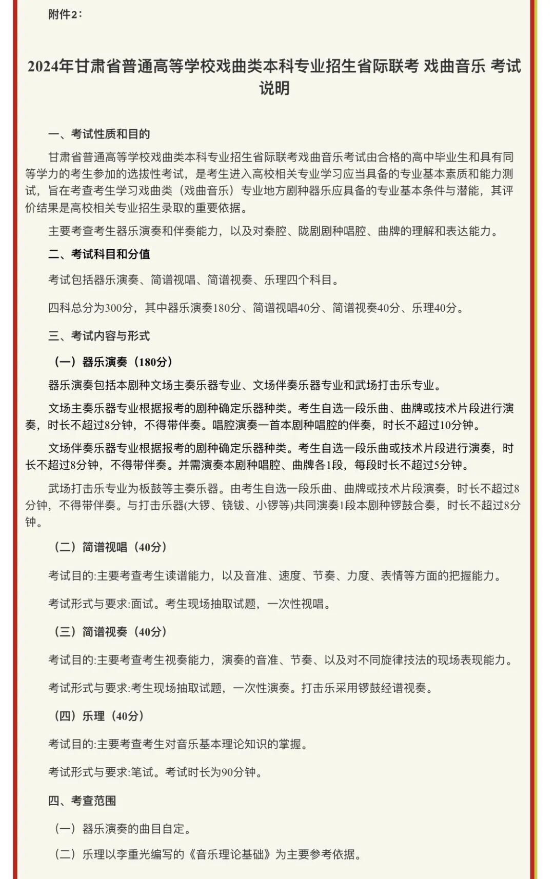
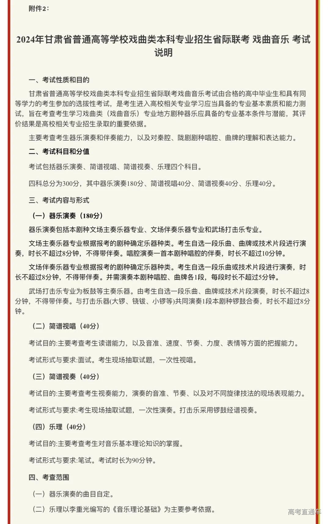
普通高等学校戏曲类本科专业省际联考考试说明

