北京大学是教育部批准的全国建设高水平运动队学校。为促进素质教育,繁荣校园文化,推动北京大学体育运动的开展,加强与全国各中学在体育教育方面的联系与沟通,促进大、中学校之间的相互了解与学习,共同培养德、智、体、美、劳全面发展的人才,结合我校高水平运动队建设需要和人才培养目标,根据教育部招收高水平运动队的有关规定,我校继续进行高水平运动员的选拔工作,特制定本简章。
一
招收项目
A类:田径、男子篮球、女子篮球、乒乓球
B类:羽毛球 、游泳 、男子足球
二
招生计划
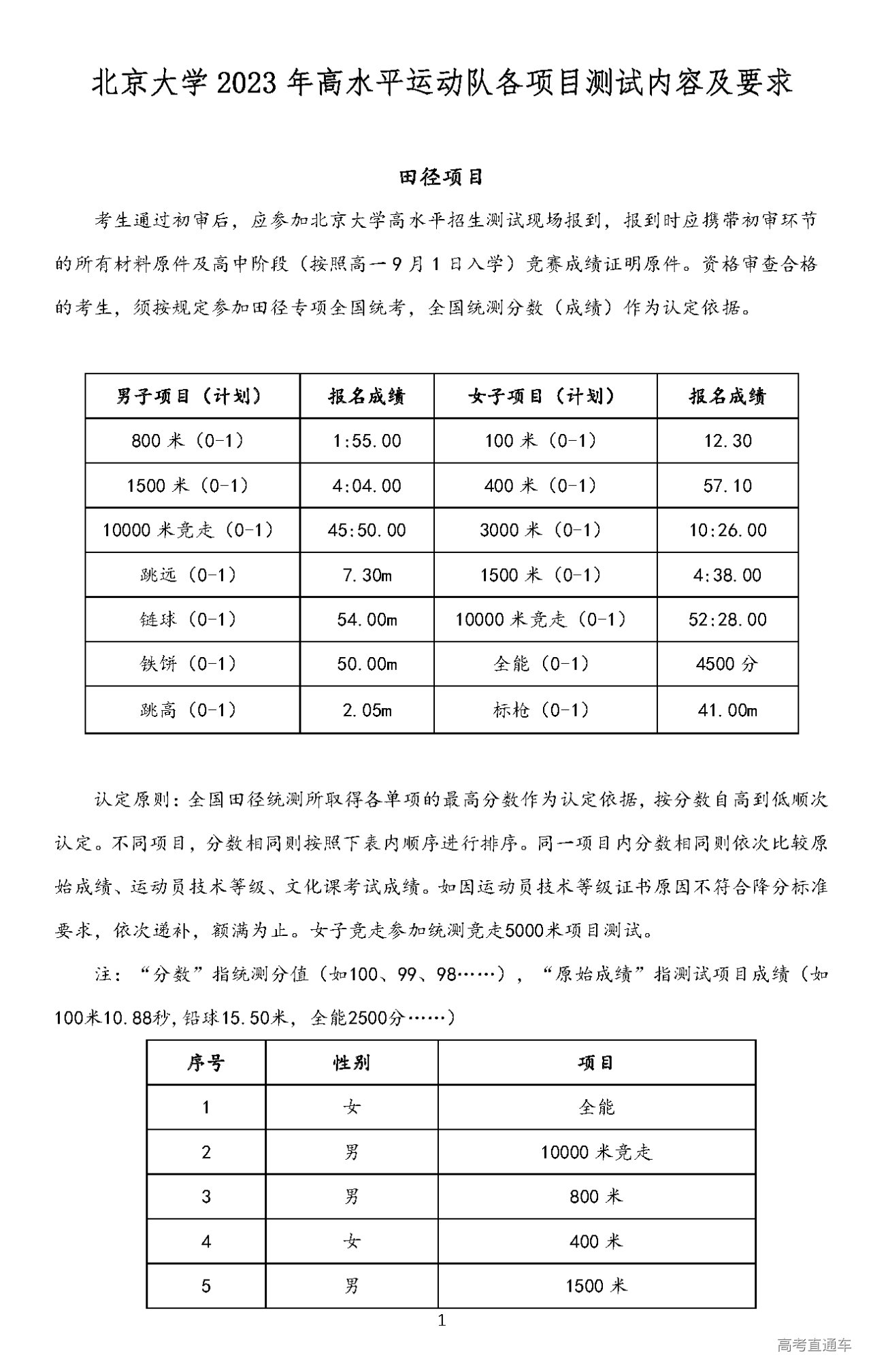
北京大学2023年高水平运动队招生总计划不超过40人,公示合格考生人数按教育部规定执行,根据测试情况,择优录取,宁缺毋滥。
具体招生项目和要求按《北京大学2023年高水平运动队招生测试内容及要求》(点击“阅读原文”进入北京大学招生网查看附件)执行。
三
报考条件
凡报名参加北京大学高水平运动队招生测试的考生须具备以下条件之一:
1、高级中等教育学校毕业,获得国家二级运动员(含)以上证书且高中阶段在省级(含)以上比赛中获得集体项目前六名的主力队员或个人项目前三名者。
2、具有高级中等教育毕业同等学力,获得国家一级运动员(含)以上证书者或近三年内在全国或国际集体项目比赛中获得前八名的主力队员。
注:凡以同等学力报考的考生必须提供与高级中等教育相当的学习证明和成绩单,由省级教育部门协助对其资格进行认定,未经资格认定的同等学力考生不得报考。
考生所持本人运动员技术等级证书中的运动项目应与报考的运动项目一致(原则上运动小项也应对应一致,田径项目须严格对应),田径项目根据校田径队需要设置测试项目。
考生还需符合教育部规定的高校招收高水平运动队的其他报考条件。各测试项目报名的条件和要求见附件《北京大学2023年高水平运动队招生测试内容及要求》。
四
降分标准及录取办法
经体育专项测试后,我校将选择其中部分运动成绩突出、品学兼优的考生作为北京大学高水平运动队候选人。根据教育部相关规定,我校对候选人执行以下降分标准和录取办法:
A类项目:对部分运动成绩特别突出的考生,当其高考文化课成绩达到生源省份本科第二批次录取控制线的65%时予以录取。获得一级运动员、运动健将、国际健将称号之一的考生,可申请单招文化课统考,经我校专家评审组审核通过后参加运动训练专业单独招生文化课考试,且文化课最低线不得低于运动训练专业统一划定的文化课最低线。其余考生当其高考文化课成绩达到生源省份本科第二批次录取控制分数线时予以录取。
B类项目:当高考文化课成绩达到生源省份本科第二批次录取控制分数线时予以录取。
注:合并本科批次省份和高考改革试点省份以当地省级招生考试机构政策为准。
获得北京大学高水平运动队认定的学生,须按规定参加高考报名,且按与我校签订的认定协议的要求填报志愿。高水平运动员入学后学制为五年。
如考生所在省(自治区、直辖市)组织高水平运动员统一测试,则考生必须参加并测试合格。
如果教育部关于高水平运动员的政策有所调整,我校将进行相应调整。
五
网上报名及办法
考生登录北京大学本科招生网上报名平台(点击“阅读原文”进入北京大学招生网查看),进行网上注册、报名、按要求扫描上传以下材料:
1、加盖所在中学公章的《北京大学2023年高水平运动队招生测试申请表》、参赛秩序册本人页、相关成绩册本人页、运动等级证书(如果等级证书正在办理中,请提供相关部门的证明材料,认定名单上报教育部前未能提供正式等级证书者,取消资格)、比赛获奖的最好成绩证书、符合报名要求的成绩证明、学籍证明、《反兴奋剂承诺书》、《诚信考试承诺书》等材料。
2、考生须上传通过国家体育总局版权所有的“运动员技术等级综合管理系统”(http://ydydj.univsport.com/)打印的运动员等级证书证明资料扫描件。
考生报名材料应当清晰、真实、完整。报名材料中存在虚假内容或隐匿可能对考生产生不利影响的重大事实的,按教育部相关规定处理。
网上报名时间:2022年12月28日至2023年1月4日17:00。
六
选拔程序
1
资格审查
我校组织各项目专家评审组对考生的报名材料进行审核,结合我校高水平运动队建设需要,择优确定初审合格名单。凡未在网上报名或未获得初审合格资格的考生不能参加我校组织的高水平运动队招生测试。
2
初审结果查询
初审结果将于2023年1月中旬在北京大学招生网上公布,请考生登录北京大学本科招生网上报名平台(点击“阅读原文”进入北京大学招生网查看)查询,通过初审的考生直接在报名平台中打印测试通知书,考生凭测试通知书和有效身份证件参加北京大学2023年高水平运动队招生测试。
3
现场报到、文化课考试及要求
(1)报到时间:2023年2月8日08:00至12:00。
(2)报到时须出示加盖所在中学公章的《北京大学2023年高水平运动队招生测试申请表》、参赛秩序册本人页复印件、相关成绩册本人页复印件、运动等级证书原件(如果等级证书正在办理中,请提供相关部门的证明材料,拟录取名单上报教育部前未能提供正式等级证书者,取消资格)、比赛获奖成绩证书原件、学籍证明和两张近期一寸免冠彩色照片等材料。
(3)凡参加我校高水平运动队招生测试的所有考生须购买测试期间的个人“人身意外伤害保险”,报到时提交保险单据原件。
(4)其他报到事项请见测试通知书。
(5)参加文化课考试的项目:田径、乒乓球、男子足球、羽毛球、游泳。以上项目所有考生须参加文化课考试,未参加者不具备后续认定资格。
考试科目:数学、英语。
田径、乒乓球参加文化课考试I;男子足球、羽毛球、游泳参加文化课考试II。
文化课考试时间:考试为2月8日-9日期间,考试安排以系统内具体通知为准。
文化课考试合格标准:乒乓球项目文化课考试I合格分数线为参加此测试所有乒乓球项目考生的平均成绩的60%;文化课考试II合格分数线为参加此测试所有考生的平均成绩的80%。
田径项目文化课考试不设合格线,仅作为统测同项同分同成绩时顺次排序参考。
考生文化课考试结果将在考生报名系统中公布,具体时间请关注北大招生网通知。男子足球、乒乓球、羽毛球、游泳文化课考试合格者须按要求参加体育专项全国统考。
4
体育专项测试及要求
(1)测试时间:2023年2月8日-9日;
(2)各专项测试内容、标准及要求见附件;
(3)我校将对部分成绩优秀的考生进行兴奋剂检测(抽检);
(4)凡参加我校高水平运动队招生测试的所有考生须签订《反兴奋剂承诺书》《诚信考试承诺书》。拒不签订承诺书或拒绝接受兴奋剂检查或抽查的考生,视为主动放弃考试资格。
(5)凡在我校测试中查出服用兴奋剂和其他舞弊行为的考生,取消其当年测试成绩和未来三年的报名资格。
5
资格公示
我校将按照教育部的相关规定对高水平运动队候选人资格认定结果进行公示。
6
监督管理
(1)我校将对测试过程进行全程录像备案,从严查处替考、服用兴奋剂等严重作弊行为。
(2)我校将按照教育部相关要求对录取的高水平运动队考生开展入学专业水平复测和复核,对于复测或复核不合格的考生,按教育部相关规定处理。
(3)我校录取的高水平运动队考生入学后须遵守学校的有关规定,服从安排,参加运动队训练和竞赛活动,承担个人应尽的义务。
七
其他事项
本次测试不收取任何费用,考生往返交通、食宿自理。入校需符合北京大学出入校管理规定,除考生外其他人员不得入校。
如遇不可抗力因素导致可能影响招生测试过程的情况发生,我校将根据情况修改或调整招生简章相关内容。
我校招生工作全程接受纪检监察部门监督。北京大学纪委办公室、监察室联系电话:(010)62755622。
八
联系方式
北京大学体育教研部
咨询电话:010-62767229
咨询时间:
2022年12月28日至2023年1月4日上午09:00-11:00、下午14:00-17:00
北京大学招生办公室
咨询电话:010-62751407
报名系统咨询邮箱:bdzsb@pku.edu.cn
九
附则
本招生简章最终解释权在北京大学招生办公室。
附件(可下载):









