南方科技大学2026年江苏省综合评价招生公告

2026-04-29 16:54 南方科技大学 评论
南方科技大学
广东深圳市-公办-理工类
双一流建设高校
查看详情
图片

为全面贯彻落实党的教育方针,落实立德树人根本任务,探索建立科学的人才评价和人才选拔机制,践行“明德求是、日新自强”的校训精神,致力培养具有“家国情怀、全球视野、综合素养、创新能力”的拔尖人才,根据《国务院关于深化考试招生制度改革的实施意见》精神及教育部、江苏省关于高校综合评价招生改革试点的有关规定,结合我校人才培养目标,2026年我校将继续面向江苏省考生开展综合评价招生工作。



01 招生对象和选考科目要求


身心健康、志存高远、勇于担当、独立思考、具有学科特长和创新潜质,参加2026年普通高等学校招生全国统一考试的优秀高中毕业生,选考科目要求为首选物理再选化学,高中学业水平考试各科目成绩均须合格。



02 招生专业


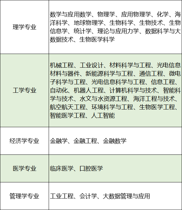
1.我校2026年本科招生专业如下:

图片

以上专业按物理学大类录取,学生入学时不分专业,在大学一、二年级根据自己的兴趣和能力,结合国家发展和社会进步对人才的需求,自主选择专业。

2.南方科技大学伦敦国王学院医学院(由南方科技大学与英国伦敦国王学院合作共同举办,隶属于南科大)2026年在江苏招生,开设生物医学科学(中外合作办学)、生物医学工程(中外合作办学)两个专业。




03 报名时间


注册报名截止时间:2026年4月30日。

资料完善截止时间:2026年5月7日。



04 报名方式


(一)网上注册报名

符合报名条件的学生,登录我校招生网报名系统(https://register.sustech.edu.cn/),按有关要求如实填写相关内容,进行网上注册报名。

(二)上传报名材料

完成网上注册后,学生还需按照要求填写个人基本信息、中学经历、高中成绩、获奖信息(非必需),准备以下材料,扫描或拍照后通过我校网上报名系统提交,并确保上传文件清晰可读。

1.由本人撰写的自述信一份(讲述自己的简历、兴趣爱好、理想等),可手写或打印后由考生本人签名,字数约800字。

2.高中成绩记录(需加盖公章),包括高一、高二年级历次期末考试成绩、高中学业水平考试成绩、高三年级最近2-3次模拟考试成绩(校级以上模考、联考),写明各科得分、总分及年级排名,注明各科满分。

3.其他获奖证书和证明自己特点、特长的材料。



05 选拔程序


我校2026年本科招生继续采用基于高考的综合评价录取模式,建立以学生高考成绩、高中学业成绩和高校自主测试成绩为根据的综合评价录取体系。具体选拔程序如下:

(一)材料初审

我校组织专家组对考生的报名材料进行审核,2026年5月中下旬完成审核,并公示通过初审的考生名单。

(二)能力测试机试

通过初审的考生获得我校自主能力测试机试资格,我校将于2026年6月13日举行全国统一机试,江苏省机试考点设在南京,并通过招生网站公布机试的具体时间、地点。

(三)能力测试面试

机试结束后,我校将通过招生网站公示获得面试资格的考生名单,并于2026年6月中下旬举行面试,江苏省面试考点设在南京,具体时间、地点另行通知。



06 志愿确认


(一)所有通过南方科技大学初审的江苏考生须在5月31日前登录江苏省教育考试院考生服务平台(网址为:gk.jseea.cn),确认初审结果和综合评价A类高校顺序。

(二)能力测试结束后,学校将完成能力测试的资格考生名单报送江苏省教育考试院备案。

(三)高考出分后,完成能力测试的资格考生须登录我校报名系统(https://register.sustech.edu.cn/)进行综合评价招生志愿确认,确认后一经录取不再参加其他任何批次的录取。未确认的,即视为自动放弃我校综合评价录取资格。

(四)确认志愿后,我校将在本科招生网站公示江苏省综合评价拟录取名单。江苏省教育考试院将在本科提前批次之前完成拟录取考生的投档录取。未被我校录取的考生,不影响其后续批次高考志愿的填报及录取。



07 录取办法


(一)取得综合评价录取资格的考生高考成绩须达到江苏省特殊类型招生控制分数线。

(二)按考生综合成绩择优录取。高考成绩(折算成百分制)占综合成绩的60%,我校组织的能力测试成绩占30%(机试25%、面试5%),高中平时成绩占10%(综合素质3%、高中学业水平考试成绩7%)。考生综合成绩满分为100分。若综合成绩相同,高考成绩高者优先录取;若综合成绩、高考成绩都相同,我校能力测试成绩高者优先录取;若综合成绩、高考成绩、我校能力测试成绩都相同,依次比较高考数学成绩、物理成绩、语文成绩、外语成绩,择优录取。



08 学费


物理学大类专业学费:6000元/生·学年。

生物医学科学(中外合作办学)、生物医学工程(中外合作办学)专业学费:135000元/生·学年。



09 附则


(一)录取到生物医学科学(中外合作办学)、生物医学工程(中外合作办学)专业的学生入学后不可转入其它专业,在第二学年开学前雅思(IELTS)总成绩须达到6.5分及以上,且各单项不低于6分(或其它同等水平的英语考试成绩)。在规定年限内达到所学专业毕业(学位)要求者,将获得南方科技大学毕业证书、学士学位证书和英国伦敦国王学院的学士学位证书。

(二)我校招生工作接受各级纪检监察部门的全程监督,同时接受考生、家长及社会各界的监督。

(三)考生申请材料应当清晰、真实、完整,中学及推荐人应当对所出具的材料认真核实。申请材料中存在虚假内容或者隐匿可能对考生产生不利影响的重大事实的,一经查实,按教育部相关规定,认定为在国家教育考试中作弊,我校取消弄虚作假者相关招生资格,并通报相关省级招生考试机构或教育行政部门做进一步处理。根据教育部相关规定,我校将对所有录取的考生在入学后进行体检和入学复查,对查实不符合录取要求或弄虚作假者,按教育部和我校相关规定处理。

(四)我校不举办也不与任何社会第三方、中介组织或个人合作举办任何形式的辅导班、培训班。任何以南方科技大学名义进行招生相关非法辅导、咨询、培训等活动的社会第三方、中介组织或个人,我校保留依法追究其责任的权利。

(五)本《公告》由我校招生办公室负责解释。



10 联系方式


招生咨询联系方式

电  话:0755-88010500,0755-88010507

传  真:0755-88010504

电子邮件:zsb@sustech.edu.cn

招生网:https://zs.sustech.edu.cn

招生办微信公众号:gotosustech

地  址:深圳市南山区学苑大道1088号

邮  编:518055

纪检监察联系方式

监督电话:0755-88010636

传  真:0755-88010613

电子邮箱:xfjb@sustech.edu.cn


登录高考直通车APP
查看完整试题答案
好的
查看完整试题
特别声明:
1. 本站注明稿件来源为其他媒体的文/图等稿件均为转载稿,本站转载出于非商业性的教育和科研之目的,并不意味着赞同其观点或证实其内容的真实性。如转载稿涉及版权等问题,请作者在两周内速来电或来函联系,本站根据实际情况会进行下架处理。
2. 任何媒体、网站或个人未经本网协议授权不得转载、链接、转贴或以其他方式复制发表,违者本站将依法追究责任。
举报理由选择
确定
高考直通车官网

哇哦!快加入高考直通车APP,发现更多精彩内容,与学霸一起交流学习吧!