2026 International Student Application Guide
of Jinling Institute of Technology (Undergraduate)
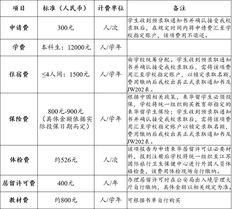
学校概况 General Information 金陵科技学院坐落于六朝古都南京,是一所致力于培养高素质应用型人才的公办全日制普通本科院校,是教育部应用科技大学改革试点战略研究单位、中国应用技术大学(学院)联盟创始单位、长三角地区应用型本科高校联盟主席单位。2021年获批为硕士学位授予单位,2025年入选江苏省博士学位授予立项建设单位。 Jinling Institute of Technology (JIT) is located in Nanjing, an ancient city known for its rich cultural heritage and historical significance. JIT offers full-time undergraduate and postgraduate courses in advanced science and technological fields. The university structures itself upon the strategic research of the reform pilot of the Ministry of Education on application-oriented universities of science and technology. The university is the founding unit of the Association of Universities (Colleges) of Applied Science and chairs the Alliance of Applied Undergraduate Universities in the Yangtze River Delta Region. In 2021, JIT was approved as a master’s degree awarding institution. In 2025, the university was approved as an Initiative Construction Unit for Doctoral Degree Conferring of Jiangsu Province. 学校现有江宁、幕府、白下三个校区,主校区位于江宁大学城,占地总面积101.64万平方米。目前,学校拥有20000余名本科生、硕士研究生。设有20个二级学院(部),现有11个专业硕士学位授权点,开设涉及经济学、文学、工学、农学、管理学、艺术学、理学等七大学科门类的63个本科招生专业。 JIT has 3 campuses, namely the Jiangning campus (main campus), Mufu campus, and Baixia campus. Jiangning campus is located in Jiangning University town, south of Nanjing. JIT covers 1,016,400 square meters. There are more than 20,000 undergraduate and postgraduate students. JIT has established 20 secondary schools, 11 professional master’s degree authorization points and 63 undergraduate programs in Economics, Literature, Engineering, Agronomy, Management, Art and Science. 学校重视对外交流与合作,积极引进境外优质教育资源,开展国际科研合作,拓宽全球化办学视野,构建国际人才培养平台,增强国际合作办学实力,推动高水平教育国际化进程。长期与美国、澳大利亚、英国、俄罗斯、爱尔兰、瑞士、加拿大、韩国、泰国等国家以及我国台湾、香港、澳门地区高校开展教育合作与交流。学校自2023年起招收来华留学学历生,现有来自22个国家的101名学历留学生在读。 JIT attaches great importance to foreign exchange and cooperation, and actively cooperates with offshore universities in promoting the reform of education and teaching. JIT has been cooperating with universities in USA, Australia, UK, Russia, Ireland, Switzerland, Canada, South Korea, Thailand, Hongkong (China), Taiwan (China) and Macao (China). JIT has admitted international students since 2023. Currently, there are 101 international students from 22 countries studying at JIT. 申请条件及计划招生人数 Application Requirements and Planned Enrollment Numbers 1.申请人须是持外国护照的非中国籍公民; Applicants must be non-Chinese citizens holding foreign passports; 2.身心健康,品行良好,自愿遵守中国的法律法规和学校的规章制度,知华、友华、爱华,未受到任何法律和纪律处分; Willingness to abide by the laws, regulations, and rules of China, showing a friendly attitude towards China, and having a clean disciplinary record without any legal or disciplinary punishments; 3.具有高中及以上(相当于中学六年级文化水平)文化程度; Possession of a high school diploma or equivalent (equivalent to the educational level of six years of Chinese middle school); 4.申请人需持有CEFR语言水平分级B2及以上的英语能力证明(EFSET B2及以上,雅思5.5及以上,TOEFL iBT 72及以上,多邻国100及以上); Applicants must hold proof of English proficiency at CEFR level B2 or above (EFSET-4 skills test B2 and above, IELTS 5.5 and above, TOEFL iBT 72 and above, Duolingo 100 and above); 5.年龄18周岁以上,不超过23周岁(出生日期不得早于2003年10月1日),身心健康。年龄未满18周岁且父母不在中国境内常住的住校学生,需要提供监护人的正式授权委托书; Applicants should be over 18 years old but not over 23 years old (date of birth must fall on or after October 1, 2003), and in good physical and mental health. For students under 18 years old whose parents do not reside permanently in China, a formal authorization letter from guardians is required; 6.招生计划数:60人。 Planned Enrollment Numbers: 60 students. 招生专业 Programs 本科专业 Undergraduate Programs: 说明:请谨慎选择专业。入学后不得更改。 Note: Please be cautious when choosing a program. No changes are allowed after enrollment. 申请材料 Application Materials 1.护照(须是入学后三个月内仍然有效的普通护照)照片,护照首页和居留许可页; Passport (must be a regular passport valid for at least three months after enrollment) photo, including the passport's main page and residence permit page; 2.最高学历证明(应届生需提供在读证明及预期毕业证明,由所在学校出具); Proof of highest educational attainment. For current students, a certificate of enrollment and an expected graduation certificate issued by the current institution are required; 3.最高学历阶段学习成绩单(应届生需提供所在学校教务部门盖章或负责人签字的学习成绩单); Academic transcript for the highest educational attainment. For current students, an academic transcript stamped by the academic affairs department or signed by the department head is necessary; 4.个人简历,需涵盖自初中起连续的学习经历,有在华学习经历者需完整提供; Resume (continuous learning experience since junior high school, and all learning experience shall be provided for those who have a learning experience in China); 5.学习计划书(本科申请500字左右,中文或英文); Study plan (about 500 words for undergraduate applications, in Chinese or English); 6.5分钟内的英文个人介绍视频,含个人介绍、学习经历、兴趣爱好、来华学习计划及未来规划; Personal English introduction video within 5 minutes, including personal profile, learning experience, interests and hobbies, study plans in China, and future plans; 7.英语水平考试成绩单(CEFR语言水平分级B2及以上,可接受IELTS、IBT、Duolingo、PTE、TOEFL、EFSET等)。如有中文水平证明,仅接受新版HSK证书。如有CSCA成绩单,可优先考虑; English language proficiency certificate. For English proficiency, the accepted proofs include IELTS, TOEFL iBT, Duolingo, PTE Academic, TOEFL, and EFSET-4 skills test (at CEFR level B2 or above). For Chinese proficiency, only new version HSK certificates are accepted. Applicants with CSCA transcript can be given priority; 8.6个月内的有效《外国人体格检查表》,来校时随身携带; The valid Foreigners Physical Examination Form within 6 months, which should be carried with you when you come to school; 9.经济担保书; Economic Guarantee; 10.公安机关出具的无犯罪记录证明、所在学校出具的无校内违纪记录证明(包括在中国境内其他学校转入的学生); The certificate of no criminal record issued by the public security organ and the certificate of no school disciplinary record issued by the school (including students transferred from other schools in China); 11.签字的个人承诺书。 Signed personal commitment. 说明 Note: 1.上传的各种证明、证书须为中文或英文的原件或公证件; All certificates and certificates uploaded must be original or notarized in Chinese or English; 2.上传文件的格式须为原版彩色; The format of the uploaded file must be the original color; 3.申请者需确保所提交材料的真实性和完整性,任何不实或缺失的材料将导致申请不被受理。如遇特殊情况,我校有权要求申请者邮寄纸质材料原件作进一步审核确认。无论录取结果如何,所提交的材料均不予退还。 Applicants must be responsible for the authenticity and completeness of the submitted materials. JIT will not accept any false or missing application materials. In case of special circumstances, JIT has the right to request the applicant to mail the original paper materials for further review and confirmation. The materials will not be returned regardless of the final result. 申请时间 Application Period 2026年3月25日—2026年5月15日 March 25, 2026 — May 15, 2026 申请方式 Application Method 完成金陵科技学院来华留学生报名系统(https://jit.at0086.cn/student)在线申请,学生收到预录取通知书并确认接受我校录取后,向我校汇款账号支付申请费300元及其他相关费用(具体详见表格“八、收费”),申请费不予退还。 Complete the online application at JIT International Student Service System (https://jit.at0086.cn/student). Once students get the pre-admission letter and confirm that they accept our university's offer please pay the application fee of CNY 300 yuan and other relevant fees referring to “Ⅷ. Fees” to JIT’s remittance account. The application fee is not refundable. 奖学金 Scholarships 为支持优秀的来华留学生来我校学习深造,我校为优秀的留学生提供奖学金资助。在我校就读的留学生均有机会申请,具体申请条件与评定标准以当年学校政策为准。2026年来华留学本科新生奖学金为13500元,次年奖学金将根据前一年学生学业及在校表现,参照金院字【2024】155号文《金陵科技学院来华留学生奖学金评选实施办法(试行)》评定后发放。 To support outstanding international students who study in China, JIT provides scholarships for outstanding international students. International students who apply to study at JIT have the opportunity to apply for scholarships. Specific application requirements and assessment criteria are based on the current year's university policies. The scholarship for freshmen of 2026 is CNY 13,500. Scholarships for subsequent years will be awarded based on students' academic achievements and on-campus conduct in the previous year, in accordance with “The Evaluation and Award of Scholarships for International Students at Jinling Institute of Technology ” . 收费 Fees 申请及录取流程 Application and Admission Process 1.符合条件的申请人登录金陵科技学院留学生网申系统(https://jit.at0086.cn/student)提交申请; Eligible applicants should log in to the JIT International Student Service System(https://jit.at0086.cn/student) to submit their applications; 2.学校初审。学校可根据情况,要求申请者提供补充材料; Preliminary review by the university: The university will conduct an initial review and may request additional documents based on individual cases; 3.初审通过者,将受邀参加学校面试,具体考核形式及安排将另行通知; Qualified applicants will participate in a university interview. The specific assessment methods and arrangements will be notified separately; 4.学校将依据面试考核结果,选拔优秀申请者列入预录取名单,并对外公布。申请者可通过留学生网申系统查询个人录取状态,并接收、核对预录取通知书; Based on the interview results, JIT will announce the list of candidates for pre-admission. Applicants can check the admission results through the online application system, receive and verify the pre-admission notice; 5.被预录取的学生需在规定期限内完成申请费、住宿费、保险费的缴纳,并及时上传缴费凭证,具体时间详见预录取通知书。逾期未缴费者,将视为自动放弃录取资格; Students who have confirmed acceptance of the pre-admission offer must pay application fees, accommodation fees and insurance fees within the specified timeframe, and upload the payment proof in a timely manner. The exact dates will be specified in the pre-admission letter; failure to make payment by the deadline will result in forfeiture of the admission offer; 6.学校为申请费、住宿费、保险费缴纳完毕的学生出具正式录取通知书,办理《外国留学人员来华确认表》(JW202表); The university will issue Confirmation Form for Study in China (JW202 Form) for students who have paid application fees, accommodation fees and insurance fees; 7.正式录取学生持金陵科技学院来华留学生录取通知书、《外国留学人员来华确认表》(JW202表)等相关材料到中国驻外使领馆申请来华学习签证; Admitted students must submit the relevant documents, including Confirmation Form for Study in China (JW202 Form), to the Chinese Embassy or Consulate for a study visa to China; 8.新生须在指定时间来校报到(具体时间以录取通知书为准),并在入境24小时内完成临时住宿申报登记,逾期未报到注册且未说明正当理由者,按自动退学处理(申请费、住宿费、保险费不退还)。 New students must register at the university at the specified time (exact dates in the admission notice). Failure to register without a valid reason within the designated period will result in automatic withdrawal (application fees, accommodation fees and insurance fees will not be refunded). 汇款信息(仅限人民币汇款) Remittance Information (CNY Remittance Only) 开户名:金陵科技学院 开户银行:工商银行南京城东支行 账号:4301012019002660568 纳税人识别号:12320100745357493B 联行号:102301000052 SWIFT CODE: ICBKCNBJNJG Account Name: Jinling Institute of Technology Deposit Bank: ICBC Nanjing Chengdong Sub-branch Account Number: 4301012019002660568 Taxpayer Identification Number: 12320100745357493B CNAPS Code: 102301000052 SWIFT CODE: ICBKCNBJNJG 说明 Note: 转账时请备注护照号码和姓名。例如:“AB123+MIKE”。 Please write down your passport number and given name when processing transfer. For example: “AB123+MIKE”. 联系方式 Contacts 金陵科技学院国际合作与交流处 Office of International Cooperation and Exchanges (OICE), Jinling Institute of Technology (JIT) 地址: 中国江苏省南京市江宁区弘景大道99号 Address: No.99 Hongjing Avenue, Jiangning District, Nanjing, Jiangsu Province, People’s Republic of China 邮编:211169 Zip code:211169 电话:+86 25 86188227 Telephone:+86 25 86188227 邮箱:ied@jit.edu.cn Email:ied@jit.edu.cn 金陵科技学院国际处/国际教育学院网址: https://iec.jit.edu.cn/EN.htm OICE Website: https://iec.jit.edu.cn/EN.htm 金陵科技学院来华留学生网申系统: https://jit.at0086.cn/student JIT International Student Service System: https://jit.at0086.cn/student














