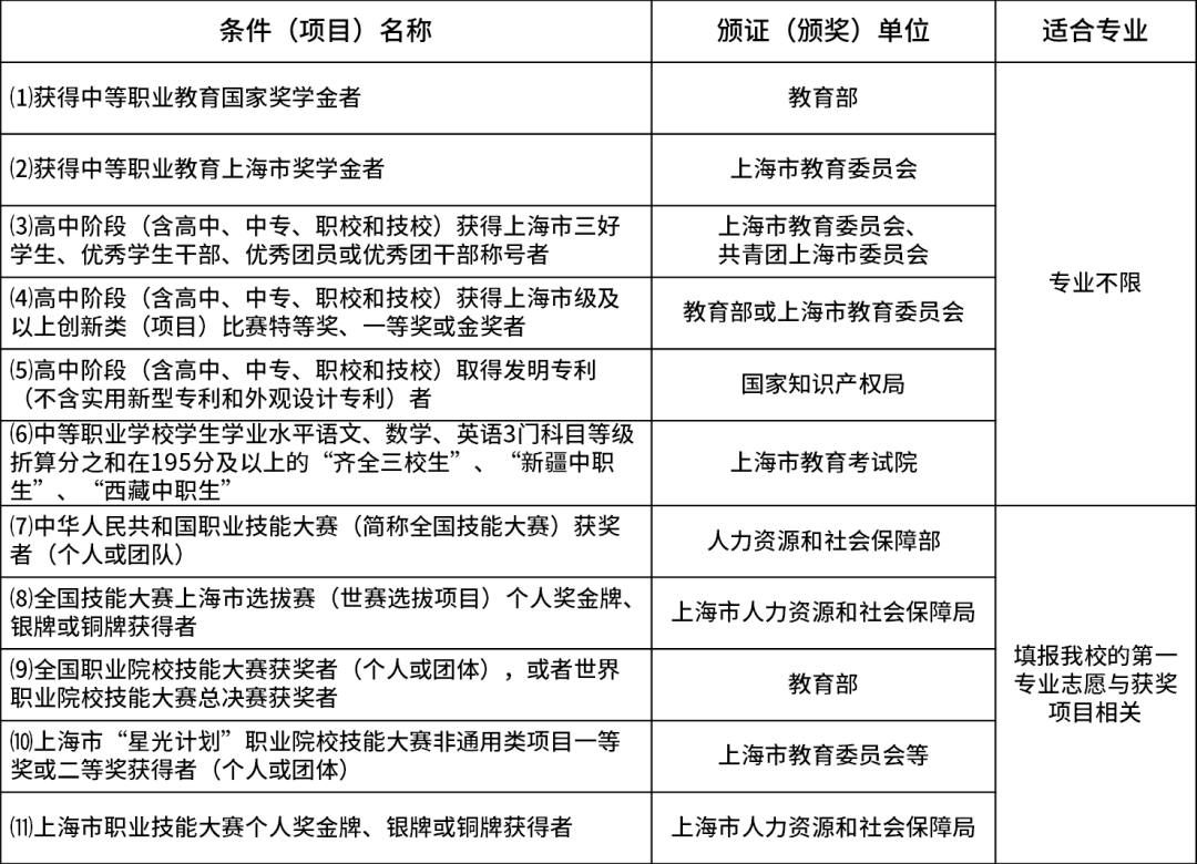
学校简介 向下滑动阅览 上海交通职业技术学院(以下简称“学校”)是经上海市人民政府批准、教育部备案的公办全日制普通高等职业院校。学校隶属于上海市交通委员会,迄今已有逾65年办学历史。学校背靠行业、面向社会,构建了既承担高等职业教育三年制、五年一贯制人才培养,又承担交通行业相关职业培训、继续教育等的办学模式。学校现有校区6个,分布在徐汇、宝山、浦东、闵行、嘉定等5个区,占地面积近400亩,全日制在校学生7000余人。 学校是上海市第一批、第二批高水平院校建设单位,下设轨道交通学院、汽车工程学院、公用事业和路桥工程学院、港航工程学院、智慧交通学院、经济管理学院、人文艺术学院7个专业学院,共开设具有综合交通行业特色专业33个,中高职贯通专业3个,五年一贯制专业10个。智能网联汽车产业学院、轨道交通产业学院是首批市级产业学院;智能网联汽车技术专业群、城市轨道车辆应用技术专业群、城市燃气工程技术专业群为上海市高水平高职专业群;城市轨道车辆应用技术、汽车智能技术是首批市级产教融合型专业。学校是上海高校马克思主义学院攻坚提质计划建设单位、上海市课程思政教学研究示范中心。 学校师资力量雄厚,拥有一支师德高尚、素质优良、以中级和高级“双师型”教师为主的专任教师队伍。近几年来,学校教师在全国职业院校技能大赛教学能力比赛、全市高职高专院校教师教学能力大赛、教师职业技能竞赛、青年教师教学竞赛等比赛中屡获佳绩,多名教师获“市五一劳动奖章”,多名青年教师入选“晨光计划”,学校现有国家级职业教育教师创新团队1个、市级职业教育教师教学创新团队4个。培养的学生周雨欣在法国里昂举行的第47届世界技能大赛中,斩获“物流与货运代理”赛项金牌,学校师生们在世界职业院校技能大赛、全国技能大赛、上海高职院校学生技能大赛、上海市“星光计划”大赛等各级各类竞赛中取得优异成绩。 学校先后与中国铁路上海局集团有限公司、上海申通地铁集团有限公司、上海久事公共交通集团有限公司、宁德时代新能源科技股份有限公司、特斯拉汽车(北京)有限公司、上海国际港务(集团)股份有限公司、上海城投水务(集团)有限公司、华润燃气控股有限公司等知名企业开展校企合作,建立船员教育和培训质量管理体系,为学生培养和就业搭建了优质平台,培养的学生深受企业欢迎。 学校是公共交通行业产教融合共同体牵头单位,作为市级立项项目和上海市唯一承担“高等职业教育综合改革试点”任务的行业共同体,共同体背靠交通行业资源优势,汇聚成员单位百余家(含行业协会、科研机构、企事业单位、院校等),构建起了“一办四委六中心”的组织架构,通过民主决策、资源共享、项目协同等机制实现资源整合与共赢,探索行业主导、校企协同的产教融合新路径。同时,学校也是长三角智能网联汽车行业产教融合共同体,为行业人才培养输送、提升上海综合交通服务品质、促进城市经济高质量发展提供了积极助力。 学校是“一带一路”暨金砖国家技能发展国际联盟交通职业教育与技能发展工作委员会副主任单位、“一带一路”暨金砖国家技能发展国际联盟交通运输工作委员会副主任单位、中国建设教育协会城市交通委员会主任委员单位、全国交通教育职教分会思想政治工作委员会副主任委员单位、全国交通运输职业教育教学指导委员会城市轨道交通专业指导委员会副主任委员单位、全国唯一一家英国IMI三级中心、全国群众体育先进单位。 学校连续十一届获“上海市文明校园(文明单位)”称号,是上海市特色高职院校建设优秀单位、上海市优质高校建设单位、上海市安全文明校园、第三批上海市依法治校示范校(2016-2020年)、第四批上海市教育信息化应用标杆培育校,第45届、46届世界技能大赛上海选手培训基地,第47届世界技能大赛上海市集训基地、教育部国家技能型紧缺人才(汽车运用与维修专业)培训基地。 招生计划及说明 2026年我校专科层次依法自主招生计划共600人,其中: 1、普通高中学业水平合格性考试成绩齐全的高中应届毕业生(以下简称“齐全高中生”)招生计划200人; 2、中等职业学校学生学业水平语文、数学、英语3门科目考试成绩齐全的中等职业学校(含中专、职校和技校)应届毕业生(以下简称“齐全三校生”)招生计划370人; 3、高中往届毕业生、普通高中学业水平合格性考试成绩不全的高中应届毕业生、中等职业学校(含中专、职校和技校)往届毕业生及中等职业学校学生学业水平语文、数学、英语3门科目考试成绩不全的中等职业学校(含中专、职校和技校)应届毕业生等(以下简称“其他考生”)招生计划10人; 4、本市新疆中职班应届毕业生(以下简称“新疆中职生”)招生计划15人。 5、本市西藏中职班应届毕业生(以下简称“西藏中职生”)招生计划5人。 具体的分专业招生计划如下: 报考办法 2026年3月7日9:00-21:00、3月8日9:00-15:00,考生登录“上海招考热线”(www.shmeea.edu.cn)进行网上填报志愿。考生填报我校志愿时,普通类专业志愿与艺术类专业志愿之间不得兼报。考生填完志愿后,须于2026年3月13日9:00-20:00、3月14日9:00-15:00登录“上海招考热线”(www.shmeea.edu.cn)完成网上缴费,否则不能参加本次专科层次依法自主招生的考试(含笔试、面试)和录取。 测试安排 2026年3月21日(星期六)8:30,试点院校统一开始测试(笔试)。我校测试具体安排为: 免笔试政策 院校志愿填报我校的考生,若符合以下条件之一可申请免笔试: 符合免笔试条件的考生须于2026年3月9日(星期一)13:00~16:00到我校宝山校区(宝山区呼兰路883号)现场提交免笔试申请材料(详见学校官网“专科自主招生”专栏发布的相关通告),过时不予受理。我校将对考生提交的免笔试申请材料进行审核,并网上公布通过审核的考生名单。 2026年3月15日(星期日),对通过我校免笔试条件审核并按规定时间完成网上缴费的考生进行面试。面试采取面谈的方式,主要考查考生的自我认知能力、临场应变能力、综合分析能力、言语表达能力等。面试综合成绩结合考生的综合素质评价信息进行评定,满分为100分(其中综合素质评价占10%)。面试具体事宜详见学校官网“专科自主招生”专栏发布的面试方案。 对参加面试并取得有效成绩的考生,分不同考生类型,按考生填报我校的第一专业志愿依据考生的面试综合成绩(不低于60分)从高分到低分进行择优录取,但每个专业录取人数最多不超过该专业面向对应类型考生的招生计划的50%(小数按去尾原则取整),未被录取者可参加后续的笔试。 收费标准 (一)学费标准 艺术类专业每生每学年10000元,普通类专业每生每学年7500元。(沪价行〔2000〕120号)。 (二)住宿费标准 每生每学年1100元~1200元。(沪价费〔2003〕56号)。 毕业发证 对取得正式学籍且修学期满、符合毕业要求的学生,颁发上海交通职业技术学院的专科毕业证书,国家承认学历。 资助学生政策 我校认真执行国家和本市相关学生资助规定,被我校录取的家庭经济困难学生可通过“绿色通道”申请入学,入学后可按规定申请国家奖学金、国家励志奖学金、上海市奖学金、国家助学金、国家助学贷款、勤工助学岗位、特殊困难补助和学费减免等。同时,我校还对符合条件的学生给予一定比例的学费贷款贴息,帮助经济困难学生完成学业。我校承诺:确保被我校录取的学生不因家庭经济困难而辍学。 联系方式 徐汇校区:徐汇区凯旋路2050号 邮编:200030 闵行校区:闵行区紫琅路118号 邮编:201101 浦东校区:浦东新区下盐路2888号 邮编:201314 宝山校区:宝山区呼兰路883号 邮编:200431 咨询电话:68159622、64473037 学校官网:https://www.scp.edu.cn 监督举报电话:54189228
查看完整试题
登录查看完整试题答案
阅读数:315
特别声明:
1. 本站注明稿件来源为其他媒体的文/图等稿件均为转载稿,本站转载出于非商业性的教育和科研之目的,并不意味着赞同其观点或证实其内容的真实性。如转载稿涉及版权等问题,请作者在两周内速来电或来函联系,本站根据实际情况会进行下架处理。
2. 任何媒体、网站或个人未经本网协议授权不得转载、链接、转贴或以其他方式复制发表,违者本站将依法追究责任。
1. 本站注明稿件来源为其他媒体的文/图等稿件均为转载稿,本站转载出于非商业性的教育和科研之目的,并不意味着赞同其观点或证实其内容的真实性。如转载稿涉及版权等问题,请作者在两周内速来电或来函联系,本站根据实际情况会进行下架处理。
2. 任何媒体、网站或个人未经本网协议授权不得转载、链接、转贴或以其他方式复制发表,违者本站将依法追究责任。




















