这个夏天,
录取通知书如约而至
一封通知书,预示着新的征程
2021级萌新们
欢迎加入广东药科大学大家庭
开启精彩人生路
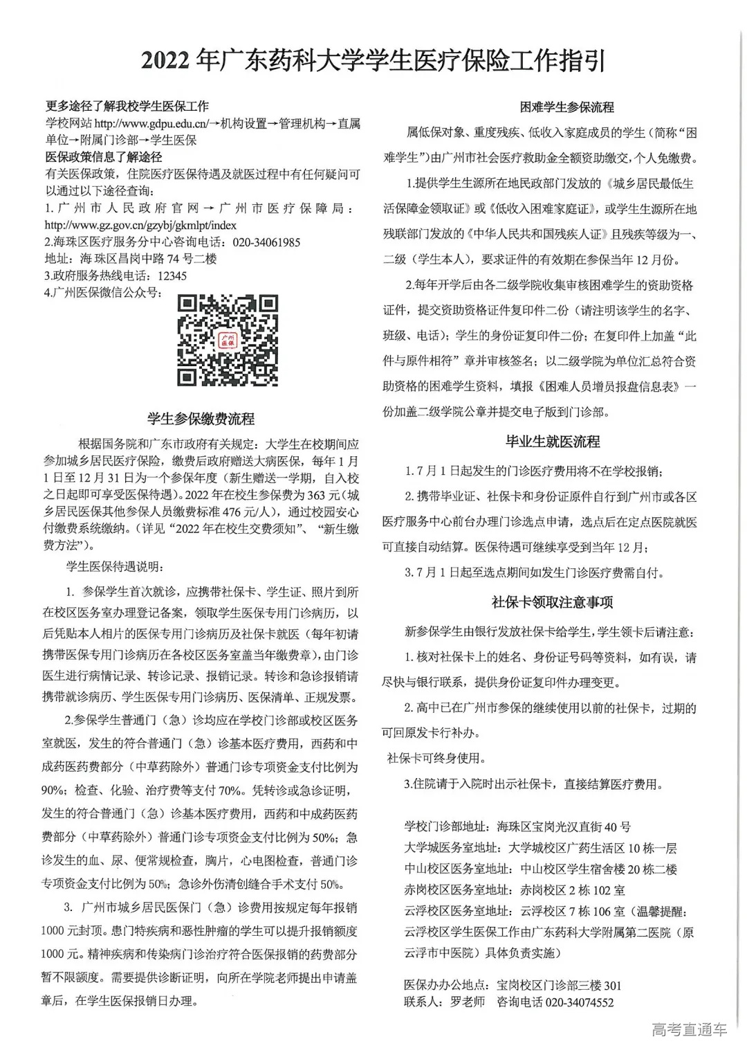
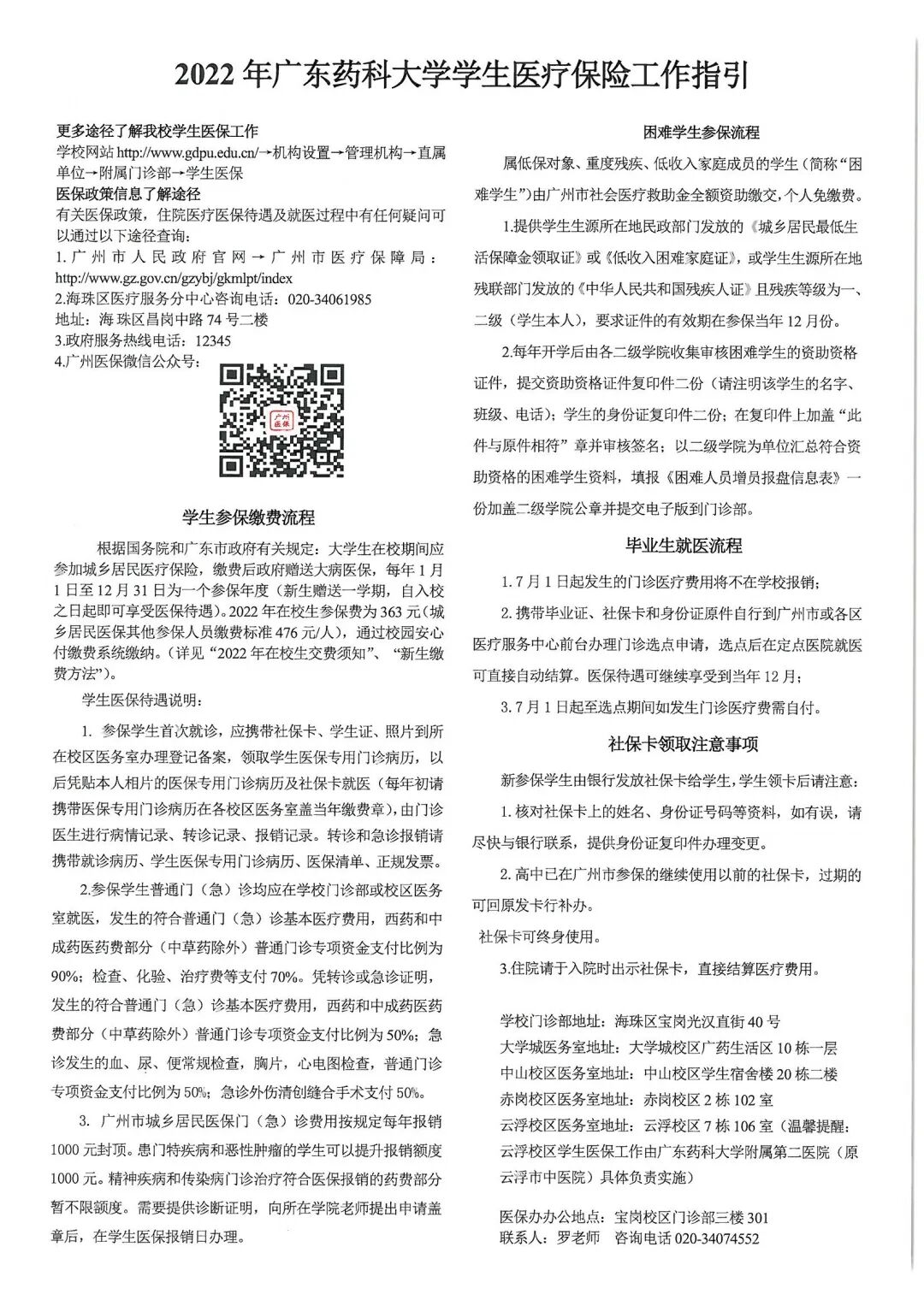
追梦路上,携手共进 师兄师姐们已迫不及待地 想把录取通知书 送到我们广药大新同学手中 和录取通知书一道而来的 还有为大家精心准备的 新生入学须知、资助政策、征兵信息等 为你答疑解惑 请大家仔细阅读 多多了解↓↓↓ 广州校区入学须知 中山校区入学须知 云浮校区入学须知 广东省家庭经济困难学生认定申请表 ←左右滑动查看→ 广东药科大学学生医疗保险工作指引 ←左右滑动查看→ 广东药科大学学生资助体系简介 ←左右滑动查看→ 普通高校新生应征入伍宣传单 ←左右滑动查看→ 生源地信用助学贷款申请指南A ←左右滑动查看→ 生源地信用助学贷款申请指南B 收到通知书的你 是否迫不及待地与通知书合影 欢迎大家将合影和新生感言 投稿到广药大官微 投稿邮箱:gdpumedia@163.com 官微将与大家 一同分享你的喜悦~ 温馨提示: 有关新生注册及报到的所有信息请以广药大官方网站或官方微信公众号发布消息为准,切勿轻易相信一切冒充广药大的不明来电或不明信息。



























