
2022级新生报到指南
内招生
我们怀着十分高兴的心情祝贺你考入我校,谨向你表示热烈的欢迎。现就有关入学注意事项通知如下:
一、报到时间
新生入学报到时间定为8月26日8: 00-22: 00。
二、报到地点
1. 广州石牌校区
国际学院临床医学、新闻学、食品科学与工程专业;生命科学技术学院、理工学院、力学与建筑工程学院、文学院、新闻与传播学院、公共管理学院/应急管理学院、基础医学与公共卫生学院、医学部、口腔医学院、护理学院、中医学院、艺术学院、体育学院、经济与社会研究院各专业的新生到广州石牌校区(广州市天河区黄埔大道西601号)报到。
2. 广州番禺校区
国际学院国际经济与贸易、金融学、会计学、计算机科学与技术、药学专业;经济学院、管理学院、法学院/知识产权学院、国际关系学院、信息科学技术学院、网络空间安全学院、环境学院、化学与材料学院、药学院、光子技术研究院、外国语学院、暨南大学伯明翰大学联合学院各专业的新生到广州番禺校区(广州市番禺区兴业大道东855号)报到。
3. 广州广园东校区
华文学院的新生到广州广园东校区(广州市天河区瘦狗岭路377号)报到。
4. 珠海校区
国际商学院、人文学院、翻译学院、国际能源学院、包装工程学院、智能科学与工程学院各专业的新生到珠海校区(珠海市香洲区前山路206号)报到。
5. 深圳校区
深圳校区各专业新生到深圳华侨城暨南大学深圳校区(深圳市南山区侨城东街6号)报到。
三、报到材料
1. 缴验我校签发的《录取通知书》,并交1份《录取通知书》复印件(用A4纸复印)。
2. 缴验本人身份证原件,并交身份证复印件4份。
3. 准备本人半身免冠正面照片小一寸(27×38mm)8张及红色背景照片大一寸(36×50mm)2张,以备入学后办理各类证件。
4. 党(团)组织关系。
5. 个人档案(若新生所在省份规定档案自带的,请报到后交所属院系办公室)。
6. 报到地点在广州石牌校区的新生,提供银行卡开户资料:①学生本人有效的居民身份证复印件一份,身份证的正、反面复印在同一面A4纸上,复印件须本人签名并注明学号、学院和手机号码;②如实填报并签署的《个人税收居民身份声明文件》;③如实填报并签署的《个人开户与银行签约服务申请书》;④如实填报并签署的《中国建设银行代收产品付款授权协议》;⑤如实填报并签署的《合法开立和使用银行账户承诺书》。
7. 报到地点在广州番禺校区的新生,提供银行卡开户资料:①学生本人有效的居民身份证复印件一份,身份证的正、反面复印在同一面A4纸上,复印件须本人签名并注明学号、学院和手机号码;②如实填报并签署的《中国银行股份有限公司个人委托扣款协议书》。
四、报到缴费
1. 学费(以2022年广东省发展委员会核定为准,单位:元/学年):
2. 住宿费(单位:元/学年):
以下为预缴金额,将根据学生实际入住床位情况多退少补。

3. 代收医疗保险费:
广州石牌校区、番禺校区和华文学院的学生医保费以广州市医保局最新文件规定为准,按年收取。2022年9月1日—2023年12月31日参保年度学生居民医保费为398元/人/年,2022年9月1日—2023年8月31日参保年度学生团体医疗补充保险费为50元/人/年(如若已在其他地方参加上述保险,开学后可申请退费),合计人民币448元。详情请咨询:020-85220116。
珠海校区的学生医保费以珠海市医保局最新文件规定为准,按年收取。2022年学生居民医保费为350元/人/年,学生团体医疗补充保险费为50元/人/年(若已在其他地方参加上述保险,开学后可申请退费),合计人民币400元。详情请咨询:0756-8505210。
深圳校区的学生医保费以深圳市医保局最新文件规定为准,按年收取。学生团体医疗补充保险费50元/人/年(自愿参加),按年收取。详情请咨询:0755-26931784。
家庭经济困难学生须提供生源所在地民政部门发放的《城乡居民最低生活保障金领取证》或《低收入困难家庭证》,残疾生提供生源所在地残联部门发放的《中华人民共和国残疾人证》且残疾等级为一、二级,在入学两周内将上述原件及复印件、个人身份证复印件各1份送公医办审核,合格者退还本年度医保费。
五、温馨提示
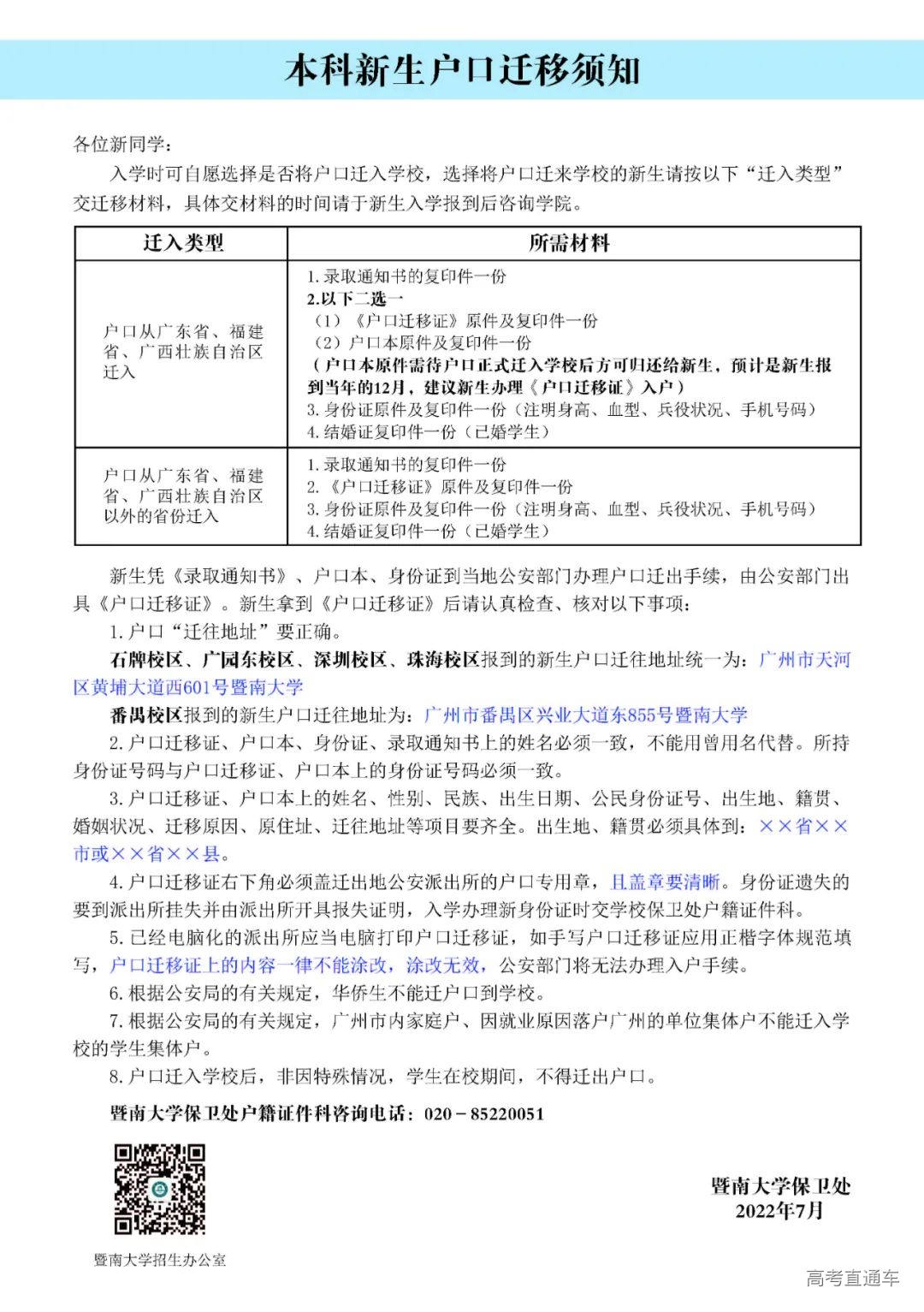
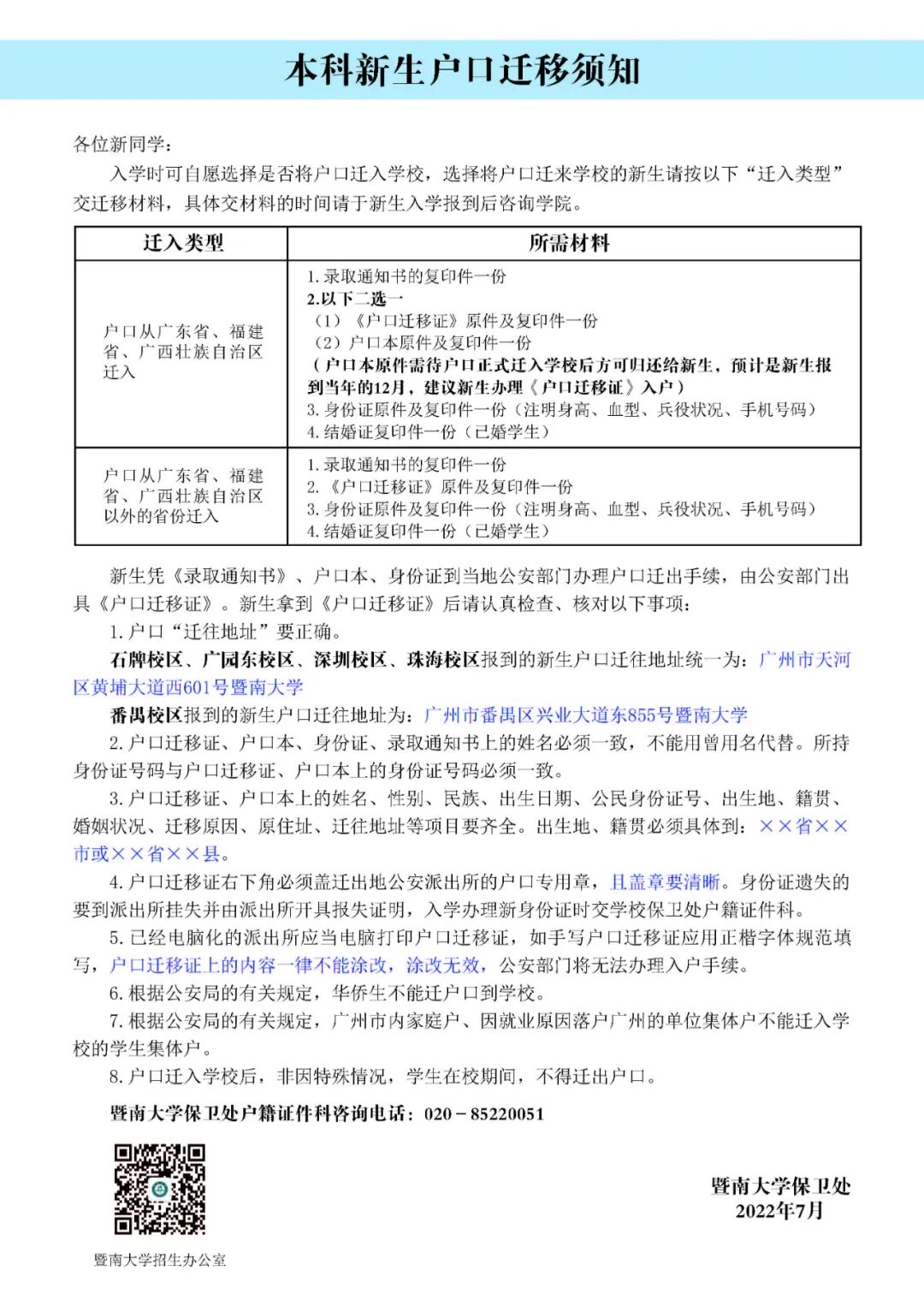
1. 户口迁移:新生入学时可以自愿选择是否办理户口迁移手续,详见本册《新生户口迁移须知》。
2. 组织关系转移:广东省内中共党员组织关系请转至中共暨南大学委员会组织部,广东省外的党员组织关系请转至广东省委教育工委组织处;共青团团员组织关系请直接转至共青团暨南大学委员会。
3. 家庭经济困难学生资助:存在家庭经济困难情况的学生,入学时请按照学校资助指引提出家庭经济困难申请(保证申请情况真实,且需有申请者亲笔签名和有效联系方式),由学校根据不同情况采取不同的方式予以资助,如国家助学贷款、勤工助学、助学金及临时困难补助等。学校相关资助政策请详见《暨南大学本科生资助信息指南》。
4. 健康复查:新生入学后须参加学校统一安排的身体健康检查和心理测评。凡发现患有《普通高等学校招生体检工作指导意见》中所列疾病(详见“普通高等学校招生体检工作指导意见”)者,学校将予以取消入学资格处理。
5. 若以虚假或伪造、涂改有关材料及其他欺诈手段取得了报名、考试和加分资格并已被录取或取得学籍的,我校将按教育部有关规定取消其入学资格。
6. 新生应按学校规定的日期到校办理入学手续,逾期不报到者,视为放弃入学资格。
7. 对接学长信息查询:新生可在微信搜索中输入“暨大迎新小程序”或进入暨南大学官方微信公众号(微信号:jinandaxue1906或JinanUniversity),点击进入“暨大迎新小程序”,查看对接联系学长信息,及时与对接学长联系,获取更多入学报到相关指引和帮助。
8. 新生信息化服务:
(1)JNUID激活:JNUID(学号)及个人密码是学生登录暨南大学各类信息系统的通行凭证。新生请于2022年8月中旬起访问暨南大学新生网(https://freshman.jnu.edu.cn),按提示设置个人密码,完成JNUID激活。JNUID成功激活后,新生即可使用学校面向新生提供的各类信息服务,包括进行学校官方微信公众号身份绑定、领取微信校园卡(新生紫卡)、在线开通校园网服务、访问学校融合门户和新生网等信息系统。
(2)微信身份绑定:完成JNUID激活后,新生可关注暨南大学官方微信公众号(微信号:jinandaxue1906和JinanUniversity),点击微信公众号菜单栏“JNUID绑定”,按提示完成身份绑定。
(3)新生个人信息填报、入学报到信息查询:新生请于2022年8月中旬起访问暨南大学官方网站(https://www.jnu.edu.cn)或暨南大学官方微信公众号(微信号:jinandaxue1906和JinanUniversity),点击进入“新生网”(https://freshman.jnu.edu.cn),按提示完成新生信息填报,查看入学事项公告、报到信息、缴费信息等入学安排。
(4)注册易班账号:根据《暨南大学易班2022级新生注册指南》及时注册易班账号获取更多关于新生入学教育相关的要求及通知。
9. 为便于做好住宿安排,如需学校统一安排住宿,请在收到录取通知书一周内,通过暨南大学新生网(https://freshman.jnu.edu.cn)登记。生活用品、床上用品自备,床的规格:190cm×90cm。咨询电话:020-85223953。
10. 我校已开设“军事课”,“军事课”是普通高等学校学生的必修课程,包括“军事技能”和“军事理论”。新生入学后应当依法接受军事技能训练(军训)和军事理论学习,军训时间为14天。详情请关注暨南大学人民武装部网站(打开“暨南大学官网”→点击“组织机构”→点击“管理服务”→点击“党委机关”→点击“人民武装部”)或微信公众号(jnuwzb)。
11. 目前我国进入疫情防控工作常态化阶段,学生来校前请合理安排出行规划、评估自身健康状况,来校时注意做好个人防护、错峰出行、避免聚集,待完成省市学校及属地规定的所有健康管理后方可申请来校报到。到校报到时需按要求提供个人通信行程卡、健康码等资料,自觉配合学校做好疫情防控措施。
12. 为建设平安校园,维护校园交通消防安全,预防和减少校园安全事故,保障师生生命财产安全,请学生入学后配合支持做好学校电动车专项治理工作,不要购置或携带电动车入校,校内投放了共享单车,倡导安全出行、健康出行、文明出行、绿色出行,请共同维护校园美好的学习、生活环境和学校安全稳定。
如因疫情防控或者实际工作需要有所变动的,以最新通知为准。请考生及时关注暨南大学官方微信(微信号:jinandaxue1906)发布的最新信息。
通讯资料
本科生招生办公室电话:020-85220130 传真:020-85221340
微信公众号:暨南大学招生办公室
学生处电话:020-85220040
教务处(学籍)电话:020-85220035
番禺校区电话:020-37330016
广园东校区电话:020-87205925
珠海校区电话:0756-8505806
深圳校区电话:0755-26931753、0755-26931891、0755-26931890
学生社区教育管理中心电话:020-85223953、020-85226399、020-37330409(番禺校区)
暨南大学本科生招生办公室
2022年7月
外招生
👆点击上图查看详情👆
关于外招新生的缴费指南,请港澳台侨、华人及留学生新生先登录暨南大学、华侨大学联合招生系统(简称两校联招系统,网址:lxlz.jnu.edu.cn),在“录取结果认领”界面查询录取结果后,查阅有关新生入学、缴费等事宜的通知。


附件1 新生缴费指南



附件2 深圳校区新生缴费须知


附件3 新生户口迁移须知

附件4 大学新生应征入伍指南






