浙江同济科技职业学院2026年提前招生报名截止时间为3月20日

2026-03-10 14:52 浙江同济科技职业学院 评论
浙江同济科技职业学院
浙江杭州市-公办-理工类
查看详情

报考进程

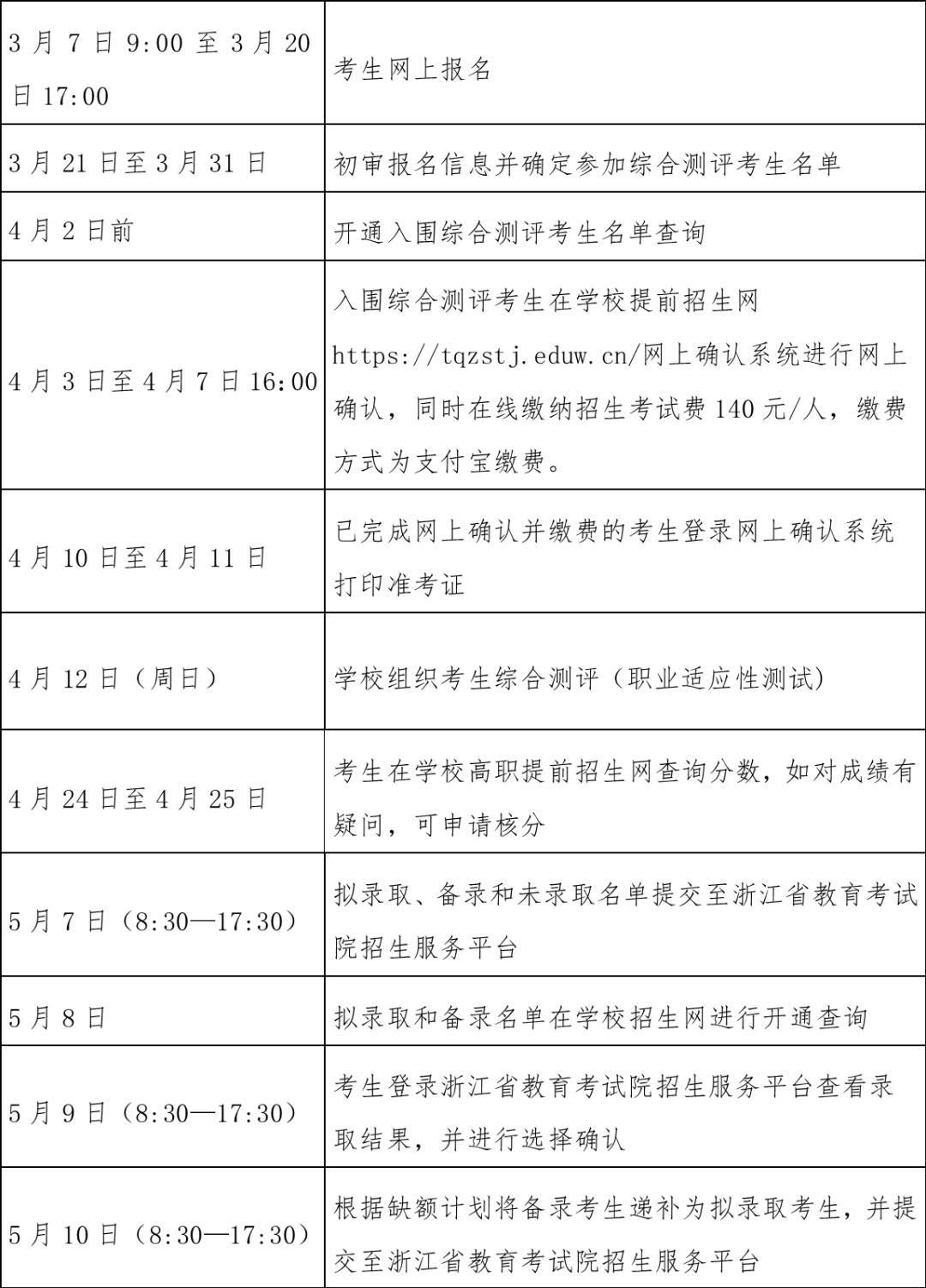
报名截止时间:3月20日17:00

网上确认缴费时间:4月3日-4月7日16:00

准考证打印时间:4月10日-4月11日

考试时间:4月12日(周日)

图片


图片

报考方式

网页端报名:进入我校招生网站(https://tqzstj.eduw.cn/),点击红色浮窗进行2026年高职提前招生报名。

图片

“点击进入在线报名”进入“浙江省考试招生报名系统”。

图片

登录“浙江省考试招生报名系统”,请使用原高考报名时的证件号和密码登录,无需另行注册。若忘记密码可以点击“忘记密码”重置密码。

图片

移动端报名:考生可扫描下方二维码进行报名

图片


图片

招生计划

学校2026年面向浙江省高职提前招生计划共268人,具体分专业招生计划如下:

图片


图片

成绩折算

成绩构成:考生总分=全省普通高中学业水平考试(学考)折算成绩100分+学校职业适应性测试成绩100分

普高招生考试学考成绩折算标准:

考生普通高中学业水平考试(学考)折算成绩由2门必选科目+3门自选科目组成,五门科目成绩进行折算,不同等级换算成相应分值,满分为100分。必选科目为语文、数学,三门自选科目从外语、物理、技术、政治、历史、地理、化学、生物学中选择学考等级最优的三门。高中学考等级以浙江省教育考试院提供的成绩为准,学考等级是外省获得的,须提供学籍所在省的省级机构出具或签署意见的学业水平考试成绩证书或证明(原件)。

等级与分值转换表

图片

综合测评形式及时间

图片


图片

注意事项

小编特意整理了一些考生需要关注的信息分享给大家,欢迎大家报考同科!

1、报名时间节点切勿错过。考生要及早关注,及早登录到浙江省教育考试院服务平台或我院提前招生网端口进行报名。

2、普高招生考生允许填报2个专业志愿;每位考生只能参加一个专业的综合测评。多填报的志愿视为无效。

3、慎重填报志愿。通常考生一旦填报志愿并下载报名表,或已通过报名审核,高校将不再允许修改或删除,考生在填报时要慎重考虑。

4、网上确认必须在规定时间内完成,报名期间确保手机保持通畅。

5、拟录取考生登录省考试院服务平台,选择一所院校作为录取结果,未在规定时间内登录省考试院服务平台选定录取学校的考生视为自动放弃该批次所有拟录取资格。

6、凡被学校高职提前招生录取的考生,不得再参加当年的普通高校招生统一考试。

7、招生微信公众号、网站是学校官网发布招生信息平台,将发布最新最权威招生资讯会,考生要及时关注,重要时间节点要做好备忘。其它途径收集到的信息要注意甄别真假,以防上当。


图片

进程安排

图片
图片

登录高考直通车APP
查看完整试题答案
好的
查看完整试题
特别声明:
1. 本站注明稿件来源为其他媒体的文/图等稿件均为转载稿,本站转载出于非商业性的教育和科研之目的,并不意味着赞同其观点或证实其内容的真实性。如转载稿涉及版权等问题,请作者在两周内速来电或来函联系,本站根据实际情况会进行下架处理。
2. 任何媒体、网站或个人未经本网协议授权不得转载、链接、转贴或以其他方式复制发表,违者本站将依法追究责任。
举报理由选择
确定
高考直通车官网

哇哦!快加入高考直通车APP,发现更多精彩内容,与学霸一起交流学习吧!