
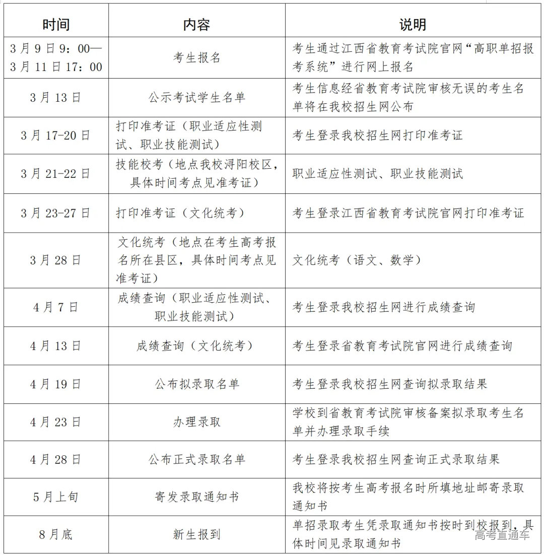
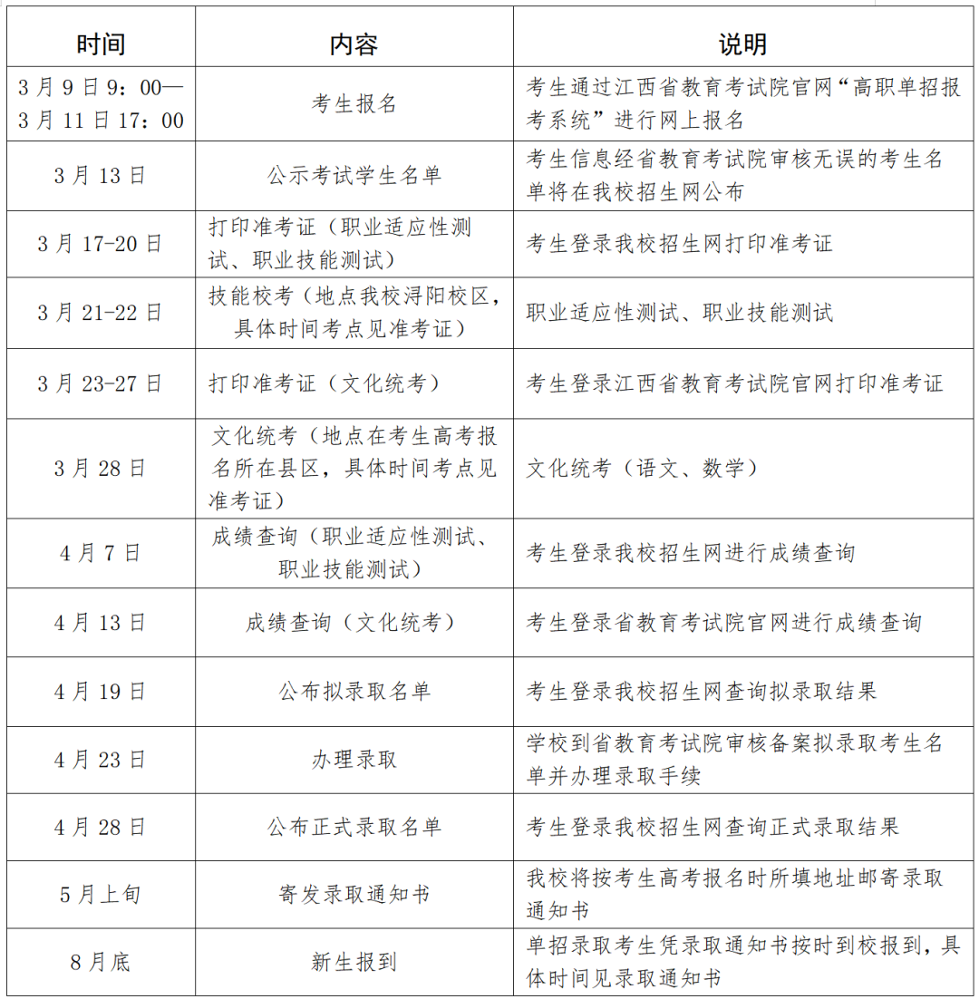
已通过江西省2026年普通高考统一报名资格审查并取得考生号的考生。 我校今年单招总计划数2270人,各单招专业计划如下表: 注:1.以上专业学费均为5000元/年; 2.以上专业名称、计划数等信息以江西省教育考试院公布的为准; 3.以上专业最终就读校区以录取通知书上的信息为准。 (一)报名条件 已通过江西省2026年普通高考统一报名资格审查并取得考生号的考生。 (二) 报名方法 1.网上报名:已取得高考报名资格的考生通过江西省教育考试院网(网址:www.jxeea.cn)“高职单招报考系统”选报江西财经职业学院(代码8626)和6个专业,并签订《江西省2026年高职单招考生报考承诺书》,承诺高职单招录取后不再参加2026年6月举行的统一高考。在规定的网报时间内,考生可对所报考院校及专业修改2次。报名时间:3月9日9:00-3月11日17:00。 2.考生的基础信息采用县(市、区)教育考试中心在2026年江西省普通高考统一报名时所采集的信息。考生报名结束后,学校与省教育考试院核准考生基础信息,并在学校招生网站上公示考生名单。基础信息核准无误的考生方可参加我校组织的单招考试。 (一)考核时间及地点 1.文化统考(语文和数学)时间:3月28日9:00-11:30,地点:考生高考报名所在县区(具体时间地点见准考证,考生可于3月23-27日登录江西省教育考试院官网自行下载打印准考证) 2.技能校考(职业适应性测试或职业技能测试)时间:3月21-22日,地点:我校浔阳校区(具体时间和地点见准考证,考生可于3月17-20日登录江西财经职业学院官网自行下载打印准考证) (二)考核科目 1.科目1:文化统考(考试形式:笔试;考试内容:语文和数学合卷考试,满分每科各100分,总分200分。由省教育考试院统一命题,统一组织考试,命题依据《中等职业学校公共基础课程教学标准》,考试题型参见江西省教育考试院官网公告《关于2026年江西省高等职业教育单独招生统考科目考试题型的说明》) 2.科目2:职业适应性测试(考试形式:笔试;考试内容:将语言能力、职业素养、逻辑推理能力、通用知识能力、计算机基础能力等融为一体,主要考查考生的综合能力和基本素养,总分250分。由学校统一命题,统一组织考试,考试大纲及样卷参见江西财经职业学院招生网) 3.科目3:职业技能测试(考试形式:机试、面试等);考试内容:包括职业素养与技能测试,总分250分。由学校统一命题,统一组织考试,考试大纲及样卷参见江西财经职业学院招生网) (三)参考人员 1.报考普通类专业组的考生 考试科目:科目1+科目2 2.报考财经商贸类、旅游类、烹饪类、体育类专业组的考生 考试科目:科目1+科目3 (四)复核成绩流程 1.文化统考成绩复核:考生可于4月13-14日登录江西省教育考试院官网申请成绩复核。 2.职业适应性测试和职业技能测试成绩复核:请于成绩公布后的3个工作日内到学校八里湖校区洙泗学馆(第一教学楼)329办公室提交成绩复核申请。本人须持身份证原件、准考证等证件到场,同时提交书面申请(写明考生姓名、联系电话、身份证号码、考生号、申请复核科目及复核前成绩等),逾期不予受理。 说明:申请复核的事项主要包括考生基本信息、是否为考生本人答卷(答题卡)、扫描图像是否清晰完整、是否有漏评漏阅、统分是否错误等方面。成绩复核不重新评阅试卷,评分标准、评分细则的宽严问题不在复核范围之内。 (一)录取总规则 1.所有考生的文化统考总分成绩、职业适应性测试或职业技能测试成绩均需达到60分及以上才具备录取资格。 2.根据各专业组总计划数和考生成绩,且在不超过各专业组总计划数的前提下,划定每组最低录取分数线,考生必须达到自己所报组别的最低录取分数线。所有考生必须在所报专业组中录取,不得跨专业组录取。 (二)专业录取规则 1.报考普通类专业组的考生:学校将考生的科目1与科目2成绩相加,计算出考生的总成绩,按照考生的总成绩排名(如总分相同,以科目1排序;如科目1分数相同,则按数学分排序;如语文分和数学分都相同,则视为相同排位),遵循梯度志愿录取规则,即专业志愿优先,分专业按计划从高分到低分依次录取。对于专业志愿无法满足的考生,如服从调剂的,则由学校调剂到同专业组内未录满的专业,如不服从调剂的,我校将不予录取。 2.报考财经商贸类、旅游类、烹饪类、体育类专业组的考生:学校将考生的科目1和科目3成绩相加,计算出考生的总成绩,按照考生的总成绩排名(如总分相同,以科目1排序;如科目1分数相同,则按数学分排序;如语文分和数学分都相同,则视为相同排位),具体专业录取规则与普通类专业组相同。 注:如职业技能各组专业计划未完成的,将剩余专业计划转入高考普招计划中。 (三)拟录取查询 考生可于4月19日后登录学校招生信息网查询拟录取结果。 (四)办理正式录取手续 4月23日,学校将拟录取信息上报省教育考试院核准备案,并办理录取相关手续。 (五)正式录取查询 考生可于4月28日后登录学校招生信息网查询正式录取结果,5月份我校寄发录取通知书。 注:被我校录取的考生,不能再参加当年的高考,也不能再被其他高校录取。 1.凡在全国或全省中职职业技能大赛获奖选手可到当地教育局办理相关免试手续,以教育厅发布的相关文件为准。 2.江西省教育厅规定的相关免试入学政策同时适用于我校。 1.拟录取的考生,一定要参加当地县(市、区)教育考试中心统一组织的高考体检。 2.考生被学校录取后,与通过普通高考录取的新生待遇完全相同。 3.凡通过我校单招考试录取的考生,在我校就读期间不能调换专业(大学就读期间入伍退役复学后符合退役军人转专业政策等情况除外)。 部门:招生就业处 地址:江西省九江市青年路96号(浔阳校区) 江西省九江市八里湖大道216号(八里湖校区) 招生信息网:http://jxvczs.jysd.com/ 咨询电话:0792-8183118 8117429 监督电话:0792-8113301 咨询QQ:2804232831 注:1.敬请考生认真阅读以上方案,如因考生自身原因而影响本人单招报名、考试、录取等相关事宜,后果由考生自行承担。 2.敬请考生随时关注我校招生网,单招报名、考试大纲、样卷等所有关于单独招生的信息都通过学校招生网发布。

















