中国海洋大学2023年综合评价招生简章
为贯彻落实《国务院关于深化考试招生制度改革的实施意见》精神,推进分类考试、综合评价、多元录取考试招生模式改革,结合我校专业人才培养需要,经教育部、山东省批准,我校2023年继续面向山东省考生开展综合评价招生试点工作。
一、招生计划及报名条件
招生专业包括:水产养殖学、化学、德语、日语,计划招生总人数:50人。考生需同时符合以下报考条件:
1.对于报考专业有强烈的学习兴趣与爱好,品学兼优、身心健康,且已经通过山东省2023年夏季高考报名的高中毕业生;
2.山东省高中学业水平合格考试各科目成绩均达合格;
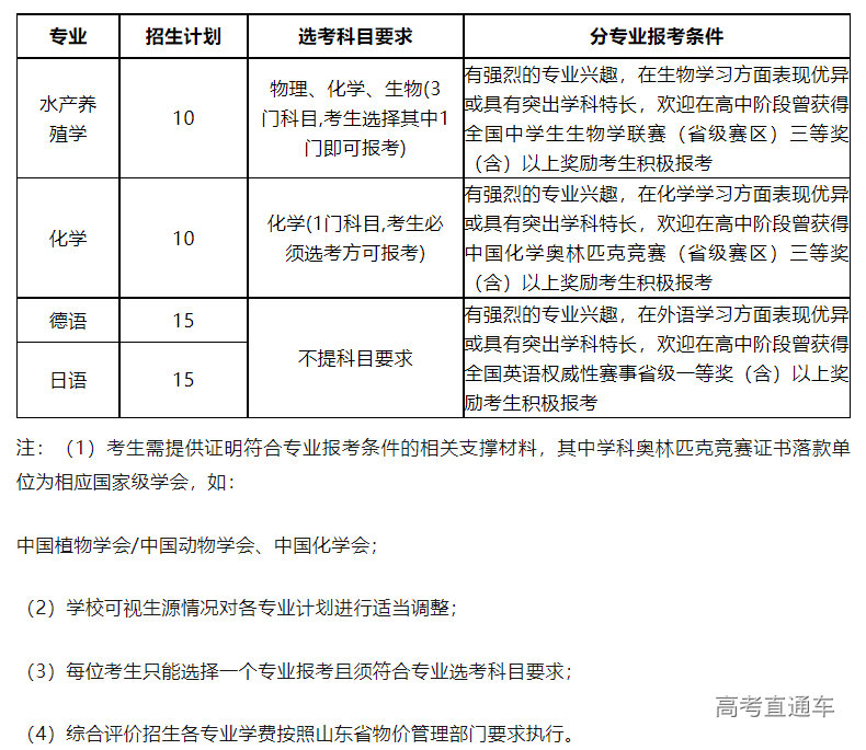
3.分专业报考条件及招生计划:
二、报名流程
1.网上报名:
符合报名条件的考生于5月4日至10日登录阳光高考特殊类型招生报名平台(https://bm.chsi.com.cn/)进行综合评价招生报名,按要求填写相关信息。
2.上传系统材料:
(1)网上报名生成的《中国海洋大学2023年综合评价招生申请表》。考生完成网上报名,信息确认无误后下载打印申请表,每一页均须由所在中学相关负责人审核属实并签字,加盖中学公章;考生将填写完整、本人签字、中学签字盖章、版本号与网上一致的申请表扫描后上传至报名系统。
(2)个人陈述。须由考生本人手写,字数不限,内容一般应包括自身成长经历、对报考专业的认知与思考、个性特长、取得的成绩及进入大学后的专业学习规划等。
(3)符合报名条件的有关获奖证书、证明等,需上传原件扫描件。
(4)《报考材料真实性承诺书》(见附件),需考生本人签字后上传原件扫描件。
以上材料经扫描后在报名系统上传,不需邮寄或提交任何纸质材料。上传至报名系统的申请材料务必真实、准确、清晰。未按要求完成报名、材料不全者,不予审核。
三、资格审查及学校考核办法
1.资格审查
学校组织相关学科专家,依据报考条件,认真审核考生报名材料及山东省教育厅反馈的考生高中综合素质评价信息,择优确定获得考核资格的考生名单,并在我校本科招生信息网公布。
2.考试确认
获得考核资格的考生需于6月12日18:00前登录报名系统确认是否参加学校考核,未在规定时间内完成考试确认者,视为自动放弃我校综合评价招生考核资格。
我校按照山东省《关于明确高校组织的招生考试收费标准的通知》(鲁发改成本〔2021〕1128号)的有关标准收取招生考试费用。
3.考核方式与内容
考核方式为面试,水产养殖学和化学专业侧重于考察考生学科特长和创新潜质等,外语类专业侧重于考察考生英语应用能力,同时学校还将开展对学生理想信念、思想品德、诚实守信、遵纪守法、责任担当和心理素质等综合素质的考核。
4.考核时间和地点
学校将在高考结束后、高考成绩公布之前进行综合评价试点招生测试,测试地点在中国海洋大学崂山校区,有关测试安排的具体事项将在我校本科招生信息网公布。
5.公布考核合格名单
学校将遵循“严格标准、保证质量”的原则,根据考生考核成绩,由学校本科招生工作领导小组分专业划定合格分数线,确定合格考生名单。名单在教育部阳光高考信息平台和中国海洋大学本科招生信息网公示,并报山东省教育招生考试院备案。
四、录取政策及录取办法
1.志愿批次。我校综合评价考核合格的考生须在山东省普通类提前批进行高考志愿填报,填报专业志愿须与考核合格的专业保持一致。
2.录取规则。考核合格考生高考投档成绩(含附加分)不得低于2023年山东省划定的特殊类型招生录取控制分数线。考生进档后我校将按照综合成绩,按照“分数优先”的原则分专业录取。提前批被我校综合评价录取的考生不再被其他学校录取,也无法参加山东省统一高考后续批次录取;未被录取的考生,可正常参加山东省统一高考后续批次录取。
综合成绩构成:我校综合评价考核成绩(按满分100分折算)×15%+高考投档成绩(按满分100分折算)×85%。综合成绩按四舍五入保留两位小数进行计算,综合成绩相同时,排序依据依次为:与报考专业相对应科目的高考成绩、我校综合评价考核成绩、高考投档成绩。
五、决策与监督机制
1.学校成立由校长任组长,分管副校长和纪委书记任副组长,监察、教务、招生办等部门主要负责人为成员的本科招生工作领导小组。招生办法、录取程序、录取结果等招生过程中的所有重要事宜均由本科招生工作领导小组集体研究决定。
2.学校纪检监察部门负责本科生招生工作的全过程监督,受理举报或投诉,监督举报电话(不受理招生咨询):0532-66782733,E-mail:jiancha ouc.edu.cn。
3.对提供虚假信息、材料的考生,一经查实,学校将认定为在国家教育考试中作弊,取消其山东省综合评价招生资格,并通报省级招生考试机构或教育行政部门做进一步处理。
六、其它
有关未尽事宜,按照教育部和山东省有关文件精神执行。
本科生招生办公室联系方式:
联系电话:0532—66782426/66781723/66782478(传真);
网址:http://bkzs.ouc.edu.cn/;
E-mail:ouczsb ouc.edu.cn
中国海洋大学本科生招生办公室
2023年4月
