一封来自广药职的招生简章
请注意查收
广东食品药品职业学院 欢迎您 广东食品药品职业学院是经广东省人民政府批准、教育部备案的 公办全日制普通高等职业院校,是国家优质专科高等职业院校、中国 特色高水平高职学校和专业建设计划立项建设单位、广东省示范性高 职院校、广东省一流高职院校立项建设单位、广东省五一劳动奖状获 得单位、广东省文明校园、教育部现代学徒制试点单位、广东省示范 职业教育集团立项建设单位。学校由广东省人民政府主办,隶属广东 省教育厅管理,下辖广东省中药研究所、广东省食品药品职业技术学 校、广东食品药品职业学院附属幼儿园三家直属单位。学校以专科层 次教育为主,专业涵盖工、理、医、管、艺等门类,人才培养纳入广 东省卫生和健康委员会、广东省药品监督管理局和广东省中医药局的 人才管理范畴,同时承担了三个系统教育培训的具体组织实施工作, 是培养药学、中药、食品、化妆品、医疗器械、医护卫生,健康管理 等大健康产业高素质技术技能人才的摇篮。 根据《广东省教育厅关于做好 2023 年高等职业院校自主招生工作的通 知》要求,我校 2023 年自主招生总计划 425 名,其中普通高职自主招 生(视障班)30 名,现代学徒制试点班 395 名。 一、 招生专业和招生计划 (一)普通高职自主招生计划为30人,招生专业为针灸推拿,成立视障班,教学地点在广东省培英职业技术学校。 招生专业和招生计划如下表: (二)普通现代学徒制招生计划为395人,招生专业和招生计划如下表: 二、 报考基本条件 所有报考考生须符合广东省招生委员会《关于做好广东省2023年普通高校招生统一考试报名工作的通知》(粤招〔2022〕6 号)普通高考报名条件规定,并参加了广东省 2023 年普通高考报名。 (一)普通高职自主招生 只招收持有《中华人民共和国残疾人证》视力障碍残疾的普通高中、中职学校应往届毕业生,其中中职毕业生专业应为2010版中医康复保健(101700),其他不做要求。 (二)普通现代学徒制试点 考生应为试点招生专业合作企业的在职员工。试点录取的学生应在录取前与合作企业签订符合《中华人民共和国劳动合同法》等法律法规要求且有效的劳动合同,劳动合同期限应涵盖录取学生学习期间。考生如有弄虚作假行为,将根据国家有关规定,严肃处理,在报名阶段发现的,取消报考资格;在入学前发现的,取消入学资格;入学后发现的,取消录取资格或者学籍。报考护理专业的人员应当取得省级卫生行政部门颁发的执业护士证书。 (三)高校或中职在校生、2023年被依据普通高中学业水平考试成绩招生录取、普通高等学校招收中等职业学校毕业生统一考试招生录取的考生,以及中高职贯通三二分段转段录取的考生不得参加高职院校自主招生录取。报考高职普通自主招生并被录取的考生不得参加其他类型高职(专科)层次的招生录取。 (四)按照教育部、卫生部、中国残疾人联合会颁布的《普通高等学校招生体检工作指导意见》(教学〔2003〕3 号)和《教育部办公厅卫生部办公厅关于普通高等学校招生学生入学身体检查取消乙肝项目检测有关问题的通知》(教学厅〔2010〕2 号)的有关规定执行。 药物制剂技术、中医养生保健、化学制药技术、药学、中药学、 护理、保健食品质量与管理、药品质量与安全、康复治疗技术专业因用人单位可能对考生身体素质有一定要求,请转氨酶异常考生慎重报考。护理专业因用人单位可能对考生身体素质有要求,请男生身高低于160cm、女生身高低于155cm 的考生慎重报考。 药物制剂技术、中医养生保健、化学制药技术、药学、中药学、 护理、保健食品质量与管理、药品质量与安全、康复治疗技术专业不招色弱、色盲。 三、 考核方式 学校根据报考对象的不同,实行分类考试、综合评价、择优录取。 (一)普通高职自主招生 普通高职自主招生招收高中、中职生实行“文化基础+职业技能”的考核方式。综合文化知识和专业综合理论、职业技能占比例为4:3:3。中职考生入学考核总分满分值为 500分,其中综合文化知识考核满分值为200分,专业综合理论考核满分值为150分,职业技能考核满分值为150分。综合文化知识考核内容涵盖自然科学和人文科学基本知识、职业道德基本要求、人际交往基本常识、汉语言写作基本能力等技术技能型人才必备的实用性知识要求。学校将按专业类别或专业,对专业综合理论、职业技能考核分别命题、分别考核,按照各专业招生计划分别录取。 (二)普通现代学徒制试点考生 采用“文化素质+职业技能”考核方式,主要侧重于职业技能考核,由学校组织自主命题、组织实施文化素质和职业技能考核,择优录取。“文化素质”及“职业技能”测试满分值合计100分,其中文化素质考核内容分值为40分,职业技能考核内容分值为60分。 (三)职业技能大赛获奖免试录取考生 职业技能大赛获奖免试录取考生:根据国家和省有关文件精神,在省级(含)以上行政部门主办的职业技能大赛获得报考专业大类二等奖及以上的学生,经我校核实资格、公示无异议后,符合国家、省、学校相关要求的,可免试录取。免试录取考生占用所报考专业的自主招生计划。
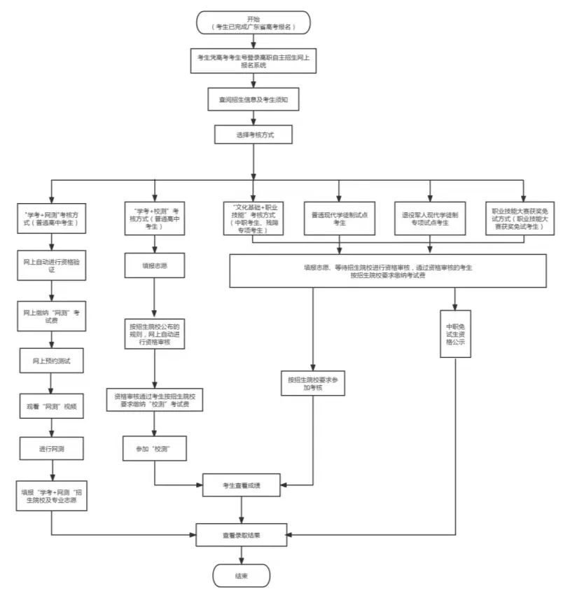
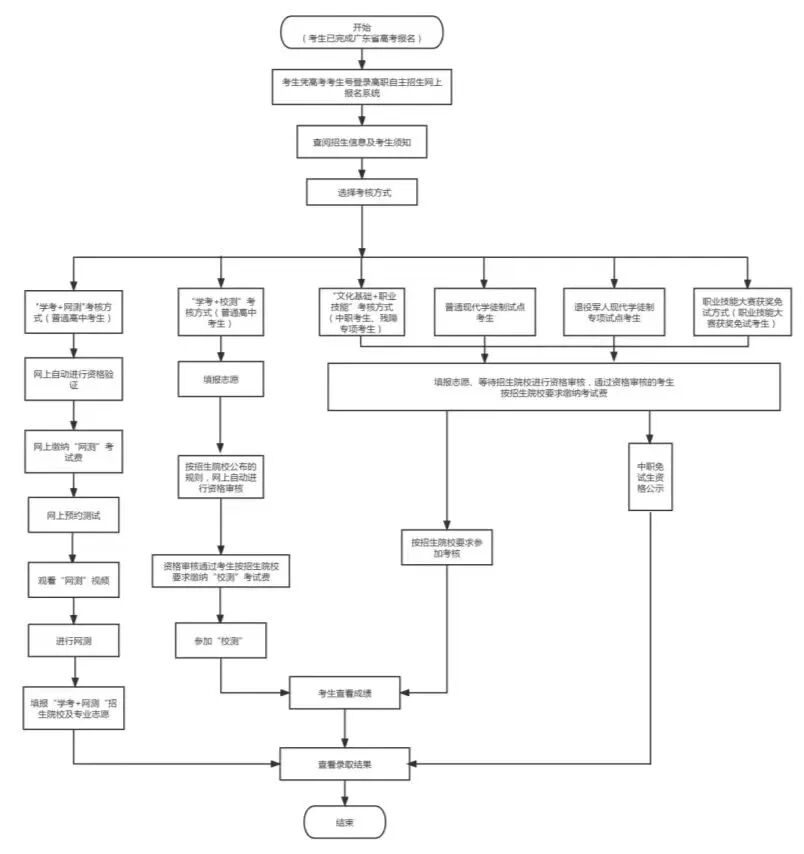
四、 考生报名及志愿填报 (一)、考生报名 2023年5月11日至14日,考生凭高考报名号及密码登录“广东省2023年高职院校自主招生网上报名系统”(下称网上报名系统,网址:https://pg.eeagd.edu.cn/gzks/)报名,签订《诚信考试承诺书》,在“文化基础+职业技能”(报考广东食品药品职业学院残障生专项招生专业)、“普通现代学徒制试点”(不分考生类型)及“职业技能大赛获奖免试生”(面向中职考生)等考核方式中选择一种填报志愿,录入相关报名信息、上传有关证明材料(原件扫描版,下同)。考生在选择考核方式前,需认真查阅招生网站上公布的招生专业考核方式,无法确认的需咨询并明确。经我校确认报考资格后,考生不得更改考核方式。(考生报考流程图详见附件1) 以上考核方式设1所院校志愿。考生直接登录网上报名系统按照操作指引进行报名及填报志愿。考生根据报考院校规定可填报1个专业志愿。 报考广东食品药品职业学院残障生专项招生专业的考生选择“文化基础+职业技能”考核方式进行报考。 (二)报名资格名单公示时间:2023年5月15日前; (三)缴费时间和方式 1、通过我校网上资格审核的考生,在2023年5月16日按照要求在网上缴纳考试费用,如未按期缴费不能参加考试,后果由考生本人负责。考试费用见下表: 学校已启用广东食品药品职业学院自助缴费系统,并建立“广东食品药品职业学院财务处”官方微信公众服务号,以方便学生缴费。学生可关注公众号进行缴费,缴费时间为每天8:00-20:00,缴费操作指引如下: 【步骤一】微信扫描关注“广东食品药品职业学院财务处”公众号。 【步骤二】登录微信公众号:点击中间“办业务”-“自助缴费”。 【步骤三】绑定账号:点击下方“绑定新用户”,进入绑定账号界面。 可填写缴费编号/身份证号及密码登录,初始密码为身份证后六位数。 *缴费编号为“2023+准考证考生号”,如准考证考生号为“5123456789”,则输的缴费编号为“20235123456789” 【步骤四】绑定成功后,点击绑定好的信息栏进入收费系统个人界面。 【步骤五】缴费:选择“待缴信息”,确认信息无误后,选择“自主招 生考试费”这一收费条目,点击“去付款”,付款后即缴费成功,支付后在缴费历史中可查询缴费成功的记录。 2、通过网上资格审核并缴纳考试费的考生在2023年5 月17日前登陆“广东省2023年高职院校自主招生网上报名系统”(下称网上报名系统,网址:https://pg.eeagd.edu.cn/gzks/)打印准考证。 (三)、考试形式及考试时间 1、普通高职自主招生考试地点:广东省培英职业技术学校(地址:广州市天河区汇景南路5-9号) 2、现代学徒制试点招生考试地点:广东食品药品职业学院(地址:广州市天河区龙洞北路321号) 注:具体考试时间请关注我校自主招生网站或准考证。 2、2023年5月24日之前在学校自主招生网站公示考生测试成绩。考生测试成绩公示3天无异议后,根据本校招生章程中规定的录取规则从高分到低分依次确定拟录取名单,同时将拟录取考生名单上报省 招生办公室进行审核备案。
五、 招生程序和录取原则 (一)我校自主招生录取实行网上录取,按照“学校负责、招办监督”原则进行。在符合报考条件、考核成绩达到我校划定的各招生专业录取最低分数线的考生中,根据我校高职自主招生录取原则择优录取。原则上,普通高职自主招生拟录取考生的文化基础考核成绩不得低于文化基础测试满分值的40%,职业技能考核成绩不得低于职业 技能测试满分值的40%。拟录取的普通现代学徒制试点考生考核成绩不得低于考核满分值的40%。 依据招生计划,根据考生合成总分(总分合成方式为:“文化基础 成绩+职业技能考核成绩”)从高分到低分录取考生。考生总分相同时, 按职业技能考核成绩从高分到低分择优录取;以上两项分数相等者,优先录取专业综合理论成绩高者。无普通高考体检结果或体检不合格者不能被录取。 (二)职业技能大赛获奖免试录取考生:根据国家和省有关文件精神,在省级(含)以上行政部门主办的职业技能大赛获得报考专业大类二等奖及以上的学生,经我校核实资格、公示无异议后,符合国家、省、学校相关要求的,可免试录取。免试录取考生占用所报考专业的自主招生计划。 (三)拟录取的考生名单在我校网站公示无异议后,报广东省招生办公室审核备案并进行审批。经省招生办公室审核通过的考生方可确认为正式录取。学校根据省招生办公室审核通过后的名单发放录取 通知书,并在学校网站上公示。 (四)报考我校自主招生并被录取的考生可参加夏季高考本科层次院校的录取,但不能参加夏季高考专科层次院校的招生录取。自主招生录取考生参加夏季高考被本科院校录取后,取消高职院校自主招生录取资格。我校不得接受被本科院校录取的考生报到注册。
六、 培养方式 (一)普通高职自主招生根据不同生源特点和不同专业培养要求,单独编班、单独制定和实施具有较强针对性、适应性和实效性的人才培养方案。学生脱产在广东省培英职业技术学校学习。 (二)学校是现代学徒制试点实施的责任主体,全面落实国家和省关于现代学徒制试点工作要求,牢牢把握现代学徒制“招生招工一体化、企业员工和学校学生双主体育人”基本特征,加强对试点工作全过程、全方位管理,切实提高试点人才培养质量;坚持“标准不降、模式多元、岗位培养、在岗成才”原则,采用在岗培养与学校培养相 结合的人才培养模式,实行工学交替等学习形式,采取适合成人、方便就学、灵活多元的教学模式。符合试点高职院校毕业条件和要求的,可获得试点高职院校有关专业普通专科毕业证书。 (三)通过普通高职自主招生正式录取的学生,不得转学,原则上不得转专业。普通现代学徒制试点班学生不得转学,不得转专业,原则上不得转入同一专业普通班;试点班学生因应征入伍、生病等特殊原因,经学校同意休学、复学后,学校和试点企业没有继续开展试点的,经学校、试点企业和学生协商一致,可按学校规定,转入同一 专业普通班学习。 七、 新生注册和复查 (一)经我校自主招生所录取的考生,须在规定时间内办理缴交学费注册。逾期未注册者,取消入学资格。 (二)新生入学后,学校以教育部、卫生部、中国残疾人联合会制定的《普通高等学校招生体检工作指导意见》、《教育部办公厅卫生部办公厅关于普通高等学校招生学生入学身体检查取消乙肝项目检测有关问题的通知》为依据,对新生进行身体健康状况复查,对经复查不符合体检要求或不宜就读已录取专业者,按有关学籍管理规定办理,予以转专业或取消学籍。对在报名和考试过程中有弄虚作假或其他违纪违规行为者,将按规定取消入学资格。 八、 资助学生政策 国家助学贷款、奖学金、助学金、勤工助学等助学措施按照教育部、广东省教育厅和本校相关规定执行。 学校设有勤工助学管理机构,提供勤工助学岗位;家庭经济特别困难的学生还可按规定申请“绿色通道”及国家助学贷款。 企业奖助学金的资助标准按照企业及我校的相关规定执行。 九、 招生工作的咨询、监督与申诉
(一)招生咨询及联系方式
咨询电话:020-28854882、28854365
传真:020-37214322
电子邮箱:zsb@gdyzy.edu.cn
学校网址:http://www.gdyzy.edu.cn
招生网址:http://www.gdyzy.edu.cn/zsxx.html
(二)学校纪检室负责监督学校招生工作,并接受相关申诉。
接受纪律监督与申诉的联系部门:纪检室
联系人:朱老师
监督电话:020-28854851
电子邮箱:jcs@gdyzy.edu.cn
附件1:广东省2023年高职院校自主招生考生报考流程图 附件2:广东省2023年高职院校自主招生工作日程安排













