哈喽~
亲爱的小伙伴们
大家关心已久的
四川民族学院
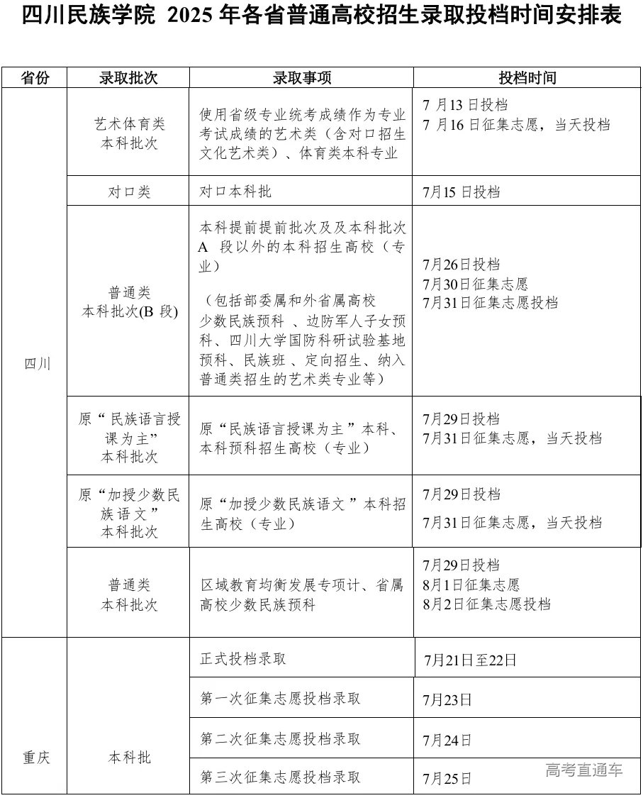
2025年各省普通高校招生录取投档时间
2025年省内省外招生计划
录取查询方法
今日重磅发布
大家可以根据自己的实际情况来参考哦
⇩⇩⇩
注:本表时间供参考,以实际工作安排为准 考生可以通过自己所在考点的省(自治区、直辖市)教育考试院官网进行查询。此处以四川省教育考试院官网为例。 1.进入四川省教育考试院官网(网址:https://www.sceea.cn/)。在网站首页“快捷通道”栏点击“高考录取查询”。 2.在“高考录取”栏点击“查询”。 3.按照提示输入相关信息后即可查询。 考生可以通过我校官网进行查询。 1.进入“四川民族学院”官网(网址:https://www.scun.edu.cn/)。下滑网页找到并点击“录取查询”。 2.按照提示输入相关信息后即可查询。










