兰州大学是国家“211工程”“985工程”重点建设高校和“双一流”建设(A类)高校,是我国首批具有学士、硕士、博士学位授予权,首批建立博士后科研流动站,首批设置文、理科国家基础科学研究与教学人才培养基地,首批入选国家大学生创新性实验计划以及实施“基础学科拔尖学生培养计划”的教育部直属全国重点综合性大学。
为全面贯彻全国教育大会和党的十九届五中全会精神,贯彻落实习近平总书记重要指示精神,根据《国务院关于深化考试招生制度改革的实施意见》(国发〔2014〕35号)和《教育部关于在部分高校开展基础学科招生改革试点工作的意见》(教学〔2020〕1号)等文件要求,服务国家重大战略需求,加强基础学科拔尖创新人才选拔培养,经批准,我校2021年继续开展基础学科招生改革试点(也称“兰州大学强基计划”),探索多维度考核评价模式,选拔一批有志向、有兴趣、有天赋、有潜质的青年学生进行专门培养,为国家重大战略领域输送后备人才。现结合兰州大学人才培养的总体目标和办学特色,特制定本简章。
一、招生对象及报名条件
在我校安排强基计划招生的省份,符合2021年全国普通高等学校招生全国统一考试报名条件,综合素质优秀或基础学科拔尖,具有明确兴趣志向和创新能力表现,具备科研潜质和科学精神,有志于将来从事相关领域科学研究工作的优秀高中毕业生均可申请报名。申请报名考生分为以下两类:
第一类:高考成绩优异的考生
高考总成绩达到本科一批控制线(不划定本科一批控制线的省份,参照省级招生考试机构相关划线标准执行,高考总成绩不含政策性加分),且考生科类(高考综合改革省份的选考科目)与我校要求相匹配。
第二类:相关学科领域具有突出才能和表现的考生
高中阶段在中学生学科奥林匹克竞赛(数学、物理、化学、生物、信息)中获得全国决赛二等奖及以上奖项的考生,高考总成绩达到本科一批控制线(不划定本科一批控制线的省份,参照省级招生考试机构相关划线标准执行,高考总成绩不含政策性加分),考生科类(高考综合改革省份的选考科目)与我校要求相匹配。
二、招生计划及招生专业
我校2021年强基计划具体招生专业及相关要求见下表,具体分省招生计划详见兰州大学强基计划报名系统。
三、报名方式与选拔程序
(一)填报要求
1.报名系统填报
拟申请填报我校的考生,须在2021年4月8日至2021年4月30日登录强基计划报名系统(网址:https://bm.chsi.com.cn/jcxkzs/sch/10730),按要求完成信息填报,具体如下:
(1)考生只能填报一所试点高校。
(2)考生只能填报一个专业,且考生选考科目(或科类)须符合相关专业要求。
(3)按简章和报名系统要求,准确、完整地进行信息填报。
2.考生须参加2021年普通高考。
3.考生须于2021年6月10日—18日通过报名系统平台确认参加学校考核(以下简称“校考”),否则视为放弃校考资格。
(二)入围校考办法
1.校考入围名单发布时间:2021年6月26日-6月27日,将根据国家相关安排、疫情发展形势和工作实际情况决定是否进行适时调整,并及时发布相关通知。
2.对于报名材料齐全的第一类考生,以不超过我校分省分专业招生计划数的六倍为原则,按照高考总成绩(不含加分)由高到低排序确定入围校考名单(末位同分同入围)并公示入围标准。
3.对于第二类考生,达到我校报名条件和相应高考成绩要求,即可入围校考。
(三)考核办法
1.考核时间
2021年6月30日-7月2日,分省、分时段、分批考核,并将根据国家相关安排、疫情发展形势和工作实际情况决定是否进行时间调整,具体时间以兰州大学本科招生网(http://zsb.lzu.edu.cn)和报名系统发布的考试通知为准。
2.考核方式
根据疫情发展情况确定考核方式,正常情况下组织实施线下现场考核,疫情形势严峻或其他原因导致无法进行线下考核时,组织线上考核,具体安排以兰州大学本科招生网(http://zsb.lzu.edu.cn)和报名系统发布的考试通知为准。
3.考核内容、成绩计算及相关说明
(1)面试:主要考查学生的综合素质、兴趣志向、创新能力、科研潜质、科学精神等。
根据考生综合素质评价档案和面试情况综合评价给出面试成绩。
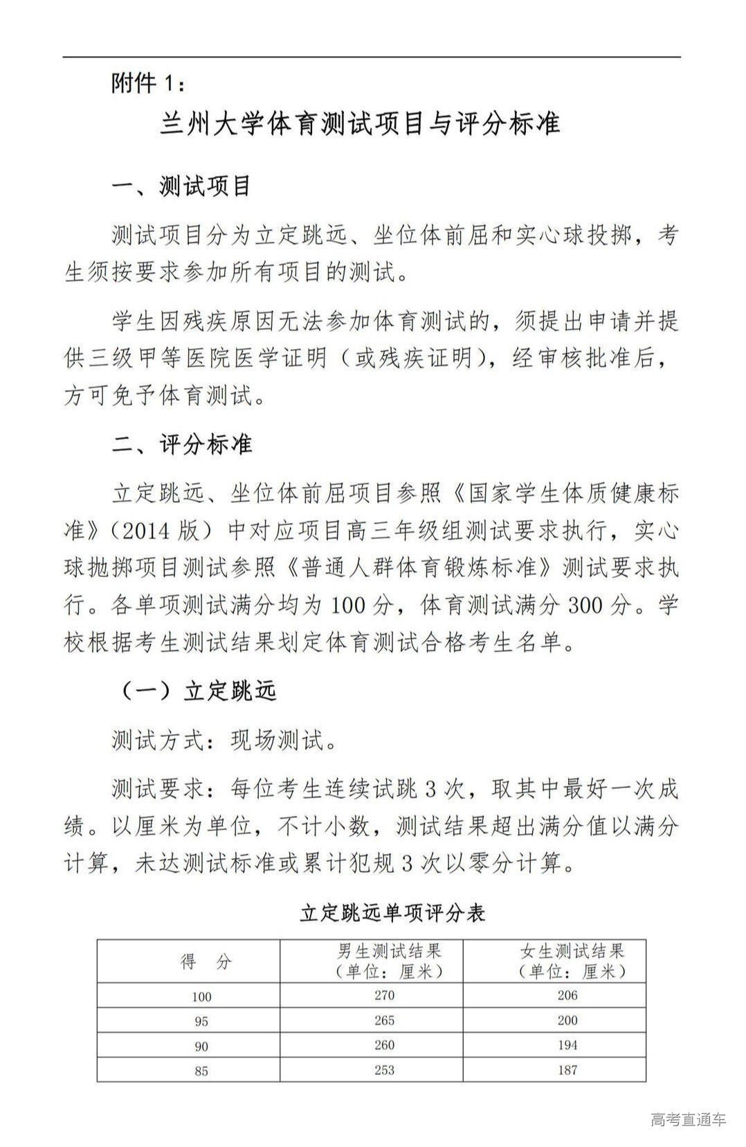
(2)体育素质测试:
体育测试内容:实心球投掷,坐位体前屈,立定跳远。
体育测试免考申请说明:学生因残疾原因无法参加体育测试的,须填写《免予执行兰州大学体育测试申请表》(以下简称《免体测申请表》,见附件),并提供三级甲等医院医学证明(或残疾证明)。考生本人须携带身份证原件、《免体测申请表》原件和三级甲等医院医学证明(或残疾证明)原件在规定时间内到我校进行现场核验,经审核批准后,方可免予体育测试并视为合格。
成绩使用办法:体育测试成绩作为资格划定的参考。
(3)高校考核成绩计算办法
根据以下公式计算考生的综合成绩:
综合成绩=(高考总成绩/高考满分值)×85+(面试成绩/面试满分值)×15,高考总成绩不含政策性加分。
(四)录取办法
根据考生填报志愿和在相关省份强基计划的招生名额,依据全面衡量、择优录取、宁缺毋滥的原则,对面试成绩合格者,按照综合成绩由高到低排序确定强基计划预录取名单,综合成绩相同时,依次比较高考的总成绩、语文成绩、数学成绩、外语成绩,成绩高者优先,高考总成绩不含政策性加分。
学校本科生招生工作领导小组审定强基计划预录取名单,并报各省级招生考试机构审核,办理录取手续。
我校于限定时间内在报名系统(https://bm.chsi.com.cn/jcxkzs/sch/10730)公布录取信息并公示录取标准。被正式录取的考生不再参加本省(区、市)后续高考志愿录取;未被录取的考生可正常参加本省(区、市)后续各批次高考志愿录取。
四、培养方案
我校为强基计划学生制定本硕博衔接贯通的培养模式,开放重点研究基地及科研平台,实行专门的海外交流方案,建立成长档案,跟踪培养发展情况。
强基计划实行小班化和导师制,学生优先享有参与科学研究项目的机会,享有专门的基本全覆盖的免试攻读研究生政策,享有更多出国交流的机会,享有更高比例的奖学金评定政策。强基计划学生进入研究生阶段学习后,优先享有被推荐参加留学基金委中外联合培养,给予参加国际会议资助的机会。
我校对强基计划学生进行阶段性考核,根据学生学业表现情况进行动态进出调整。
具体培养方案详见各学院网站。
五、其他说明
(一)关于学生综合素质档案。按照教育部、省级教育行政部门和省级招生考试机构的安排,由相关单位或部门负责提供。
(二)对于综合素质档案造假或在高校考核中舞弊的考生,将取消强基计划的报名、考试和录取资格,并将有关情况通报有关省级招生考试机构或教育行政部门,取消其当年高考报名、考试和录取资格,并视情节轻重给予3年内暂停参加各类国家教育考试的处理,对涉及违法的,依照相关法律规定处理。已经入学的,按教育部和我校相关规定取消学籍;毕业后发现的,取消毕业证、学位证。中学应当对所出具的材料认真核实,出现弄虚作假情形的,我校保留采取相关措施的权利。
(三)强基计划录取的考生入学后原则上不转专业,对确需调整专业的,须经过学校审核同意,且仅允许符合相关要求的学生在本校强基计划招生专业范围之内调整。
(四)凡参加选拔测试的考生,由考生自行承担交通、食宿等费用和个人安全责任。
(五)我校未委托任何中介组织或个人开展强基计划等考试招生有关的工作,不举办且不参加任何形式的应试培训活动。
(六)因受疫情影响,学校考核办法和录取办法可能将视本地疫情防控情况做出相应调整,具体安排届时另行通知。
六、监督保障机制
(一)学校基础学科招生改革试点招生工作在兰州大学本科生招生工作领导小组的领导下,由兰州大学招生办公室负责具体工作的组织和实施。我校在实施本简章的过程中将严格遵循公开、公平、公正和择优录取的原则,加强管理,严格程序,做到招生方案公开、选拔方法公平、录取标准公示。
(二)学校对考核过程进行全程录音录像。
(三)学校对录取的学生进行入学资格复查,对招生过程中出现的违规违纪行为和不具备入学资格的学生,按照《国家教育考试违规处理办法》《普通高等学校招生违规行为处理暂行办法》和教育部相关规定处理。
(四)我校本科招生工作接受上级行政主管部门、纪检监察部门和社会各界监督,接受考生和家长的监督、投诉。
七、联系方式
(一)兰州大学招生办公室(本科)
电话:0931-8912116、0931-5196678。
地址:兰州市城关区天水南路222号,邮编:730000
网址:http://zsb.lzu.edu.cn
E-mail:zsb lzu.edu.cn
(二)纪检监察部门
电话:0931-8912159
网址:http://jiwei.lzu.edu.cn
E-mail:jwjc lzu.edu.cn
(三)其他相关网站
兰州大学主页:http://www.lzu.edu.cn
阳光高考信息平台:http://gaokao.chsi.com.cn
八、本简章由兰州大学招生办公室负责解释。若教育部或生源省份调整相关政策,则以新政策为准。
附件:





