北京师范大学-香港浸会大学联合国际学院(中文简称“北师港浸大”,英文简称“UIC”)成立于2005年,是首家中国内地与香港高等教育界合作创办的大学,也是内地第一所创新的博雅型大学,位于粤港澳大湾区的珠海市。
同时,631的录取模式,打破了传统高考“一考定终身”的局面,因降分优惠、提升成功录取率、深造的去向与质量非常优秀等优势,深受中优考生家长的青睐!近几年来,UIC报名人数逐年增加,竞争也尤为激烈。
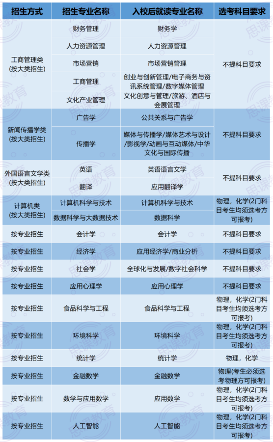
专业分流:
北师港浸大的大类招生专业分流工作以生为本、志愿优先、择优选拔,原则上在第一学年第二学期开始前完成专业确认,让学生在第二学期按相关专业的培养方案开始专业学习。学生入学后可深层次了解各学科和专业,依据自己的兴趣、特长、学习情况,自主填报分流专业志愿。各学院专业分流评审小组,将从个人意愿、个人能力、学业成绩、个人作品集、个人陈述、小组面试、老师评价七项标准中,挑选若干项作为本招生大类专业分流的选拔标准,综合确定专业分流名单。
报考资格:
凡符合广东省2024年高考报名资格的优秀高中毕业生(含往届毕业生),高中学业水平合格性考试思想政治、历史、地理、物理、化学、生物学等6门科目成绩均合格(新高考改革前的往届生高中学业水平考试各学科成绩都达到C级或以上),且高考成绩估计达到广东省特殊类型招生录取控制线,符合条件者均可报名。所有本科专业,包括课程教材、讲义、教学、辅导考试都以英语为媒介,四年贯穿执行。所以对于非英语语种考生要慎重报考。
北师港浸大招生的专业今年是没有变化的,与23年相同。在选科要求上相比去年,今年703组专业要求物化组合——"计算机类、食品科学与工程、环境科学、统计学、数学与应用数学、人工智能的选考科目要求为必选物理和化学"。
从今年北师港浸大公布的名单来看,广东省共计招生926人,相比去年,增加了78人。其中,历史生对比2023年减少19人,物理生对比2023年增加97人。各专业的人数变化如下图所示:

从近3年的涨幅情况来看,北师港浸大对历史生的综评招生名额是逐年递减,而对物理生的综评招生名额则是逐年递增。
同时,UIC今年在全国28个省市自治区招收2200名左右的本科生,广东的考生占了大概42%,由此可见北师港浸大对广东省的考生还是比较照顾,广东考生录取的机会更大。
申请须提交的内容包括:上传考生有效身份证正反面照片,上传考生彩色证件照,填写综合评价入学测试报名信息,填写考生高中学习成绩并上传成绩证明。对比去年只需要提交相关的个人信息,今年增加了提交成绩证明跟综合素质评价信息。
同时需要注意,提交资料后需要在线支付录取评审费用280元,逾期未缴交录取评审费者视为自动放弃并退出选拔程序。如果获得入学测试资格,录取评审费不予退还;若未获得入学测试资格,将全额退还至。
UIC今年的测试报名人数近1.4万人,经审核,8300多名考生获得入学测试资格,入围率大概在60%的比例,报名和考试人数再创历史新高,可见UIC的热度是逐年上涨的。同时也可以看出,UIC总体在初审环节是相对较为宽松的,从往年情况来看,在成绩、排名、学考成绩这几方面在评审里面的占比是比较大的,今年大部分学生没有通过初审是由于成绩比较差或者学考里面有D或者比较多的C,如果学考比较差,那我们还可以去报名刷高等级。
综合评价录取总成绩满分为750分。其中,高考成绩(含政策性加分)按60%的比例计入;北师港浸大入学测试成绩满分为225分,按实际成绩计入;考生高中阶段的思想政治、历史、地理、物理、化学、生物学等6门学业水平合格性考试科目成绩均须达到合格,并按对应等级折算办法计入学业水平合格性考试成绩。
考生高中阶段的思想政治、历史、地理、物理、化学、生物学等6门高中学业水平合格性考试成绩折算办法:按照A等级对应75分、B等级对应64分、C等级对应41分、D等级对应19分计算各科目得分,考生高中学业水平合格性考试计入综合评价录取成绩=各科目等级分总和/6。
2024年3月6日-5月25日:报名时间,登录“北师港浸大广东省综合评价报名系统注册、提交申请表、缴交综合评价录取评审费用(预计25年3月初会出招生简章)
4月末至5月底:陆续公布考试资格信息,考生登录“北师港浸大广东省综合评价报名系统”查询是否通过考试资格审核,有考试资格的考生选择参加“双机位”模拟网络远程软硬件测试的日期、选择正式考试的日期。
6月11日至14日:“双机位”模拟网络远程软硬件测试。
第一机位,尽量使用电脑,设备摆放于考生正面,用于考生与考官交流。第二机位,设备摆放于考生侧后方45°,保证视频画面呈现考生和第一机位的屏幕图像,用来监测考场环境。如下图所示:
6月16日至17日:入学测试(全英文线上面试)
UIC入学测试仅有一轮,形式为英语面试,近3年都采用线上“双机位”远程面试的方式进行,每场面试时长约为12-15分钟,面试环节的所有信息都通过申请系统发送给学生家长,需要及时关注申请系统内消息。
在考场。第一步考生需要向考官问好并表明身份;第二步完成考试的A/B/C部分;第三步回答考官的问题。考试时间为12分钟。考生可向考官询问问题中某个单词或短语的意思,以便于考生对考官更清楚的表达。
注:考试开始前,考生须从屏幕上显示的三道试题(A卷、B卷或C卷)中选择一道试题。
Part A:大声朗读(4分钟)。(默读)屏幕上的文章→大声朗读文章→回答考官提出的问题。
在朗读的过程中注意思考和梳理,比如文章主旨是什么,发生了什么事情,有哪些核心人物等,因为之后考官会根据文章内容进行发散性提问。回答的时候一定要条理清晰,建议分点分角度去阐述观点。
Part B:谚语(3分钟)。朗读考官在屏幕上显示三句谚语的其中一句→思考一下该如何向考官表达这句话→谈论这个说法。
翻译谚语时,一定要根据英文文化的特点,在保留谚语原意的基础上,使得翻译解释过来的谚语能够跨越中英之间的文化障碍,让读者能够理解谚语本身想要表达的含义。
Part C:开放式问答(5分钟)。阅读屏幕上的问题→思考你的答案且解释你的答案→回答考官的后续问题。
题目主干不是很长,但主要是能快速知道问题想问什么,思维不能跑偏。尝试先列出几个关键词和框架,这样在回答过程中就会避免漏说关键点的情况,也能使得整个回答思路更有条理。面试全程使用英语进行,与面试官进行线上问答互动。
从官方发布的“入学测试合格名单的公示”中统计,广东省有6800多名学生获得入学测试合格资格,而最终录取的考生只有926人,整体的通过率为13.57%左右;相比去年11.1%的通过率上涨了2.47%。并且去年校测达到200分以上的,高考成绩可以放宽到特控线下10分,今年要求高考分数必须都高于特控线。由此可见,面对为数不多的机会,竞争显得很激烈。
今年历史组录取最低分(综合分)为598.1分、物理加不限组录取最低分(综合分)为601.5分、物化组录取最低分(综合分)为606.4分,历史、物理类总体生源质量提升明显。同时我们也可以看到,在普通批次,UIC每年的分数及排位也是逐渐上涨。
通过学校公布出来的录取名单信息,我们统计出各专业录取的分数情况,总体上看,热门程度排名前三的是人工智能,计算机跟统计学。同时,各专业间相差的综合分分数也不会很大。
对于631的模式里面,UIC的总分是225分,校测1分约等于高考1.667分,性价比是非常高的,从下面统计的数据可以看到,如果我们的高考成绩达到了特控线,那么我们的校测成绩在199分以上就可以被录取的。对比普通批次物理最低投档分582分,可以通过综合评价降50分录取,所以是非常划算的。我们要争取的是在校测里面取得优秀的成绩,那么我们录取的几率就会更高了。
那么,在UIC的校测里面取得高分难不难呢?我们可以从我们今年思课学员的数据里面看出,校测取得200分以上是有很大可能性的,我们高分的学生可以高达220分,关键就是你要提前做好准备,针对校测的形式和内容做相关的培训。
相对其他学校来说,UIC转专业相对会比较容易。UIC学生原则上可以在教务处开放申请时间内提出转专业的申请意愿,申请时间在每学年的第二个学期开学初接受申请,然后于申请提出后的下个学期开始新专业的学习。本科生在校学习期间只能转专业一次,所以要应慎重考虑
一般来说,转专业的学生上限是每个专业的20%(20%指转入和转出学生各占20%),且所有申请须经转出和转进学部审批和同意才能算转专业成功。
转专业的衡量标准是平均学分绩点,所以考虑转专业的同学,也要学好原专业的内容哦。
1.Do you think humans should eat animals? 你认为人类是否应该食用动物? 2.Do you want to popularize relevant agriculture knowledge to farmers? 你是否会普及相关农业知识给农民? 3.How do you feel about the relationship between your parents and you? 你觉得你父母和你之间的关系怎样? 4.Talking about the viewofartificial intelligence. 谈谈对人工智能的看法 5.How to protect Chinese culture in the context of Globalization? 怎样在全球化的背景下保护中国文化?
因为UIC是全英文授课院校,要报考北师港浸大的小伙伴们一定要重点练习英语口语,按照学校英语面试指引进行针对性的准备。而且时间有限,一定要把握答题时间,在回答问题时要注意详略和侧重点,先扣题回答重点。










