上海电影艺术学院
SFAA

上海电影艺术职业学院【A69】
2026年自主招生简章
Shanghai Academy of Film Arts
Enrollments Profile for 2026
● SFAA

Part.01
一、学校概况
点击观看上海电影艺术学院宣传片
上海电影艺术职业学院成立于2003年12月,是经国家教育部、文旅部和上海市人民政府批准的全日制普通高等艺术院校,招生计划纳入国家统招计划。校址坐落于浦东新区张江高科技园区和金山文教园区。
作为全国第二所以电影命名的独立院校,学校秉承“厚德、博艺、创新、和谐”的校训,抓住上海推进电影产业繁荣与复兴的契机,聚集现代电影工业,注重艺术与科技的结合,全面推行产教融合协同育人和国际化发展战略,培养高素质技能人才。学校凭借独具特色的产教融合教学模式,使学生培养更具市场适用性,深受广大用人单位的欢迎。学校在上海市众多高校就业率排行榜中连续多年名列前茅,毕业生的平均薪资水平更是连续多年稳居上海所有应用型本专科院校前三。
学校下设四个招生学院:演艺学院、传媒学院、影视科创学院、数字学院,已开设戏剧影视表演、时尚表演与传播、舞蹈表演、音乐剧表演、播音与主持、影视编导、摄影摄像技术、人物形象设计、广告艺术设计、影视动画、动漫设计、影视多媒体技术、数字孪生应用技术、网络直播与运营等专科专业。学生完成三年学业后,可选择国内外知名院校,继续深造学习。
学校开设高本贯通全日制本科教学模式:与上海戏剧学院开设舞台艺术设计与制作高本贯通、影视编导高本贯通两个专业;与上海师范大学开设广告艺术设计高本贯通、影视动画高本贯通、播音与主持高本贯通和舞蹈表演高本贯通四个专业;与上海政法学院开设摄影摄像技术高本贯通、影视编导高本贯通两个专业;与上海工程技术大学开设时尚表演与传播高本贯通、人物形象设计高本贯通和影视多媒体技术高本贯通三个专业;与上海理工大学开设影视动画高本贯通专业。在我校3年完成规定学习要求,符合专科高等教育毕业条件的学生,颁发上海电影艺术职业学院专科毕业证书;进入本科院校学习2年完成相应学习要求,符合本科学校毕业要求和学位授予条件者,颁发本科毕业证书和学位证书。
欢迎广大考生报考上海电影艺术职业学院!
Part.02
二、招生计划、收费标准

注:以上计划仅为参考,2026年自主招生最终计划,以学校官网、学校官方账号公示为准。
住宿费:浦东校区住宿费每生4600元/学年;若新生安排至金山新校区学习生活,校区地址(上海市金山区张堰镇德贤路康和路口),住宿费每生7600元/学年,24小时恒温中央空调,智能系统AI助手贴心服务,环保材料空气净化系统,健康无污染。
Part.03
三、报考时间及测试安排
1、志愿填报及缴费时间
3月7日9:00-21:00 ,3月8日9:00-15:00 ,考生登录“上海招考热线"(www.shmeea.edu.cn)进行网上填报志愿。
3月13日9:00-20:00 ,3月14日9:00-15:00 ,考生登录“上海招考热线“(www.shmeea.edu.cn)进行网上缴费。
2、自主招生准考证下载与打印
缴费成功的考生可在规定时间内,登录我校官方网站,按要求下载并打印准考证。
考试当天,考生需携带个人身份证、准考证及相关考试用品。
3、测试时间:
自主招生统一入学测试:2026年3月21日(星期六)上午8:30
职业技能测试(即我校校考):2026年3月21日(星期六),具体时间地点,以准考证为准。
4、自主招生统一入学测试、职业技能测试考试内容:
自主招生统一入学测试的要求与分值,详见《2026年专科层次依法自主招生报考指南》。
职业技能测试为我院专业校考。校考满分为200分,为科目一、科目二分数之和。科目一、科目二满分均为100分。
职业技能测试内容参照下表:

Part.04
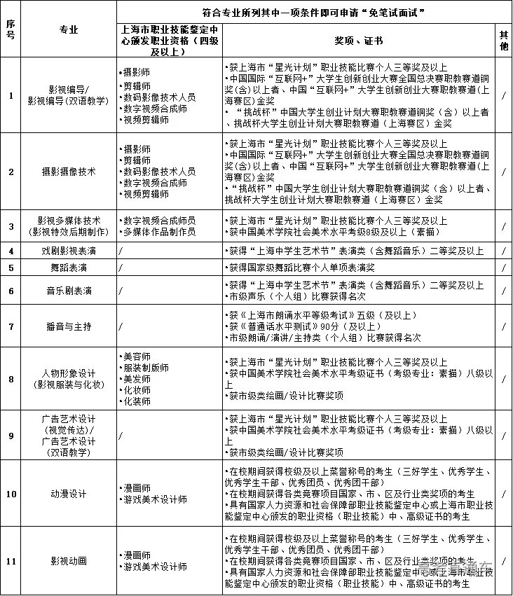
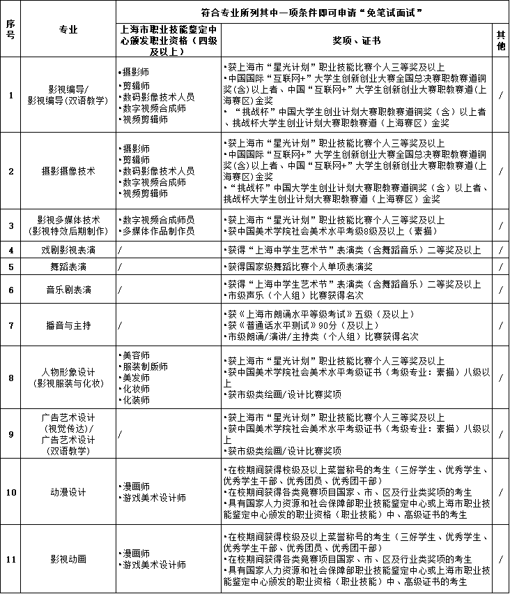
四、免笔试面试申请
考生本人携带免笔试面试申请材料(包括但不限于考生身份证、免笔试面试申请材料原件+复印件、2张证件照),至我校提交审核。审核通过的,按通知参加免笔试面试。
材料递交、审核时间:2026年3月17日(星期二),13:00-15:00
免笔试面试时间:2026年3月17日(星期二),13:00-15:00
免笔试面试要求详见学校官网《2026年上海市普通高校专科层次依法自主招生章程》。
以上地点均在我学校(达尔文路188号),具体教室以当天通知为准。


Part.05
五、学校联系方式
(一)
学校将通过学校官网、学校官方公众号,同时结合阳光高考平台、学校招生咨询电话等渠道,进行政策解读与咨询。
学校地址:上海市浦东新区达尔文路188号(地铁2号线张江高科站南800米)
招生咨询:021-50273668 、 021-50392087
学校传真:021-50273998
学校官网:www.shfilmart.com
学校官微:上海电影艺术职业学院招生