招生章程
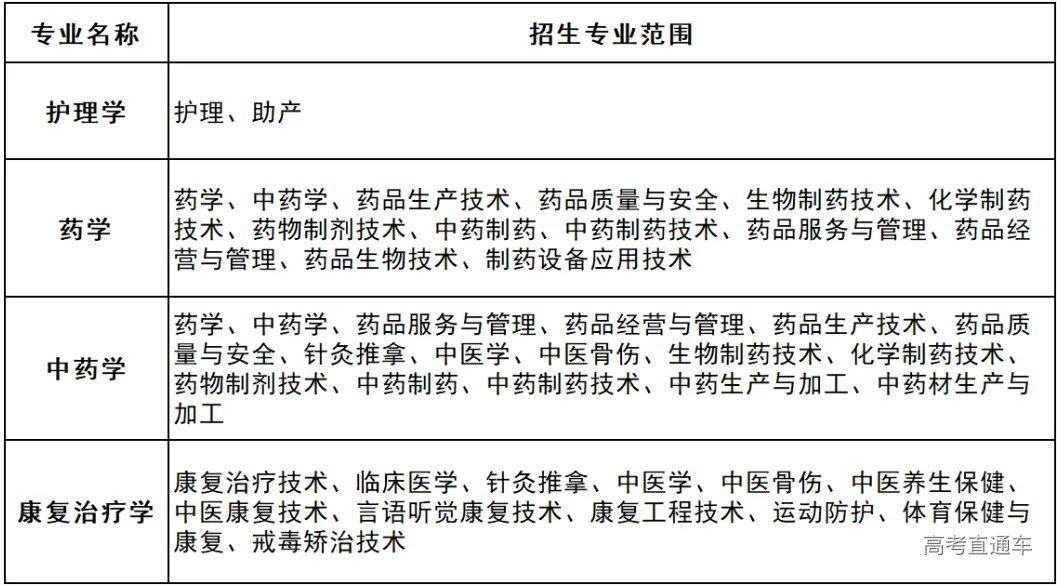
学校全称:安徽医科大学 办学层次:本科 办学类型:公办普通本科高校 办学地址: ◉ 杏林路校区:安徽省合肥市肥西县杏林路26号 ◉ 梅山路校区:安徽省合肥市蜀山区梅山路81号 ◉ 翡翠路校区:安徽省合肥市蜀山区翡翠路15号 ◉ 铜陵路校区:安徽省合肥市唐河路与铜陵北路交口 联合培养院校: ◉ 安庆医药高等专科学校:公办普通高等专科学校,地址:安徽省安庆市集贤北路1588号 ◉ 皖西卫生职业学院:公办普通高等专科学校,地址:安徽省六安市皋城中路406号 ◉ 皖北卫生职业学院:公办普通高等专科学校,地址:安徽省宿州市埇桥区学府大道1606号 一、招生计划及专业招生要求 (一) 招生专业计划(表1) >>>>> 表1 安徽医科大学2026年 普通高校专升本招生计划 注:1.技能大赛鼓励政策面试考生录取比例不超过考生报考专业总计划的10%。 2.所有专业学制均为2年。 3.所有专业均不招收色盲色弱考生。 4.免文化课考试退役士兵专项计划文理兼招。 5.住宿费4人间1000元/生·学年,6人间800元/生·学年(教计〔2006〕15号)。 (二) 招生专业范围(表2) >>>>> 表2 安徽医科大学2026年 普通高校专升本招生专业范围 注:专业大类分类标准参照教育部高等职业教育专业目录(2021年)执行。 二、报名 (一)报名条件 1.2026年安徽省省属普通高校(以及经过批准举办普通高等职业教育的成人高等院校)的应届全日制普通高职(专科)毕业生;在安徽省应征入伍的具有普通高职(专科)学历的退役士兵。 所有考生须参加省考试院统一组织的报名,并取得考生号。身体条件符合《普通高等学校招生体检工作指导意见》的体检要求(我校普通专升本所有专业均不招收色盲色弱考生),同时毕业专业须符合我校相应专业招生专业范围的要求,毕业专业不符合我校相应专业招生专业范围的考生不能报考我校相应专升本专业。 2.申请我校各类鼓励政策考生还须分别符合下列条件: (1)申请三等功鼓励政策退役士兵考生:服役期间荣立三等功以上奖励的退役士兵,在完成高职(专科)学业后,可享受免试就学资格。经我校资格审核通过并公示后,以不占用已公布招生计划方式直接录取。 (2)申请技能大赛鼓励政策的考生: 1.获奖免试:高职(专科)在校期间获得世界职业院校技能大赛总决赛争夺赛(原全国职业院校技能大赛)、中国国际大学生创新大赛(原中国国际“互联网+”大学生创新创业大赛)二等奖及以上奖项,或中华人民共和国职业技能大赛铜牌及以上奖项的高职(专科)应届毕业生,符合专升本考试招生报考条件并报考对应专业的,通过学校资格审核并公示无异议后,可享受免试就学资格,以不占用已公布招生计划方式直接录取。 2.获奖面试:高职(专科)在校期间获得世界职业院校技能大赛总决赛争夺赛(原全国职业院校技能大赛)三等奖,或全省职业院校技能大赛一等奖的高职(专科)应届毕业生,符合专升本考试招生报考条件并报考对应专业的,通过学校资格审核并公示无异议后,免参加公共课考试,面试通过后可直接录取。 2025年12月31日前已经完赛且获奖的按照2025年免试政策执行。 (二)报名办法及志愿填报 所有考生均须严格按照安徽省教育招生考试院关于《安徽省2026年普通高校专升本考试招生工作操作办法》(皖招考〔2026〕4号)文件规定的报名办法报名,具体报名操作流程请关注安徽省教育招生考试院网站或微信公众号(公众号名称:安徽省教育招生考试院)。 专升本志愿分为A段和B段,其中A段为专项计划志愿,含免文化课考试退役士兵专项计划、非免试退役士兵专项计划和建档立卡考生专项计划。B段为非专项计划志愿。符合条件的考生可兼报A段、B段志愿。意向报考我校的考生,填报志愿时须仔细阅读我校招生章程,综合考虑招生专业相关要求、专业课考试时间、综合考查安排等因素,避免填报无效志愿。 1.意向报考我校且符合我校报考条件的考生(不含在安徽省应征入伍并在外省院校完成高职(专科)学业的退役士兵考生),在规定时间内使用电脑(不建议使用手机浏览器)登录zsbbm.ahzsks.cn,注册后绑定微信号和手机号码。按照报名页面指引,完成信息填报、微信小程序采像、缴费等报名流程,考生本人对其填报信息的正确性、真实性负责,信息提交后不得修改。报名时段为2026年3月23日10:00至3月27日17:00。请通过微信小程序随时关注自己的审核状态,审核不过的请及时修正,否则后果自负。具体报名操作流程请关注安徽省教育招生考试院网站或微信公众号。 2.意向报考我校且符合我校报考条件的在安徽省应征入伍并在外省院校完成高职(专科)学业的退役士兵考生,须将下述资格证明材料原件扫描为PDF文件并上传至“安徽医科大学2026年普通高校专升本招生系统”网址为zs.ahmu.edu.cn(系统提交材料时间为:2026年3月23日10:00至3月24日18:00),材料提交完毕后请及时关注自己的审核结果,审核不通过的请按要求及时修改,否则后果由考生本人负责。 (1)材料清单:a.承诺书及报名申请表;b.身份证正反面(人像面和国徽面复印在一张纸上);c.毕业证书(或由毕业学校出具加盖红章的包含就读学校、专业、毕业时间等信息的学籍管理系统页面截图);d.退役证明材料;e.二甲及以上医院出具的常规身体检查报告(须包含视力检查,辨色力检查)。 (2)经线上资格审核通过的此类考生,由我校在省考试院专升本报名系统录入考生身份信息、毕业学校和专业信息后,考生按照应届毕业生报名流程,完成其他信息填报、审核及缴费。注意报名和缴费截止时间,以免耽误。 3.所有申请三等功鼓励政策退役士兵考生、技能大赛获奖鼓励政策考生按照安徽省教育招生考试院关于《安徽省2026年普通高校专升本考试招生工作操作办法》(皖招考〔2026〕4号)文件规定完成网络报名后,还须将下述资格证明材料原件扫描为PDF文件并上传至“安徽医科大学2026年普通高校专升本招生系统”(网址为zs.ahmu.edu.cn)(系统提交截止时间为:2026年3月24日18:00),材料提交完毕后请及时关注自己的审核结果,审核不通过的请按要求及时修改,否则后果由考生本人负责。 申请三等功鼓励政策退役士兵考生:a.承诺书;b.申请表;c.身份证正反面;d.退役证明材料;e.立功受奖证书;f.二甲及以上医院出具的常规身体检查报告(须包含视力检查,辨色力检查)。 申请技能大赛获奖鼓励政策考生:a.承诺书;b.申请表;c.身份证正反面;d.获奖证书;e.高职阶段成绩单;f.二甲及以上医院出具的常规身体检查报告(须包含视力检查,辨色力检查)。 未按要求提交材料的考生不具备相应资格,后果由考生本人负责。考生填报的信息和提交的材料实行承诺制,考生本人对所填报信息和提交材料的真实性负责。对于填报提交虚假信息或材料获取考试资格的,经查实,取消专升本报名考试资格,并将按照教育部相关规定予以处理,并记入国家教育考试考生诚信档案。 (三)资格审核 1.根据安徽省教育招生考试院关于《安徽省2026年普通高校专升本考试招生工作操作办法》(皖招考〔2026〕4号)文件规定,考生报考资格由毕业院校进行审核,审核未通过者不具备我校报名资格。我校将对报考免文化课考试退役士兵专项计划考生资格进行复审。 2.申请三等功鼓励政策和申请技能大赛鼓励政策考生的资格通过考生提供的证明材料进行审核。审核未通过的不享受相应的鼓励政策,可参加2026年普通高校专升本公共课、专业课考试。因色盲或色弱审核未通过的考生建议报考其他院校。 (四)缴费 报名考试费按照安徽省教育招生考试院关于《安徽省2026年普通高校专升本考试招生工作操作办法》(皖招考〔2026〕4号)文件规定执行,须在3月29日17:00前完成缴费。我校不再另外收取其他报名考试费用。 (五)打印准考证 1.公共课考试准考证:考生请于公共课考试前一周登录安徽省教育招生考试院报名网站(zsbbm.ahzsks.cn)打印准考证,并根据准考证上规定的时间持第二代居民身份证和准考证到考点指定地点参加考试。 2.专业课考试准考证:4月15日起,考生可登录安徽医科大学本科招生网“2026年普通高校专升本招生专业课考试准考证打印系统”(网址:zs.ahmu.edu.cn),自行打印《安徽医科大学2026年普通高校专升本招生专业课考试准考证》。 三、考试 (一) 考试科目(笔试) >>>>> 考试科目分为安徽省教育招生考试院组织的公共课和招生院校组织的专业课两部分,实行“2门公共课(各150分)+2门专业课(各150分)”的方式。公共课考试由安徽省教育招生考试院负责组织进行统考。专业课考试由我校负责组织实施。 专业课考试科目及参考书目(表3): 表3 2026年安徽医科大学普通高校 专升本招生专业课考试科目及参考书目 各专业的专业课考试大纲详见我校本科招生网。 (二) 考试时间和考试地点 >>>>> 1.笔试 公共课统考由安徽省教育招生考试院统一编排考场,各市招生考试机构负责组织实施。公共课考试地点原则上设在考生报考院校所在市(兼报A、B段志愿的,公共课考试地点设在A段报考院校所在市),省考试院以市为单位随机编排考场和座位,生成准考证号。各市根据实际情况设立若干考点,考点安排在国家教育考试标准化考点。专业课考试地点设在安徽医科大学杏林路校区,具体考场详见准考证。 按照安徽省教育招生考试院关于《安徽省2026年普通高校专升本考试招生工作操作办法》(皖招考〔2026〕4号)文件规定,符合文化课免试条件且填报B段非专项计划志愿的退役士兵须参加公共课和专业课的科目考试。 表4 安徽医科大学2026年 普通高校专升本招生考试时间 2.面试 (1)参加免文化课考试退役士兵专项计划考生: 在安徽省应征入伍的高职(专科)毕业生及在校生(含高校新生)应征入伍,服役期间未荣立三等功以上奖励,退役后在原高职(专科)高校继续完成学业,填报我校免文化课考试退役士兵专项计划的考生,我校将组织相关的职业适应性面试,结合考生志愿、在校期间成绩、服役期间表现等情况,综合评价择优录取。(面试方案、地点另行公布,面试时间暂定于2026年4月11日)。未通过面试且报名B段的考生可参加2026年普通高校专升本公共课、专业课考试。 (2)技能大赛免笔试须面试考生: 我校将依据教育厅下发的获奖名单对考生提交的资料进行审核。4月6日起我校将通知获得面试资格的考生来我校面试(面试方案、地点另行公布,面试时间暂定于2026年4月11日)。 (三) 成绩公布及复核 >>>>> ◆ 公共课:按照安徽省教育招生考试院关于《安徽省2026年普通高校专升本考试招生工作操作办法》(皖招考〔2026〕4号)文件规定执行。 ◆ 专业课:专业课成绩在规定时间内登录我校招生网查询。考生如对自己的专业课科目成绩有异议可在成绩公布后在规定时间内按通知(另发)要求向我校招生办提出查分申请。专业课成绩复核工作在我校纪委办公室监督下进行。成绩复核范围为考生个人相关信息、是否考生本人答卷、是否有漏评、小题得分是否漏统(登)、各小题得分合成后是否与提供给考生的成绩一致等。 四、录取 按照《安徽省教育厅关于做好2026年普通高等学校专升本考试招生工作的通知》(皖教秘高〔2025〕131号)和安徽省教育招生考试院关于《安徽省2026年普通高校专升本考试招生工作操作办法》(皖招考〔2026〕4号)文件精神,德智体美劳全面考核,择优录取;公平竞争,公正选拔。 文科、理科、艺术类、体育类不得跨类录取。 一志愿批次、调剂志愿批次均先进行A段录取,再进行B段录取。已被任何院校A段录取的考生,不再具备我校B段录取资格。 严格按照安徽省教育厅下达的招生计划和我校以下录取细则,结合考生志愿进行录取。 1.申请三等功鼓励政策的退役士兵考生: 通过我校资格审核,公示无异议后,以不占用已公布招生计划方式直接录取。 2.申请技能大赛鼓励政策考生: 高职(专科)在校期间获得世界职业院校技能大赛总决赛争夺赛(原全国职业院校技能大赛)三等奖,或全省职业院校技能大赛一等奖的高职(专科)应届毕业生,通过我校资格审核,参加我校组织的面试,面试合格后按考生填报的志愿,根据面试成绩从高分到低分排序,择优录取,名额不超过该专业总计划的10%。面试同分考生按高职(专科)阶段所有课程平均成绩从高到低排序,择优录取。未通过面试者可参加2026年普通高校专升本公共课、专业课考试。 高职(专科)在校期间获得世界职业院校技能大赛总决赛争夺赛(原全国职业院校技能大赛)、中国国际大学生创新大赛(原中国国际“互联网+”大学生创新创业大赛)二等奖及以上奖项,或中华人民共和国职业技能大赛铜牌及以上奖项的高职(专科)应届毕业生,通过我校资格审核,公示无异议后,以不占用已公布招生计划方式直接录取。 2025年12月31日前已经完赛且获奖的按照2025年免试政策执行。 3.一志愿A段(专项类计划): (1)报考A段免文化课考试退役士兵专项计划考生:参加我校组织的职业适应性面试,考查合格考生根据其职业技能综合考查成绩从高分到低分排序,按免文化课考试退役士兵专项计划数择优录取,面试同分考生按高职(专科)阶段所有课程平均成绩从高到低排序,择优录取。 (2)报考A段非免试退役士兵专项计划、报考A段建档立卡专项计划的考生:在公共课达到省考试院划定的该专项公共课考试合格分数线且专业课单科成绩不低于50分、不得有缺考科目的基础上,根据考生考试科目的成绩总和从高分到低分排序,按相应专项招生计划数择优录取,如考生考试科目的成绩总和相同,则按单科顺序及分数从高到低排序,按相应专项招生计划数择优录取,单科排序为:英语、专业课科目1、专业课科目2、高等数学/大学语文。如若干名考生所有科目分数一致,则按高职(专科)阶段所有课程平均成绩从高到低排序,择优录取。 4.一志愿B段(非专项类计划): 在公共课达到省考试院划定的公共课考试合格分数线且专业课单科成绩不低于50分、不得有缺考科目的基础上,按照考生公共课+专业课成绩总分从高分到低分排序,择优录取,若考生成绩总和相同,则按单科顺序及分数从高到低排序,择优录取,单科排序为:英语、专业课科目1、专业课科目2、高等数学/大学语文。如若干名考生所有科目分数一致,则按高职(专科)阶段所有课程平均成绩从高到低排序,择优录取。 若一志愿招生专业生源不均衡,我校将进行计划调整。调整顺序依次为:A段专业内计划调整(不跨联合培养点)、A段专业间计划调整(不跨联合培养点)、B段专业间计划调整(不跨联合培养点)、A-B段间计划调整(不跨联合培养点)、联合培养点间计划调整、外校生源调剂。 计划调整规则为:按参与计划调整的各专业/各类型计划剩余合格生源数确定计划分配比例,未完成计划按比例分别分配至各合格生源充足的专业/计划类型。 1.A段计划调整(不跨联合培养点) (1)A段专业内计划调整 A段同一专业内(不跨联合培养点)各专项计划如有合格生源不足的情况,则将未完成的计划调入合格生源充足的同专业其他专项计划,按调入后A段(专项类)的录取细则完成线上合格生源录取。 (2)A段专业间计划调整 A段同一专业内(不跨联合培养点)各专项计划经调整后,如仍有未完成的计划,则调入同一联合培养点合格生源充足的A段其他招生专业进行录取,按调入后专业A段(专项类)的录取细则完成线上合格生源录取。 2.B段专业间计划调整(不跨联合培养点) 若B段某专业合格生源不足,在同一联合培养单位内,将该专业的未完成招生计划按计划调整规则调整至合格生源充足的其他专业进行录取。按调入后专业B段(非专项类计划)的录取细则完成线上合格生源录取。 3.A-B段间计划调整(不跨联合培养点) A段、B段分别进行专业间计划调整后,若A、B段之间生源、未完成计划不平衡,则进行A-B段间计划调整。调整的顺序是首先同专业A-B段间进行调整,若仍不平衡,则进行A-B段间跨专业调整。计划调入A段(专项类)的,按调入后专业A段(专项类)的录取细则完成线上合格生源录取;计划调入B段(非专项类)的,按调入后专业B段(非专项类)的录取细则完成线上合格生源录取。 4.联合培养点间计划调整 经前述计划调整后,仍未完成的招生计划用于进行“联合培养点间计划调整”,即未完成招生计划剩余部分按计划调整规则调整至我校其他联合培养点的合格生源充足的专业/计划类型。计划调入A段(专项类)的,按调入后专业A段(专项类)的录取细则完成线上合格生源录取;计划调入B段(非专项类)的,按调入后专业B段(非专项类)的录取细则完成线上合格生源录取。 5.外校生源调剂 若一志愿批次各专业经计划调整录取后仍有未完成的招生计划,将按照安徽省教育招生考试院的统一要求向社会公布缺额计划,并在规定时间内接受校外未录取考生生源调剂。 调剂考生需同时符合以下条件: (1)申请调剂免文化课考试退役士兵专项缺额计划的考生须符合以下全部条件:a.不接受跨类调剂;b.毕业专业须符合我校招生专业范围要求;c.具备免文化课考试退役士兵专项计划的报考资格;d.身体条件符合《普通高等学校招生体检工作指导意见》的体检要求。我校将对填报免文化课考试退役士兵专项计划调剂志愿的考生组织面试,面试合格考生根据其面试成绩从高分到低分排序,按缺额计划数择优录取,面试成绩同分考生按高职(专科)阶段所有课程平均成绩从高到低排序,择优录取。 (2)申请调剂非免试退役士兵专项、建档立卡专项及其他非专项类缺额计划的考生须符合以下全部条件:a.申请调剂的专业与原报考专业公共课考试科目相同、专业类别一致,不接受跨专业类别调剂;b.公共课达到省考试院统一划定的分数线且未被任何学校录取;c.毕业专业须符合我校招生专业范围要求;d.原报考专业与报考的调剂专业相同;e.身体条件符合《普通高等学校招生体检工作指导意见》的体检要求。调剂考生公共课科目成绩不低于省教育招生考试院公布的分数线且专业课科目单科成绩不低于50分、不得有缺考科目。考生在规定时间内填报调剂志愿,我校根据考生填报志愿按照公共课科目总分从高分到低分进行录取,如公共课科目总分相同,则按单科顺序及分数从高到低排序,单科顺序为:英语、高等数学/大学语文。如若干名考生所有科目分数一致,则按高职(专科)阶段所有课程平均成绩从高到低排序,择优录取。 根据第一轮调剂录取后计划完成情况,视情况可进行第二轮调剂,具体时间安排和办法在安徽省教育招生考试院网站和微信公众号发布。 录取结果在我校本科招生网向考生本人提供查询。 五、报到注册 新生持录取通知书和《新生报到指南》(随录取通知书寄发)中要求的材料在我校规定的时间内报到入学。无故不按期报到的一律取消入学资格。报到时不能提供相关材料,或所提供材料与报名时不一致的,不予办理入学手续,其入学资格无效。 考生不得跨省重复报名参加专升本等普通高校招生录取,否则一切遗留问题由考生本人负责。凡不能如期取得高职(专科)毕业证书的学生不予报到注册学籍,后果由考生本人负责。 对录取后未报到、自行放弃入学资格的免试退役士兵考生,不再享受免试专升本政策。 六、资格复查 新生入学后,我校根据招生政策、录取标准、《普通高等学校招生体检工作指导意见》及学籍管理相关规定,对新生报考、录取资格及身体健康状况进行复查,对不符合条件或有弄虚作假、违纪舞弊行为的,取消入学资格,并按照相关规定予以处理,由此产生的一切后果由考生自负。 七、学籍学历管理及待遇 普通高校专升本学生在校学习期间,学籍管理按照《普通高等学校学生管理规定》执行。 普通高校专升本学生按教学计划修完规定课程,成绩合格,由学校颁发普通高等教育本科毕业证书。按照《教育部关于当前加强高等学校学历证书规范管理的通知》(教学〔2002〕15号)精神,专升本学生毕业证书的内容须填写“在本校××专业专科起点本科学习”,学习时间按进入本科阶段学习的实际时间填写。符合学士学位授予条件的授予相应学士学位。 普通高校专升本学生的学费按照《安徽省发展改革委安徽省财政厅安徽省教育厅关于调整公办普通高校本科学费标准的通知》(皖发改价费〔2021〕348号)等文件标准收费,学费标准与普通本科相应专业学费标准相同。收费标准如有变更,以省物价主管部门核准的最新收费标准执行。 普通高校专升本学生毕业时,执行国家本科毕业生的有关就业政策。 八、资助政策 学校全面落实立德树人根本任务,坚持以学生为中心,不断完善学生资助政策,为家庭经济困难学生求学圆梦保驾护航。加强发展引领,建立了以国家资助、学校奖助、社会捐助、学生自助“四位一体”的发展型资助体系(国家资助包括国家奖学金、国家励志奖学金、国家助学金、生源地助学贷款、基层就业补偿、服义务兵役学费补偿贷款代偿等;学校奖助包括学校奖助学金、学费减免及各类补助等;社会捐助包括各类奖助学金;学生自助包括勤工助学等),全面发挥学生资助工作“助困”+“育人”的双重作用,适应新时代资助工作的新规律。此外家庭经济困难学生可通过提交个人申请、班级民主评议、学院、学校审批等程序申请各类资助项目,同时学校在新生入学报到时为家庭经济困难新生开设绿色通道,确保不让一名学生因家庭经济困难而失学。 九、违规处理 在报名、考试中违规的考生及有关工作人员,严格按照《国家教育考试违规处理办法》和教育部有关文件规定处理;涉嫌违法的,移送司法机关,依照《中华人民共和国刑法》等追究其法律责任。 十、其他须知 (一)考生本人应坚持诚信的原则,报名所填报材料必须真实。 (二)报名相关电子表格等材料请登录我校本科招生网下载。 (三)我校普通专升本招生考试各项工作在学校本科教育教学与招生工作领导小组统一领导下进行,校纪检监察部门全程监督。 (四)根据《安徽省教育厅关于严禁职业院校升学考试改革试点高校举办升学考试考前辅导的通知》(皖教秘高〔2014〕6号)要求,我校及其教职工(含与学校有劳动关系的临时工作人员)严禁举办或与社会机构联合举办任何形式的升学考试考前辅导。严禁参加专升本考试招生的本科高校为社会中介或培训等机构进行教学、宣讲、讲座等任何形式的辅导活动提供学校教室、宿舍、图书馆等校内场所。严禁高校人员参与升学考试考前辅导的教学等任何形式的活动。 (五)安徽医科大学本科招生网是我校相关招生考试、录取信息发布的唯一渠道,请广大考生主动及时关注,学校不再具体通知考生本人,考生因个人原因造成后果的由考生本人承担。 本校严格执行国家招生政策,坚决杜绝任何形式的有偿招生,坚决杜绝本校教职工参与任何中介机构或辅导机构教学、讲座等活动。本校将依法追究以学校名义进行非法招生宣传、培训等活动的中介机构或个人的责任。学校举报电话:0551-65167727;安徽省教育招生考试院举报电话:0551-63619961,举报邮箱:jiancha@ahedu.gov.cn。 十一、联系方式 ▷ 咨询电话:0551-65167746 ▷ 学校网址:https://www.ahmu.edu.cn ▷ 学校本科招生网址:https://zs.ahmu.edu.cn 本章程由安徽医科大学负责解释,如与上级文件不同或未尽事宜按上级文件执行。
附件可下载:
安徽医科大学2026年专升本招生考试申请鼓励政策考生申请表.docx
安徽医科大学2026年专升本招生考试省外高职(专科)毕业生退役士兵报名申请表.docx
附件:
安徽医科大学2026年普通专升本考试报名承诺书
安徽医科大学2026年专升本招生考试申请鼓励政策考生申请表
安徽医科大学2026年专升本招生考试省外高职(专科)毕业生退役士兵报名申请表















