北京服装学院2023年艺术类本科专业招生简章

2022-12-29 16:22 北京服装学院 评论
北京服装学院
北京北京市-公办-艺术类
查看详情

学校艺术类专业分为设计学类、美术学类、动画专业(以下简称美术类专业)和表演(服装表演)、表演(广告传播)专业(以下简称表演类专业)。设计学类具体包含服装与服饰设计、产品设计、艺术与科技、视觉传达设计、环境设计、数字媒体艺术、公共艺术7个专业,美术学类具体包含绘画、绘画(学校美育)、中国画、雕塑、摄影5个专业(方向)。


01

报考条件

1.符合生源省份规定的2023年普通高等学校招生报名条件并取得高考报名资格。
2.美术类专业考生须达到省级美术类专业统考本科合格;表演类专业考生须依据各省相关文件要求参加统考且本科合格(未涉及到省统考的省份直接参加校考)。
3.身体健康,符合《北京服装学院本科招生体检标准》且无色盲、色弱。

02

招生计划

学校艺术类专业面向全国招生,招生计划分为采用校考成绩作为专业成绩录取的招生计划和采用北京市美术统考成绩作为专业成绩录取的招生计划2大类别。

(一)采用校考成绩作为专业成绩录取的招生计划

除北京市以外的其它省份,学校采取不编制分省招生计划、按照专业校考成绩录取的方式。其中,美术类专业线上报名后,以各省美术学和设计学类统考成绩为依据进行初选,择优确定初选合格名单参加校考。

图片
注:

①上表中设计学类、美术学类及动画专业的招生省份为除北京市以外的其它所有省份。表演(服装表演)和表演(广告传播)专业的招生省份为全国所有省份。

②上表中所有专业均文理兼收。对于高考综合改革省份的考生,“3+3”模式省份选考科目不限,“3+1+2”模式省份首选科目为物理或历史,再选科目不限。

③报考设计学类和美术学类的考生,学校将在录取结束后征集分流专业志愿,按照综合成绩分数优先、遵循志愿的原则确定具体就读学院和分流专业。未按要求填报者将视为放弃专业选择,将由学校统一进行专业调剂。

(二)采用北京市美术统考成绩作为专业成绩录取的招生计划

北京市考生无须参加学校组织的美术类专业校考,直接填报高考志愿录取。北京考生可兼报北京市统招专业和“双培计划”“外培计划”专业。

1.北京市统招计划

图片
注:
①上表中所有专业选考科目不限。
②报考设计学类和美术学类的考生,学校将在录取结束后征集分流专业志愿,按照综合成绩分数优先、遵循志愿的原则确定具体就读学院和分流专业。未按要求填报者将视为放弃专业选择,将由学校统一进行专业调剂。


2.北京市“双培计划”“外培计划”计划
图片


03

校考报名方式及考试安排(如遇疫情防控需要对校考方案调整,学校将另行发布公告)

(一)美术类校考的专业为设计学类、美术学类和动画,考生只能在以上专业类中选择1个报考,考生须在本省美术统考本科合格基础上报名,否则校考成绩无效。

1

初选

(1)报名时间及方式

2023年1月16日10:00至1月20日17:00,考生登录北京服装学院本科招生网(https://bkzs.bift.edu.cn/),进入“2023年美术类本科专业考试报名系统入口”完成报名,初选报名不需要缴纳报名费。考生本人在报名时须填写基本信息,上传肖像信息及上传本人身份证原件、所在地省级招生考试机构签发的2023年艺术类专业统一考试准考证原件。

(2)初选合格名单查询

学校依据2023年各省美术学和设计学类统考成绩进行初选,分省分专业择优确定初选合格名单。初选合格考生数量总计不超过10000人。初选结果在报名系统内面向考生本人公布。初选合格的考生缴费后参加学校组织的考试。

2

考试

(1)考试准备

考试方式为远程网络考试(线上考试),考生须在考前做好如下准备工作。

①考试场所:独立安静的室内空间,一个封闭考场仅限一名考生。

②网络环境:良好稳定的信号和WiFi网络。

③考试设备、考试用纸等要求详见《北京服装学院美术类专业考试线上考试操作手册》。

如考生未按以上要求做好考试准备工作,后果由考生自负。

(2)考试安排

考生须在规定的时间,按要求完成确认缴费、模拟考试及正式考试三个步骤,所有步骤逾期均不予补办、不予退费。

图片


3

考试科目及要求

图片

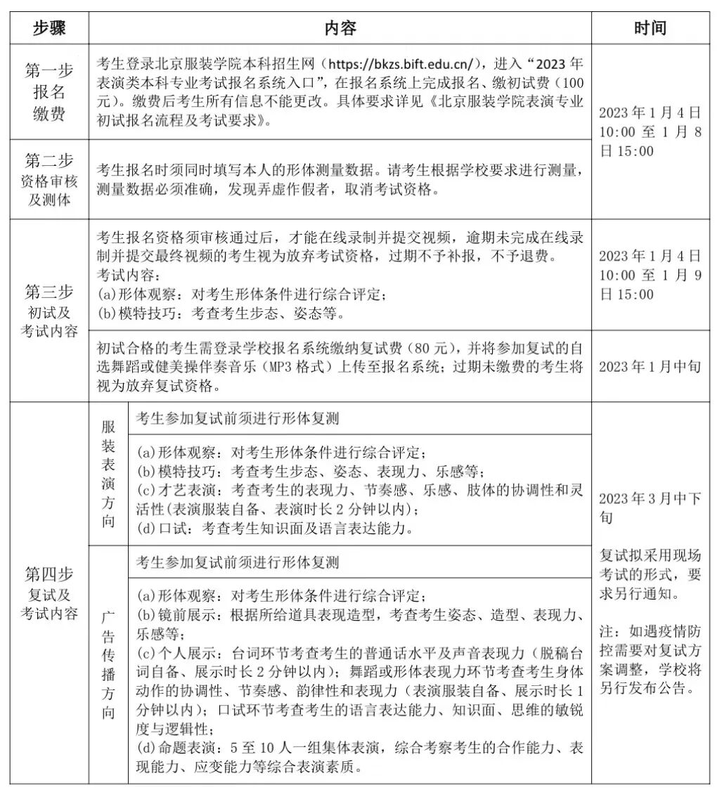
(二)表演类校考的专业为表演(服装表演)、表演(广告传播),考生只能在以上专业方向中选择1个报考,考生须在本省艺术类相应类别统考本科合格基础上参加校考,否则校考成绩无效,省统考未涉及到的除外。
图片


(三)报考审核和考试纪律要求
考生必须持下列材料参加学校校考:①身份证原件;②缴费后打印的《考生信息登记表》及《准考证》;③所在地省级招生考试机构签发的2023年艺术类专业统一考试准考证(省统考未涉及到的专业除外);④参加美术类专业考试的考生须提供省级美术统考成绩证明;⑤参加表演专业复试的考生须上交MP3格式的伴奏音乐。
学校对所有考生参加省级艺术类专业统考(省统考未涉及到的专业除外)成绩进行审核,对未取得生源省份艺术类专业省统考本科合格资格的考生将取消其校考成绩。考试时,考生还须经过身份验证和信息审核,凡身份验证或审核不符合报考条件的、提供虚假材料的,取消考生考试资格。
考生在参加专业考试过程中,必须遵守国家高考考试纪律及北京服装学院相关考试规定。对违反纪律和规定,影响考试公平、公正行为的考生,将依据《国家教育考试违规处理办法》《普通高等学校招生违规行为处理暂行办法》进行处理,如有组织作弊和替考作弊等行为,将按照《中华人民共和国刑法修正案(九)》规定作出处罚。处理结果上报考生所在地省级招生考试机构。
(四)专业考试成绩查询

考生于2023年4月15日左右登录学校本科招生网https://bkzs.bift.edu.cn/查询专业考试成绩。


04

录取

考生须符合生源省份艺术类报考条件、录取规定;美术类专业考生须取得省级美术类专业统考本科合格资格,表演类专业考生须依据各省相关文件要求参加统考且本科合格(未涉及到省统考的省份直接参加校考)。各专业按照以下原则录取:
(一)文化课要求
设计学类、动画专业考生文化考试总成绩在达到生源省份艺术本科录取控制分数线的基础上,总成绩不得低于生源省份本科一批录取控制分数线的80%,且外语科目成绩不得低于60分(150分制)。
美术学类专业考生文化考试总成绩在达到生源省份艺术本科录取控制分数线的基础上,总成绩不得低于生源省份本科一批录取控制分数线的75%,且外语科目成绩不得低于60分(150分制)。
表演类专业考生须依据各省相关文件要求参加统考且本科合格(未涉及到省统考的省份直接参加校考),考生文化考试总成绩须达到生源省份艺术本科录取控制分数线。
北京市“外培计划”要求外语科目成绩不得低于90分。
(二)录取规则
1.采用校考成绩作为专业成绩录取的招生专业
考生须取得学校专业考试合格资格,并且高考填报志愿须与学校校考合格的专业一致,按照综合成绩从高分到低分择优录取。如果综合成绩相等,依次按照专业考试总成绩、语文+数学+外语、语文+数学、语文+外语、语文、数学、外语科目(单科150分制)成绩从高到低择优录取。

图片

2.采用北京市美术统考成绩作为专业成绩录取的招生专业
考生无须参加学校组织的美术类专业校考,直接填报高考志愿,按照综合成绩从高分到低分择优录取。如果综合成绩相等,依次按照北京市美术统考成绩、语文+数学+外语、语文+数学、语文+外语、语文、数学、外语科目(单科150分制)成绩从高到低择优录取。


图片


注:
①考生的政策性照顾附加分在计算文化考试分数线及计算录取综合成绩时均不计入总分。
②对于合并本科批次的省份、实行高考综合改革的省份,使用特殊类型招生控制分数线等作为本科一批录取控制分数线或按照考生所在地省份的相关规定执行。
③各省级招生考试机构录取时如有特殊要求,学校将按照要求执行。

05

其他事项

1.对在入学考试及体检中弄虚作假的考生,一经发现,取消入学资格或学籍。新生入学后三个月内,学校将按照上级规定进行复查,凡复查不合格、不符合录取条件者取消其入学资格,退回生源所在地。对弄虚作假、徇私舞弊取得学籍者,一经查实,立即取消学籍。
2.学校公共外语教学只开设英语课程,非英语语种考生入学后须改学英语。
3.学校设有多项奖学金,奖励品学兼优的学生;同时,通过国家助学贷款、勤工助学等措施帮助经济困难学生顺利完成学业。
4.按照北京市教委和北京市发改委的规定,学费收取标准如下:

图片

5.住宿情况说明:
①表演专业学生在樱花园校区住宿、就读。
②服装与服饰设计、产品设计、艺术与科技、视觉传达设计、环境设计、数字媒体艺术、公共艺术、绘画、绘画(学校美育)、中国画、雕塑、摄影、动画专业的学生第一学年在北校区住宿、就读;第二学年开始后将根据学校各校区学生宿舍资源情况调配安排住宿,其中户籍所在地为北京市东城区、西城区、朝阳区、海淀区、丰台区、石景山区的学生原则上学校不提供住宿,给予每人每学年1600元的交通补贴(北京城六区确有住宿困难者,可按程序提出申请,经学校审批通过后提供住宿,不再发放交通补贴)。
6.本简章若有与国家相关政策、规定不符之处,以国家相关政策、规定为准。

06

联系方式

通讯地址:北京市朝阳区樱花东街甲2号北京服装学院招生工作处

邮政编码:100029

咨询电话:010-64288364或64288375

监督电话:010-64288089

学校网址:https://www.bift.edu.cn/

招生网址:https://bkzs.bift.edu.cn/

微信公众号:北服本科招生

电子邮箱:bf64288364@sina.com


登录高考直通车APP
查看完整试题答案
好的
查看完整试题
特别声明:
1. 本站注明稿件来源为其他媒体的文/图等稿件均为转载稿,本站转载出于非商业性的教育和科研之目的,并不意味着赞同其观点或证实其内容的真实性。如转载稿涉及版权等问题,请作者在两周内速来电或来函联系,本站根据实际情况会进行下架处理。
2. 任何媒体、网站或个人未经本网协议授权不得转载、链接、转贴或以其他方式复制发表,违者本站将依法追究责任。
举报理由选择
确定
高考直通车官网

哇哦!快加入高考直通车APP,发现更多精彩内容,与学霸一起交流学习吧!