昨日
学校教务处公布
2023年度全日制本科学生转专业工作方案
近百个本科专业提供接收计划
请有需要的同学做好准备
3月13日就开始报名啦

关于组织开展2023年度
全日制普通本科学生第一轮转专业
报名及考核工作的通知
各学院:
教务处
2023年3月8日
下面
我们一起来看看
各学院的方案详情吧
广州校区石牌校园
外国语言文化学院
接收计划
业务咨询及学生报名负责人
负责人:陈泽虹;办公电话:020-85211746;办公地址:石牌校园文科楼703;电子邮箱:scnumill@qq.com。
考核方案
(上下滑动查看更多)
特殊情况说明
报名材料:申请表、成绩单(带红章)、个人简历各一份,按序装订成册。
哲学与社会发展学院
接收计划
业务咨询及学生报名负责人
负责人:张新丽;办公电话:020-85211311;办公地址:石牌校园文科楼203;电子邮箱:157062583@qq.com。
考核方案
(一)考核方式及占比:(1)考核总分:100,及格分数要求:60;(2)考核方式:面试100%。
(二)考核内容:综合知识50%,背景知识50%
(三)资格审核结果、考核时间、考核地点等发布方式:哲社学院网站公布。
历史文化学院
接收计划
业务咨询及学生报名负责人
负责人:李斌;办公电话:020-85215523;办公地址:石牌校园文科楼427;电子邮箱:lishixgb@126.com。
考核方案
(一)考核方式及占比:(1)考核总分:100,及格分数要求:60;(2)笔试,占 50%;面试,占 50%。
(二)考核内容:历史专业基础知识、综合素质表现。
教育科学学院
接收计划
业务咨询及学生报名负责人
负责人:林森鸿;办公电话:020-85217728;办公地址:石牌校园教育科学学院108室;电子邮箱:1165698536@qq.com。
考核方案
(一)考核方式及占比:(1)考核总分:100,及格分数要求:60;(2)考核方式:面试;(3)各考核方式占比:面试占100%。
(二)考核内容:专业基础知识,综合素质表现。
特殊情况说明
《华南师范大学普通高等学校招生章程》规定:通过广东省公费定向培养粤东西北中小学教师试点计划录取进入我校的定向培养考生入学后不得转学及转专业。
美术学院
接收计划
业务咨询及学生报名负责人
负责人:欧阳岚;办公电话:020-85213041;办公地址:石牌校园美术学院院楼C301;电子邮箱:497160153@qq.com。
考核方案
(一)考核方式及占比:
考核总分:100,及格分数要求:60。
如需参加转专业考核,则考核占比:60%,转专业前专业课平均成绩占比:40%。
如不需参加转专业考核,则转专业前专业课平均分占比100%
(二)考核内容:
专业考试内容如下:
美术学(师范):基础素描;产品设计:产品手绘;视觉传达设计:构成基础;环境设计:专业制图;数字媒体艺术:无 ,申报人数多于接收人数时,按原专业专业课平均分排名录取。
特殊情况说明
不接受外院学生转入。
计算机学院
接收计划
业务咨询及学生报名负责人
负责人:李威;办公电话:020-85211353-117;办公地址:石牌校园计算机学院123;电子邮箱:295751872@qq.com。
预报名信息收集表【腾讯文档】
https://docs.qq.com/form/page/DUnh3TG5veG9CU1pJ
考核方案
(上下滑动查看更多)
数学科学学院
接收计划
业务咨询及学生报名负责人
负责人:游越;办公电话:020-85211343;办公地址:石牌校园数学科学学院112;电子邮箱:无。
考核方案
(一)考核方式及占比:
考核总分:100。笔试,占比 80%;面试,占比 20%。注:面试不合格者不予录取。
(二)考核内容:
(1)笔试:数学分析(一)、解析几何,共计 100 分;
(2)面试:综合素质(50 分)、专业知识(50 分),共计 100 分。
注:通过学院资格审核可进入考核的学生名单将在数学科学学院主页“最新通知”栏目公布,请报名学生特别关注。
特殊情况说明
(一)转专业获批以后一概不得放弃,建议学生与家长协商后谨慎填报转入专业。
(二)第一轮申请转入本院专业不获批的学生不得在第二轮转专业中再次选择本院专业。
生命科学学院
接收计划
业务咨询及学生报名负责人
负责人:张幸;办公电话:020-85217905;办公地址:石牌校园生命科学学院120;电子邮箱:28940572@qq.com。
考核方案
(一)考核方式及占比:
(1)考核总分:100,及格分数要求:60。
(2)考核方式:由学院转专业工作小组对报名学生的情况进行初审,对符合转专业要求的学生进行面试。面试时,由学院转专业工作小组成员对每位学生的面试表现进行考查,采用匿名方式独立打分,以平均分作为该生的考核成绩。对面试及格的同学,根据考核成绩排名,按照由高到低的顺序择优录取;面试不及格者不予录取。
(3)各考核方式占比:综合面试占总成绩100%,不加试笔试。
(二)考核内容:
对申请转入生物技术、生物工程专业学生,以考查以往学习情况、对申请转入专业的认识、学习兴趣、未来学习计划、个人综合素质等方面进行综合考查;对申请转入生物科学(师范)专业学生,除上述考核外,加试5~8分钟模拟授课,内容自选。
(三)资格审核结果、考核时间、考核地点等发布方式:
转专业资格审核结果、考核时间、地点及参加面试的学生名单将在学院主页(网址:http://life.scnu.edu.cn/)公布,请报名学生特别关注。考核时间或地点如有变动,以临时电话通知为准。
特殊情况说明
按《华南师范大学全日制本科生转专业实施办法(2017 年修订)》(华师〔2017〕183 号)文件规定。
地理科学学院
接收计划
业务咨询及学生报名负责人
负责人:冯雅茹;办公电话:020-85215907;办公地址:石牌校园地理科学学院办公室;电子邮箱:20219635@m.scnu.edu.cn。
考核方案
(一)考核方式及占比:考核总分:100分。转专业申请报告,占比 30 %;面试,占比70%;
(二)考核内容:
报告:(1)转专业的目的及自身条件;(2)对拟转入专业情况的了解及未来专业学习规划。
面试:(1)地理相关专业知识;(2)对地理学科的认识;(3)学习能力及心理素质综合考察。
提醒:学生前来面试,请自行带上简历。
备注:凡考核总分高于60分的,获得转专业候选资格。
特殊情况说明
遇有特殊情况,由转专业工作小组研究,做出解释和决定。
教育信息技术学院
接收计划
业务咨询及学生报名负责人
负责人:许世青;办公电话:020-85216757;办公地址:石牌校园教育信息技术学院211;电子邮箱:744315015@qq.com。
考核方案
(一)考核方式及占比:
(1)考核总分:100分,及格分数要求:60分;(2)考核方式:笔试+面试;(3)各考核方式占比:笔试占比50%;面试占比50%。
(二)考核内容:
(1)笔试:专业的基础知识(50分)和综合应用技能(50分),共100分。(2)面试:综合素质50分、专业知识50分,共100分。其中,对于教育技术学(师范)专业,还注重考查学生的师范素养。
特殊情况说明
如因疫情等原因无法组织现场考核(笔试和面试)时,对“考核方式及占比”调整为:
(1)新闻学、传播学:传媒类作品设计集(文字或视频或音频任意组合)占50%,网络面试占50%。
(2)教育技术学(师范)、教育技术学:网络面试100% (含专业知识考核,相当于原笔试内容)。
心理学院
接收计划
业务咨询及学生报名负责人
负责人:贾艳蕾;办公电话:020-85216822;办公地址:石牌校园心理学院101教务室;电子邮箱:xlxyjws@163.com。
考核方案
(一)考核方式及占比:
考核总分:100。
考核方式:面试(总分100分)。学院根据报名学生情况进行初审,符合条件的学生进入面试。面试时由每位面试教师按照百分制独立打分,再加总求平均数,以平均分作为该生的面试成绩,按照平均分排名,由高到低择优录取,额满为止。面试考核成绩低于60分不予录取。
(二)考核内容:
心理学(师范)专业:学生综合素质与师范素养(50分),心理学基础知识(50分)。
应用心理学专业:学生综合素质(50分),心理学基础知识(50分)。
特殊情况说明
(一)凡已经通过的转专业的外院和本院学生,当年不可以放弃和再次申请转专业。请慎重了解和选择所转专业,以免造成不必要的学业时间浪费和专业生涯延误。
(二)第一轮申请转入本院专业不获批的学生不得在第二轮转专业中再次选择本院专业。
马克思主义学院
接收计划
业务咨询及学生报名负责人
负责人:连娟;办公电话:020-85218256;办公地址:石牌校园马克思主义学院210;电子邮箱:549677347@qq.com。
考核方案
(一)考核方式及占比:
(1)考核总分:100,及格分数要求:60;
(2)考核方式:面试;
(3)各考核方式占比:100%。
(二)考核内容:综合知识50%,背景知识50%
(三)资格审核结果、考核时间、考核地点等发布方式:学院网站信息.
广州校区大学城校园
文学院
接收计划
业务咨询及学生报名负责人
负责人:黄彩霞;办公电话:020-39310282;办公地址:大学城校园文一栋 312 文学院教务办;电子邮箱:hswxyjwb@163.com。
考核方案
(一)考核方式及占比:(1)考核总分:100,及格分数要求:60;(2)考核方式:笔试+面试;(3)各考核方式占比:笔试占比50%;面试占比50%。
(二)考核内容:
(1)笔试内容:文学作品赏析,共 100 分。
(2)面试内容:综合素质(50 分)、专业知识(50 分)
(三)资格审核结果、考核时间、考核地点等发布方式:华南师范大学文学院 http://wxy.scnu.edu.cn/
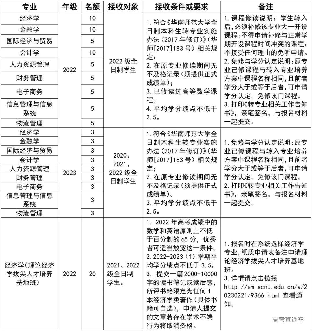
经济与管理学院
接收计划
业务咨询及学生报名负责人
负责人:徐欣萌、陈慧萍、王智波(理论经济学拔尖人才培养基地班);办公电话:020-39311159、020-39310138;办公地址:大学城校园文二栋212办公室;电子邮箱:Emjwb@126.com、lljjbjjd@126.com(理论经济学拔尖人才培养基地班)。
考核方案
(一)考核方式及占比:(1)考核总分:100,及格分数要求:60;(2)考核方式:笔试、面试;(3)各考核方式占比:笔试占比40%;面试占比60%。
(二)考核内容:笔试考核学科基础知识,面试考核专业素养、表达能力及综合素质。
(三)资格审核结果、考核时间、考核地点等发布方式:华南师范大学经济与管理学院网站
音乐学院
接收计划
业务咨询及学生报名负责人
负责人:韩丹;办公电话:020-39310059;办公地址:大学城校园音乐学院办公楼二楼教务办公室;电子邮箱:yyxyjw@m.scnu.edu.cn。
考核方案
(一)考核方式及占比:
(1)考核总分:100,及格分数要求: 总分80以上。
(2)考核方式:采用面试的方式:学院将组织各专业教师对申请转专业的学生进行集中面试。
(二)考核内容及统分占比:
(1)音乐表演转入音乐学(师范)专业的学生,考核内容由钢琴、声乐(或器乐)、综合素质面试等三项构成,学生也可根据个人能力选择加试。按钢琴40%、声乐40%、综合素质面试15%、加试5%的比例进行统分。
(2)音乐学转入音乐表演专业的学生需演唱(演奏)主修专业的曲目两首;或创作作品的原稿。成绩按专业85%,综合素质面试15%的比例进行统分。
注:1. 在加试项目中,只进行声乐演唱或器乐演奏的能力测试,学生所加试的内容不得与其它考试项目重复;2.本院转专业工作均在第一轮确定,不组织第二轮转专业工作。
(三)资格审核结果、考核时间、考核地点等发布方式:
学院对转专业的学生进行资格审核以及考试,结果将予以公布和公示,公示期为三天,学生在公示期内如有异议可以提出复议,转专业考核时间及地点根据学校教务处的规定进行通知。
特殊情况说明
(一)不接收其它学院学生申请。视学生考核情况确定申请学生转入年级。
(二)舞蹈学(师范)专业学生如确因为身体原因需要转到音乐学(师范)专业的,需提供医生证明并参加相应的考试。不论哪个年级转入,均需要转入大一开始修读,原来修读的相同名称课程可认学分。音乐表演系不接收舞蹈系学生的转入。
旅游管理学院
接收计划
业务咨询及学生报名负责人
负责人:梁美娟;办公电话:020 -39311513;办公地址:大学城校园行政楼B座307;电子邮箱:249151769@qq.com。
考核方案
考核方式及占比:考核总分:100。面试,占比70 %;其他,具体为申请书 ,占比30%。
法学院
接收计划
业务咨询及学生报名负责人
负责人:陈老师;办公电话:020-39310505;办公地址:大学城校园文1栋212;电子邮箱:
120726334@qq.com。
考核方案
(一)考核方式及占比:
(1)考核总分:100,及格分数要求:60;
(2)考核方式: 笔试+面试;
(3)各考核方式占比:笔试,占比50%;面试,占比50%。笔试(总分50分)不低于30分,面试(总分50分)不低于30分。按笔试和面试总成绩排名录取。
(二)考核内容:
1.法律常识;2.案例分析;3.热点事件评析。
(三)资格审核结果、考核时间、考核地点等发布方式:
资格审核通过的同学将通过邮件通知加入微信群。后续考核时间、考核地点等各项通知都在微信群发布。
政治与公共管理学院
接收计划
业务咨询及学生报名负责人
负责人:杜诗健;办公电话:020-39310061;办公地址:大学城校园文三栋政治与公共管理学院213;电子邮箱:619938945@qq.com。
考核方案
(一)考核方式及占比:
(1)考核总分:100,及格分数要求:60;
(2)考核方式:面试 ;
(3)各考核方式占比:面试:100%;
(二)考核内容:
综合素质表现,包括专业兴趣、专业学习潜力、专业学习基础等。
(三)资格审核结果、考核时间、考核地点等发布方式:
华南师范大学政治与公共管理学院官网。
物理与电信工程学院
接收计划
业务咨询及学生报名负责人
负责人:李染梦;办公电话:020-39310307;办公地址:大学城校园理6栋410;电子邮箱:1507698420@qq.com
考核方案
(一)考核方式及占比:
(1)考核总分:100,及格分数要求:60。
(2)考核方式:笔试+面试+大学绩点折算成绩。
(3)各考核方式占比:笔试,占比25%;面试,占比50%;其他,具体为大学绩点折算成绩,占比25%。符合条件的申请者按规定时间提交申请,经学院初审后,根据转入人数情况确定现场考核审查。现场考核审查时,必须提供在校成绩单(学校教务系统打印件)和大学绩点专业排名证明(需说明专业总人数以及本人排名情况,学院教务员签字并加盖学院公章)。录取规则:根据考核情况,综合大学绩点折算成绩、笔试成绩、面试成绩多少排序,择优录取,额满为止。面试考核成绩或者综合成绩低于60分均不予录取。
(二)考核内容:
考核内容:专业基础知识、综合素质表现。(1)笔试内容:物理相关专业基础知识等(具体以试卷内容为准)。(2)面试内容:自我介绍、专业认知、综合素质表现。
(三)资格审核结果、考核时间、考核地点等发布方式:
资格审核结果、考核时间、考核地点等在物理与电信工程学院网站https://physics.scnu.edu.cn/发布。
特殊情况说明
转专业获批以后一概不得放弃,建议学生与家长协商后谨慎填报转入专业。
化学学院
接收计划
业务咨询及学生报名负责人
负责人:2022级:卜姝华,2021级:王更生;办公电话:卜姝华15800008948,王更生15603010524;办公地址:大学城校园行政楼C-208;电子邮箱:卜姝华37425322@qq.com,王更生:635485913@qq.com。
考核方案
(一)考核方式及占比:考核总分:100,及格分数要求:70。面试,占比100%。
(二)考核内容:个人基本情况,转专业理由,对转入专业的认识情况,转入后的修读规划等。
(三)资格审核结果、考核时间、考核地点等发布方式:化学学院网站主页(http://sce.scnu.edu.cn/)。
信息光电子科技学院
接收计划
业务咨询及学生报名负责人
负责人:曾志娟;办公电话:020-39310348;办公地址:大学城校园理四栋223办公室;电子邮箱:zengzhijuan@m.scnu.edu.cn。
考核方案
(一)考核方式及占比:
(1)考核总分:100,及格分数要求:实验技能考核及面试均达到60分(含)以上。
(2)考核方式:实验技能考核+面试
(3)各考核方式占比:总成绩=实验技能考核(30%)+面试(70%),实验技能考核及面试均达到60分以上者,按总成绩从高分到低分排名,如出现同分情况,高考分数高者优先。
(二)考核内容:
(1)实验技能考核:物理学和光学的基本实验操作和基本仪器使用,共100分。
(2)面试:专业知识、转专业原因、对拟转入专业的认识、学习发展规划、综合素质考察等,共100分。
(三)资格审核结果、考核时间、考核地点等发布方式:
具体考试时间、考核地点、通过资格审核学生名单将在学院主页(网 址:http://ioe.scnu.edu.cn/)公布,请报名学生特别关注。
环境学院
接收计划
业务咨询及学生报名负责人
负责人:刘盈盈;办公电话:18620832369;办公地址:大学城校园行政楼A603;电子邮箱:20200125@m.scnu.edu.cn。
考核方案
(一)考核方式及占比:考核总分:100。面试,占比100%。
(二)考核内容:综合素质(50 分)+ 专业知识(50分)
佛山校区南海校园
软件学院
接收计划
业务咨询及学生报名负责人
负责人:郑钰洁、凌秋晓;办公电话:0757-86687782;办公地址:南海校园软件学院102办公室;电子邮箱:69773257@qq.com、327720786@qq.com。
考核方案
(上下滑动查看更多)
城市文化学院
接收计划
业务咨询及学生报名负责人
负责人:丘小英;办公电话:0757-86687976;办公地址:南海校园城市文化学院202办公室;电子邮箱:409682336@qq.com。
考核方案
(一)考核方式及占比:
考核总分:100分,及格分数要求:60分,考核方式:面试。
(二)考核内容:
1.对文化产业管理/网络与新媒体专业的理解及专业兴趣(40分)
2.德智体美等方面的综合素质(30分)
3.原专业的学习情况及表现(10分)
4.学习规划以及个人专业发展目标(10分)
5.思维方式和表达能力(10分)
(三)资格审核结果、考核时间、考核地点等发布方式:
通过城市文化学院网站(http://cswh.scnu.edu.cn/)发布。
国际商学院
接收计划
业务咨询及学生报名负责人
负责人:王学平;办公电话:0757-86687180;办公地址:南海校园国际商学院;电子邮箱:Arthur@ibc.scnu.edu.cn。
考核方案
(一)考核方式及占比:
考核总分:100,及格分数要求:60。面试,占比100%。
(二)考核内容:
财务管理专业结构化面试内容(100%)
1、陈述专业二次选择的原因;
2、考核对财务管理专业的了解情况;
3、介绍转入新专业后的学习发展规划;
4、综合素质考察。
人工智能学院
接收计划
业务咨询及学生报名负责人
负责人:陈荣芳;办公电话:0757-86636927;办公地址:南海校园行政楼311学院办公室;电子邮箱:1812574008@qq.com。
考核方案
(上下滑动查看更多)
特殊情况说明
没有学习程序设计类课程的学生,经考核,程序设计能力不过关者;或者是大学期间没有修读过“高等数学”课程,或是所修“高等数学”课程成绩不佳的学生,需要降级学习。
电子与信息工程学院
接收计划
业务咨询及学生报名负责人
负责人:包兰;办公电话:0757-86637051;办公地址:南海校园行政楼418;电子邮箱:gw_eie@scnu.edu.cn。
考核方案
(一)考核方式及占比:
(1)考核总分:100,及格分数要求:60。
(2)考核方式:笔试+面试+大学绩点折算成绩。
(3)考核方式占比:笔试,占比25%; 面试,占比50%;其他,具体为:大学绩点折算成绩,占比 25%。
符合条件的申请者按规定时间提交申请,经学院初审后,根据转入人数情况确定现场考核审查。现场考核审查时,必须提供在校成绩单(学校教务系统打印件)和大学绩点专业排名证明(需说明专业总人数以及本人排名情况,学院教务员签字并加盖学院公章)。
录取规则:根据考核情况,综合大学绩点折算成绩、笔试成绩、面试成绩多少排序,择优录取,额满为止。面试考核成绩或者综合成绩低于60分均不予录取。
(二)考核内容:
考核内容:专业基础知识、综合素质表现。(1)笔试内容:物理(电磁知识)、程序设计C语言相关专业基础知识等(具体以试卷内容为准)。(2)面试内容:自我介绍、专业认知、综合素质表现。
特殊情况说明
转专业获批以后一概不得放弃,建议学生与家长协商后谨慎填报转入专业。
阿伯丁数据科学与人工智能学院
接收计划
业务咨询及学生报名负责人
负责人:黄展英;办公电话:0757-86688340;办公地址:南海校园阿伯丁学院教学事务办公室100室;电子邮箱:aberdeen@scnu.edu.cn。
考核方案
(一)考核方式及占比:
(1)考核总分:100,及格分数要求:60。
(2)考核方式:期末考试成绩、学生转专业申请材料
(3)各考核方式占比:期末考试成绩,占比80%;学生转专业申请材料,占比20%。按总成绩从高分到低分排名,如出现同分情况,历年平均学分绩点高分者优先。
(二)考核内容:由阿伯丁数据科学与人工智能学院和英国阿伯丁大学组成的转专业工作小组共同考核,内容如下:
(1)考察学生德智体美等方面的综合素质;
(2)考察学生对所想转入专业的兴趣与学习潜力;
(3)考察学生对所想转入专业的学习规划及个人专业发展目标;
(4)考察学生对所想转入专业基础知识的掌握程度。
(三)资格审核结果、考核时间、考核地点等发布方式:阿伯丁数据科学与人工智能学院官网
特殊情况说明
(一) 根据华南师范大学2022年招生章程第三十条,人工智能(中外合作办学)、软件工程(中外合作办学)、信息管理与信息系统(中外合作办学)等中外合作办学专业单独安排招生专业组,学生入学后如需申请转专业,只限在本招生专业组的各专业间进行。
(二) 根据华南师范大学2022年招生章程第三十五条,人工智能(中外合作办学)、软件工程(中外合作办学)、信息管理与信息系统(中外合作办学)学费70000元/生・学年。
国际联合学院
软件学院
接收计划
业务咨询及学生报名负责人
负责人:郑钰洁、凌秋晓;办公电话:0757-86687782;办公地址:南海校园软件学院102办公室;电子邮箱:69773257@qq.com、327720786@qq.com。
考核方案
(上下滑动查看更多)
特殊情况说明
(上下滑动查看特殊情况说明)
城市文化学院
接收计划
业务咨询及学生报名负责人
负责人:丘小英;办公电话:0757-86687976;办公地址:南海校园城市文化学院202办公室;电子邮箱:409682336@qq.com。
考核方案
(一)考核方式及占比:
考核总分:100,考核方式:面试。
(二)考核内容:
1.对文化产业管理/网络与新媒体专业的理解及专业兴趣(40分)
2.德智体美等方面的综合素质(30分)
3.原专业的学习情况及表现(10分)
4.学习规划以及个人专业发展目标(10分)
5.思维方式和表达能力(10分)
特殊情况说明
(一)本学院不得转专业的情况(必要时提供相关文件)。
根据华南师范大学2021年夏季高考招生章程中第五章第三十条,金融学(中外合作办学)、人工智能(中外合作办学)、软件工程(中外合作办学)、信息管理与信息系统(中外合作办学)等中外合作办学专业及财务管理、金融工程、电子商务、法语、网络与新媒体、软件工程等中外联合培养专业单独安排招生专业组,学生入学后如需申请转专业,只限在本招生专业组的各专业间进行。
根据华南师范大学2022年夏季高考招生章程中第五章第三十条,金融学(中外合作办学 )、人工智能 (中外合作办学)、软件工程(中外合作办学)、信息管理与信息系统(中外合作办学)等中外合作办学专业及财务管理、金融工程、电子商务、大数据管理与应用、网络与新媒体、软件工程等中外联合培养专业单独安排招生专业组,学生入学后如需申请转专业,只限在本招生专业组的各专业间进行。
(二)其他特殊情况/要求说明。
转入2021和2022级网络与新媒体(中外联合培养)专业,在国内学习期间,学生需缴纳专业学费6060元/生·学年,另需缴纳中外联合培养专业培训费18000元/生·学年。
国际商学院
接收计划
业务咨询及学生报名负责人
负责人:王学平;办公电话:0757-86687180;办公地址:南海校园国际商学院;电子邮箱:Arthur@ibc.scnu.edu.cn。
考核方案
(上下滑动查看考核内容)
特殊情况说明
(上下滑动查看特殊情况说明)
汕尾校区滨海校园
材料与新能源学院
接收计划
业务咨询及学生报名负责人
负责人:章从根;办公电话:0660-3808140;办公地址:汕尾校区滨海校园材料与新能源学院308办公室;电子邮箱:13822186610@139.com。
考核方案
(一)考核方式及占比:
(1)考核总分:100,及格分数要求:60。
(2)考核方式:保持和学院总体考核方案原则一致的前提下,本专业拟按第一学年平均学业成绩 + 面试的考核方式, 按照最终成绩由高到低进行择优接收。
(3)各考核方式占比:第一学年平均学业成绩占50%,面试成绩占50%。
(二)考核内容:
(1)第一学年所有课程的平均学业成绩;
(2)面试内容:自我介绍、专业认知、学业规划、综合素质表现。
特殊情况说明
(一)本学院不得转专业的情况(必要时提供相关文件)。
(1)按《华南师范大学全日制本科生转专业实施办法(2017 年修订)》(华师〔2017〕183 号)文件规定。
(2)汕尾校区单独编设院校代码招生,学生入学后如需申请转专业,只限在单独编设院校代码的招生专业间进行。
(二)其他特殊情况/要求说明。
转专业获批以后一概不得放弃,建议学生与家长协商后填报转入专业。
数据科学与工程学院
接收计划
业务咨询及学生报名负责人
负责人:游邦彦;办公电话:0660-3808167;办公地址:汕尾校区滨海校园南2-422办公室;电子邮箱:554138785@qq.com。
考核方案
(一)考核方式及占比:
(1)考核总分:100,及格分数要求:60;
(2)考核方式:笔试和面试;
(3)各考核方式占比:笔试60%,面试40%。
(二)资格审核结果、考核时间、考核地点等发布方式:邮箱、微信、短信等
特殊情况说明
汕尾校区单独编设院校代码招生,学生入学后如需申请转专业,只限在单独编设院校代码的招生专业间进行。
基础教育学院
接收计划
业务咨询及学生报名负责人
负责人:王欢;办公电话:0661-3808157;办公地址:汕尾校区滨海校园南2栋417室;电子邮箱:wanghuan@m.scnu.edu.cn。
考核方案
(一)考核方式及占比:
(1)考核总分:100,及格分数要求:60;
(2)考核方式:面试 占比100%。
(二)考核内容:专业基础知识,综合素质表现。
(三)资格审核结果、考核时间、考核地点等发布方式:基础教育学院网站公示。
特殊情况说明
本学院不得转专业的情况
1.《华南师范大学普通高等学校招生章程》规定:通过广东省公费定向培养粤东西北中小学教师试点计划录取进入我校的定向培养考生入学后不得转学及转专业。
2.汕尾校区单独编设院校代码招生,学生入学后如需申请转专业,只限在单独编设院校代码的招生专业间进行。
商学院
接收计划
业务咨询及学生报名负责人
负责人:谷凤举;办公电话:0660-3808134;办公地址:汕尾校区滨海校园南2-314室;电子邮箱:1425111675@qq.com。
考核方案
(一)考核方式及占比:
(1)考核总分:100,及格分数要求:60;
(2)考核方式:笔试和面试;
(3)各考核方式占比:笔试 50%,面试50%。
(二)考核内容:笔试内容:专业基础知识(具体以试卷内容为准)。面试内容:自我介绍、专业认知、综合素质表现。
(三)资格审核结果、考核时间、考核地点等发布方式:通过华南师范大学汕尾校区商学院官网发布。
特殊情况说明
汕尾校区单独编设院校代码招生,如需申请转专业,只限在单独编设院校代码的招生专业间进行。






































