清远职业技术学院2021年高职专业学院招生简章
清远职业技术学院是经广东省人民政府批准、教育部备案、清远市人民政府举办的综合性公办高等院校。学院坐落在有“珠江三角洲后花园”之称的中国优秀旅游城市、中国宜居城市一一清远市,距广州市中心仅60公里。目前校园建成面积逾千亩,学院设有7个二级学院,全日制在校大专学生1.16万人。2003年,学院被国家教育部、卫生部共同确定为全国护理专业紧缺人才培养培训基地;2010年,学院被列入全省15所中高职衔接自主招生试点院校;2013年,学院被确定为广东省示范性高等职业院校建设单位;2015年,学院被列入教育部首批现代学徒制试点单位;2017年,学院被评为第一届广东省文明校园;2017年,学院获批成为三二分段专升本应用型人才培养试点的院校;2018年,“广东特色现代学徒制研究与实践”课题项目获国家级教学成果一等奖;2019年,“基于‘一横两纵’互链产教融合机制的智能制造业人才培养模式的创新与实践”课题项目获广东省教育教学成果一等奖;2020年,学院被确定为广东省示范性高等职业院校。
01
高职专业学院试点项目介绍
根据省教育厅有关要求,按照“地市统筹协调、试点高职院校牵头、试点中职学校深度参与”的原则,我校在广东省连州卫生学校、清远市职业技术学校和清远工贸职业技术学校分别设置高职专业学院,开展高职专业学院试点班招生工作。由我校与上述三所中职学校共同组成教学团队开展人才培养工作。学籍管理、毕业证书等由我校负责,教学场所及部分教学任务等由试点中职学校负责。试点班学生符合我校毕业条件和要求的,可获得我校全日制专科毕业证书。
02
高职专业学院试点招生计划
说明:1.教学及住宿地点均在试点中职学校;2.学费:6410元/学年,住宿费:按高职专业学院住宿标准收取;3.学制:3年。
03
报考对象及报考条件
(一)报考对象:符合广东省普通高校招生统一考试报名条件且参加了2021年广东省高考报名的应、往届中职毕业生。
(二)考生须同时具备以下条件:
1.学生中职毕业专业与高职招生专业相关,具体要求详见我校招生计划表。
2.报考专业所需技能证书及等级要求,具体详见下表:
04
高职专业学院报考办法
考生在2021年4月28日至5月1日,考生凭高考报名号及密码登录“广东省2021年高职院校自主招生网上报名系统”(网址:https://pg.eeagd.com.cn/gzks)报名,签订《诚信考试承诺书》,根据系统指引上传相关证明材料,经我校确认报考资格后,考生不得更改考核方式。
各中职学校须认真审核本校应届毕业生考生提交的就读及就读专业材料,据实在考生的证明材料上加具审核意见,经本人签名及加盖学校公章。
中职应届毕业生考生须在报名系统中按报考院校要求上传加盖中职学校公章的中职阶段就读证明(含就读专业证明)材料原件扫描版及获取的职业资格证书原件扫描版(含封面及内页,下同)。中职往届毕业生考生须在报名系统中按要求上传中职阶段毕业证书原件扫描版及获取的职业资格证书原件扫描版。
符合职业技能大赛获奖免试录取条件的考生,还须在报名系统中录入参加的职业技能大赛名称、获奖项目名称、获奖等级、获奖时间等,并上传获奖证书原件扫描版。
考生须在填报志愿前认真阅读简章,了解我校高职专业学院及专业的具体报考要求。因未认真查阅我校专业报考要求而在填报志愿后无法获得报考资格的责任由考生自负。考生一经学校确认报考资格后不得更改所填报的考核类型及院校、专业志愿,缴纳的考试费概不退费。
注:1.符合免试条件的中职考生,可选择“中职技能大赛获奖免试生”考核类型。
2.高校在校生、2021年被春季高考高职院校依据普通高中学业水平考试成绩招生、普通高校招收中等职业学校毕业生统一考试招生录取的考生,以及中高职贯通三二分段转段录取的考生不得再参加高职院校自主招生录取。
05
考核方式
(一)考试时间:2021年5月16日(具体科目时间安排见准考证)
(二)考核方式
1.招收中职考生:实行“文化基础+职业技能”的考核方式。综合文化知识和专业综合理论、职业技能占比例为4:3:3。中职考生入学考核总分满分值为500分,其中综合文化知识考核满分值为200分,专业综合理论考核满分值为150分,职业技能考核满分值为150分。综合文化知识考核内容涵盖自然科学和人文科学基本知识、职业道德基本要求、人际交往基本常识、汉语言写作基本能力等技术技能型人才必备的实用性知识要求。
2.参加了文化基础考试的全体中职毕业生考生必须参加学校组织的职业技能考核。缺考一科或以上考生作自动放弃招生考试处理,不予录取。
考试地点:清远职业技术学院(具体地点安排见准考证)
06
免试录取
根据教育部和省的有关精神,获得相应专业省级(含)以上行政部门主办的职业技能大赛获奖的考生,经我校核实资格、公示无异议后,符合相关要求的,可免试录取。
07
考前准备
1.所有考生要在考前14天起(即2021年5月2日起)通过“粤康码”进行健康监测登记,未注册“粤康码”或未提交《安全考试承诺书》的考生不得参加现场考核。
2.尚在外地的考生应了解报考院校考场所在地疫情防控相关要求,及时返回,并按属地化要求和规定进行管理,以免耽误考试。
3.所有考生应注意个人卫生和防护,尽量避免与外地来粤人员接触,避免去人群聚集的场所。
4.考前14天内及考试期间出现发热、干咳、乏力、呼吸困难、腹泻等疑似症状(以下简称“疑似症状”)从中高风险地区返回或“粤康码”红码的考生须提供考前7天内核酸检测阴性证明,方可参加考试。
08
录取原则
根据报考考生的专业志愿及成绩情况划定各专业最低录取分数线。原则上,拟录取中职考生的文化基础考核成绩不得低于文化基础测试满分值的40%,职业技能考核成绩不得低于职业技能测试满分值的40%。录取总分合成方式为“文化基础成绩+职业技能成绩”。
本校依据招生计划,根据考生合成总分从高分到低分录取考生。考生总分相同时,按职业技能考核的成绩从高分到低分择优录取,考生必须按照《关于做好广东省2021年普通高校招生体检工作的通知》(粤招〔2020〕13号)参加广东省普通高考体检,没有普通高考体检结果或体检不合格者不能被录取。
09
缴纳考试费
2021年自主招生高职专业学院考试费根据省教育厅、省财政厅、省物价局有关文件精神执行,相关文件包括(《关于调整我省普通高考术科等考试收费标准的复函》[粤价函〔2010〕79号];《广东省物价局关于中等职业技术教育专业技能课程考试收费标准等的复函》[粤价函〔2003〕12号];《广东省物价局关于中等职业技术教育专业技能课程考试新增收费标准的复函》[粤价函〔2003〕63号]和《广东省物价局关于中等职业技术教育体育技能课程考试费标准的复函》[粤价函〔2005〕603号])。
一、各专业考试费用如下表:
缴费办法
1.考生通过用微信扫描或长按识别以下的二维码进入“中国建设银行的建融慧学——缴费大厅”完成缴费手续。
2.交费起止时间:2021年5月4日至2021年5月5日。
3.未按时缴纳考试费将视为放弃考试资格。
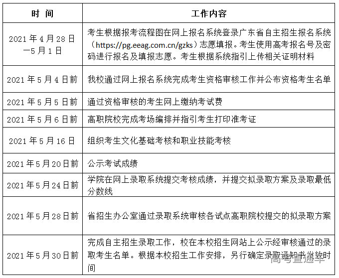
10
时间安排
11
联系方式
招生热线:0763-3936666
传真:0763-3936888
QQ咨询群:183938170
网址:https://www.qypt.edu.cn
地址:广东省清远市清城区东城蟠龙园
邮编:511510
邮箱:qyzyzhaoban 163.com














