各位考生:
我校2021年高水平运动队招生田径、羽毛球、网球项目测试定于2021年1月16日-17日在广州石牌校区进行。
按照教育部和广东省有关文件规定,统筹考虑本地疫情防控要求,为切实稳妥做好我校2021年高水平运动队体育专项测试招生工作,现将测试有关事项、项目测试方案以及录取规则发布,请考生务必提前了解并严格执行。
一、报到安排
1.报到时间:2021年1月16日(星期六)13:00-16:00;
游泳、武术项目无须到校报到,具体资格复审安排见后续通知。
2.进校路线:考生统一从暨南大学北门(广州市中山大道西华师粤海酒店对面)进入。因疫情防控需要,其他校门不对考生开放。
3.报到地点:暨南大学石牌校区田径场
二、现场资格复审
考生健康检测通过后,将统一带入测试区域进行身份和资格复审。现场资格复审需携带材料:
1.身份证原件;
2.运动员等级证书原件;
3.二级运动员考生必须提供高中阶段获得省级单项前三以上成绩的竞赛获奖证书及相应的秩序册和成绩册;
特别说明:部分考生若无法提供比赛秩序册和成绩册的原件,需提供有赛事主办方或有关行政主管部门(考生所在中学盖章无效)盖章的复印件;
4.以高级中等教育毕业同等学力报名者,须提供与高级中等教育相当的学习证明和成绩单。或有关行政主管部门(考生所在中学盖章无效)盖章的复印件;
5.测试期间的个人“人身意外伤害保险”保险单据。
6.考前3日内(1月14日—16日)核酸检测阴性报告原件。
三、测试时间及测试须知
1.测试时间及安排
时间 | 地 点 | 项目 | |
1月17日 (星期日) | 入校时间:7:40—8:00 | 北门 | 羽毛球 |
检录时间:8:00开始测试:8:30 | 邵逸夫体育馆 | ||
入校时间:7:40—8:00 | 北门 | 网球 | |
检录时间:8:00开始测试:8:30 | 网球场 | ||
入校时间:14:00—14:20 | 北门 | 田径 | |
检录时间:14:30开始测试:15:00 | 田径场 | ||
注:如遇天气原因导致场地不能测试,测试时间向后顺延。
2.测试须知
(1)考生须在规定时间和校门持身份证、准考证原件进行入校和检录,证件不齐全或者检录时间30分钟内未到者,不予考试;
(2)考生在考场内不得使用手机等任何通讯工具;
(3)测试时考生须服从考官安排,未经允许不得离开考场;
(4)测试结束后考生需签字确认本人成绩方可离开;
(5)测试将全程录像;
(6)如考生需要尿样采集以备兴奋剂检测的,考生必须配合;
(7)1月18日后在暨南大学本科招生网张榜公布考生成绩。
四、疫情防控要求
1.考生须在居住地或考试地进行核酸检测,持居住地“健康码”和考前3日内(1月14日—16日)纸质版核酸检测阴性证明报到。
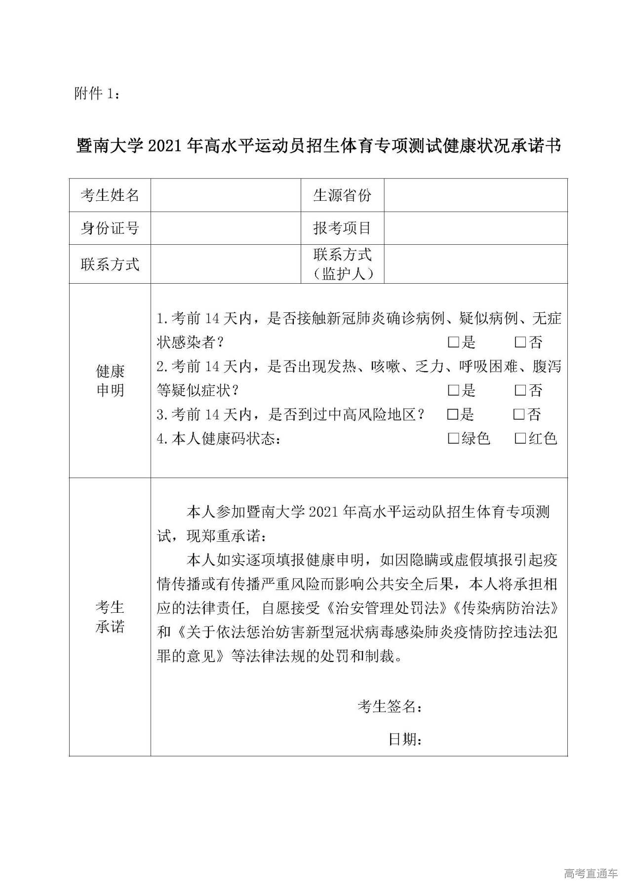
2.填写《暨南大学2020年高水平运动员招生体育专项测试健康状况承诺书》,进入考点时交工作人员检查,合格后方可进行后续环节。
3.对确诊、复阳、无症状感染者和尚在隔离管理的疑似病例(按国家卫健委《新型冠状病毒肺炎防控方案》定义标准执行)暂停本次考试资格。
4.如有隐瞒病情及接触史,引起影响公共安全的后果,将取消考试资格和获得候选的资格,同时依法追究其法律责任。
5.所有考生统一从暨南大学石牌校区北门进入,进入校园时必须佩戴口罩,逐一检测体温,核查准考证、身份证。复审及候场期间,必须避免聚集,保证相互间至少1米的间隔。测试期间,要求学生除上场考试须摘除口罩外,原则上全程佩戴口罩。
五、其他注意事项
1.准考证打印:1月13日至1月16日,考生可通过教育部阳光高考网上报名系统下载打印准考证。
2.报到及测试期间,考生必须严格按照学校管控要求,统一按指令行动,不得私自进入非报到、测试区域。
3.因疫情防控需要,校外社会车辆一律不得驶入学校。只允许考生本人进入学校,非当日考试考生及所有送考、陪考人员一律不得进入学校。
4.建议考生乘坐私家车来测试,车辆在报到地点即停即走。如乘坐火车、飞机等公共交通工具时,需全程佩戴口罩。安检时短暂取下口罩,面部识别结束后立即戴上口罩,尽快通过安检通道。
5.考生来测试过程中应注意身体健康防护措施,以避免出现发烧等症状。考生进报到测试点后以及测试过程中,如出现发烧等症状应及时报告学校工作人员,由工作人员及在场医务人员进行隔离排查,学校同时向省市有关部门及时汇报。考生因被隔离导致无法参加报到测试由考生自行负责,产生的费用自理。
6.剧烈的体育运动和疫情期间存在伤亡或者感染风险,考生必须对此已充分了解,且已准备好必要的防范措施,以对自己安全负责的态度参加测试。如因参加暨南大学2021年高水平运动队招生考试导致人身意外伤害、感染或财产损失等其他任何形式的损失,均由本人及其家长承担责任,不追究暨南大学任何形式的责任。
以上内容如因疫情防控或者实际工作需要有所变动的,以最新通知为准。请考生随时关注暨南大学本科招生网发布的最新信息。
联系人:岳老师 荆老师
联系电话:020-85220283
暨南大学招生办公室
2021年1月11日



















