广东交通职业技术学院
2022年自主招生(含普通现代学徒制试点)简章

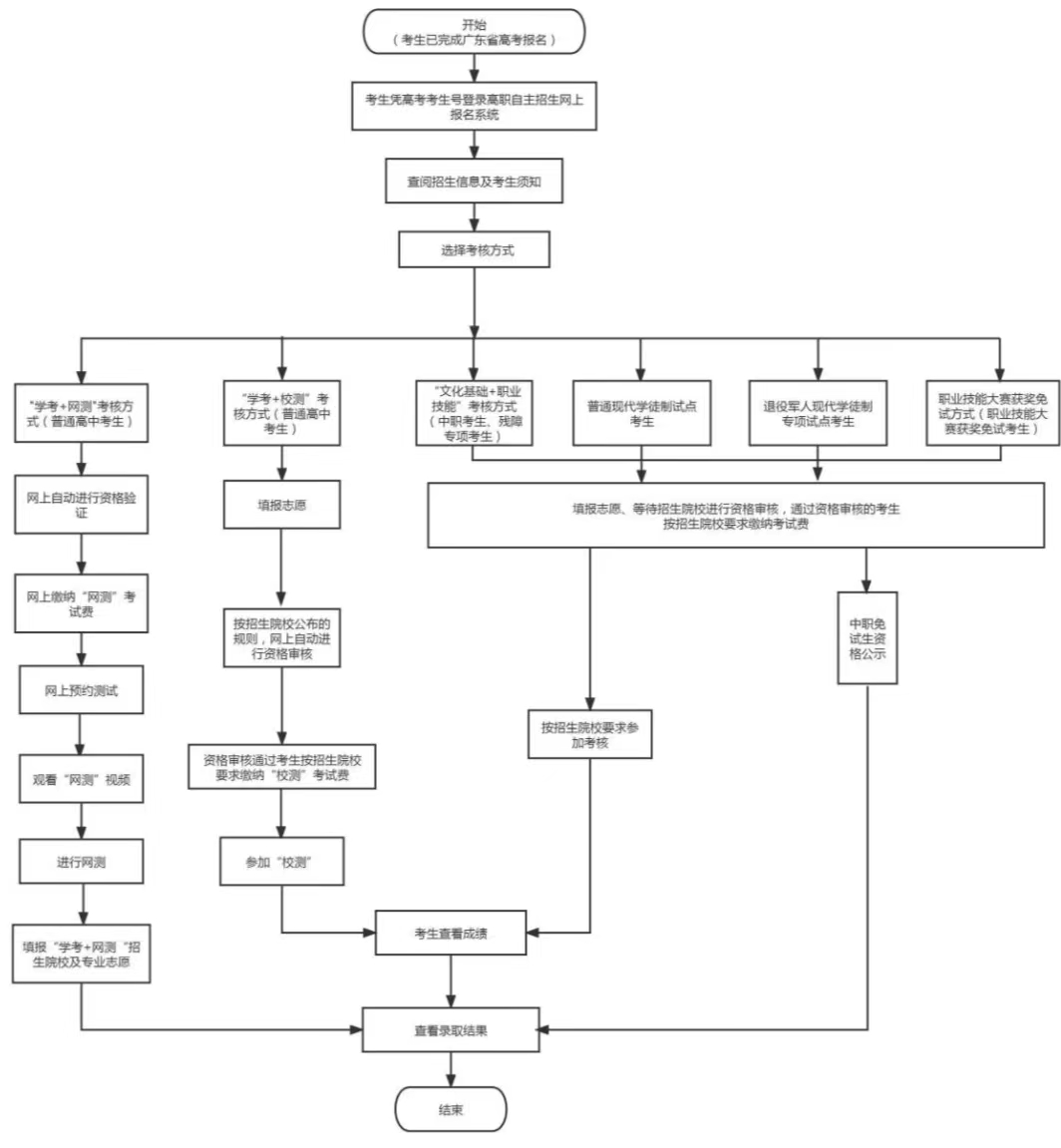
学校名称:广东交通职业技术学院 院校代码:10861 国家优质专科高等职业院校 首批“优秀”等级国家骨干高等院校 全国高等职业院校服务贡献50强 全国高等职业院校教学资源50强 全国高职院校教师发展100 强 广东省一流高职院校建设单位 广东省首批示范性高等职业院校 (一)普通高职自主招生 (二)普通现代学徒制试点 备注:现代学徒制招生模式为招生与招工同步。该模式以自主招生形式实现,学校与企业共同签订合作协议后,共同制订招生(招工)方案,学生报名参加现代学徒制自主招生考试后,须与企业签订劳动合同(非全日制劳动合同,统一组织办理)方可录取注册,实现学生、员工双重身份。 所有报考考生须符合广东省招生委员会《关于做好广东省2022年普通高校招生统一考试报名工作的通知》(粤招〔2021〕7号)普通高考报名条件规定,并参加了广东省2022年普通高考报名。 (一)普通高职自主招生 符合条件的应往届中职(含中专、职中、技校,下同)毕业生。 (二)普通现代学徒制试点 1.符合条件的高中、中职(含中专、职中、技校,下同)应往届毕业生; 2.现代学徒制考生须在录取前与合作企业签订合法的劳动合同。 一)5月12日至15日,考生凭高考报名号及密码登录“广东省2022年高职院校自主招生网上报名系统”(下称网上报名系统,网址:https://pg.eeagd.edu.cn/gzks/)报名,签订《诚信考试承诺书》,在“文化基础+职业技能”(面向中职考生)、“普通现代学徒制试点”(不分考生类型)及“职业技能大赛获奖免试生”(面向中职考生)等考核方式中选择一种填报志愿、缴交考试费,录入相关报名信息、上传有关证明材料(原件扫描版,下同)。考生在选择考核方式前,需认真查阅我校招生专业考核方式。经我校确认报考资格后,考生不得更改考核方式。 1.中职应届毕业生考生须在报名系统中按报考院校要求上传加盖中职学校公章的中职阶段就读证明(含就读专业证明)材料原件扫描版及获取的职业资格证书原件扫描版(含封面及内页,下同)。中职往届毕业生考生须在报名系统中按要求上传中职阶段毕业证书原件扫描版及获取的职业资格证书原件扫描版。 2.普通现代学徒制试点考生须在报名系统中按报考院校要求上传与试点招生专业合作企业签订的劳动合同扫描件。 3.符合职业技能大赛获奖免试录取条件的考生,还须在报名系统中录入参加的职业技能大赛名称、获奖项目名称、获奖等级、 获奖时间等,并上传获奖证书原件扫描版。本校招收免试中职生专业及相关申请事宜详见本校招生网站。 因未认真查阅院校专业报考要求而在填报志愿后无法获得报考资格的责任 由考生自负。考生一经学校确认报考资格后不得更改所填报的考核类型及院校、专业志愿,缴纳的考试费概不退费。 报考流程见图1。 图1:广东省2022年高职院校自主招生考生报考流程 (二)高校在校生、2022年被依据普通高中学业水平考试成绩招生录取、普通高等学校招收中等职业学校毕业生统一考试招生录取的考生,以及中高职贯通三二分段转段录取的考生不得参加高职院校自主招生录取。报考高职普通自主招生并被录取的考生不得参加其他类型高职(专科)层次的招生录取。 我校自主招生采用“文化基础(含综合文化知识和专业综合理论,下同)+职业技能”或“文化素质+职业技能”的考核方式。 (一)普通高职自主招生招收中职考生 实行“文化基础+职业技能”的考核方式。综合文化知识和专业综合理论、职业技能占比例为4:3:3。中职考生入学考核总分满分值为500分,其中综合文化知识考核满分值为200分,专业综合理论考核满分值为150分,职业技能考核满分值为150分。综合文化知识考核内容涵盖自然科学和人文科学基本知识、职业道德基本要求、人际交往基本常识、汉语言写作基本能力等技术技能型人才必备的实用性知识要求。 (二)普通现代学徒制试点考生 采用“文化素质+职业技能”考核方式,主要侧重于职业技能考核,由招生院校自主命题、自行组织实施文化素质和职业技能考核,择优录取。“文化素质”及“职业技能”测试满分值合计100分,其中文化素质考核内容分值为40分,职业技能考核内容分值为60分。 (三) 职业技能大赛获奖免试录取考生 曾获得省级(含)以上行政部门主办的职业技能大赛三等奖及以上奖项的考生,经我校核实资格、公示无异议后可免试录取。符合免试资格的考生所报考的专业要与获奖证书项目相关。本校招收免试中职生专业及相关申请事宜详见本校招生网站。 (四) 职业技能考核免考条件 取得与所报考的招生专业相关的省级(含)以上行政部门主考或授权主考的中级(广东省教育考试院主考的专业技能课程证书为B级)及以上职业资格技能等级证书的考生,报考普通高职自主招生(不含普通现代学徒制试点)相关专业可免于职业技能考核。免于职业技能考核的考生职业技能考核成绩按职业技能测试满分值计算。 广东省高职自主招生录取工作将于 2022 年 5 月下旬至 6 月初进行,实行计算机远程网上录取。按照“学校负责、招办监督”原则进行。我校在符合高职自主招生报考条件、考核成绩达到院校划定的各招生专业录取最低分数线的考生中,根据录取原则择优录取。 (一)录取原则 根据考生的“文化基础+职业技能”合成总成绩,按招生类型分专业划定录取分数线。 1. 录取中职考生的文化基础考核成绩不得低于考核满分值的40%;录取考生的职业技能考核成绩不得低于考核满分值的40%。 2. 录取的普通现代学徒制试点考生考核成绩不得低于考核满分值的40%。 3. 根据招生类型各专业考生考核合成总成绩由高到低依次录取。总分相同时,优先录取职业技能考核成绩高的考生。 4. 曾获得省级(含)以上行政部门主办的职业技能大赛三等奖及以上奖项的考生,经我校核实资格、公示无异议后可免试录取。符合免试资格的考生所报考的专业要与获奖证书项目相关。 5. 现代学徒制试点专业报考考生考试后,须与合作企业签订合法的劳动合同方可录取注册。 (二)报考高职院校自主招生并被录取的考生可参加夏季高考本科层次院校的录取,但不能参加夏季高考专科层次院校的招生录取。高职院校自主招生录取考生参加夏季高考被本科院校录取后,取消高职院校自主招生录取资格。 (三)我校严格执行省教育厅公布的普通现代学徒制试点招生计划,并联合合作企业对试点录取的学生身份进行严格审核。新生入学后,我校将对录取新生进行资格复查。复查后发现在报名和考核过程中有弄虚作假或其他违纪违规行为者,将按规定取消其入学资格。 (一)普通高职自主招生 1.我校根据不同生源特点和不同专业培养要求,单独编班、单独制定和实施具有较强针对性、适应性和实效性的人才培养方案。学生脱产在有关招生院校学习。 2.通过普通高职自主招生招收的学生,不得转学。考入有关招生院校的中职应往届毕业生,原则上不得转专业。 (二)普通现代学徒制试点 坚持“标准不降、模式多元、岗位培养、在岗成才”原则,采取校企协同在岗培养、校企工学交替等培养模式,具体培养模式为“2年学校+1年企业”。 普通现代学徒制试点班学生不得转学,不得转专业,原则上不得转入同一专业普通班;试点班学生因应征入伍、生病等特殊原因经学校同意休学、复学后,有关招生院校和试点企业没有继续开展试点的,经学校、试点企业和学生协商一致,可按学校有关规定,转入同一专业普通班学习。 经我校自主招生录取的考生,须在规定时间内办理注册手续及缴交学费。逾期未办理相关手续的,取消入学资格。 新生入学后,将对新生进行资格复查,对在报名和考试过程中有弄虚作假或其他违纪违规行为者,将按规定取消其入学资格。 高职院校自主招生是我省深化普通高校考试招生制度改革的重要组成部分,该项考试的收费标准按省教育厅、省财政厅、省物价局有关文件执行,详见本校招生网站。 物联网应用技术、交通运营管理专业学费均为6410元·学年;住宿费600-1500元/生·学年。 国家助学贷款、奖学金、助学金、勤工助学等助学措施按照教育部、广东省教育厅和本校相关规定执行。 招生咨询及联系方式 咨询电话:020-37236028 13229944334 13229977952 电子邮箱:306973007@qq.com 学校网址:http://www.gdcp.edu.cn/ 招生网址:http://zs.gdcp.cn 关注微信:“广东交通职业技术学院招生”微信公众号 通信地址:广州市天河区天源路789号校友楼105招生办公室



