浙大宁波理工学院是一所什么样的学校?
浙大宁波理工学院成立于2001年6月,前身为浙江大学宁波理工学院,2020年1月转设,是一所经教育部批准,由浙江省人民政府管理、宁波市人民政府举办、浙江大学支持办学的全日制公办普通本科高校。学校位于宁波南高教园区,占地约1116亩,总建筑面积约39.04万平方米。
学校坚持“为国家和地区培养卓越专业人才”办学理念,倡导“塑造价值、培养能力、获取知识”人才培养工作方针,继承弘扬浙江大学“求是创新”精神和浙东学术文化精髓,致力于培养“德智体美劳全面发展,具有人文精神和科学素养的高素质应用型创新人才”,努力建设“省内一流,全国百强”高水平创新性应用型大学。
学校的发展目标是什么?办学优势如何?
学校确立“省内一流、全国百强”发展目标,浙江大学在师资队伍建设、学科建设、人才培养等方面全力支持学校发展。学校依托浙江大学优质办学资源,保持与浙大文脉的密切联系,全方位共享浙大各类资源。学校将充分运用浙江大学与宁波市深化市校合作、全面推进建设浙江大学宁波科创中心(宁波校区)的战略机遇,实现高水平跨越式发展。
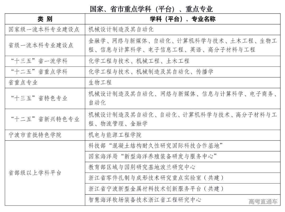
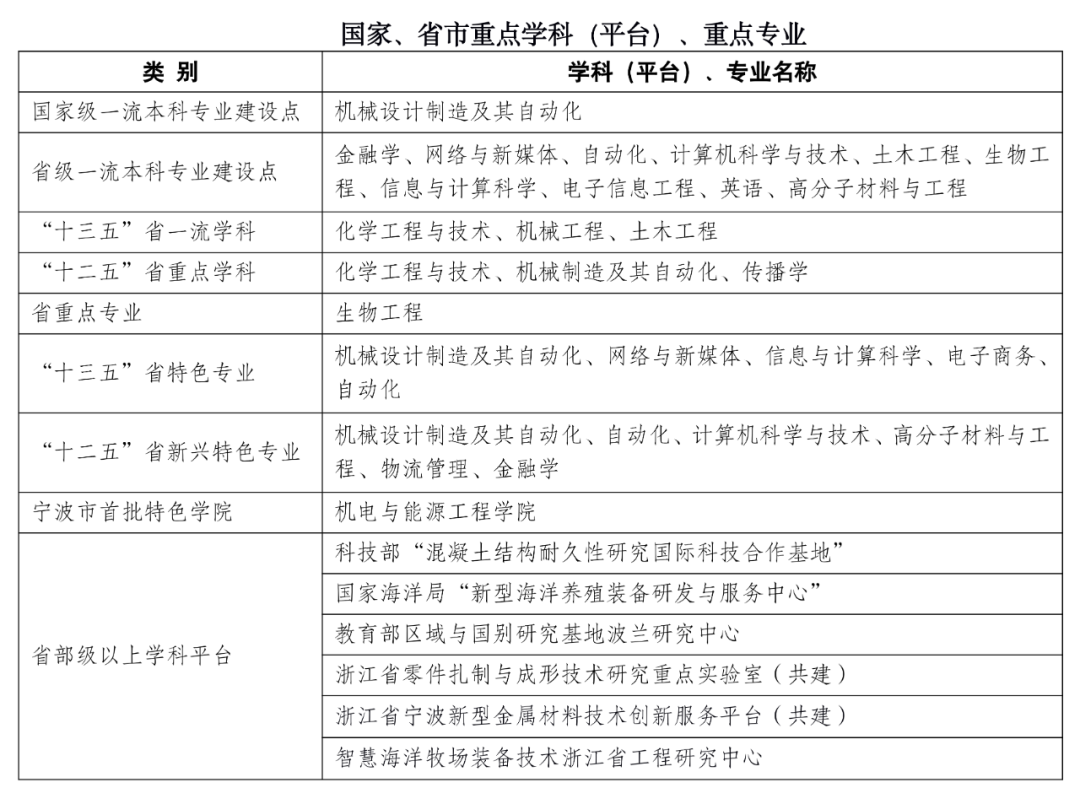
学校师资力量如何? 学校实施人才强校战略,形成一支师德过硬、业务精湛、结构合理、充满活力的师资队伍。现有两院院士3名,享受国务院特殊津贴专家、长江学者、国家杰青、国家级特优人才、“新世纪百千万人才工程”、浙江省“151人才工程”、宁波市“3315”创新团队、“甬江学者”、宁波市领军和拔尖人才等各类市级以上人才工程人选194名。专任教师队伍中38%教师具有副教授以上职称,65%教师具有博士学位。拥有研究生导师174人(其中博士生导师21人)。学校咨询委员会和各专业建设指导委员会由浙江大学、政府部门和知名企业的教授、专家和高级管理人员担任。 2022年招生计划是如何安排的,有何特点? 围绕建设“省内一流、全国百强”高校目标定位和“为国家和地区培养卓越专业人才”的培养目标,2022年招生计划安排情况如下: 一是招生规模继续扩大。2022年学校普通本科招生总计划2700名,比2021年增加200名,其中省内计划1654名,增加65名;省外1046名,增加135名。 二是招生批次逐步优化。2022年,我校继续在河南、广西、安徽、四川本科一批招生,其中新增安徽文科本科一批,广西新增法学、计算机、电子信息工程、数据科学与大数据技术等4个专业本科一批招生。此外,浙江、河北、重庆、江苏、福建、广东、湖南、湖北等8个新高考改革省份继续按照新模式招生。 三是专业结构优化调整。着眼长三角一体化发展、大湾区建设、“一带一路”战略和宁波区域经济社会发展重点方向,学校在总计划安排上,对社会急需、产业急需的专业招生计划作了倾斜;值得一提的是,今年新增了“国家重大战略和区域产业急需”的材料科学与工程专业招生。该专业由中国科学院院士杨德仁领衔,着力培养材料领域的应用型创新人才。为了优化专业省内外招生结构,满足考生报考需求,今年省内的单限物理招生专业计划有所增加。 学校转设公办后收费情况? 学校实行学分制收费。学费由专业学费和学分学费组成,每学年先按学年制收费标准预收。收费标准如下: 机械设计制造及其自动化、计算机科学与技术专业,6325元/生·学年; 金融学、法学、英语、网络与新媒体专业,5520元/生·学年; 工业设计、能源与环境系统工程、电子信息工程、电气工程及其自动化、自动化、数据科学与大数据技术、土木工程、建筑学、高分子材料与工程、化学工程与工艺、生物工程、材料科学与工程专业,5500元/生·学年; 国际经济与贸易、财务管理、物流管理、国际商务、电子商务、日语、新闻学、信息与计算科学专业,4800元/生·学年; 数字媒体艺术、环境设计专业,9000元/生·学年; 国际经济与贸易(中美合作办学)、金融学(中美合作办学)专业:前三学年28800元/生·学年;第四学年学费按照美方标准收费(参考2022-2023学年学费标准:33252美元/生·学年)。 住宿费按1600元/生·学年标准预收。 学校的优势特色学科专业主要有哪些? (一)高水平创新人才培养特色班 “高水平创新人才培养特色班”致力于培养具有扎实的自然科学与工程理论基础、具备创新实践能力、追求卓越的高水平创新工科人才;设智能制造工程师班(机械设计制造及其自动化)、爱迪生创新人才卓越班(自动化)、求是国际班(计算机科学与技术)、数字装配卓越班(土木工程)、生物智造班(生物工程);面向浙江省选考物理(其中报考生物工程专业的省内考生选考科目为物理或化学或生物)和省外本科一批线(高分优先投档线、特殊类型招生控制线等)及以上的录取新生,选拔120人左右,安排浙江大学教授领衔成立教学团队负责数学公共基础课程教学,配备优秀专业导师全程指导,单列校设奖学金,获奖名额为其他普通专业的3倍,享受出国(境)交流学习补助1次,有机会到国内外知名高校相关专业访问学习,顺利完成学业的学生可获浙江大学宁波科创中心(宁波校区)荣誉证书。 学校还设立跨学科的“高水平创新人才培养特色班”,2022年面向相关学院大二、大三学生开设数字文化与旅游创新班。 特色班培养特色、教学模式以及选拔方法详见招生网。 (二)微辅修专业政策 学生从二年级开始可根据个人兴趣和职业规划,跨学科、跨专业修读多个微辅修专业,提高自身综合素养和职场竞争力。根据地方经济和产业发展需要,每学年动态调整微辅修专业(2022年拟开设波兰语、计算机科学与技术、生物工程、金融学等专业)。微辅修专业以优质的师资队伍和特色化的课程设置,为学生高质量就业保驾护航。 (三)国际化特色专业(项目) 2004年起,我校与美国印第安纳波利斯大学联合举办金融学、国际经济与贸易两个中外合作办学项目,实行“3+1”培养模式,纳入普通本科招生计划。项目全方位借鉴国外专业人才培养体系,引进美方原版教学大纲、授课方法和原版教材,旨在培养具有扎实专业知识、良好英语水平、多元国际视野的高级应用型、复合型、外向型人才。 (四)出国(境)交流资助政策 学校注重培养学生的国际化能力,倡导学生参加各类出国(境)访学交流项目。所有学生在校期间可申请出国境交流的一般性资助,部分优秀学生可获得出国(境)交流学习活动的专项资助。 (五)转专业政策 学生在入学一年内有2次机会申请转专业(艺术类、中外合作办学专业除外),转专业时对省内考生的选考科目不作要求。高考投档成绩达到当地本科一批线(高分优先投档线、特殊类型招生控制线等)的录取考生转专业时在同等条件下优先。 学校的优势特色学科专业主要有哪些? 现有国家级一流本科专业建设点1个,省级一流本科专业建设点10个,省重点(一流)学科6个、省重点(特色)专业11个,浙江省实验教学示范中心2个;省部级及以上科研创新平台6个。 近3年,新增国家自然科学基金重大项目课题、国家社科基金项目、国家重点研发计划项目、中国与乌克兰政府间科技交流项目等国家级项目40项,外源到款科研总经费超过3亿元。依托浙江大学等高校开展研究生培养工作,现有博士生、硕士生300余人在校开展学习和科研工作。 学校人才培养的特色是什么? 学校全面推进课程、专业、产业(行业)“三位一体”特色实践教学,加强实践成果转化,涌现出“行走的新闻”“用声音叙事”等一系列具有地区影响力的优秀实践成果,并获浙江省教学成果奖6项。 学校积极打造产教融合新载体,学生实践能力得到显著提升。学校目前拥有浙江省重点建设实验教学示范中心2个,浙江省大学生校外实践教育基地1项,浙江省高等学校省级产教融合示范基地2个,浙江省重点支持现代产业学院1个,宁波市集成电路产业(微电子)人才培养基地建设项目1个。 学校加大对学科竞赛支持力度,学科竞赛成绩再上新台阶。每年参与学科竞赛学生达9000人次。学科竞赛获奖数量和层次不断提高,近五年获省级及以上奖项近2500项,其中国家、国际奖项近800项;获大学生数学建模竞赛国际一等奖2项,二等奖16项;获ACM-ICPC国际大学生程序设计竞赛国际奖项28项。获得中国国际“互联网+”大学生创新创业大赛金奖,全国大学生英语竞赛总决赛一等奖。 学校的出国(境)交流平台有哪些? 学校与美国、英国、澳大利亚、新西兰、瑞士、日本、波兰、爱沙尼亚等19个国家和地区的48所高校签订校际合作、学术交流、师生互访、欧盟“伊拉莫斯”交换项目等协议。与美国印第安纳波利斯大学(US News 2022美国大学排名239)联合举办中外合作办学项目(纳入普通本科招生计划);与波兰波兹南密茨凯维奇大学(波兰国内大学排名前三)联合成立教育部国别研究中心“波兰研究中心”;与波兰比亚威斯托克技术大学(波兰东北部规模最大的理工类大学)合作成立“中国-中东欧国际物流与服务学院”。学校建立多层次、多模式的国际交流平台,包括“3+1”双学位项目、“3+1”和“2+2”学期交换项目、暑期短期交流项目、本硕双学位项目,旨在拓展学生国际视野,提升跨文化交际能力。学校年均有290名学生赴国(境)外高校交流学习。 学校中外合作办学项目情况如何? 入学条件是什么? 国际经济与贸易(批准书编号:MOE33US2A20040125O)和金融学(批准书编号:MOE33US2A20040124O)两个专业是经教育部批准的中外合作办学项目,2004年开始招生,2021年顺利通过教育部合作办学项目评估。外方课程设置和授课教师数量达到教育部相关要求,全方位借鉴国外专业人才培养体系,引进美方原版教学大纲、授课方法和原版教材,其中占全部课程四分之一的专业核心课程由美国印第安纳波利斯大学资深教授来校全英文授课,旨在培养具有扎实专业知识、良好英语水平、多元国际视野的高级应用型、复合型、外向型人才。 近年来,97%以上的项目毕业生获得美方学位,40%以上的项目毕业生考取了国内外知名研究生院继续深造,上百名学生被澳大利亚悉尼大学、英国曼彻斯特大学、英国诺丁汉大学、美国宾夕法尼亚大学、美国乔治华盛顿大学、美国伊利诺伊理工大学、美国波士顿大学、美国俄亥俄州立大学、香港中文大学、香港理工大学等世界一流大学录取。 本项目将按照浙大宁波理工学院与美国印第安纳波利斯大学签订的合作协议、浙大宁波理工学院学籍规定执行学籍管理,学生前三学年在浙大宁波理工学院学习,第四学年须在美国印第安纳波利斯大学完成(前三学年学生英语语言成绩必须达到托福61分、雅思5.5分或PTE学术英语49分或多邻国95分,课程平均学分绩点(GPA)达到2.5)。 修完培养方案规定的课程,达到毕业要求的学生,可获得浙大宁波理工学院颁发的普通高等学校本科毕业证书;符合浙大宁波理工学院学士学位授予条件者,可授予浙大宁波理工学院学士学位;符合美国印第安纳波利斯大学学位授予条件的,可获得美国印第安纳波利斯大学学士学位证书。 入学条件和须知:参加全国统一高考,达到浙大宁波理工学院录取分数线且英语单科成绩在100分及以上者;该项目只招收有中美合作办学专业志愿的考生,学生入学后仅允许在项目内转专业。 学费说明:学生在我校学习期间,按我校学费标准交纳学费(28,800元/年)。学生赴美学习期间,按美方学费标准交纳学费(参考2022-2023学年学费标准:33252美元/年),并可获得最高30%的学费减免。 印第安纳波利斯大学主页:http://www.uindy.edu。更多信息详见招生网“合作办学”栏目。 学校录取原则有哪些? 部分专业的特殊要求是什么? 学校执行考生所在省(市、自治区)招生主管部门关于投档的有关规定,确定调档比例。对实施高校考试招生制度综合改革试点省份(以下简称“新高考改革省份”)设定招生专业(类)选考科目要求,考生在满足选考科目要求的前提下填报相关专业(类)志愿。 对实行“专业(类)+院校”志愿模式的新高考改革省份,根据考生高考总分(投档成绩),实行专业平行志愿投档,直接投到考生所填报的具体专业(类)。 对实行院校专业组志愿模式的新高考改革省份以及实行院校平行志愿录取方式的招生批次,进档考生按照“分数优先、遵从志愿”原则,按投档成绩从高分到低分排序后按专业志愿顺序安排专业,专业志愿之间不设分数级差。 实行院校传统志愿的招生批次按照相关规定录取;“三位一体”综合评价招生录取根据《浙大宁波理工学院2022年“三位一体”综合评价招生章程》规定执行;地方专项计划录取按照浙江省教育厅及考试院的有关规定执行。 部分专业对外语语种及单科成绩要求如下: 1.英语专业只录取外语语种为英语的考生,且英语单科成绩要求不低于100分。 2.国际经济与贸易(中美合作办学)、金融学(中美合作办学)专业宜英语语种考生报考,且外语成绩要求不低于100分。 3.日语、国际经济与贸易专业原则上外语单科成绩要求不低于90分。 以上成绩按单科总分150分计,具体按各省(市、自治区)普通高考实际单科总分等比例换算。 部分专业对身体健康状况的要求: 因专业培养需要,化学工程与工艺、生物工程、高分子材料与工程专业不录取轻度色觉异常(俗称色弱)和色觉异常II度(俗称色盲)的考生;色觉异常II度(俗称色盲)的考生慎重报考材料科学与工程、数字媒体艺术、环境设计专业。 具体录取规则详见招生章程。 学校学生的资助体系情况怎样? 学校坚持 “关心、关爱、关注”学生的学习和生活,创造“公平、公正、公开”的育人环境,倡导“自强、自立、自信”的励志精神,建立了“以奖助贷为主体、勤工助学为主导、社会资助和困难补助为补充”的资助体系,实现了家庭经济困难学生资助全覆盖。 1.国家、省政府奖学金:国家奖学金每人每年8000元;国家励志奖学金每人每年5000元;省政府奖学金每人每年6000元。 2.校设奖学金,包括“求是”奖学金,是学校授予在校学生的最高荣誉,奖励金额为10000元/人。学业奖学金包括一等、二等、三等奖学金。集体奖学金包括先进班级、文明寝室奖学金等等。 3.资助类包括国家助学金、助学贷款;还设立800余个勤工助学岗位,为困难生减轻家庭负担提供良好机会。为切实保证家庭经济困难学生顺利入学,学校专门开通报到的绿色通道。此外还设有应对学生本人或者家庭突发状况的临时困难补助。 学校毕业生就业情况如何? 学生的毕业证和学位证如何颁发? 学校招生咨询和信息获取途径有哪些?学校建立贯穿四年的职业生涯规划体系,毕业生一次性就业率保持在95%左右。优秀毕业生考取牛津大学、帝国理工学院、伦敦大学学院、新加坡国立大学、清华大学、浙江大学等国内外一流和知名大学研究生;毕业生国内外深造率16%以上,部分专业近50%;部分毕业生进入中国石化、阿里巴巴集团、腾讯控股有限公司等世界500强企业和永新光学、海天塑机、乐歌人体工学、金田铜业等国家级制造业单项冠军企业及区域行业龙头企业。
符合毕业条件的学生,由浙大宁波理工学院颁发全国统一的全日制普通高等学校本科毕业证书,实行电子注册;符合学位授予条件的学生,按照教育部有关规定由学校授予学士学位。
招生热线:0574-88229100
咨询QQ:800049001
微信公众号:浙大宁波理工学院招生在线(nit_zs)
