学校概况
院校名称:惠州工程职业学院 院校代码:14609 办学层次:专科(高职) 办学性质:公办普通高等学校
报考条件
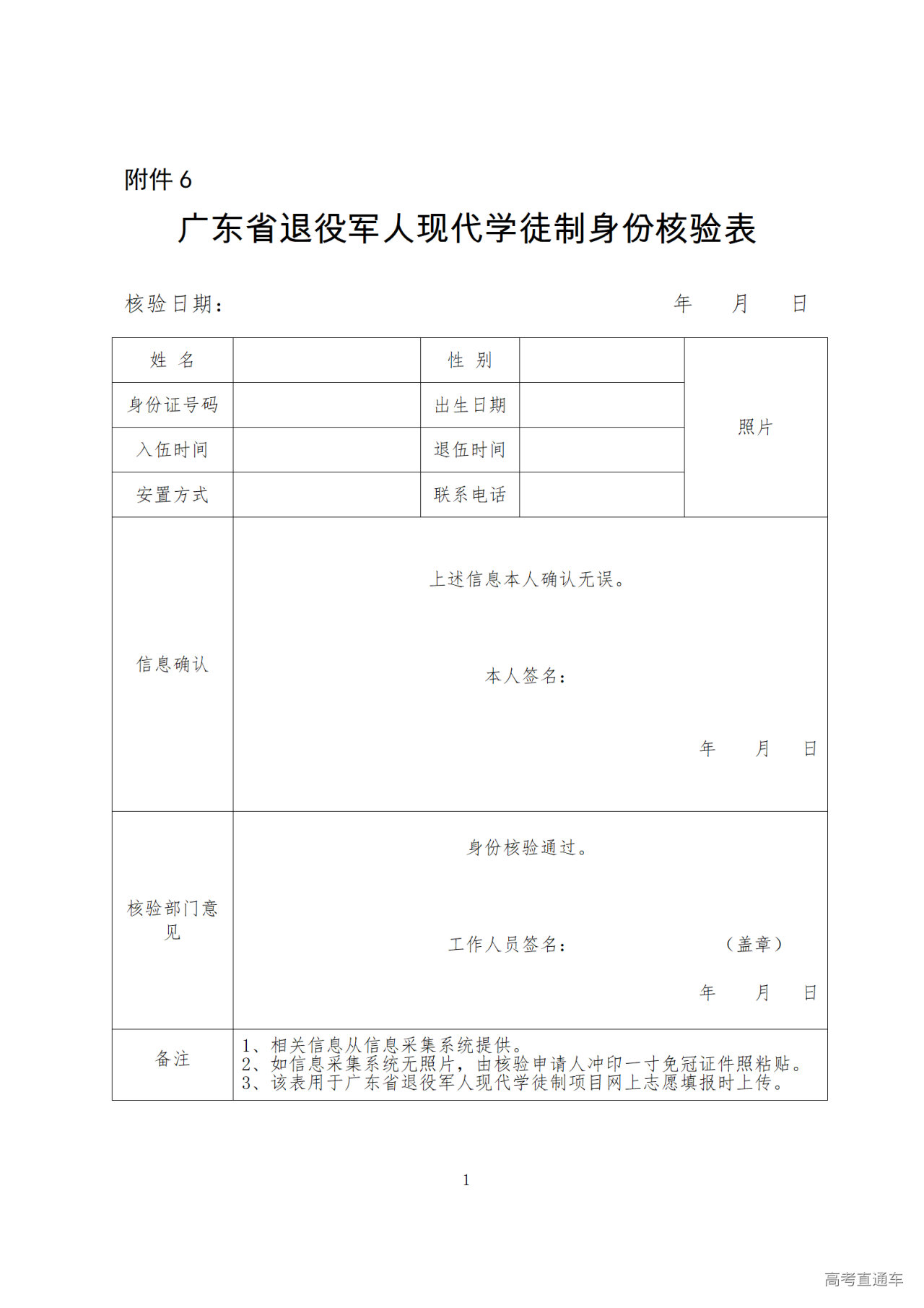
所有报考考生须符合广东省招生委员会《关于做好广东省2024年普通高校招生统一考试报名工作的通知》(粤招〔2023〕7号)普通高考报名条件规定,并参加了广东省2024年普通高考报名。 1、普通现代学徒制试点 考生应为试点招生专业合作企业的在职员工。试点录取的学生须在录取前与合作企业签订符合《中华人民共和国劳动合同法》等法律法规要求且有效的劳动合同,劳动合同期限应涵盖录取学生学习期间。考生如有弄虚作假行为,将根据国家有关规定,严肃处理,在报名阶段发现的,取消报考资格;在入学前发现的,取消入学资格;入学后发现的,取消录取资格或者学籍。 2、退役军人现代学徒制专项试点 退役军人考生在志愿填报前,需由县以上退役军人事务部门出具《广东省退役军人现代学徒制身份核验表》,完成退役军人身份认定,并在报名时上传《广东省退役军人现代学徒制身份核验表》。
招生计划
备注: 2024年高职院校自主招生录取的学生应按规定缴纳学费等费用,具体标准按物价部门相关规定执行。符合条件的学生,可按《退役军人事务部等七部门关于全面做好退役士兵教育培训工作的指导意见》(退役军人部发〔2021〕53号)、《财政部 教育部 人力资源社会保障部 退役军人部 中央军委国防动员部关于印发〈学生资助资金管理办法〉的通知》(财教〔2021〕310号)等文件要求申请资助。具体资助政策可登录全国学生资助管理中心网站(网址为:http://www.xszz.cee.edu.cn/)查询。不符合国家资助条件的学生,自行支付学费等费用。
考核方式
采用“文化素质+职业技能”的考核方式。根据生源类型不同,以相对统一的文化测试为基础,全面考核考生的综合素质和职业技能,实行分类考试、综合评价、择优录取。 1、普通现代学徒制试点考生 采用“文化素质+职业技能”考核方式,主要侧重于职业技能考核,由我校自主命题、组织实施文化素质和职业技能考核,择优录取。“文化素质+职业技能”测试满分值合计100分,其中文化素质考核内容分值为40分,职业技能考核内容分值为60分。 2、退役军人现代学徒制专项试点考生 符合条件的退役军人报考退役军人现代学徒制专项试点计划免文化素质考核,由我校自主命题、组织实施职业技能考核,择优录取。职业技能考核满分值为100分。 3、职业技能大赛获奖免试录取考生 获得省级(含)以上行政部门主办的职业技能大赛三等奖及以上奖项的考生,经我校核实资格、公示无异议后,符合国家、省、学校相关要求的,可免试录取报名前已获奖但未取得获奖证书的学生,由学生所在学校开具获奖证明予以报名,后续再由学生根据学校要求提供获奖证书等材料。
考试时间
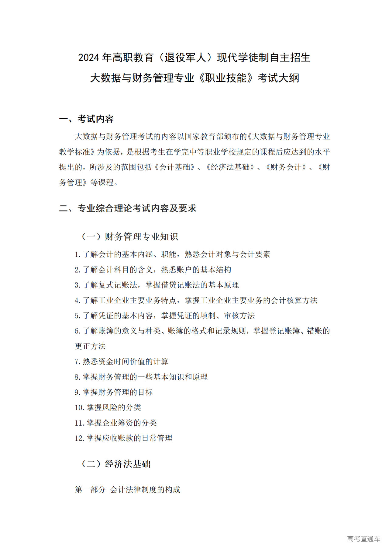
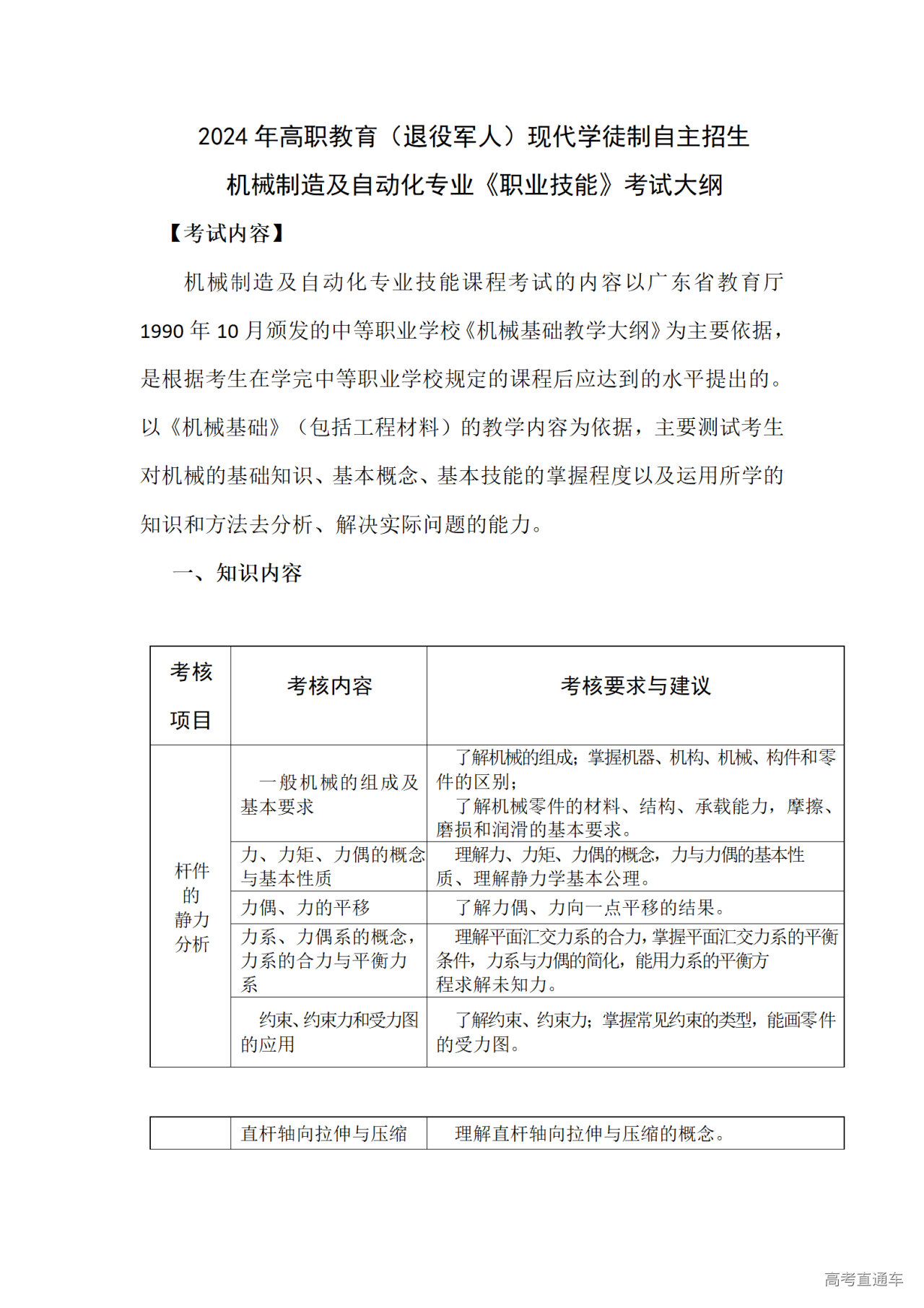
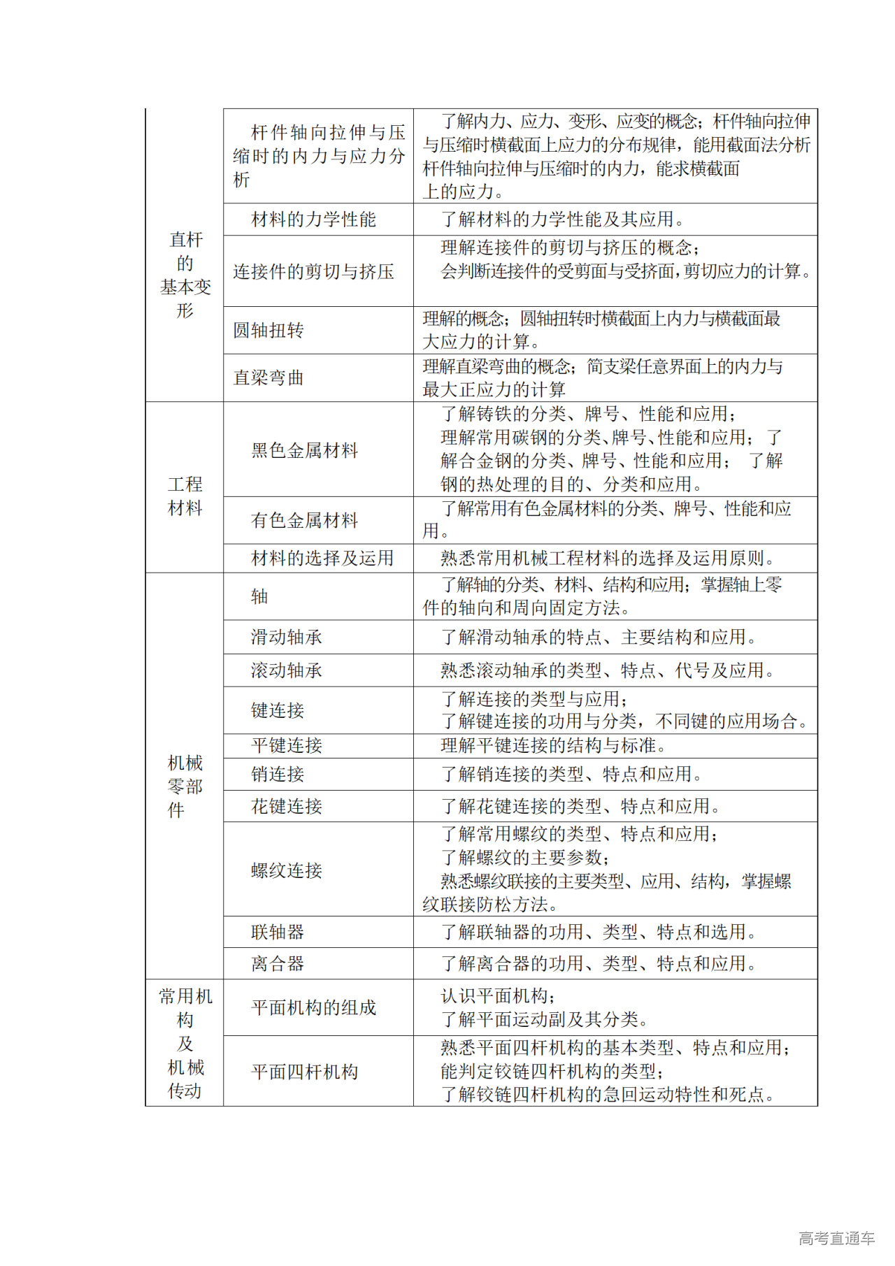
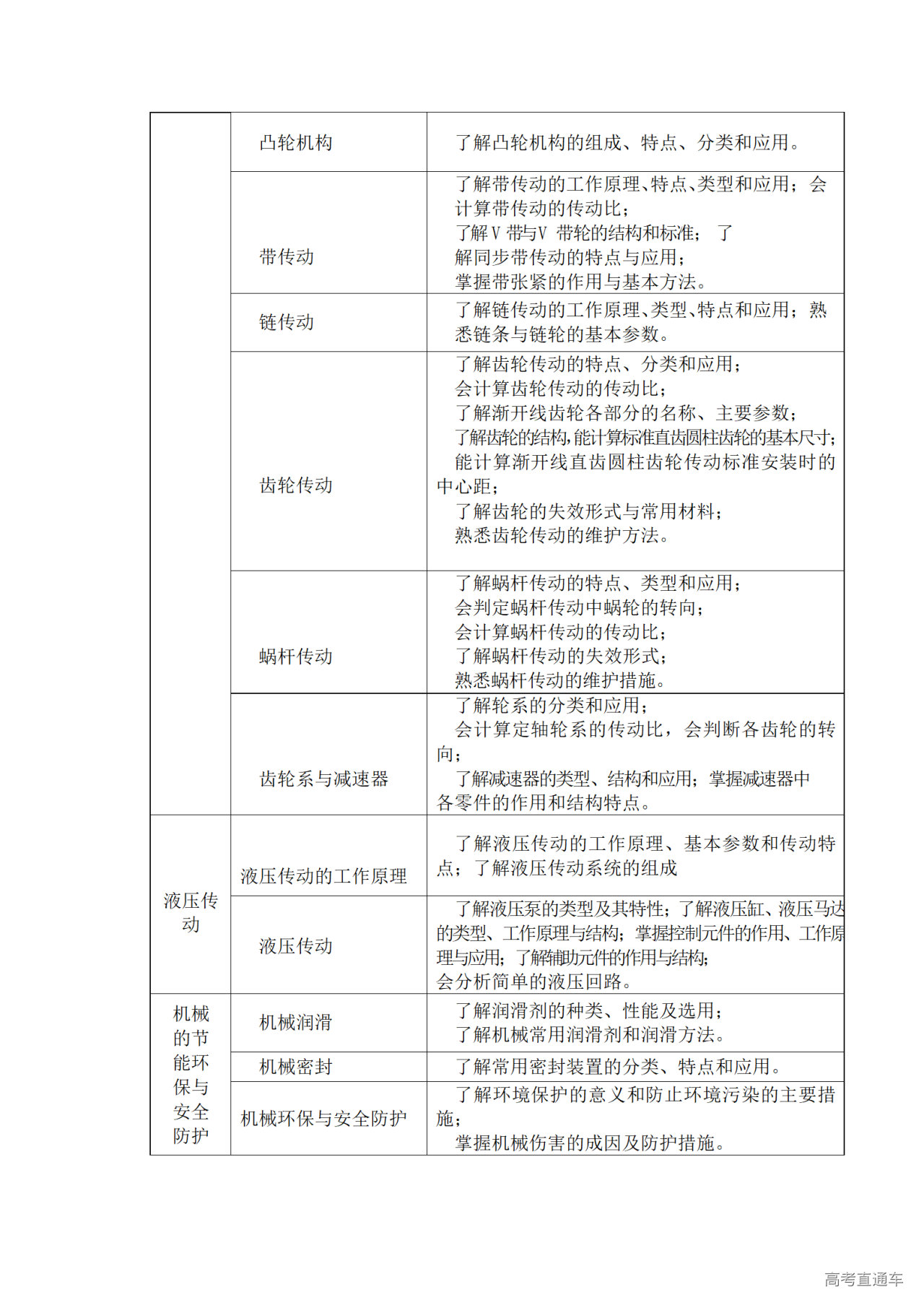
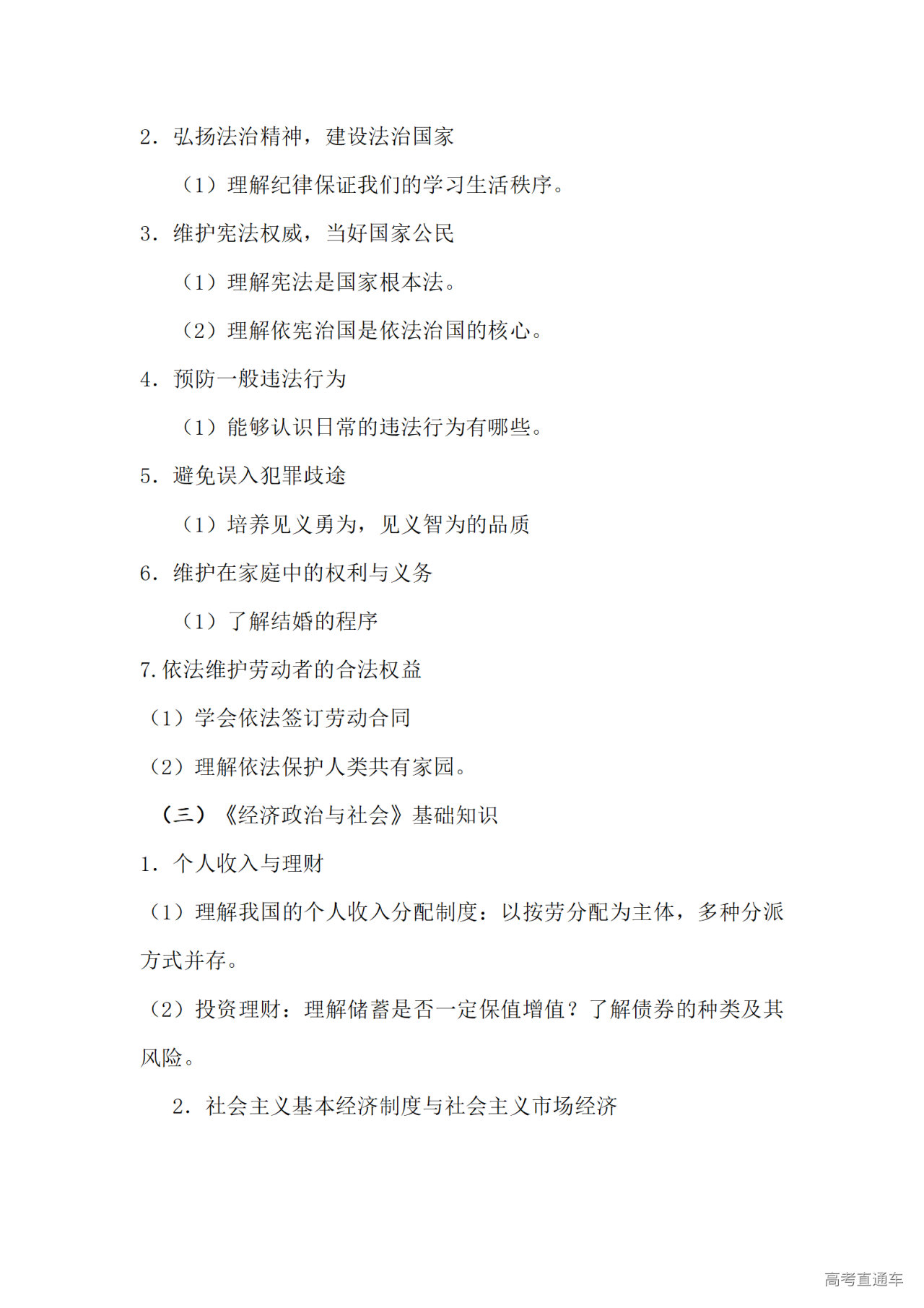
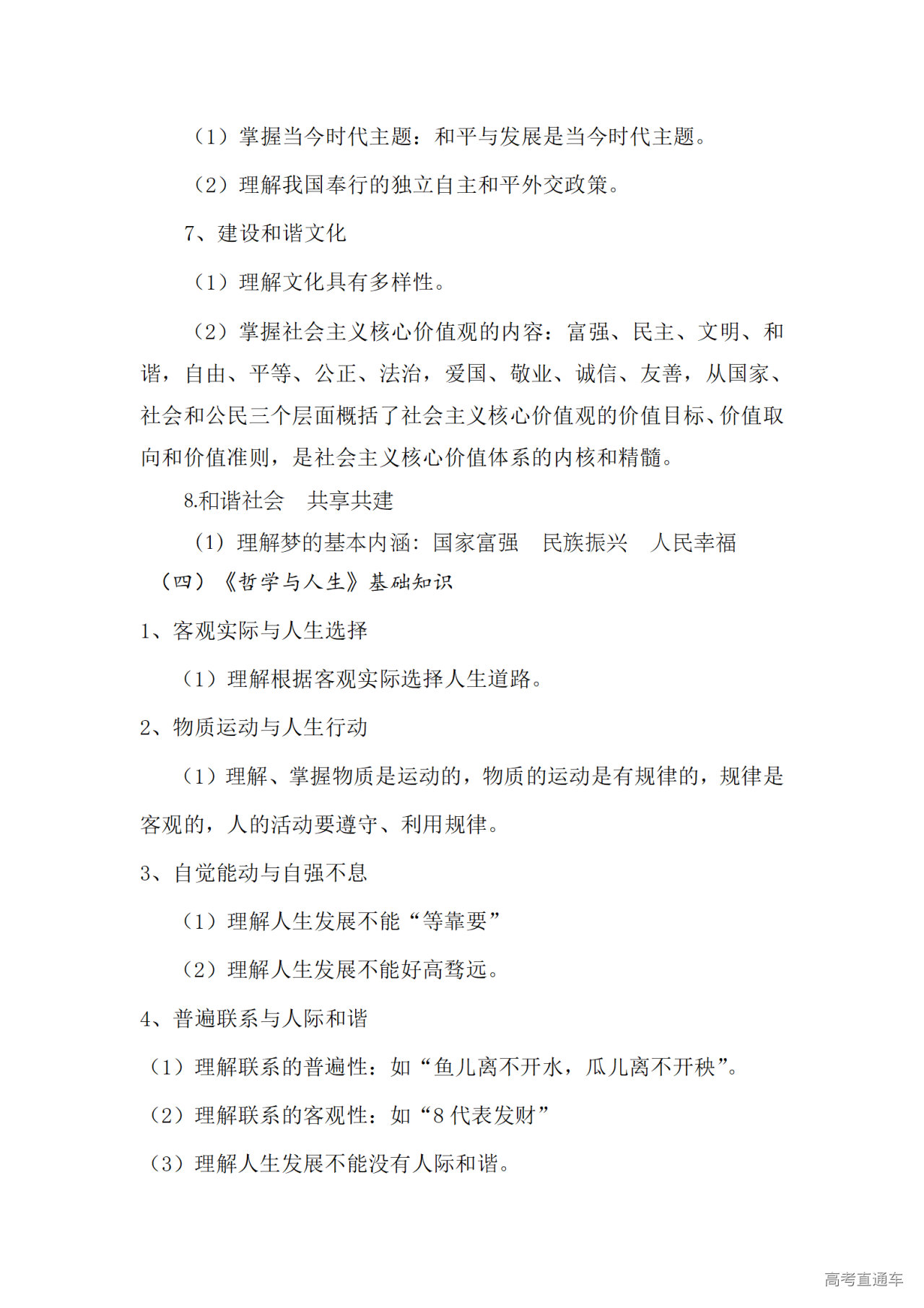
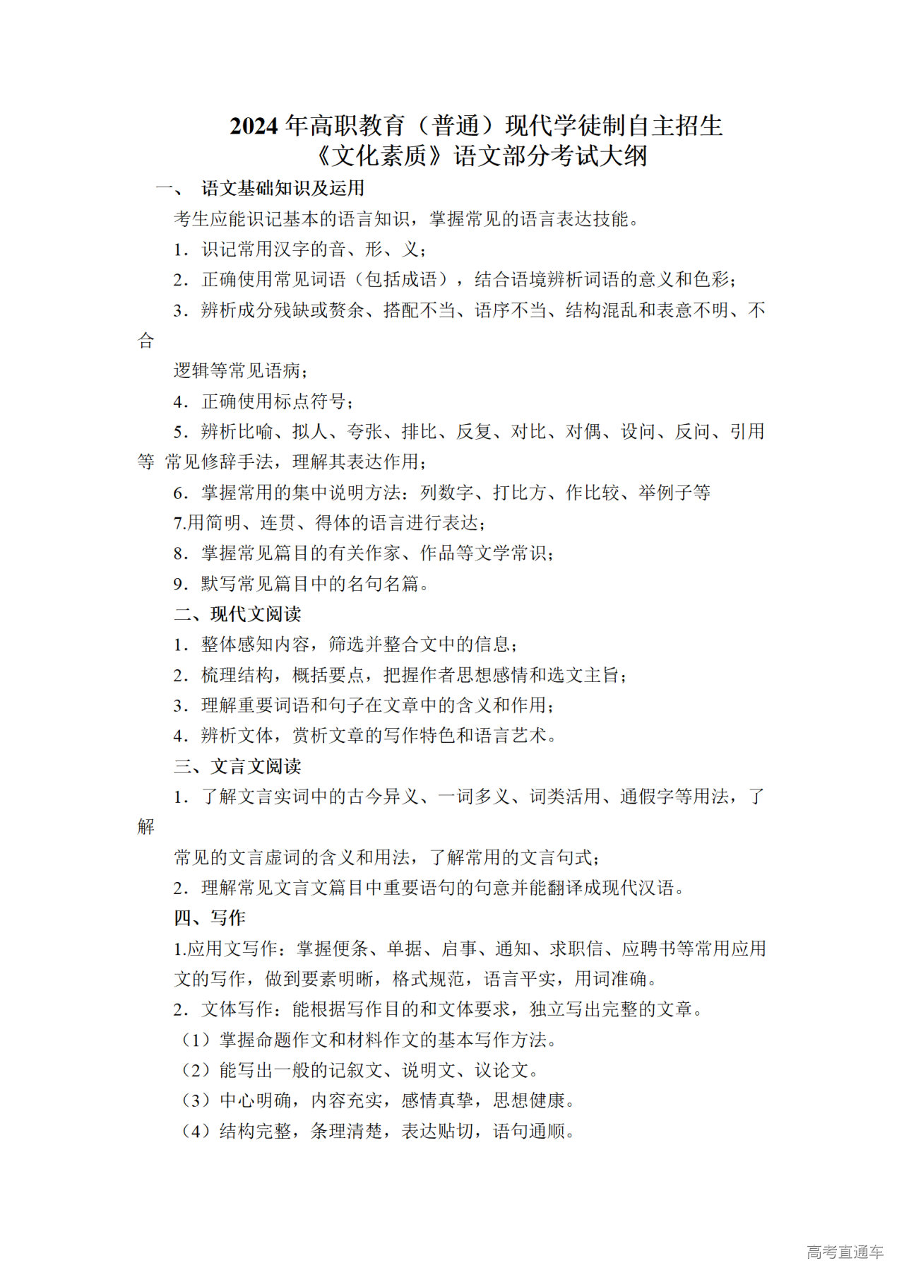
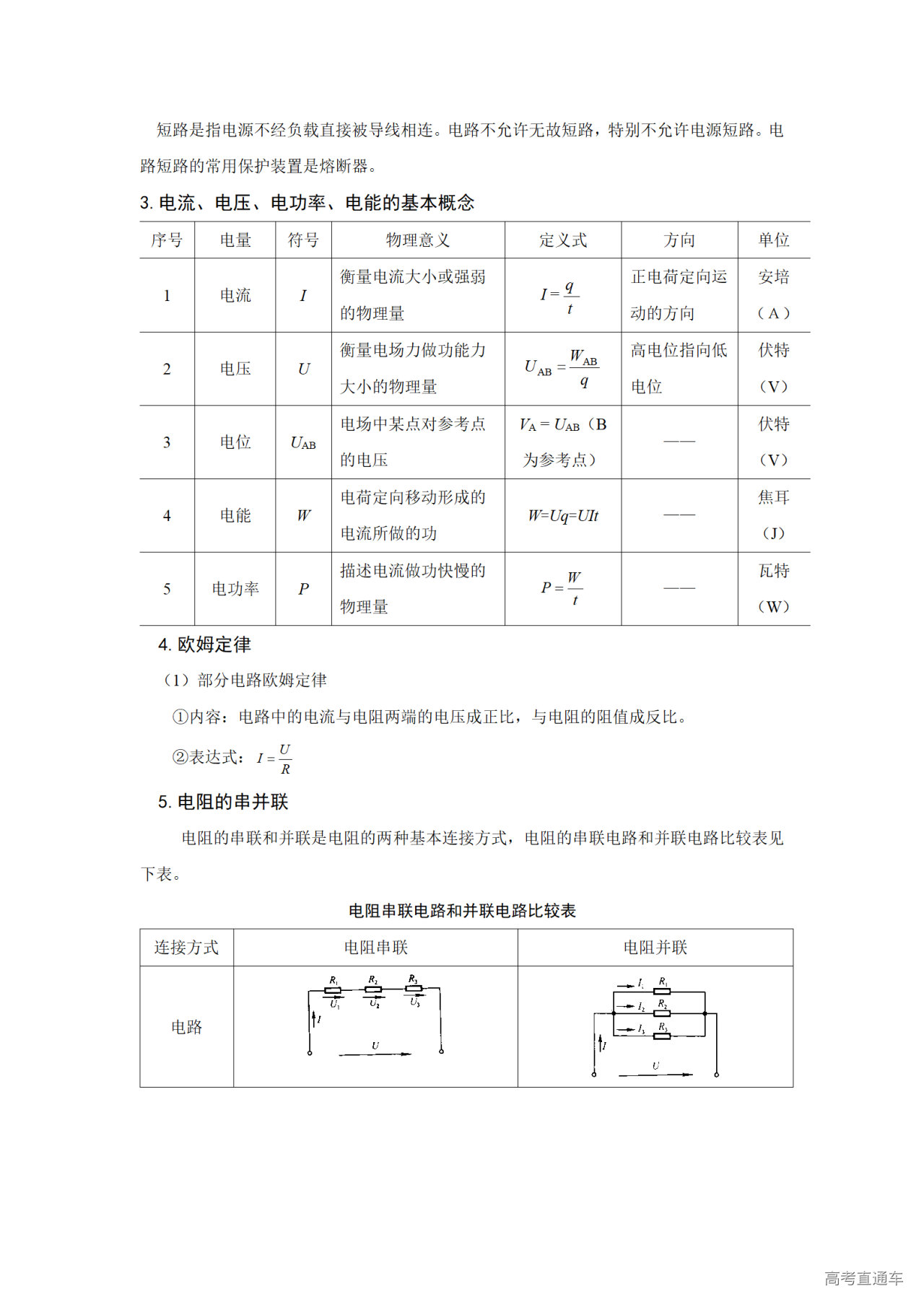
1、考试时间:2024年5月18日线下考试,具体考试时间和考场详见准考证,准考证发放时间另行通知。 2、考试地点:广东省惠州市惠州大道汤泉段272号(惠州工程职业学院) 3、考试大纲: (2024年退役军人现代学徒制考试大纲) (2024年普通现代学徒制考试大纲)
培养模式和教学管理
1、普通现代学徒制试点 (1)坚持“标准不降、模式多元、岗位培养、在岗成才”原则,采取校企协同在岗培养、校企工学交替等培养模式,集中学习不得低于总学时的40%,实践性教学学时原则上不得低于总学时的50%。采取线上线下相结合的教学模式。 (2)普通现代学徒制试点班学生不得转学,不得转专业,原则上不得转入同一专业普通班;试点班学生因应征入伍、生病等特殊原因经学校同意休学、复学后,学校和试点企业没有继续开展试点的,经学校、试点企业和学生协商一致,可按学校有关规定,转入同一专业普通班学习。 2、退役军人现代学徒制专项试点 (1)退役军人现代学徒制专项试点采用在岗培养与学校培养相结合的学徒制人才培养模式,实行工学交替等学习形式,采取方便退役军人学习、灵活多元、因材施教的教学模式,探索线上与线下混合教学,实施学分制管理改革,总学时不低于2500,其中集中学习不得低于总学时的40%。 (2)退役军人现代学徒制专项试点班学生不得转学,不得转入非试点班,非试点班学生不能转入试点班学习。原则上不得转专业、不得转教学地点,个别学生因工作地点变动等特殊情况申请转教学地点,理由充分、情况属实且符合相关要求的,学校可同意学生转教学地点;转入地专业选择受限制的,如符合国家和省相关要求,可转专业,但不得转入非2024年退役军人现代学徒制专项试点招生专业。 试点班学生在2024年秋季入学,符合我校毕业条件和要求的毕业生可获得我校普通专科毕业证书。
考生报名及志愿填报
2024年5月9日10:00至12日16:00,考生凭高考报名号及密码登录“广东省2024年高职院校自主招生网上报名系统”,下称“网上报名系统”,网址:https://pg.eeagd.edu.cn/gzks/ 在“普通现代学徒制试点”(不分考生类型)、“退役军人现代学徒制专项试点”(不分考生类型)考核方式中选择一种填报志愿、缴交考试费,录入相关报名信息、上传有关证明材料(原件扫描版,下同)。考生在选择考核方式前,需认真查阅拟报考院校招生网站上公布的招生专业考核方式,无法确认的可向我校咨询并明确。经我校确认报考资格后,考生不得更改考核方式。 高校在校生、2024年被“依据普通高中学业水平考试”、“3+证书”、“中高职贯通三二分段转段”录取的考生不得参加高职院校自主招生录取。报考高职普通自主招生并被录取的考生不得参加其他类型高职(专科)层次的招生录取。 根据《广东省发展改革委广东省财政厅关于规范全省教育部门教育考试行政事业性收费及有关问题的通知》(粤发改价格〔2022〕442号)规定,普通现代学徒制考试按每科40元的标准缴交考试费,两科共计80元,缴费方式另行通知。报考退役军人现代学徒制的考生免收考试费。 所有考生须在填报志愿前认真查阅拟报考院校的招生网站,了解我校及专业的具体报考要求。因未认真查阅院校专业报考要求而在填报志愿后无法获得报考资格由考生自行负责。考生一经学校确认报考资格后不得更改所填报的考核类型、院校及专业志愿,缴纳的考试费概不退还。
录取原则
按照“学校负责、招办监督”原则进行。在符合高职自主招生报考条件、考核成绩达到我校划定的各招生专业录取最低分数线的考生中,根据我校的录取原则择优录取。考生总分相同时,“职业技能”考核成绩高者优先录取。录取工作拟于5月25日至5月30日进行,实行网上录取。 1、现代学徒制试点录取规则: (1)采用“文化素质+职业技能”考核方式,根据考生考核成绩划定各专业考生最低录取分数线,拟录取考生的考核成绩不低于考核满分值的40%。 (2)符合免试条件考生,其对应免试科目成绩按满分计算,参与所报考专业录取排序。 (3)根据各专业考生考核成绩由高到低依次录取,在最低录取分数线上录满计划为止。 (4)不参加考试者不得参与录取。 2、退役军人现代学徒制试点录取规则: (1)免文化素质考核,采用“职业技能”考核方式,根据考生考核成绩划定各专业考生最低录取分数线,拟录取考生的考核成绩不低于考核满分值的40%。 (2)符合免试条件考生,其对应免试科目成绩按满分计算,参与所报考专业录取排序。 (3) 根据各专业考生考核成绩由高到低依次录取,在最低录取分数线上录满计划为止。 (4) 不参加考试者不得参与录取。 注:已报考夏季高考并被高职院校自主招生录取的考生可参加夏季高考本科层次院校的录取,但不能参加夏季高考专科层次院校的招生录取。高职院校自主招生录取考生参加夏季高考被本科院校录取后,取消高职院校自主招生录取资格。不得接受被本科院校录取的考生报到注册。 3、招生方式: (一)招生与招工同步:须在录取前与合作企业签订合法的劳动合同。 (二)先招工后招生:考生须在网上报名系统中按要求上传与试点招生专业合作企业签订合法的劳动合同扫描件。
新生注册与复查
高职自主招生录取的考生,须在规定时间内注册及缴交学费。逾期未注册者,视为自行放弃入学资格。新生入学后,对录取新生进行资格复查。复查后发现在报名和考核过程中有弄虚作假或其他违纪违规行为者,将按规定取消其入学资格。
招生咨询及联系方式
咨询电话:0752-2821205、2821229 学校网址:www.hzevc.edu.cn 招生信息网:https://zs.hzevc.edu.cn/ 微信公众号:惠州工程职业学院招生办
附件
1、广东省2024年高职院校自主招生考生报考流程图 2、广东省2024年高职院校自主招生工作日程安排 3、广东省退役军人现代学徒制身份核验表

































































