为全面贯彻落实党的教育方针,根据教育部《关于做好2025年重点高校招生专项计划工作的通知》(教学司[2025]6号)要求,我校在2025年继续面向农村和脱贫地区实施高校专项计划。具体实施办法如下:
一、招生范围及计划
(一)我校2025年高校专项计划主要招收边远、原贫困、民族等地区县(含县级市)以下高中勤奋好学、成绩优良的农村学生,具体实施区域以各省级招生考试部门公布的区域名单为准。
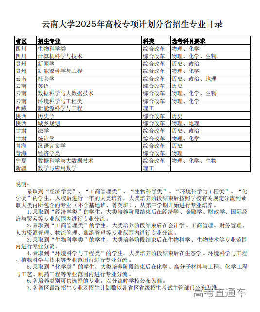
(二)2025年招生计划115名,招生专业详见附件《云南大学2025年高校专项计划分省招生专业目录》,分省招生计划参照各省(区、市)报名考生比例分配,各省实际招生专业及计划数以生源地省级招生考试部门公布为准。录取时,我校可根据各省(区、市)合格考生报考情况及生源质量,对招生计划及专业在省份间进行适当调整。
二、报名条件
考生必须符合以下三个条件:
(一)符合2025年统一高考报名条件;
(二)本人及父亲或母亲或法定监护人户籍地在实施区域的农村,本人具有当地连续3年以上户籍;
(三)本人具有户籍所在县高中连续3年学籍并实际就读。
三、申请流程
(一)报名时间:即日起至2025年4月20日止。
(二)网上报名:符合报名条件的考生,须登录“特殊类型招生报名平台”高校专项计划报名系统(http://gaokao.chsi.com.cn/gxzxbm)完成申请手续。网报结束后下载打印报名申请表(须包含系统生成的所有页面),考生本人逐页签字后由所在中学审核并加盖校级公章,然后将申请表扫描或拍照(确保清晰、真实、完整),于截止日期之前在报名系统中提交。如因上传材料不完整、不清晰以及信息错误或有虚假内容而影响材料审核,由考生自行承担相应后果。考生无需邮寄任何纸质材料。
四、资格审核
有关省份完成申请考生基本条件审核并公示后,我校将对报名材料进行审核,确定高校专项计划入选考生名单,并于2025年5月25日前上报教育部,同时在云南大学本科招生网、教育部阳光高考信息平台同步公示。公示无异议者,成为我校2025年高校专项计划合格考生(以下简称合格考生)。
按教育部文件要求,往年被专项计划录取后放弃入学资格或退学的考生,不再具有专项计划报考资格。
五、录取办法
(一)凡我校合格考生,均须参加2025年普通高考,并根据生源地省级招生考试部门公布的我校高校专项招生专业及计划数填报志愿,按各省级招生考试部门规定的高校专项计划所在批次录取。
(二)高考投档成绩达到2025年生源地省级招生考试主管部门划定的高校专项计划招生参考录取控制分数线,且在高考志愿的相关批次填报了我校的合格考生,我校将按高考投档成绩从高到低择优录取。未在高校专项相关批次填报我校志愿的,视为自动放弃我校高校专项计划合格考生资格。
(三)实行新高考改革的省区,考生填报专业志愿时,其选考科目须符合我校在当地公布的对应专业选考科目要求。
六、监督机制
(一)我校将按照公平、公正、公开、择优录取的原则开展高校专项计划招生工作,接受社会监督。
(二)我校纪检监察部门按规定开展招生监督工作。
(三)考生须遵循“诚信”原则,递交的所有材料必须客观、真实。如有虚假内容,将取消当年专项计划报考和录取资格,并将有关情况通报考生所在地省级招生考试机构,由有关省级招生考试机构依照相关规定取消其当年高考报名、考试和录取资格,并视情节轻重给予暂停参加各类国家教育考试1至3年的处理。已取得学籍的将取消学籍,已毕业的注销毕业证及学位证。如所在中学参与弄虚作假,将上报教育主管部门根据国家有关规定给予严肃处理。
七、联系方式
地址:云南大学招生办公室(云南省昆明市云南大学呈贡校区明远楼211室)
邮政编码:650500
咨询电话:0871-65939873
监督电话:0871-65033908
云南大学招生网:http://zsb.ynu.edu.cn
八、本简章解释权归云南大学招生办公室。
云南大学招生办公室
2025年4月3日
附件:云南大学2025年高校专项计划分省招生专业目录

