全面贯彻全国教育大会精神,深入落实《国务院关于深化考试招生制度改革的实施意见》,进一步便利台湾同胞来大陆学习,根据《教育部办公厅关于2022年普通高等学校依据台湾地区大学入学考试学科能力测试成绩招收台湾高中毕业生的通知》(教港澳台厅函〔2022〕1号)精神,结合学校人才选拔和培养需要,在新冠肺炎疫情防控常态化背景下,制定并公布2022年招生简章,现将有关事项通知如下。
一、学校情况
东华大学地处上海,创建于1951年,是教育部直属的全国重点大学,是国家首批具有博士、硕士、学士三级学位授予权的单位之一,国家“211工程”重点建设院校,“双一流”世界一流学科建设高校。学校有延安路和松江两个校区,占地面积约2000亩。校园环境优美宜人,系“上海市花园单位”。
二、申请条件
拥护“一国两制”和国家统一,具有《台湾居民居住证》或《台湾居民来往大陆通行证》及在台湾居住的有效身份证明,考生所持证件须在有效期之内,参加当年学测,语文和数学A(或数学B)两门成绩都达到前标及以上且英语达到均标及以上的高中毕业生。
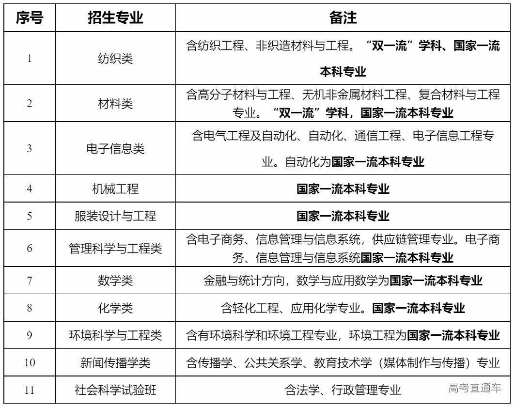
三、招生人数和招生专业
拟定总招生计划20名。
四、报名时间及方式
报名时间:2022年3月1日至31日
报名方式:考生登录祖国(大陆)普通高校依据台湾地区学测成绩招收台湾高中毕业生报名系统(网址:https://www.gatzs.com.cn/z/tw/)进行报名。考生须按照要求输入个人信息,上传个人证件、电子照片、学测成绩、考生诚信承诺书等基本材料,提交成绩查验授权书及报考高校要求的其他材料。报名截止前,考生可修改基本材料和其他材料。报名截止后,考生原则上不可修改基本材料。考生应准确填写个人网上报名信息并提供真实材料。系统不收取考生报名费用。
五、志愿填报
考生可填报我校6个招生专业,并选择是否服从专业调剂。考生可在报名截止前修改志愿,逾期不得修改。
考生因不符合报考条件及相关要求、填报信息错误或填报虚假信息造成的一切后果,由考生本人承担。
六、审核及面试
审核及面试时间:2022年4月1日至5月14日
(一)审核阶段
学校下载考生信息及材料,对考生报名资格进行初审,包括身份审核、学历审核及学测成绩审核等。对考生报名资料不完善的,学校将要求考生更正或补充材料(基本材料不可修改),并再次审核。
考生应及时登录系统查看审核结果。系统显示初审通过的考生应关注我校考核通知。系统显示需更正或补充材料的,考生应在规定时间内更正或补充有关材料,提交后及时查看审核结果,逾期提交不再受理。系统显示初审不通过的考生不得参加考核和录取。资格造假的考生按有关规定取消报考资格,已考核的取消考核成绩,已录取的取消录取资格。
(二)学校面试
审核完成后,我校将通知考生参加面试。面试形式为线上面试,具体安排届时将以电邮或电话方式通知考生本人。情况考生及时查看我校本科招生网相关资讯(https://zs.dhu.edu.cn)。
七、录取方式
我校将根据学生的学测成绩、面试成绩和综合素质择优录取。拟录取名单将于5月15日在报名系统内统一公布。
考生可于5月15日至19日期间登录系统查询本人录取情况,进行录取确认。逾期未确认的考生视为放弃录取资格,且不得参加征集志愿报名。
如初次录取生源不足,学校将征集志愿进行补录。参加征集志愿的考生于5月21日至31日期间进行报名,首轮已报名的考生无需重新注册,填报志愿、提交高校要求的其他材料即可。参与征集志愿的考生还须参加我校组织的线上面试,具体时间学校另行通知。6月21日至25日期间征集志愿的考生登录系统查询本人录取情况,进行录取确认。逾期未确认的考生视为放弃录取资格。
八、学费和住宿费
1.学费标准:每人每学年为人民币5000元。电子信息类下设电子信息工程专业为每人每学年6500元;在完成专业大类基础教育后,自主选择修读该专业的学生按所学专业的学费标准缴纳学年学费,并补缴以前学年学费差额。
2.住宿费标准:每人每学年为人民币1200元。
九、其他
新生入学后,根据高校安排进行身体检查,不符合要求的,取消其入学资格;仅专业受限者,可以商转其他不受限专业。
学生在校期间,高校按照《普通高等学校招收和培养香港特别行政区、澳门特别行政区及台湾地区学生的规定》(教港澳台〔2016〕96号)进行管理。
报名系统工作安排如有变动,以报名系统公告为准。我校将根据实际情况做出适当调整。
十、咨询方式及学校的信息
东华大学招生办公室
邮件地址:上海市长宁区延安西路1882号本科招办收,邮政编码:200051
电话咨询:0086-21-62379160,62373266
东华大学本科招生信息网:http://zs.dhu.edu.cn
东华大学主页:http://www.dhu.edu.cn
东华大学招生办公室
2022年2月
