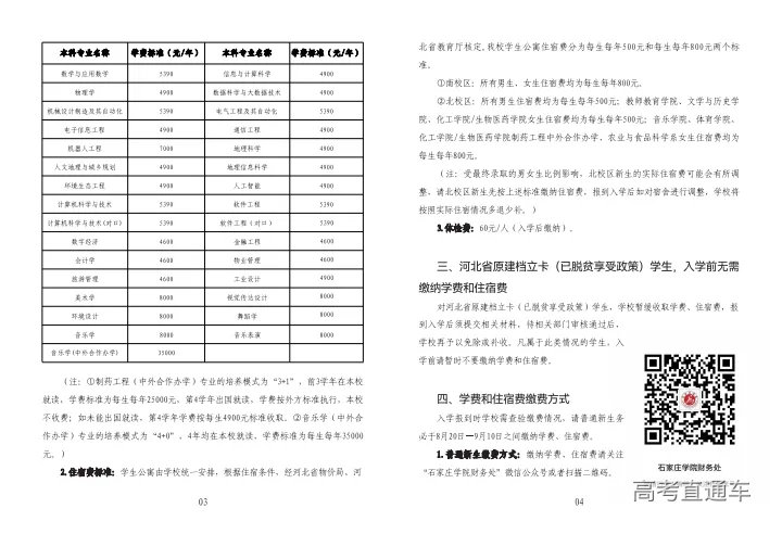
前言 “夏去秋来,万物欣然”。9月11日,美丽的石家庄学院即将迎来新一批朝气勃发的新学子。石家庄学院谨向全体2025级新同学表示热烈的欢迎和衷心的祝福! 当前,学校正积极抢抓京津冀协同发展和强省会建设难得历史性机遇,强力实施“1396”发展战略,全面推动各项工作提质增效,全面对接区域经济社会发展需要,全面增强服务省会建设能力,朝向一流应用型大学的目标昂首奋进。 奋斗者最美丽,越努力越幸福!相信自己,你们今天的选择,必将成为将来跨越平凡、通往更大成功的开始! 亲爱的新同学,你朝思暮盼的录取通知书已从美丽的石家庄学院出发,它将越过平原高山、江河湖泊,就像你期待着它一样,它也期待着和你的初次见面。 有人说,录取通知书就像远行的车票,收到它,你将告别父母的庇护,背上理想的行囊,开启一段崭新的人生历程。亲爱的新同学,请不要伤感、更不要担心,石家庄学院这片立德树人的沃土,正在张开她最最坚实的臂膀,等待着给你一个最最温暖的拥抱。母校对你的宠爱,将从你收到这份录取通知书开始,一直陪伴你到达梦想的彼岸。 让我们打开录取通知书这张通向美好未来的车票,共同开启一段惊喜之旅吧! 你期待的录取通知书里包含着五、六、七、八样东西——
01
《录取通知书》
今年我们设计制作了最新款的新生录取通知书,新款通知书外封采取三折设计,中插内芯,仿佛一扇等待开启的大门,既寓意着石院敞开大门欢迎新同学,也象征着大学崭新生活的正式开启。内芯固定卡片整体为学校图书馆,样式风格参考地方剪纸设计。此外,在通知书中还融入了校训、学校精神、校风、教风和学风的元素和内容,极具观赏和收藏价值哟。
02
《2025级新生入学手册》
03
《国家资助政策简介》
04
“石院文化推宣立体贺卡”
05
《生源地信用助学贷款操作指南》
06
《家庭经济困难学生认定申请表》
07
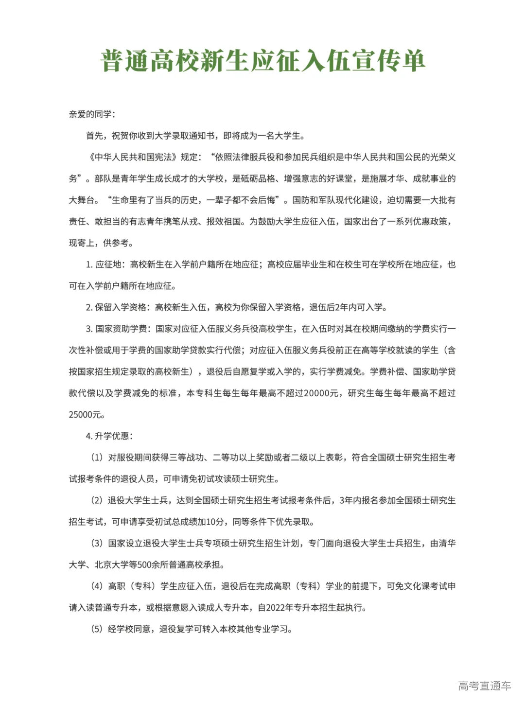
《普通高校新生应征入伍宣传单》
08
《学生公寓床上用品购买须知》 (分南北校区)
结 语 请大家握紧这张通往未来之旅的“车票”,仔细阅读录取通知书中的所有内容,认真按照学校的相关要求,做好入学前的各项准备。 相信大学期间的你们,一定能在石家庄学院这片立德树人的沃土中,涵养精神品格、夯实专业基础,以家国情怀引领青春航向,以创新超越点燃青春梦想,书写出奉献时代、振兴中华的华美篇章。 春萌愿,夏相约,秋终见!来石院,汇滴成溪,既清澈纯粹,润物无声,又激情灌溉,永不干涸。来石院,聚萤为光,不断调整面对未知挑战的“焦距”,矢志追求不被定义的人生! 9月11日,我们相约石院,不见不散!











































