普通现代学徒制试点简章
01 学校简介 广东科贸职业学院,是省政府举办的高等职业学校,前身是被誉为“广东农业科技与管理干部摇篮”的广东省农业管理干部学院,成立于1985年。学校现有省职教城(清远)、广州白云和广州天河共三个校区。 学校是广东省域高水平高等职业院校建设计划建设单位、广东省示范性高等职业院校、广东省大学生创新创业教育示范学校、教育部1+X证书制度试点单位、科技部第二批国家级“星创天地”项目单位。学校在广东省教育厅2022年高等职业教育“创新强校工程”考核中排名A类第3名。在《2022中国职业教育质量年度报告》中,学校入选为全国高职院校服务贡献典型学校 60 强;入选为全国高职院校资源建设优势院校60强。近年学校毕业生初次平均就业率保持在98%以上,毕业生受到用人单位的广泛好评。 当前,学校正高举习近平新时代中国特色社会主义思想伟大旗帜,围绕立德树人根本任务,坚持“突出特色、强化技能、服务社会”的办学理念,践行“砺志修德 强能善技”的校训和“仁义勇容”的校园文化精神,以崭新的姿态,努力建设具有鲜明特色、国际视野的高水平高职学院,为经济社会发展培养更多德智体美劳全面发展的高素质劳动者和技术技能人才。
02 普通现代学徒制试点 招生对象及报考条件 (1)依托单一企业开展试点单位:温氏食品集团股份有限公司、广州盈丰企业管理服务有限公司、广州广海税务师事务所有限公司、佛山市国信君御酒店有限公司、广东众天信息科技有限公司、蒙牛乳制品清远有限责任公司、广州慧信档案技术有限公司。 (2)依托载体开展试点单位:肇庆市新能源汽车及汽车零部件行业协会合作企业:广东创智机械设备有限公司、广东瑞丰软件信息技术有限公司、广东匠心科技服务有限公司。 (3)招生方式:先招工后招生和招生与招工同步,考生应为合作企业的在职员工。普通现代学徒制试点,面向应往届普通高中生和应往届中职生招收考生。考生如有弄虚作假行为,将根据国家有关规定严肃处理,在报名阶段发现的,取消报考资格;在入学前发现的,取消入学资格;入学后发现的,取消录取资格或者学籍。 (4)考生根据自己实际情况,填报1个专业。通过自主招生录取的考生,入学后不得申请转学,原则上不转专业。如确有特殊情形,按照《广东科贸职业学院转专业管理办法》有关规定执行。
03 招生专业及计划 普通现代学徒制试点招生计划235人,面向高中应往届毕业生和中职应往届毕业生招生。详见下表。
04 报考方式及考试费用 (一)报名时间。5月11日至5月14日,考生凭高考报名号及密码登录“广东省2023年高职院校自主招生网上报名系统”(下称网上报名系统,网址:https://pg.eeagd.cn/gzks)报名,签订《诚信考试承诺书》, “普通现代学徒制试点”(不分考生类型)考核方式中选择一种填报志愿、缴交考试费,录入相关报名信息、上传有关证明材料(原件扫描版,下同)。 (二)报名流程。考生须在规定时间内根据本人报考条件,在报考系统进行报考,填报志愿及按时缴交考试费,录入相关报名信息。考生报名审核通过后,不得更改报考专业,逾期不再办理报名及志愿填报手续。 (三)报考材料 普通现代学徒制试点考生须在报名系统上传中职、高中阶段毕业证书原件扫描版外,还须上传与试点招生专业合作企业签订的劳动合同原件扫描件。报考资格依据本校招生章程及招生网站公布的有关要求通过网上报名系统完成。未在报名期间按照要求上传证明材料的考生不得通过资格审核。 (四)考试费用。报考考生资格审核通过后,须在5月12日-5月16日前缴费。 报名考试费收费标准按《广东省发展改革委广东省财政厅关于规范全省教育部门教育考试行政事业性收费及有关问题的通知》(粤发改价格〔2022〕442号)执行。 普通现代学徒制试点考生,考试科目:文化素质+职业技能;考试费80元。 (五)注意事项 高校在校生、2023年被依据普通高中学业水平考试成绩招生录取、普通高等学校招收中等职业学校毕业生统一考试招生录取的考生,以及中高职贯通三二分段转段录取的考生不得参加高职院校自主招生录取。 拟报考考生须在填报志愿前认真查阅我校的招生网站,了解拟报考专业的具体报考要求。因未认真查阅专业报考要求而在填报志愿后无法获得报考资格的责任由考生自负。考生一经我校确认报考资格后不得更改所填报的考核类型及专业志愿,缴纳的考试费概不退费。
05 考核方式 学校自主招生采用“文化素质+职业技能”或“文化基础(含综合文化知识和专业综合理论,下同)+职业技能”的考核方式。学校根据生源类型不同,以相对统一的文化测试为基础,全面考核考生的综合素质和职业技能,实行分类考试、综合评价、择优录取。 (一)普通现代学徒制试点考生 实行“文化素质+职业技能”考核形式,主要侧重于职业技能考核,由我校自主命题、自行组织实施文化素质和职业技能考核,择优录取。“文化素质”及“职业技能”测试满分值合计100分,其中文化素质考核内容分值为40分,职业技能考核内容分值为60分。
06 考核时间及考核地点 考核时间:2023年5月20日(周六) 上午9:00-11:30 下午2:00-4:00 (具体时间以准考证显示为准) 考核地点:广东科贸职业学院清远校区, 地址:清远市清城区中宿路36号
07 录取办法 (一)普通现代学徒制试点招生录取办法 我校普通现代学徒制试点招生按照“学生自愿报考、普通现代学徒制考核录取”的原则,拟录取考生考核成绩不得低于考核满分值(100分)的40%(即不得低于40分),按“总分优先”的原则从高到低录取。“文化素质+职业技能”考核形式的总分合成方式为“文化素质成绩+职业技能成绩”。 (二)经学校招生领导小组审核后确定拟录取的考生名单,并在我校招生网站公示,公示期3天。公示无异议后,拟录取考生名单报广东省招生办公室审核备案,经省招生办公室审核通过的考生方可确认为正式录取,并在学校招生网站上公布。 (三)学校拟录取公示期间,若有考生自愿放弃,不再顺延录取后续考生。某专业生源不足时可以申请调整计划到生源充足的专业。 (四)报考学校自主招生并被录取的考生可参加夏季高考本科层次院校的录取,但不能参加夏季高考专科层次院校的招生录取。高职院校自主招生录取考生参加夏季高考被本科院校录取后,取消高职院校自主招生录取资格。我校不得接受被本科院校录取的考生报到注册。
08 普通现代学徒制试点 人才培养 (一)培养模式 学校全面落实国家和省关于现代学徒制试点工作要求,牢牢把握现代学徒制“招生招工一体化、企业员工和学校学生双重身份、校企双主体育人”基本特征,加强对试点工作全过程、全方位管理,切实提高试点人才培养质量。普通现代学徒制试点采用在岗培养与学校培养相结合的人才培养模式,实行工学交替等学习形式,采取适合成人、方便就学、灵活多元的教学模式,探索线上与线下混合教学和网上教学,实施学分制管理改革。坚持“标准不降、模式多元、岗位培养、在岗成才”原则,集中学习不得低于总学时的40%,实践性教学学时原则上不得低于总学时的50%。教学地点设在合作企业。 (二)普通现代学徒制学籍管理 学生不得转学,不得转专业,原则上不得转入同一专业普通班;因应征入伍、生病等特殊原因经学校同意休学、复学后,学校和试点企业没有继续开展试点的,经学校、试点企业和学生协商一致,可按学校有关规定,转入同一专业普通班学习。 (三)毕业证书 普通现代学徒制试点考生与普通全日制新生同时入学。学生修完教育教学计划规定内容,成绩合格,达到毕业条件和要求,可获得广东科贸职业学院普通专科毕业证书。
09 体检要求 (一)参加学校自主招生考试的考生必须根据《关于做好广东省2023年普通高校招生体检工作的通知》(粤招〔2022〕7号)参加广东省普通高考体检,无广东省普通高考体检结果或体检不合格的考生一律不予录取。 (二)学校录取考生的体检标准按照教育部、卫生部、中国残疾人联合会颁布的《普通高等学校招生体检工作指导意见》(教学〔2003〕3号)和《教育部办公厅 卫生部办公厅关于普通高等学校招生学生入学身体检查取消乙肝项目检测有关问题的通知》(教学厅〔2010〕2号)的有关规定执行。
10 新生注册和复查 经本校高职自主招生所录取的考生,须在规定时间内办理缴交学费注册手续,逾期未注册者,作放弃入学资格处理。 高职自主招生录取新生报到时须核验考生高中阶段(含普通高中、中职、中专、职中、技校)学校毕业证书或同等学力证明,无相应证书证明将不予报到和注册。 新生入学三个月内,将对学生进行政治、文化、健康等方面的复查。对在报名和考试过程中有弄虚作假或其他违纪违规行为者,将按规定取消学籍。
11 收费标准 学校收费标准按《关于调整公办普通高校学费的通知》(粤发改价格〔2016〕367号)和《广东省发展改革委 广东省教育厅 广东省财政厅关于印发<广东省普通高等学校学分制收费管理办法(2021年修订)>的通知》(粤发改规〔2021〕10号)公布的标准执行。 普通类专业学费 5128-6410元/生·学年;美术类专业学费10000元/生·学年;住宿费900-1500元/生·学年。
12 资助学生政策 国家助学贷款、奖学金、助学金等奖学助学措施按照国家、广东省和学校相关规定执行。 本校设立优秀学生学业奖学金制度,设立扶贫助学基金,扶助家庭经济困难、品学兼优学生,同时提供勤工助学岗位,帮助贫困学生完成学业。
13 监督与申诉 学校纪检室负责监察、监督学校招生工作,并接受相关申诉。 ·联 系 人:王老师 ·监督电话:0763-3987951 ·邮寄地址:广东省清远市清城区东城街道中宿路36号广东科贸职业学院行政楼103办公室。
14 招生咨询及联系方式 咨询电话: 0763-3989393,020-22014966 学校网址: www.gdkm.edu.cn 招生网址: www.gdkm.edu.cn/Category_1344/Index.aspx 学校地址: 广东省清远市清城区东城街道中宿路36号广东科贸职业学院行政楼407办公室
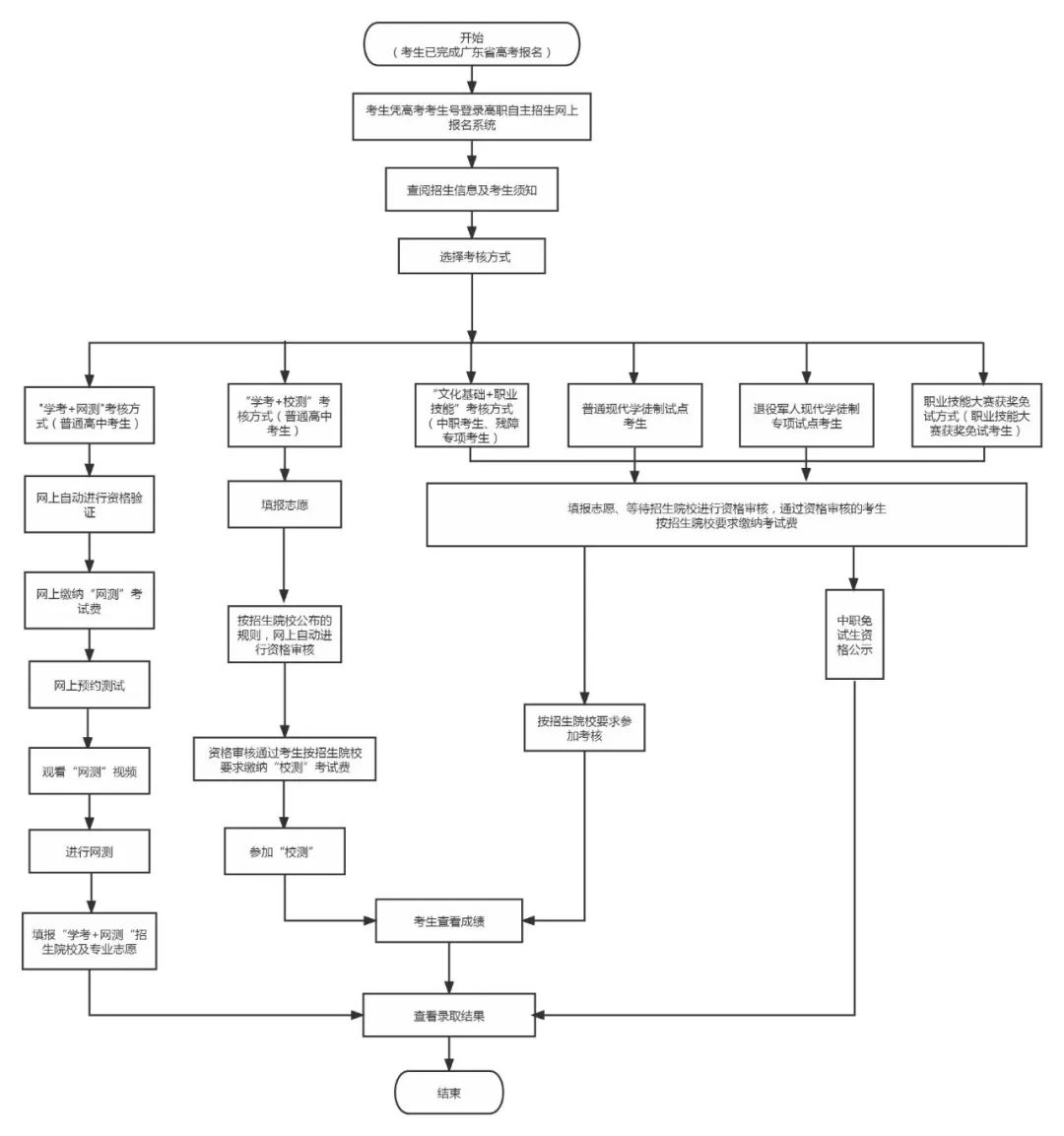
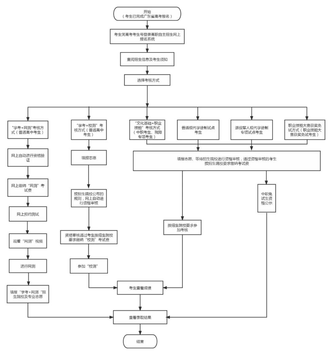
附件: 1.广东省2023年高职院校自主招生考生报考流程图 2.自主招生工作日程安排自主招生工作日程安排 3.中职就读专业证明 4.现代学徒制试点联系人信息表 5. 现代学徒制试点试费缴纳流程 6. 现代学徒制试点试费缴纳须知









