淮阴工学院2026年五年一贯制高职“专转本”招生简章
淮阴工学院是省属公办本科院校,硕士学位授予单位,省一流应用型本科高校建设单位,博士学位授予立项建设单位。现有3个校区,2.4万余名全日制在校生,1400多位专任教师;设有53个本科招生专业,14个硕士学位授权点。毕业生得到“素质高、能力强、干得好、留得住、后劲足 ”的社会评价。 根据《省教育厅关于做好2026年普通高等学校“专转本”工作的通知》(苏教学函〔2025〕14号)、《省教育厅关于做好2026年五年一贯制高职(高师)“专转本”工作的通知》(苏教学函〔2026〕2号)文件精神,为做好淮阴工学院2026年选拔优秀五年一贯制高职(专科)学生转本科学习(以下简称“专转本”)工作,本着公平、公正、公开的招生工作原则,制定本简章。
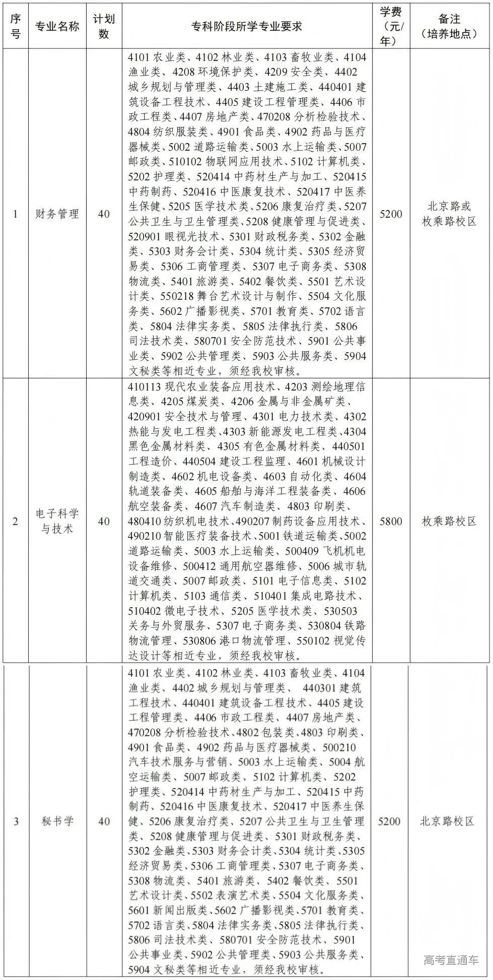
一、学校性质 学校全称:淮阴工学院 学校代码:1342 办学性质:省属公办院校 办学地点:枚乘路校区(淮安市经济技术开发区枚乘东路1号) 北京路校区(淮安市清江浦区北京北路89号) 萧湖校区(淮安市淮安区城河街1号) (各专业具体培养地点参见《2026年新生报到须知》) 二、招生计划 学校2026年五年一贯制高职“专转本”计划招生120人(普通在校生),招生专业及对专科阶段的专业要求见表一(参照2021版)。 表一 普通在校生五年一贯制高职“专转本”招生计划及要求 注:招生计划以江苏省教育厅公布为准。退役大学生士兵计划另行公布。 三、选拔对象、报名条件、志愿填报 详见《省教育厅关于做好2026年普通高等学校“专转本”工作的通知》(苏教学函〔2025〕14号)、《省教育厅关于做好2026年五年一贯制高职(高师)“专转本”工作的通知》(苏教学函〔2026〕2号)。 四、考试安排 (一)考试科目 普通在校生考试科目共三门,每门课满分100分,总分300分。考试科目分别为:英语、专业科目一、专业科目二。各专业考试科目、参考教材见表二,英语不指定教材。 表二 普通在校生专业考试科目及参考教材(各科目考试大纲见附件) (二)考试时间、地点 2026年3月22日(星期日)在淮阴工学院枚乘路校区考试,考试时间安排为:8:30-10:00英语、10:30-12:00专业科目一、13:30-15:00专业科目二。 (三)收费标准 根据省物价部门核定的标准,每位考生报名费10元,每科考试费45元,参加考试的学生每人共缴纳报名考试费145元。 (四)准考证领取 考生于考试前一天(3月21日)下午13:30—17:00凭身份证到我校枚乘路校区北园领取准考证并缴纳报名考试费,具体地点另行通知。 五、录取办法 在学校招生工作领导小组的指导下,根据招生计划,按考试成绩累计总分从高到低顺序确定拟录取考生名单(暂不划定英语及专业课单科分数线),报省教育考试院批准,经省教育厅审核后确定录取名单。 政策性录取规则:学生在校期间参加教育行政部门组织的专业技能大赛,获全国比赛前二十名或二等奖及以上获得者、省级比赛前十名或一等奖获得者,且获得参加选拔资格的学生,享受学校加分政策。其中,全国比赛前十名、省级比赛前三名,在累计考试成绩总分时加10分,上述其他获奖同学在累计考试成绩总分时加5分,多次获奖者不累计加分。其中,获2024年、2025年、2026年江苏省职业院校技能大赛高职组省赛一等奖或江苏推荐参加国赛(即全国职业院校技能大赛和世界职业院校技能大赛)获二等奖及以上普通高职(专科)在校学生,以及2024年、2025年江苏省职业院校创新创业大赛省赛一等奖或江苏推荐参加国赛获铜奖及以上普通高职(专科)在校学生(创意组限团队成员前3人中的项目负责人或团队排名前三的专利第一发明人,创业组限团队成员前3人且有股权的核心成员)在享受学校加分政策后,仍未达到学校录取条件且服从调剂的,由省教育考试院安排其他接收院校直接录取。其中,专利须获得授权,包括发明专利、实用新型专利和外观设计专利,专利与参赛项目高度相关,获省赛一等奖项目的专利授权时间不晚于省级决赛开始时间、获国赛铜奖及以上项目的专利授权时间不晚于国赛总决赛开始时间。因赛事时间晚于“专转本”录取时间等客观原因造成的特殊情况,另行研究。学生获奖证书和相关文件复印件需加盖学校印章后报送我校招生就业处审核。 六、入学、培养与学生管理 1.“专转本”新生凭专科毕业证书和录取通知书等材料,在规定时间内到我校报到。未取得专科毕业证书的学生,不予办理入学手续。 2.对考生身体健康状况要求,按《普通高等学校招生体检工作指导意见》执行。学生入学后需进行体格检查,体检异常者按有关规定处理。 3.“专转本”学生入学后,统一编入本科三年级学习,单独编班,专门制定教学计划组织教学。“专转本”学生不得转专业和转学。 4.“专转本”学生按国家和省有关规定,享受与履行本科生的权利和义务。“专转本”学生在规定学习年限内,修完教育教学计划规定内容,成绩合格,达到学校毕业要求的,颁发淮阴工学院本科毕业证书,毕业证书内容按照国家规定填写。符合学士学位授予条件者,授予淮阴工学院学士学位。 5.收费标准:“专转本”学生学费与接收院校同专业同年级学生实行相同标准。具体标准按照江苏省物价局 江苏省财政厅印发的《关于公办高等学校学费标准等有关问题的通知》(苏价费〔2014〕136号)标准执行。 根据江苏省物价局 江苏省财政厅 江苏省教育厅关于印发《高等学校社会化学生公寓收费管理暂行办法》的通知(苏价费〔2002〕369号 苏财综〔2002〕162号),经报批,我校住宿费标准为1200元/年(标准如有调整,按最新文件执行)。 学生交纳学费、住宿费后,因各种原因退学退费,按照江苏省教育厅 江苏省物价局 江苏省财政厅印发的《江苏省高等学校收费管理暂行办法》和《江苏省高等学校学分制收费管理暂行办法》的通知(苏教财〔2006〕105号 苏价费〔2006〕319号 苏财综〔2006〕57号)要求执行。 七、联系方式 咨询电话:0517—83591026 监督电话:0517—83591013 学校网址:https://www.hyit.edu.cn 招生网址:https://zsw.hyit.edu.cn 通信地址:淮安市经济技术开发区枚乘东路1号淮阴工学院招生就业处,邮政编码:223003 八、附则 本简章通过学校招生网向社会发布,由淮阴工学院招生就业处负责解释。如遇国家法律、法规、规章和上级有关政策变化,以变化后的规定为准。


