近日,有网友在问政赣州提出关于赣州师专高等专科学校是否并入赣南师范大学的问题。赣州师范高等专科学校回复称,“上级机关也正积极推进我校与赣南师范大学整合事宜”。


作为整合教育资源、提高办学质量的手段之一,大学合并已经不是“新鲜事儿”。
资源整合,优势互补
近年来,国内有不少大学进行了合并。
2021年7月,教育部印发《关于“十四五”时期高等学校设置工作的意见》,其中提到“合理调控普通本科高校增量,注重优化存量。有条件的地区可通过资源整合等方式,设置质量高、特色强、规模适度的普通本科高校。”
不同高校之间通过合并可以实现资源整合和优势互补,提高整体实力和综合影响力,还可以降低重复投入和成本,提高经济效益。对于学生而言,也可以获得更加丰富的教育资源以及更多深造机会。同时在教师队伍建设上,高校合并促进了学术交流与合作,高校的规模扩大也让教师的职业发展空间更广阔。
独立学院,转设升级
2019年,国务院印发《国家职业教育改革实施方案》,提出开展本科层次职业教育试点。2020年,教育部发布了《关于同意山西大学商务学院转设为山西工程科技职业大学的函》,同意整合山西大学商务学院、山西交通职业技术学院、山西建筑职业技术学院办学资源,设置山西工程科技职业大学。三校合并,转设升本。

2021年,教育部批复同意河北省三所学校合并转设,升格为本科层次,分别为河北石油职业技术大学、河北科技工程职业技术大学、河北工业职业技术大学。2023年,中共江西省委办公厅、江西省人民政府办公厅印发了《支持赣州革命老区高质量发展示范区建设的若干政策措施》,其中提到:支持赣南师范大学科技学院与江西环境工程职业学院合井转设成立江西环境科技职业大学,支持江西应用技术职业学院升格职业本科院校。
国家鼓励基层创新,提出独立学院整合高职院校资源合并转设这条路径,对于高职院校和独立学院都是一种机遇。既有利于优化高等教育结构和布局,实现独立学院与高职院校的双赢,同时能够促进我国应用型、技术技能型人才培养。
特色高校,精准发力
高校特色发展、内涵发展是长远之路,也是续航之道。紧抓学校办学特色,助力特色建设,是学校决定合并整合资源、精准发力的重要原因之一。
江西飞行学院是整合江西经济管理干部学院和江西省吉安航空运动学校资源,于2023年12月经教育部批准设置,由江西省领导和管理的公办本科层次普通高等学校。目前,以“飞行”命名的全国普通本科高校仅有2所,除了位于四川的中国民用航空飞行学院,另一所便是江西飞行学院。
2024年3月,在江西飞行学院的揭牌仪式上,江西省副省长孙洪山在致辞中指出,设立江西飞行学院是省委、省政府深入贯彻习近平总书记考察江西重要讲话精神,加快航空强省和教育强省建设的重要举措,对进一步优化高等教育结构布局、健全通航产业和低空经济人才培养体系、抢占低空经济发展“新赛道”、发展新质生产力具有重要意义,希望早日建成航空飞行特色鲜明的高水平应用型大学。
汇集资源,高质发展
除了“高校+高校”合并模式外,“高校+科研院所”也成为一种合并办学的新趋势。
重庆中医药学院的建设,充分整合了重庆市中医院、重庆市中药研究院、重庆市药物种植研究所,是全市中医药教学科研优质资源的结晶。重庆中医药学院筹备工作组组长周建军表示:“我们会整合这些优质资源,支撑地方社会经济发展,培养更多高层次的中医药类的人才。”

(图源:第1眼新闻)
相较于高校+高校的模式,高校和科研院所合并的侧重点在于,能让更多的科研专家走出研究室,走进大学;让更多高校教师带领学生,走进研究室,走近高端专家,打通科研成果转化的“任督二脉”。
已在“高校+科研院所”之路上探索多年的山东,手握不少成功案例。原齐鲁工业大学与山东省科学院两个实力相当、各具特色的高校和科研机构进行整合,组成新的齐鲁工业大学,科教融合仅五年,学校2022年度科研经费合同额超过12亿元,科技创新支撑能力全面提升。泰山医学院、山东省医学科学院、山东省立医院、山东省千佛山医院整合组建而成的山东第一医科大学,合并仅1年后,便成为博士学位授权单位,建立起了本硕博和继续教育全过程人才培养体系。
除山东的院校外,山西农业大学和山西省农业科学院合署改革,成立了新的山西农大;浙江省医学科学院并入杭州医学院……合并后院校的办学层次和水平不断迈上新台阶,1+1>2的聚合效应不断显现。

大学合并,由来已久
合并,已然成为高校资源整合、优势互补的一种方式,每一所“新大学”诞生的背后,都承载着高校谋求更高发展的期望,我国许多高校在发展过程中都有合并办学的历史。
20世纪50年代,教育部提出对中国高等教育结构进行大调整,在整顿综合大学、加强综合大学管理和改革的同时,主要发展专门学院,重点加强对工业学院和师资的培养。
20世纪90年代进行的新一轮高等学校“院校调整”,从管理体制而言是打破“条块分割”、“部门办学”的陈旧体制,提高教育效率。就大学自身的发展而言,是希望通过院校合并达到学科互补,恢复和加强大学的综合性,它与20世纪50年代强调专业化、发展单科学院的方向正好相反,中国重新出现了真正意义上的多学院的综合性大学,如浙江大学、吉林大学等都成为校园遍布全市的“巨无霸”大学。
据教育部公布的《1990年以来高校合并情况(截止到2006年5月15日)》,从1990年开始,截至2006年5月,全国共有431所高校经历合并后成立或“焕新”,所涉院校类别多、范围广,本专层次皆有。如今的许多名校强校,都曾在2000年合并潮中留下足迹。
再如中南大学,由中南工业大学、湖南医科大学、长沙铁道学院整合而成,三校合并、强强联合,综合实力和整体水平大幅提升。承继“矿冶情怀”,自2019年起,中南大学的矿业工程连续四年在软科世界一流学科排名上冠绝全球;发扬“湘雅精神”,以高水平的西医学医疗体系集群,守护中国乃至世界人们的身体健康;传承“铁道志向”,中国铁路6次大提速、青藏铁路、高速列车空气动力行车的安全评估,均在中南大学完成……如今,已拥有数学、材料科学与工程、冶金工程、矿业工程、交通运输工程5个国家“双一流”建设学科。
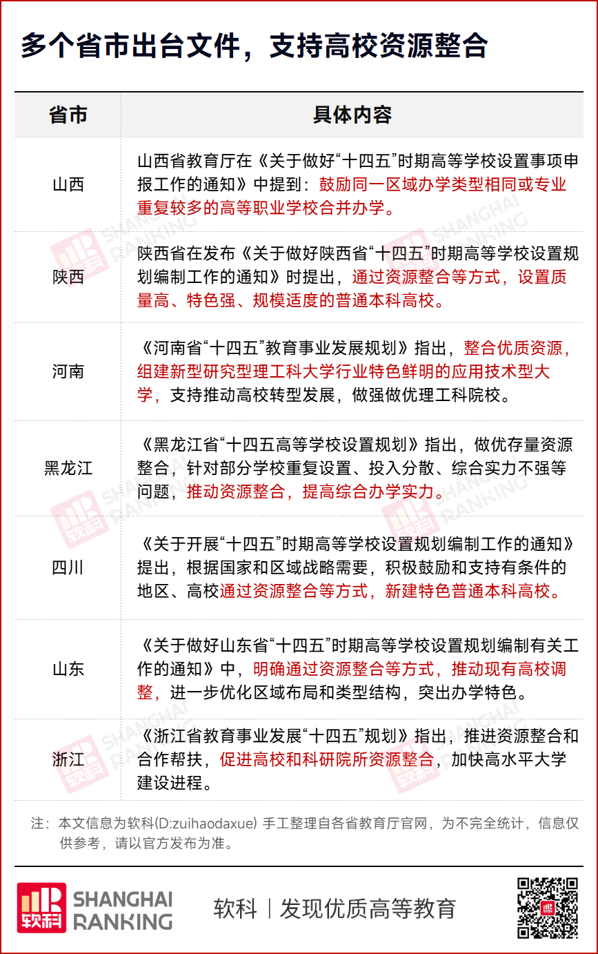
对于各个省市来说,高校合并可以将分散的高教资源聚集,拓宽资源开发和利用的空间,在提高教育资源利用率、学科融合、教育质量等方面都具有重要意义。山西、陕西、河南、黑龙江等相继出台有关政策,推动高教资源整合。
从长远上看,大学合并的道路还会持续铺就向前。国家统计局数据显示,近年来,我国生育率还在持续下降,人口自然增长率自2022年开始便呈负数,隐隐有持续下跌的趋势。这也意味着未来人口逐渐减少,能够入学的学生也会减少。名为“合并”的选择,在未来或许会掺杂更复杂的成因。
合并成为方向,步骤仍须思量。对于高校而言,未来合并办学要以服务国家和社会发展需求为导向,持续促进高校内涵式发展和特色化发展。优化学科体系,提高办学质量,是高校持续发展的不二法宝,也是吸引学生报考的长远打算。