广东交通职业技术学院2021年高职院校自主招生简章
2021年4月28日-5月1日报名
01
招生计划
1、高职自主招生(面向中职应往届毕业生)
2、高职专业学院试点班招生(面向中职应往届毕业生)
高职专业学院实行中高职院校协同培养,教学地点设在协同中职学校(英德市职业技术学校)。试点班学生符合本校毕业条件和要求的,可获得本校普通专科毕业证书。
3、符合职业技能大赛获奖免试考生
根据《教育部关于积极推进高等职业教育考试招生制度改革的指导意见》(教学函〔2013〕3号)等文件精神,在省级(含)以上行政部门主办的职业技能大赛获相关赛项三等奖及以上奖项的学生,经本校核实资格、公示无异议后,符合相关要求的,可免试录取,我校2021年招生专业招收免试中职生,所填报专业要与中职所学专业、技能大赛获奖相关。
02
报考基本条件
1.符合广东省招生委员会《关于广东省2021年普通高校招生统一考试报名有关事项的通知》(粤招〔2020〕11号)普通高考报名条件规定,参加了广东省2021年普通高考报名并确认报名资格的应、往届中职(含中专、职中、技校,下同)毕业生;
2.我校对考生中职阶段就读专业及取得的职业资格证书不限要求。
3.高校在校生、2021年被春季高考高职院校依据普通高中学业水平考试成绩招生、普通高校招收中等职业学校毕业生统一考试招生录取的考生,以及中高职贯通三二分段转段录取的考生不得再参加高职院校自主招生录取。
03
报名及志愿填报
4月28日至5月1日,考生凭高考报名号及密码登录“广东省2021年高职院校自主招生网上报名系统”(下称网上报名系统,网址:https://pg.eeagd.com.cn/gzks)报名,签订《诚信考试承诺书》,在“文化基础+职业技能”(面向中职考生)、“高职专业学院试点班”(面向中职考生)及“职业技能大赛获奖免试生”(面向中职考生)三种考核方式中选择一种填报志愿、缴交考试费,录入相关报名信息、上传有关证明材料(原件扫描版,下同)。经招生院校确认报考资格后,考生不得更改考核方式。考生报考流程图详见流程图。
相关证明材料:
1.中职应届毕业生考生须在报名系统中按要求上传加盖中职学校公章的中职阶段就读证明(含就读专业证明)材料原件扫描版及获取的职业资格证书原件扫描版(含封面及内页,下同)。中职往届毕业生考生须在报名系统中按要求上传中职阶段毕业证书原件扫描版及获取的职业资格证书原件扫描版。
2.符合职业技能大赛获奖免试录取条件的考生,还须在报名系统中录入参加的职业技能大赛名称、获奖项目名称、获奖等级、获奖时间等,并上传获奖证书原件扫描版。同时填写《广东交通职业技术学院2021年高职自主招生免试专业申请表》【文末阅读原文下载】,并将申请表扫描件与证书扫描件一同发到学校招生办邮箱:306973007 qq.com,未在报名系统内报名或未在报名时间内发送邮件的不予受理。
我校自主招生报考流程:
04
考试方式及时间
考试方式:实行“文化基础+职业技能”的考核方式。综合文化知识和专业综合理论,职业技能占比例为4:3:3。中职考生入学考核总分满分值为500分,其中综合文化知识考核满分值为200分,专业综合理论考核满分值为150分,职业技能考核满分值为150分。综合文化知识考核内容涵盖自然科学和人文科学基本知识、职业道德基本要求、人际交往基本常识、汉语言写作基本能力等技术技能型人才必备的实用性知识要求。专业综合理论考试的考试内容为与报考专业相关的综合理论知识。职业技能考核采用现场实操或机试的形式对所报考专业的专业技能进行评测。
考试时间:5月15日,具体相关安排另行通知。
05
缴费须知
根据《广东省物价局、广东省财政厅关于调整我省普通高考术科等考试收费标准的复函》,自主招生考试费每科40元,2021年高职院校自主招生中职生考试科目综合文化知识、专业综合理论和职业技能考核三科,合计120元。请资格审核通过的考生,于5月7日-5月9日前通过微信缴费方式缴费,具体流程如下:
方式一:手机缴费
关注广东交院财务(微信号:gdcppay)公众号,在“缴费查询”绑定本人高考考生号,选择需要缴费的项目进行缴费。初始密码为:身份证号后六位(最后一位为字母的,推前一位)。
方法二:电脑缴费
登录学院收费门户网页:http://sf.gdcp.cn:3310/index.html
用户名为:考生高考考生号,初始密码为:身份证号后六位(含字母)
06
录取原则
1.本校根据报考考生的专业志愿及成绩情况划定各专业最低录取分数线。原则上,拟录取中职考生的文化基础考核成绩(包含综合文化知识、专业理论知识)不得低于文化基础测试满分值的40%,职业技能考核成绩不得低于职业技能测试满分值的40%。录取总分合成方式为“文化基础成绩+职业技能成绩”。
本校依据招生计划,根据考生合成总分从高分到低分录取考生。考生总分相同时,按职业技能考核成绩从高分到低分择优录取,无普通高考体检结果或体检不合格者不能被录取。
2.高职专业学院实行中高职院校协同培养,教学地点设在协同中职学校。试点班学生符合本校毕业条件和要求的,可获得本校普通专科毕业证书。高职专业学院试点班录取考生原则上不得转专业,不得转入试点专业非试点班。其他专业学生或试点专业非试点班学生均不能转入试点班学习。已录取的高职专业学院试点班学生因入伍、生病等原因经学校批准休学或保留学籍,复学后,如该专业点仍在开展试点,可转入相应年份试点专业点学习;如该专业点没有开展试点,符合相关要求的学生,可按学校规定转入有关高校该专业普通班或其他专业学习。
高职专业学院招生按照“学生自愿报考、高职院校考核录取”的原则,参照本校面向中职生自主招生“文化基础+职业技能”的考核办法进行考核及择优录取。
3.职业技能大赛获奖考生免试录取办法:根据《教育部关于积极推进高等职业教育考试招生制度改革的指导意见》(教学函〔2013〕3号)等文件精神,在省级(含)以上行政部门主办的职业技能大赛获相关赛项三等奖及以上奖项的学生,经本校核实资格、公示无异议后,符合相关要求的,可免试录取。
07
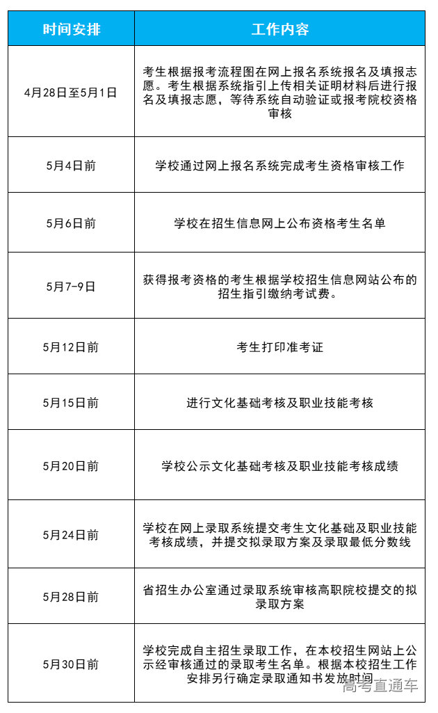
时间安排
以上时间如有变动,以学校招生信息网最新公布为准。
欢迎关注我哟
国家优质专科高等职业院校
★电话:020-37236028
★移动电话:13229944334、13229977952
★普高Q群:135184407
★学业考Q群:124891431
★自主招生、3+证书Q群:185734426
★五年一贯制Q群:429870459
★招生信息网:zs.gdcp.cn
附件:广东交通职业技术学院2021年高职院校自主招生中职免试专业申请表.docx








