第一章 总则
第一条为贯彻落实国家、浙江省中长期教育改革和发展规划纲要精神,深化高校考试招生制度改革,不断探索高校招生多元化途径和自主选拔权,根据《中华人民共和国教育法》、《中华人民共和国高等教育法》和《浙江省普通高校三位一体综合评价招生试点管理暂行办法》等有关政策和规定,结合学校实际,特制定本章程。
第二条本章程适用于2022年宁波财经学院“三位一体”综合评价招生工作。
第三条学校招生工作实施“阳光工程”,遵循公平、公正、公开,综合评价、择优录取的原则,接受广大考生及其家长和社会各方面的监督。
第二章 学校概况
第四条学校全称:宁波财经学院
第五条学校代码:13001,浙江省招生代码:0074
第六条办学层次和类型:本科,全日制普通高等学校(民办)
第七条办学地点:本部校区(宁波市海曙区学院路899号),杭州湾校区(宁波市杭州湾新区滨海二路西段博华路77号),象山校区(宁波市象山县丹东街道大目湾新城丽湾路599号)。
第八条学校简介:宁波财经学院是一所经国家教育部批准设立的全日制普通本科高校。学校始建于2001年,2015年成为浙江省首批应用型本科建设试点示范高校。拥有本部、杭州湾、象山等3个校区,占地面积1700余亩;全日制本科在校生近2万人。
学校现有42个本科专业,形成了以经济、管理学科为主,经、管、工、文、艺等多学科协调发展的学科专业体系。学校不断凝练学科发展方向,围绕大宗商品流通、中小企业创新创业、家族财富管理、金融大数据技术、文物保护与文物遗产、新一代电子信息技术、文化传播与视觉系统设计、影视制作与影视产业管理等研究领域,着力打造优势、特色学科。现有国家级一流本科专业建设点1个,国家级一流本科课程2门,省一流学科3个,省级一流本科专业建设点、省级新兴特色、优势重点专业20个,市重点学科5个。
第三章 招生计划
第九条学校根据办学宗旨、办学规模以及实际办学条件等因素,科学、合理编制招生计划,学校2022年面向浙江省“三位一体”综合评价招生总计划数为200名。具体招生计划如下:
表1:2022年“三位一体”综合评价招生计划表
第四章 报名办法
第十条报考条件:
1.已经参加2022年浙江省普通高校招生考试报名,品德优良,身心健康,综合素质较高,具有创新能力和培养潜质,有一定特长的高中毕业生;
2.普通高中学业水平考试成绩均为合格(含)以上(以报名截止日期前已取得的成绩为准),且符合报考我校专业相应学业水平测试成绩最低要求(详见下表);
3.中学阶段综合素质评价均为B等(含)以上(新高考改革前的往届生综合素质评价均为P等(含)以上);
4.考生的选考科目须符合报考专业的选考科目范围。
第十一条报名方式:
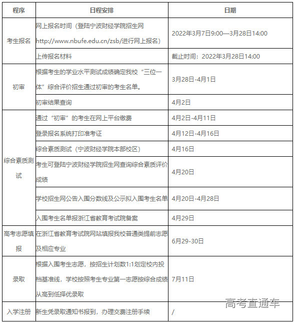
1.报名时间:2022年3月7日9:00—3月28日14:00,凡符合报考条件的考生均须通过网上报名的方式提出申请,每名考生限报1个专业。
2.报名流程:申请人进入宁波财经学院招生网,登录“2022年‘三位一体’综合评价招生报名系统”,完成报名手续,确认无误后通过报名系统自动生成《宁波财经学院2022年“三位一体”综合评价招生报名申请表》,直接A4纸打印。报名无需邮寄纸质材料,将报名材料以扫描件或照片形式上传,上传截止时间为2022年3月28日14:00。
3.报名材料:
(1)宁波财经学院2022年“三位一体”综合评价招生报名申请表(须考生本人签名,否则报名无效)
(2)个人陈述(1000字以内,内容包括个人成长经历及体会、特长及取得的成果、进入高校的努力方向及规划等。须考生本人手书,否则报名无效)
(3)身份证(须包含人像面和国徽面,否则报名无效)
(4)申请素质特长生的佐证材料(在学科竞赛、科技创新、语言文学、体育特长、艺术特长等方面取得突出成就的考生,必须在报名系统中自行申请素质特长生并上传佐证材料,经学校“三位一体”综合评价招生工作领导小组认定后方可获得素质特长生身份,否则不予认定。素质特长对照表详见表2。)
注:上述材料请以扫描件或照片形式上传到报名系统,其中(1)、(2)、(3)是必要材料。若必要材料缺失、不符合要求、无法辨识,均视为报名无效。
表2:2022年“三位一体”综合评价招生素质特长对照表(注:以下成果均须在高中阶段取得,特别注明“不限高中阶段”除外)
第五章 考试与选拔
第十二条初审:
1.学校“三位一体”综合评价招生工作专家委员会对考生报名材料进行评审,根据考生的学业水平测试成绩确定我校“三位一体”综合评价招生通过初审的考生名单。通过初审的考生人数一般不超过各专业招生计划数的7倍。初审成绩(满分100分,超过100分的按100分计)=学业水平测试成绩,学业水平测试成绩计算办法:A-15分,B-9分,C-6分,D-4分。
2.素质特长生经专家委员会认定后直接进入学校综合测试,不占通过初审的人数比例。
3.初审结果将于4月2日在我校招生办网站上公布,考生也可通过我校“三位一体”综合评价招生报名系统查询。初审通过的考生将在报名系统中显示“初审通过”。对提供材料有弄虚作假的学生实行一票否决制。
第十三条综合素质评价测试资格确认:
1.网上确认
在报名系统中显示“初审通过”的考生,根据“网上确认流程”的要求进行缴费、打印准考证。
2.缴费
(1)缴费标准:我校“三位一体”综合素质评价测试报名考试费为140元/人。
(2)缴费方式:报名系统中显示“初审通过”的考生,于4月2日-4月11日进入我校缴费平台(http://jf.nbufe.edu.cn/)交纳报名考试费,用户名:身份证号,密码:身份证后六位。
3.打印准考证
打印准考证时间:4月12日-4月16日。建议使用A4纸张打印准考证。考生须凭本人身份证、准考证参加学校“三位一体”综合素质评价测试。
第十四条综合素质评价测试:通过初审的考生须参加我校组织的综合素质评价测试,测试以单独面试形式开展,主要考察学生的综合素质和专业素养。综合素质评价测试的满分为100分,安排在4月16日进行,具体时间以准考证显示为准。
第十五条综合素质评价测试结束后,学校根据综合素质评价成绩的高低,按不超过专业招生计划数1:5的比例确定入围考生名单。考生可通过学校“三位一体”报名系统查询综合素质评价成绩及入围信息。入围考生名单在学校招生网上进行公示,并报浙江省教育考试院备案。
第六章 录取规则
第十六条入围考生须参加2022年浙江省高考,录取安排在普通类提前进行。考生在填报提前录取院校志愿时,须将宁波财经学院填写为第一志愿,所填报专业须和报名专业一致,否则无效。
第十七条综合成绩计算:综合成绩由学业水平测试成绩(10%)、学校综合素质评价成绩(30%)、高考成绩(60%)三部分组成。综合成绩=学业水平测试成绩(满分100分)×10%+学校综合素质评价成绩(满分100分)×30%+高考总分÷7.5×60%,其中学业水平测试A等计15分,B等计9分,C等计6分,D等计4分,学校认可往届生相应科目的高中学考成绩等级,对无“技术”科目学考成绩的往届生将通用技术和信息技术赋分后取平均值。
第十八条根据入围考生志愿,按分专业招生计划数1:1划定校内各专业投档基准线,学校按照考生专业第一志愿按综合成绩从高到低择优录取,若综合成绩相同,按高考成绩从高到低录取;若高考成绩相同,则按高考位次号从高到低录取。
第十九条若各专业志愿填报人数未达到该专业计划数的110%,则录取人数控制在该专业志愿填报人数的85%以内,未完成计划一律转入统一高考招生。
第七章 招生日程安排
第二十条招生日程安排(如有变动,以学校最后通知为准)
第八章 监督机制
第二十一条学校成立“三位一体”招生综合评价工作领导小组及专家委员会,讨论决定学校“三位一体”综合评价招生录取工作中的重大问题。
第二十二条学校招生录取工作实施阳光工程,坚持 “公开、公平、公正”原则,选拔录取工作由学校纪检监察部门全程参与,并接受社会监督,监督电话:0574-88044810。
第二十三条对考生弄虚作假行为按教育部令第36号严肃处理。考生有下列情形之一的,应当如实记入其考试诚信档案。下列行为在报名阶段发现的,取消报考资格;在入学前发现的,取消入学资格;入学后发现的,取消录取资格或者学籍;毕业后发现的,由教育行政部门宣布学历、学位证书无效,责令收回或者予以没收;涉嫌犯罪的,依法移送司法机关处理。
(1)提供虚假姓名、年龄、民族、户籍等个人信息,伪造、非法获得证件、成绩证明、荣誉证书等,骗取报名资格、享受优惠政策的;
(2)在综合素质评价、相关申请材料中提供虚假材料、影响录取结果的;
(3)冒名顶替入学,由他人替考入学或者取得优惠资格的;
(4)其他严重违反高校招生规定的弄虚作假行为。
第九章 招生咨询
第二十四条咨询方式:
学校网址:http://www.nbufe.edu.cn
招生网址:http://www.nbufe.edu.cn/zsb
咨询电话:0574-88052238、0574-88052239
招生咨询QQ群:193599033
招生官微:nbufezsb
第十章 附则
第二十五条学校将视国家疫情防控情况,保留对相关考核内容、方式、时间地点等调整的权利。
第二十六条本章程若有与国家相关政策不一致之处,以国家和上级有关政策为准。
第二十七条本章程由学校“三位一体”综合评价招生工作领导小组负责解释。



