为深入贯彻落实《国务院关于深化考试招生制度改革的实施意见》(国发〔2014〕35号),根据《关于在部分高校开展基础学科招生改革试点工作的意见》(教学〔2020〕1号)文件要求,为服务国家重大战略需求,加强基础学科拔尖创新人才选拔培养,西北工业大学2021年继续开展基础学科招生改革试点(以下简称“强基计划”),探索多维度考核评价模式,选拔一批有志向、有兴趣、有天赋的青年学生进行专门培养,为国家重大战略领域输送后备人才。
西北工业大学坐落于陕西西安,是一所以发展航空、航天、航海(三航)等领域人才培养和科学研究为特色的多科性、研究型、开放式大学,是国家“一流大学”建设高校(A类),隶属于工业和信息化部。
学校坚持价值塑造、能力培养、知识传授“三位一体”的人才培养观,面向国家重大战略需求领域,育人成效显著。在航空领域,一半以上的重大型号总师、副总师为我校校友。中国航空工业成立60周年纪念表彰了10位“航空报国特等金奖”,6位西工大校友获此殊荣,从2005年至今的14届航空航天月桂奖获奖者中,有23位在西工大学习、工作过;在航天领域,从早年的“航天三少帅”中的两位,到中国探月工程总设计师等,一大批西工大杰出校友担任集团公司、院所、企业党政领导干部及副总师以上职务,相继为我国航天事业的飞速发展作出了突出贡献;航海领域同样有大批的杰出校友活跃在船舶工业、水中兵器行业的重要管理岗位与核心技术岗位上,英才辈出,不胜枚举。大批西工大学子成为行业精英、国之栋梁,在人才培养领域形成了独有的“西工大现象”。
我校以习近平新时代中国特色社会主义思想为指导,全面贯彻党的教育方针,坚决落实立德树人根本任务,贯彻“以学生为根,以育人为本,以学者为要,以学术为魂,以责任为重”的办学理念,以建设中国特色世界一流大学为目标,着力培养具有家国情怀,追求卓越、引领未来的领军人才,培养担当民族复兴大任的时代新人。
一、招生对象及报名条件
在我校安排强基计划招生的省份,符合2021年全国普通高等学校招生统一考试报名条件,综合素质优秀或基础学科成绩拔尖,具有强烈的专业兴趣、科研志向,并有志于将来从事相关领域科学技术工作的高中毕业生均可申请报名。
申请报名考生分为以下两类:
第一类:综合素质全面且高考成绩优异的考生(简称:第一类考生)。
第二类:基础学科领域具有突出才能和表现的考生(简称:第二类考生),考生在高中阶段获得全国中学生五项学科竞赛(数学、物理、化学奥林匹克竞赛)任一科目全国决赛二等奖及以上奖项,获奖名单以中国科协(http://gs.cyscc.org/)公示为准。
二、招生专业及招生计划
结合我校相关专业优势与办学特色,强基计划招生专业有数学类(数学与应用数学、信息与计算科学)、应用物理学、化学类,招生计划详见报名平台。
各招生专业、招生科类和高考综合改革省份选考科目要求如下:
根据各省高考综合改革进程、中学素质教育推进情况以及我校历年招生情况,在陕西、河北、江苏、浙江、安徽、山东、河南、湖北、湖南、四川等省份招生,具体招生省份和分省招生计划以强基计划报名平台公布为准。
三、报名方式与选拔程序
(一)报名时间和办法
4月10日至4月30日考生可登录西北工业大学强基计划报名平台(网址:https://bm.chsi.com.cn/jcxkzs/sch/10699)按要求准确、完整地完成网上报名。
(二)考生参加统一高考。
(三)报考我校“强基计划”的考生不能兼报其他高校。
(四)每位考生可填报三个专业志愿。
(五)报名考生确认考试
报名考生须于6月10日至6月18日在报名平台确认是否参加我校考核,并签署诚信承诺书。逾期未确认或未签署诚信承诺书者视为放弃参加考核以及后续录取资格。我校将在确认参加考核的考生中根据入围校考办法确定入围名单。
(六)入围校考办法
6月26日前,对于第一类考生,依据高考成绩(不含任何政策加分,下同),按分省招生计划数的4倍确定各省入围考核考生名单并公示入围标准,末位同分同入围。
对于第二类考生,达到我校破格入围的条件即可入围考核环节。
入围考生高考成绩须达到生源所在省份本科一批录取最低控制分数线,对于实施高考综合改革及合并本科批次的省份,按照该省份确定的相应最低录取控制分数线执行;对于第一类考生,高考成绩还须达到生源所在省高考满分的75%。
(七)考核安排
我校于7月2日前举行考核(含面试和体质测试),具体事项请考生关注我校本科招生信息网公告。
1.面试考核
采取专家、考生“双随机”抽签的方式,测试全程录音录像。采取专家组与考生一对一面试模式,考核学生的思想政治、创新能力、兴趣志向、科研潜质、科学精神、批判性思维和逻辑思维能力、想象力、洞察力、灵活运用知识创造性分析解决问题的能力以及心理素质。
在考虑专业等因素的基础上随机分组面试专家,每组包含理科、工科、文科、艺术等各类别专家不少于5名;考生按生源地随机分组;第二类考生面试时间每人不少于60分钟。
2.考生综合素质考核
考生综合素质档案作为面试的观测点之一,并在面试中考核使用。
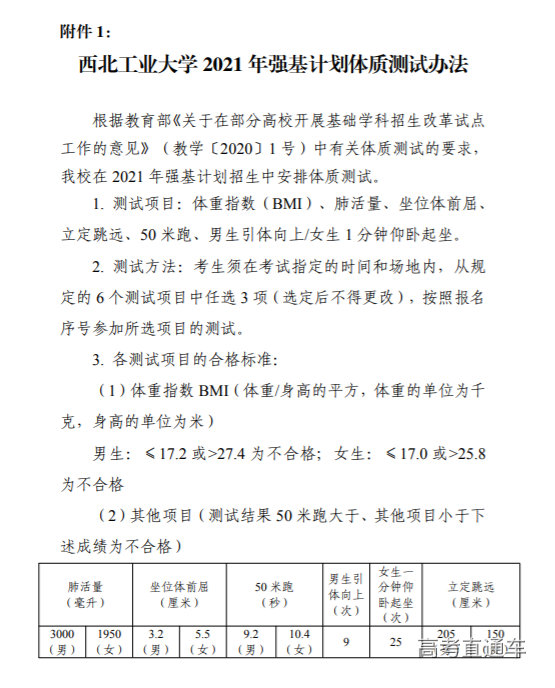
3.体质测试
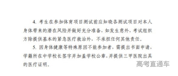
进入考核的考生须参加我校组织的体质测试,学生在六项测试项目中限选三项(选定后不得更改),其中测试成绩有两项及以上不合格者不予录取(测试办法详见附件1),合格标准按照《国家学生体质健康标准(2014年修订)》中高三毕业生体质测试评价指标执行。
测试项目:体重指数(BMI)、肺活量、坐位体前屈、立定跳远、50米跑、男生引体向上/女生1分钟仰卧起坐。
(八)录取办法
1.综合成绩折算办法
第一类、第二类考生的高考成绩、面试成绩分别占综合成绩的85%和15%,面试成绩满分100分,其综合成绩计算办法:
综合成绩=高考成绩/高考满分×85+面试成绩×15%
综合成绩保留小数点后两位,按综合成绩高低进行排序。同分情况下依次按高考成绩、面试成绩、数学、语文、外语单科成绩排序。
2.确定录取名单
对于第一类考生,根据考生填报志愿和在相关省份强基计划的招生名额,按综合成绩由高到低顺序确定预录取名单,按照“分数优先,遵循志愿”的原则确定专业。
对于第二类考生,综合成绩达到同省份第一类考生最低录取分数线的,予以录取。
我校招生工作领导小组按招生计划审定强基计划预录取名单,并报各省级招办审核,办理录取手续。
录取名单将于7月5日左右在我校本科招生信息网公示。被正式录取的考生不再参加本省后续高考志愿录取;未被录取的考生可正常参加本省后续各批次高考志愿录取。
四、培养方案
强基计划录取学生,根据录取专业对应进入我校数学与统计学院、物理科学与技术学院、化学与化工学院进行专门培养。整个培养过程参照我校拔尖人才培养高地、教育教学改革前沿阵地——教育实验学院(荣誉学院)的培养模式,为强基计划学生配备一流的师资,提供优势资源和平台,实行导师制、小班化、探究式教学,加强通识教育、夯实数理化基础、提升国际化交流水平。培养有志于长期从事国家亟需关键领域和重大基础学科,具有优秀综合素质、扎实理工基础的领军人才。
数学类专业结合数学与统计学院数学与应用数学、信息与计算科专业优势资源,聚焦数据科学、智能科技、先进制造和航空宇航等国防安全领域对于分析、代数、几何、统计等基础数学的强烈需求,面向科学计算理论与方法、网络大数据与人工智能、复杂系统动力学与控制、统计与复杂性科学、计算几何与图像信息处理等国际科技前沿,致力于为数学和国防科技领域培养“数理基础坚实、实践能力突出、专业思维宽广、综合素养深厚”的高层次创新型数学拔尖领军人才。
应用物理学专业结合物理科学与技术学院应用物理学专业优势,面向未来空间技术与工程中的物理与技术问题,如空间站材料物理、凝聚态物理、微纳光子与信息光学等国际前沿问题及国防技术领域的重大战略需求,培养具有坚实物理基础、独立科学精神和创新能力,未来能在引领人类发展进步的国家重大需求领域从事物理学和相关国防关键技术的基础研究和应用基础研究,成为科学家、总师等各类领军人才。
化学类专业结合化学与化工学院长期以来服务国防军工的专业优势,面向国家发展中关于新材料和新工艺的重大卡脖子难题和基础理论的原始创新,围绕智能与高性能材料、能源与催化、绿色化学过程等国际前沿科学问题及国防技术领域重大战略需求,以新工科建设为契机,培养具有坚实化学理论基础、实践能力、独立科学精神和创新思维能力,未来能在国民经济主战场和国防科技领域从事化学基础研究和重要功能材料研发的“理工复合型”领军人才。
进入强基计划的学生,实行“3+1+N”的“本硕”或“本博”衔接人才培养模式,鼓励选择“本博”模式。“3+1”为本科强基学习和本科阶段本博或本硕衔接学习年限;“N”为所在学科的博士或硕士学习年限。
本科强基学习阶段实施动态分流和补入机制。每学年结束后进行一次考核,未达到要求的学生分流出强基计划,转至录取强基计划专业对应的普通类专业进行后续培养。由学生转出后留置的空缺名额,根据实际需要,通过在普通类专业遴选优秀学生进行补充,转入学生需补修相关课程。
成绩考核符合要求的强基计划学生,硕博阶段既可在本学科深造,也可以学科交叉培养。
五、奖励激励
(一)设立强基计划创新专项奖助金,用以支持学生在学业导师指导下进行创新创业、实践实训、高挑战度实践、参与重大科研任务等方面的工作。
(二)设立强基计划学业专项奖助金,对强基计划学生全覆盖。同时,在我校奖助学金评选中,对强基计划学生进行倾斜。
(三)设立强基计划国际交流专项奖助金,资助学生赴海外知名高校和机构开展交流学习、实习实践、科研训练等。
(四)符合条件的学生,均享有免试攻读相关领域相关专业方向研究生的激励政策。
六、其他说明
(一)关于学生综合素质档案。已建立省级统一信息平台省份,由省级教育行政部门统一将考生电子化的综合素质档案提供给我校。尚未建立省级统一信息平台省份,由各省级教育行政部门汇总本地各中学报考学生的综合素质档案后,统一上传至强基计划报名平台。
(二)对于综合素质档案造假或在高校考核中舞弊的考生,将取消强基计划的报名、考试和录取资格,并将有关情况通报有关省级招生考试机构或教育行政部门,取消其当年高考报名、考试和录取资格,并视情节轻重给予3年内暂停参加各类国家教育考试的处理。已经入学的,按教育部和我校相关规定处理取消学籍,毕业后发现的取消毕业证、学位证。中学应当对所出具的材料认真核实,出现弄虚作假情形的,我校保留采取相关措施的权利。
(三)强基计划录取考生入学后原则上不允许转专业。
(四)选拔测试期间,考生的交通、食宿等费用自理。入围高校考核的家庭经济困难考生可向我校提出申请,可酌情提供保障性路费和住宿补贴。
(五)我校未委托任何个人或中介组织开展强基计划等考试招生有关工作,不举办任何形式的营利性培训活动。
(六)我校考核工作方案视疫情防控情况将可能作出相应调整,若有调整,届时将另行通知。
七、监督保障机制
(一)基础学科招生改革试点招生工作在我校招生工作领导小组的领导下,由招生办公室负责具体工作的组织和实施。在实施过程中做到招生方案公开、录取标准公示,确保选拔方法公平。
(二)我校将对录取的学生进行入学资格复查,对不具备入学资格的学生,按教育部相关规定处理。
(三)基础学科招生改革试点招生工作接受纪检监察部门的监督,并接受社会监督。社会监督和投诉电话:029-88493708。
八、咨询方式
地址:西安市碑林区友谊西路127号
邮编:710072
招生咨询电话:029-88460206
传真:029-88492310
电子邮箱:ao@nwpu.edu.cn
西工大招生办公室官方微信公众号:zsbnwpu
西北工业大学本科招生信息网:http://zsb.nwpu.edu.cn
教育部阳光高考平台:http://gaokao.chsi.com.cn
九、本简章由西北工业大学招生办公室负责解释。
西北工业大学招生办公室
2021年4月8日


