2026年硕士研究生招生调剂信息公告
各位考生:
根据我校2026年硕士研究生招生计划、一志愿考生录取情况,我校部分专业可接收调剂考生,现将有关事宜通知如下:
一、调剂基本条件
1.初试成绩符合第一志愿报考专业在B区初试成绩的基本要求,同时满足所调剂专业在B区的“国家线”,各学院可根据实际情况划定各专业调剂初试成绩的具体要求。
2.调入专业与第一志愿报考专业相同或相近,原则上要求在同一学科门类范围内。
3.初试科目与调入专业初试科目相同或相近,其中初试全国统一命题科目应与调入专业全国统一命题科目相同。
4.我校所有专业调剂生源只接收初试统考外国语为英语的考生。
5.“退役大学生士兵计划”调剂考生须满足《2026年全国硕士研究生招生考试考生进入复试的初试成绩基本要求》“少数民族高层次骨干人才计划”初试成绩基本要求。
二、调剂工作程序
1.考生须通过中国研究生招生信息网“全国硕士研究生招生复试调剂服务系统”(以下简称“调剂服务系统”),填报调剂志愿。
2.根据教育部规定,我校将于2026年4月8日0点开放调剂系统,每次开放调剂系统持续开放时间至少为12小时。考生调剂志愿锁定时间不得超过12小时,锁定时间到达后,如招生学院未明确受理意见,系统自动解除锁定,考生可继续填报其他志愿。若某招生学科在该时间段申请调剂的生源以及已有的一志愿考生生源不足,我校将再次开放调剂系统。
3.招生学院根据教育部要求,组织招生工作领导小组结合调剂考生初试成绩、本科所学专业、一志愿报考专业及考生报名信息等因素,综合评估后遴选符合我校调剂要求的考生,并报研究生处审核。审核通过的考生,通过“调剂服务系统”向考生发送复试通知。
4.接到调剂复试通知的考生,须在学院规定时间内在“调剂服务系统”中进行确认。
5.招生学院按照《天水师范大学2026年硕士研究生招生复试录取办法》安排调剂考生进行复试,确定拟录取名单。
6.研究生处审核招生学院提交的调剂拟录取名单,并在“调剂服务系统”向审核通过的拟录取调剂考生发送待录取通知,
7.接到我校待录取通知的调剂考生,须在学院规定时间内通过“调剂服务系统”确认待录取通知。
对于没有按时确认的考生,招生学院应通过电话、短信、邮件等方式逐一联系确认,不得简单以“逾期不接受视为自行放弃”对待。最终调剂信息及拟录取结果以中国研究生招生信息网“全国硕士生招生复试调剂服务系统”为准。
我校硕士研究生调剂需求信息将在天水师范大学研究生处及各学院官网主页及时更新,请考生密切关注。
申请调剂考生应提前、准确了解各招生学院调剂专业要求、调剂复试流程和细则,确认自己是否达到调剂专业的报考条件。符合调剂要求的考生在规定的时间内登录“全国硕士生调剂服务系统”填报调剂志愿。
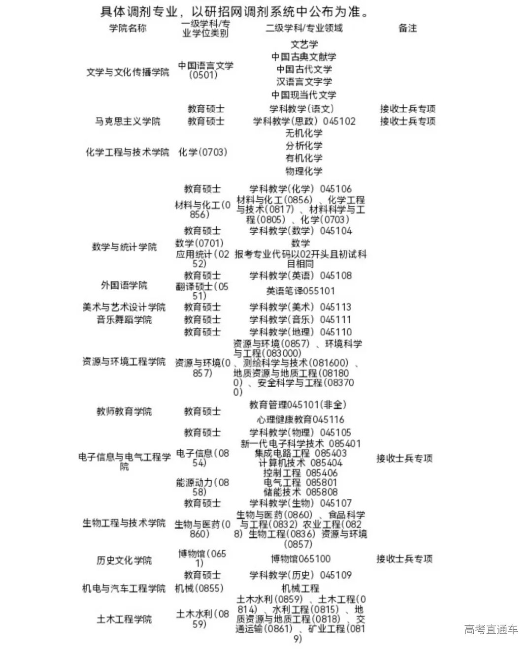
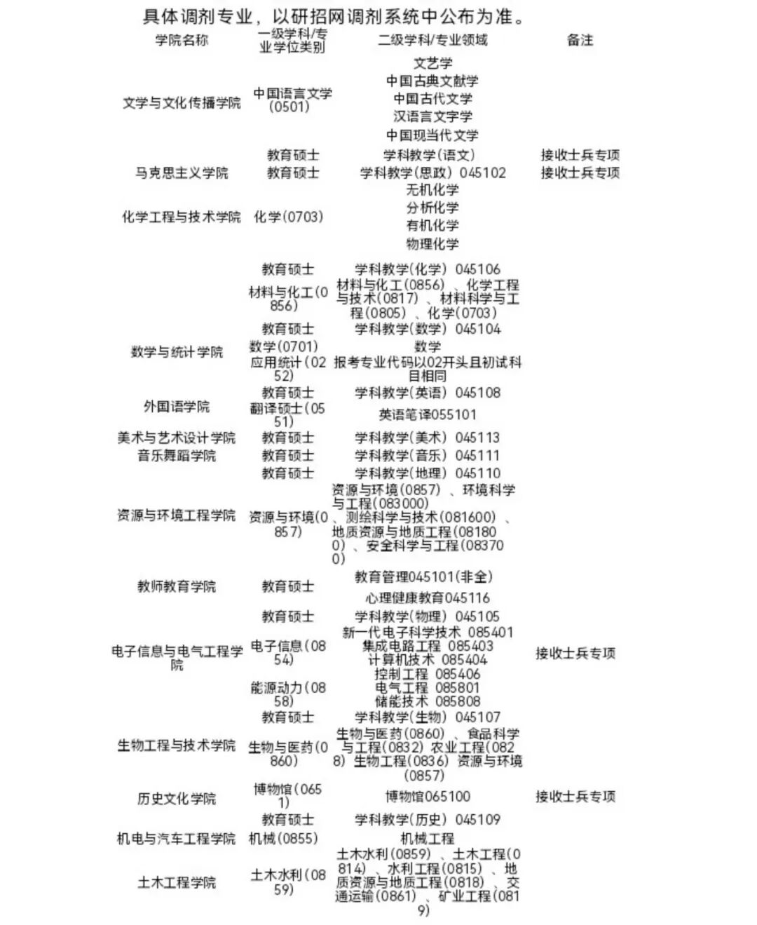
三、调剂专业
各专业的具体调剂要求请参照相关招生学院调剂公告和调剂服务系统中设置的基本要求。
四、调剂复试名单公布
各招生学院遴选的调剂复试考生名单经学校研究生招生委员会与研究生处审核通过后,予以公布。调剂复试考生名单以各招生学院网站公布的名单为准。
五、调剂复试安排
1.我校调剂复试录取工作拟于4月8日-13日完成。各招生学院网站及研究生处网站将陆续发布各专业接收调剂申请的具体安排及要求,请关注后续通知。
2.调剂进入复试的考生,应按要求准备好资格审查材料、缴纳复试费等事项,详见各学院及研究生处网站有关通知。
六、招生声明
我校硕士研究生复试、调剂、录取工作由我校纪委监察专员办公室全程监督。我校未与任何机构、公司或个人开展合作招生工作,我校硕士招生工作始终严格按照公平、公正、公开的原则进行,欢迎广大考生及家长监督。请考生及家长切勿轻信他人协助录取及调剂的宣传或承诺,以免造成财产和精神损失。
七、招生咨询电话
天水师范大学研究生招生办公室咨询电话:0938-8361412。
天水师范大学研究生处
2026年4月3日





