
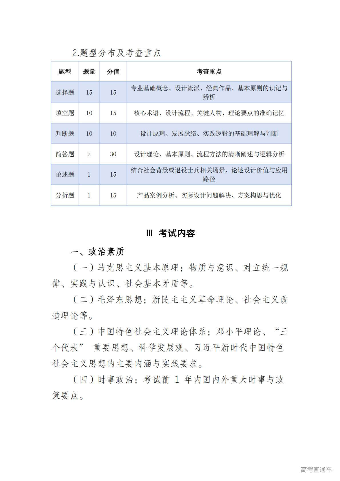
依据《关于做好广东省2026年普通高等学校专升本免文化课考试招收退役大学生士兵工作的通知》(粤招办普〔2025〕50号)、《广东省2026年普通高等学校专升本招生工作规定》(粤招办普〔2025〕51号)以及《广东轻工职业技术大学2026年专升本招生章程》的相关要求,特制定本招生简章。

▲点击查看大图
注
1.各专业招生批次、专业组代码、专业代码、招生专业、招生计划数均以广东省招生办公室公布的为准;
2.学费、住宿费:现代精细化工技术、合成生物技术、机械电子工程技术专业学费6410元/学年;现代物流管理专业学费5250元/学年;产品设计专业学费10000元/学年;住宿费不区分专业,1500元/学年;
3.校区分布:产品设计专业就读于广州新港校区;现代精细化工技术就读于南海校区南区;现代物流管理、合成生物技术、机械电子工程技术就读于南海校区北区;
4.考生专科就读专业或毕业证上专业名称及专业代码须与专业名称完全一致,或为相应专业类别内开设的专业;
5.如考生的专科专业根据《高等职业教育专科新旧专业对照表》(2021)已进行更名,只要更名后的专业符合我校前置专科专业要求,则允许考生按照相对应的更名前的专业报考;
6.前置专业类别或专业名称最终以系统设置为准。
(一)招生对象
遵守中华人民共和国宪法和法律,身体状况符合相关要求,从广东省应征入伍且符合下列条件之一:
1.普通高职(专科)毕业生应征入伍退役的人员;
2.普通高职(专科)在校生(含高校新生)应征入伍,退役后完成高职(专科)学业的人员。
(二)下列人员不得报考
1.具有普通高等学历教育资格的高校非应届毕业在校生(含保留学籍的学生)。
2.因违反国家教育考试规定,被给予暂停参加普通专升本招生考试处理且在停考期内的人员。
3.因触犯刑律受到刑事处罚、尚在处罚期内的。
4.不符合报考条件的其他人员。
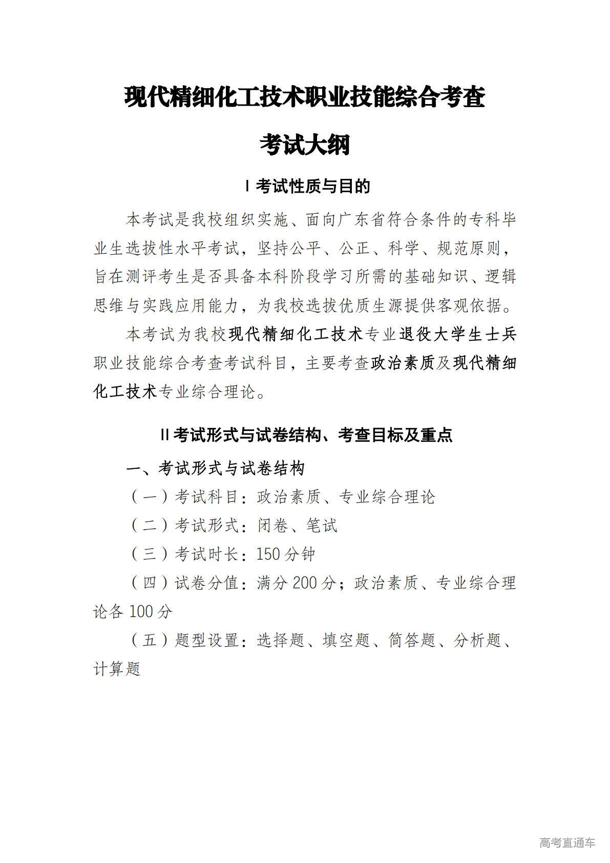
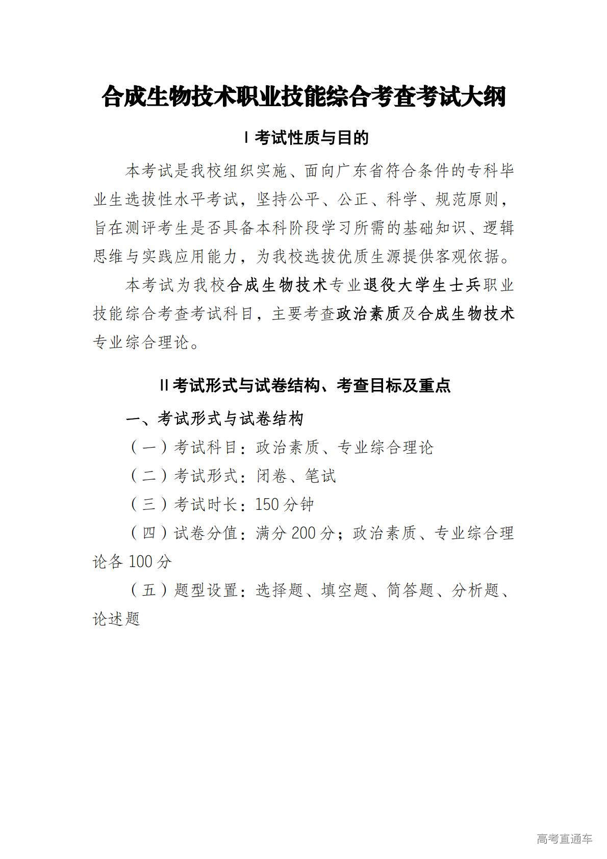
考查办法
考生免予参加文化课考试,我校根据专业人才培养要求,综合学校办学条件、考生报考规模,制定职业技能综合考查方案,依据考查结果,结合考生志愿、在校期间成绩、服役期间表现等情况,综合评价,择优录取。
在服役期间荣立三等功及以上奖励的考生,免予参加文化课考试及综合考查,且荣立三等功及以上奖励的退役大学生士兵不占用下达的招生计划。
报名办法
1.预报名时间。预报名分两个时段进行,第一时段(2026年1月12日09:00至19日18:00)仅面向2026年1月之前退役的大学生士兵,此时段不受理2026年春季退役的大学生士兵报名。
第二时段(2026年3月10日09:00至12日18:00)仅面向2026年春季退役的大学生士兵,此时段不受理其他时间退役的大学生士兵报名。
在相应预报名时段,考生需登录“广东省2026年普通高校专升本报名系统”(下称报名系统,网址:http://www.eeagd.edu.cn/ptzsbks)进行预报名,以获取预报名号。考生提交报名资料后,省招生办网上完成学籍和学历初审。考生须登录报名系统查看初审结果,初审结果为“通过”或“待验证”的考生可参加资格复审。初审结果为“不通过”的考生可重新补充相关材料提交审核或以普通考生身份报考普通专升本(不免试、不单列计划,下同),每位考生最多可以重新提交审核3次,并须在相应时段报名截止日期前完成。网上报名截止后,省招生办不再接受补报名申请。
2.预报名方式。退役大学生士兵报名方式与普通专升本其他考生一致,详细请查看《关于印发〈广东省2026年普通高等学校专升本招生工作规定〉的通知》或《广东轻工职业技术大学2026年专升本招生简章》。退役大学生士兵考生须将以下资料扫描或拍照上传至报名系统(须确保资料真实、完整、清晰),供报名审核:
(1)户口本(首页、本人姓名页);
(2)身份证正反面;
(3)退出现役证;
(4)专科毕业证;已取得专科毕业证,但报名系统学历验证结果为“不通过”的,考生还须上传中国高等教育学历认证报告或教育部电子注册备案表;
(5)考生须依据《广东省2026年普通高校专升本招生体格检查表》的规定,自行前往二级甲等(含)以上医院或相应的医疗单位进行体检,在填报志愿开始前将体检结果上传至报名系统中(体检表有效期:2026年1月1日至填报志愿第一天);
(6)服兵役期间荣立三等功及以上奖励的高职(专科)退役士兵考生,须按规定上传本人的立功登记表及立功证书,否则不予受理。
3.退役士兵资格及立功材料审核。报名结束后,省招生办会将初审通过的考生名单及立功材料分别送至省征兵办、省退役军人事务厅进行审核。审核通过的考生,经省招生办公示(公示期为十天)后,可获得退役大学生士兵报名资格,并派发正式考生号;审核不通过的考生将被取消报名资格。
部分还未取得退出现役证的2026年春季退役的大学生士兵,可先凭介绍信、退役证明等部队出具的相关材料到各地退役军人事务部门办理接收,再凭介绍信或退役证明等相关材料及时参加第二时段报名。在录取前取得退出现役证的,需及时上传报名系统;在录取后取得退出现役证的,需在入学后交录取院校核验。
注意事项
1.第一时段报名的退役大学生士兵,还能以普通考生身份同时报考我省2026年普通专升本。在退役大学生士兵录取阶段已被录取的考生,不再参加后续的普通专升本投档录取。
由于第二时段报名时,我省2026年普通专升本报名已经结束,参加第二时段报名的退役大学生士兵不能兼报普通专升本。
2.从2022年起,对享受免文化课考试政策被录取后未报到、自行放弃入学资格的退役大学生士兵,不再享受免试专升本政策。
3.对弄虚作假获得报名资格的,一经发现,取消报名资格;对违规录取及其他不符合录取资格的考生坚决取消录取资格或入学资格。
综合考查
省招生办在3月17日前根据获得退役大学生士兵资格人数足额安排招收退役大学生士兵总计划,并分院校下达。获得退役大学生士兵资格的考生须在3月20日-3月22日期间登录报名系统选择填报拟参加综合考查的院校专业组。
每位考生最多可填报5个拟参加综合考查的院校专业组,不需填报具体专业。我校各专业组均有前置专业要求或身体条件要求,考生填报前,务必要通过登录我校招生网站等方式仔细查阅相关院校招生简章中对院校专业组的各项要求。如因不符合院校专业组前置专业或身体条件要求而导致后续的填报志愿无效或投档后无法录取,责任由考生自负。
报名系统会动态更新各院校专业组报考人数,考生在截止时间前可不限次数调整院校专业组,调整截止时间与填报截止时间一致,考生最终填报的院校专业组以填报截止前最后一次提交的为准。填报截止后,省招生办不再接受调整院校专业组申请。
填报拟参加综合考查的院校专业组截止后,省招生办将各院校专业组报考名单发给各招生院校。考生可通过报名系统自行查看各院校专业组最终报考人数,按我校要求缴纳报考费后参加综合考查。
填报志愿及投档录取
免文化课考试招收退役大学生士兵志愿填报安排在综合考查成绩公布后进行,退役大学生士兵按平行志愿投档原则进行投档,具体安排另文通知。
我省2026年退役大学生士兵录取工作在普通专升本录取前进行,待退役大学生士兵录取工作完成后,再进行普通专升本录取工作。在退役大学生士兵录取阶段已被录取的考生,不再参加后面的投档录取。
其他事宜
实施过程中,如教育部对相关政策有新的规定,按新规定执行。
缴费说明:报名考生需交报考费40元。缴费成功的考生才能参加编排考场座位、打印准考证;否则视为放弃报名资格。
缴费时间:2026年3月23日-25日(如有变动,以最新通知为准)。
缴费方式:扫描以下二维码进行缴费(用户名为身份证号,密码为身份证后六位)。

▲扫描上方二维码缴费
已成功报名(缴费成功)的考生,若个人原因放弃报名,不予退回报考费。
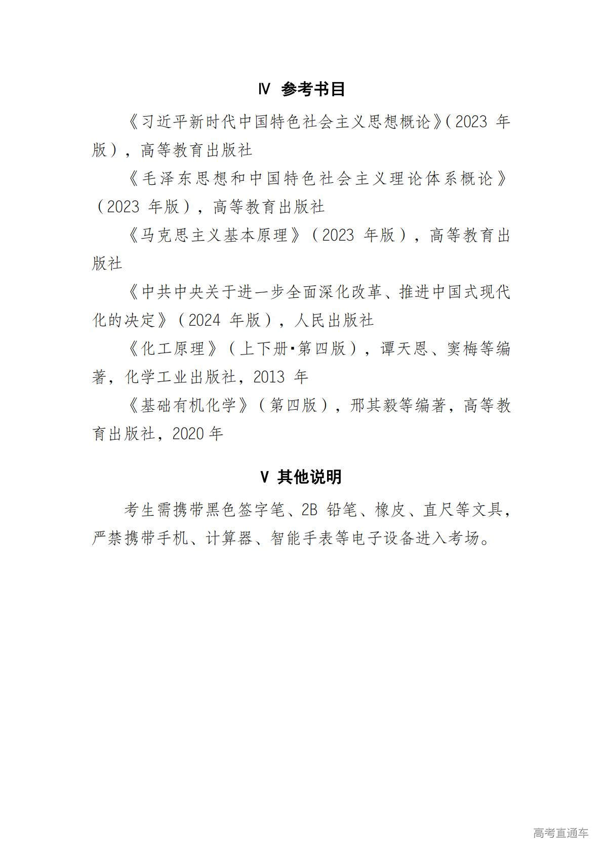
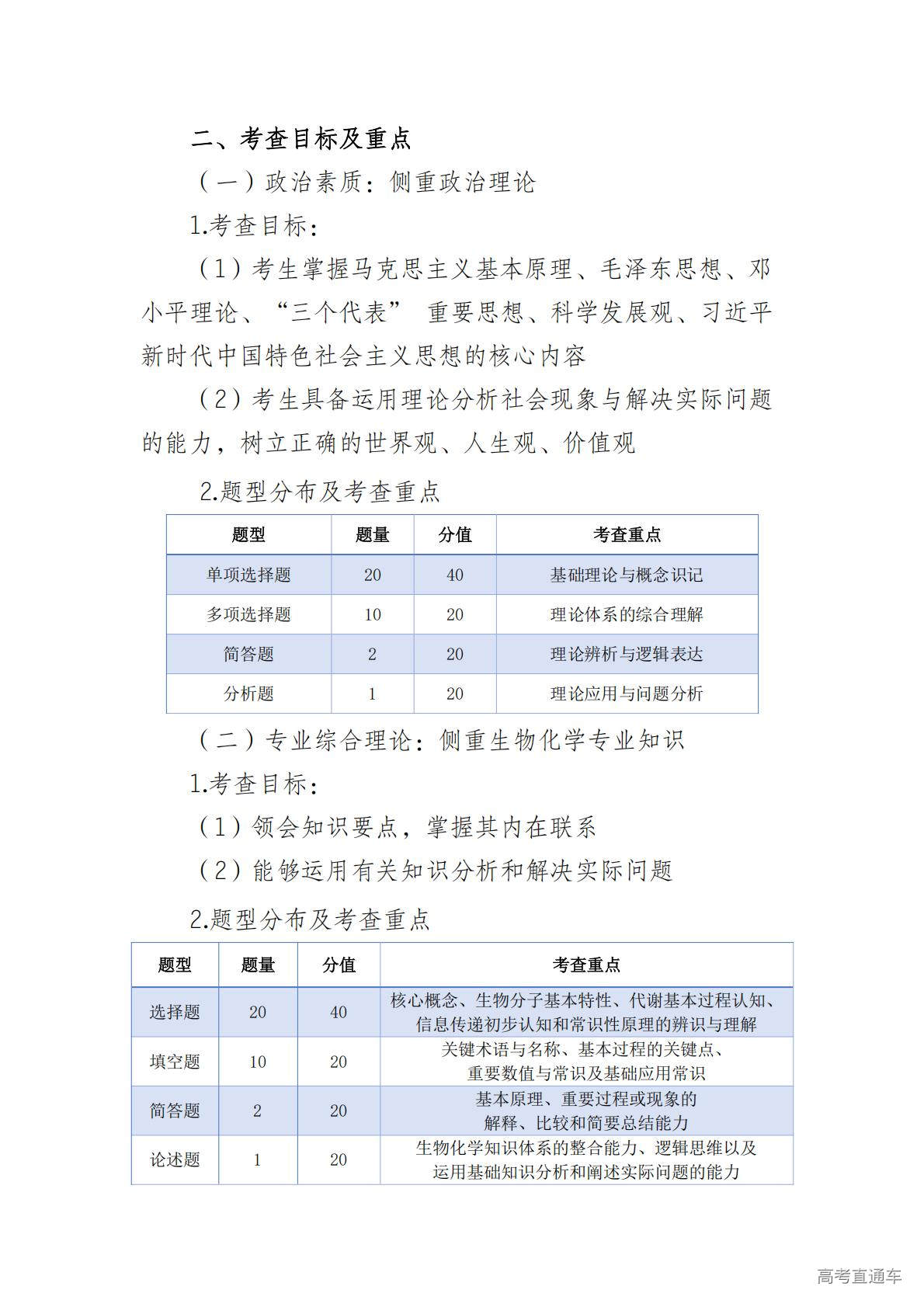
综合考查方式:我校综合考查内容均为职业技能综合考查(笔试),具体考核内容见各专业考查大纲,考查大纲扫描下方二维码下载:

▲扫描上方二维码下载
综合考查时间:2026年4月12日9:00-11:30
综合考查地点:以届时公布的准考证为准
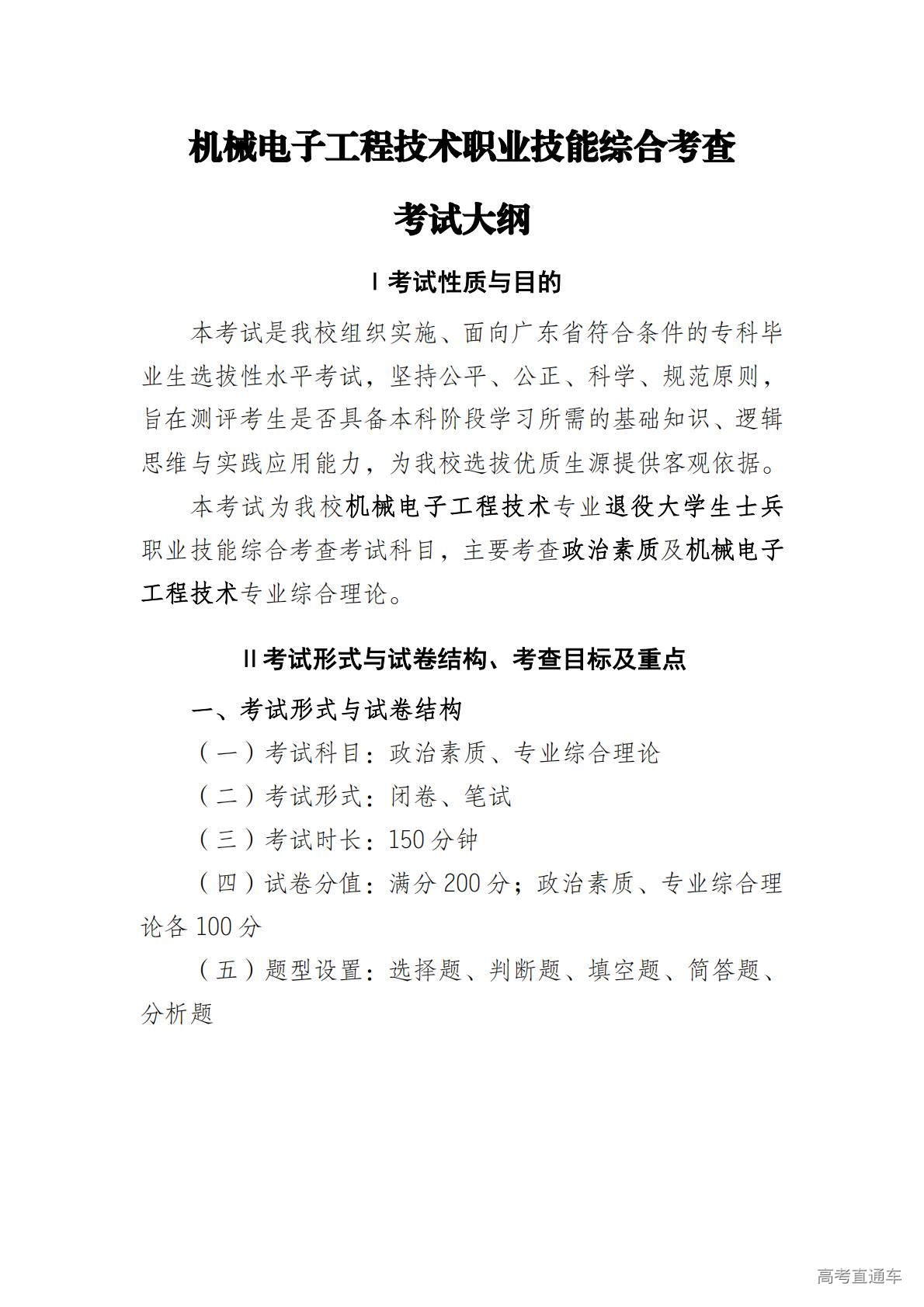
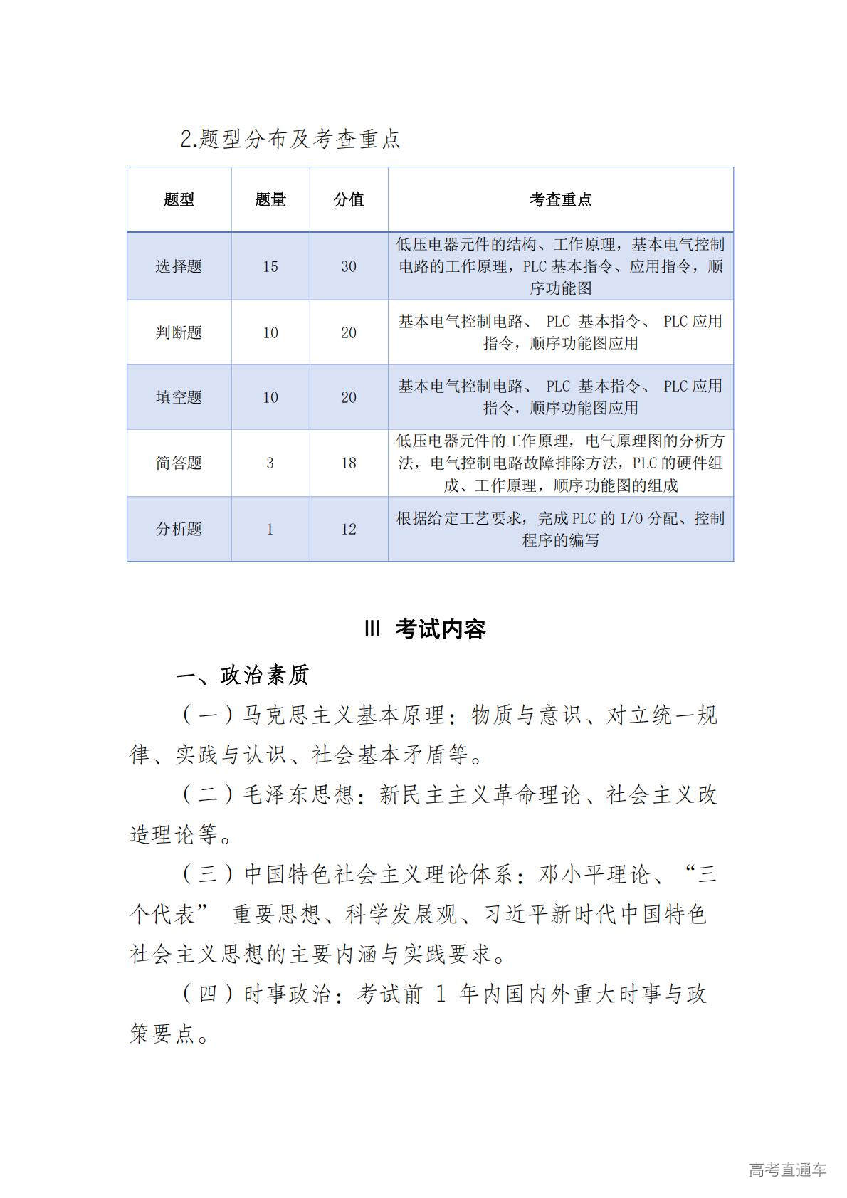
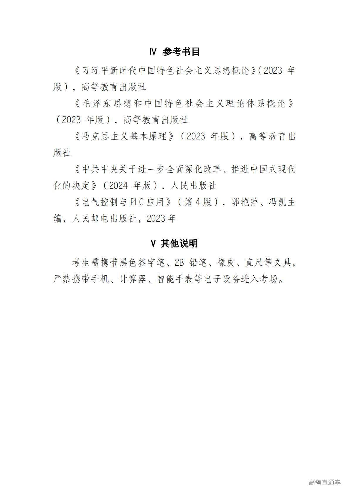
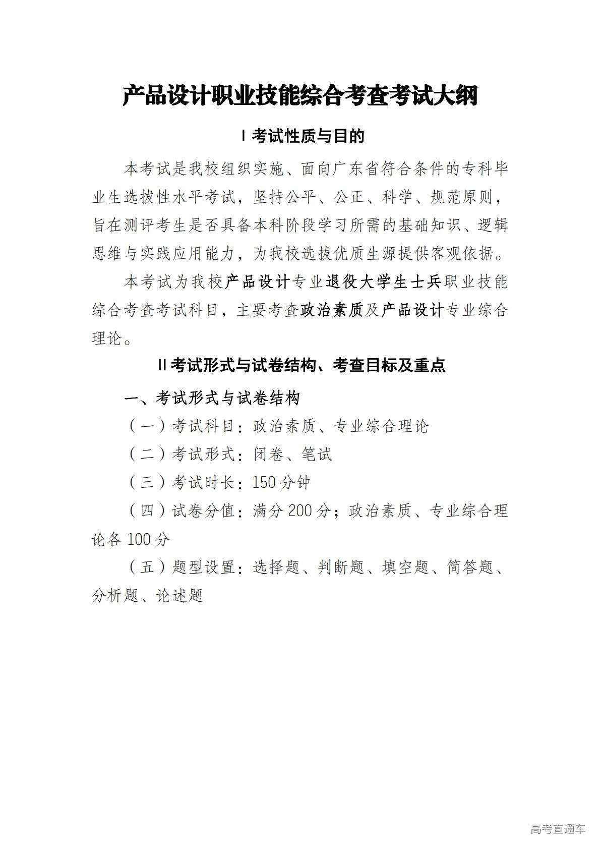
附件可下载:
附件:
1.《现代精细化工技术》职业技能综合考查考试大纲
2.《合成生物技术》职业技能综合考查考试大纲
3.《现代物流管理》职业技能综合考查考试大纲
4.《机械电子工程技术》职业技能综合考查考试大纲
5.《产品设计》职业技能综合考查考试大纲
退役大学生士兵投档录取不统一划定最低分数线,在考生综合考查成绩合格基础上,根据平行志愿投档原则,按考生综合考查成绩和院校专业组计划1:1比例,由高分到低分进行投档。即依照“分数优先,遵循志愿”的原则和院校专业组计划,按考生综合考查成绩从高到低检索,成绩靠前的考生优先检索,再按考生报考的院校专业组志愿逐个检索,按院校专业组计划1:1比例从高到低投档,由招生院校在投出的考生中按照招生简章规定择优录取,不得跨院校专业组录取或调剂。
退役大学生士兵只进行一次投档录取,不进行征集志愿或调剂,考生须合理报考,避免滑档。
综合考查成绩不合格、服役期间或在校期间受到处分的考生不予录取。
(一)按照教育部的有关规定,普通高校在新生入学时要对新生专科学历等报名资料进行复核,复核未通过的不予新生学籍电子注册,并按规定取消入学资格。学生入学学籍注册后三个月内,招生院校应对学生人员身份、前置学历条件、身心健康情况等入学资格情况进行复查,复查不合格者,取消学籍。
(二)新生入学后的体检复检工作,由各普通高等学校按照有关规定组织进行。体检标准参照教育部、卫生部、中国残疾人联合会《关于印发〈普通高等学校招生体检工作指导意见〉的通知》(教学〔2003〕3号)、《教育部办公厅 卫生部办公厅关于普通高等学校招生学生入学身体检查取消乙肝项目检测有关问题的通知》(教学厅〔2010〕2号)及教育部《关于明确慢性肝炎病人并且肝功能不正常的具体判定标准的函》(教学司函〔2010〕22号)要求执行,复检不合格者取消入学资格。
(三)专升本免文化课考试招收退役大学生士兵录取的考生秋季入学,全日制脱产学习。学校对普通专升本免文化课考试招收退役大学生士兵学生采取插班就读、独立编班等形式开展教育教学,并按普通高等教育学生相关管理办法管理。普通专升本免文化课考试招收退役大学生士兵学生毕业时,其毕业证书上标注“在本校XX专业专科起点本科学习”,学习时间按进入本科阶段学习和颁发毕业证的实际时间填写。
修完本科教学计划规定的课程,获得相应学分,德、智、体考核合格,符合相应专业人才培养规格,达到学校毕业要求的,准予本科毕业,发给本科毕业证书。
符合《中华人民共和国学位条例》规定者,授予相应的学士学位。
专升本免文化课考试招收退役大学生士兵毕业后的就业办法,与普通高校本科毕业生相同。
招生咨询
联系人:胡老师
咨询电话:020-61230198、020-61230900
传真:020-61230898
电子邮箱:305@gdqy.edu.cn
学校网址:https://www.gdqy.edu.cn/
招生网址:https://zs.gdip.edu.cn/
监督与申诉
接受纪律监督与申诉的联系部门:学校纪检室
联系人:丁老师
监督电话:020-61230812
电子邮箱:gdqyjj@gdip.edu.cn
1.招录工作如遇政策调整,将按广东省教育厅、广东省教育考试院最新规定和要求执行。
2.我校2026年免文化课考试招收退役大学生士兵招生计划以广东省教育考试院公布的为准。
3.关于我校专升本免文化课考试招收退役大学生士兵的最新消息以及相关注意事项,我们将及时在我校招生信息网和招生公众号公布。网上查询是最快捷获取信息的方式,请考生密切关注我校招生信息网上的通知。
































