2022年自主招生(现代学徒制)招生简章
根据《广东省教育厅关于做好2022年高等职业院校自主招生工作的通知》《广东省教育厅关于做好2022年省高职教育现代学徒制试点工作的通知》《广东省教育厅广东省退役军人事务厅关于开展2022年退役军人现代学徒制专项试点工作的通知》(粤教职函〔2022〕3号)等文件要求,我校2022年自主招生共2种招生类型,为普通现代学徒制试点和退役军人现代学徒制专项试点,计划招生148人。
招生计划
1.普通现代学徒制试点
2.退役军人现代学徒制专项试点
报考条件
报考考生须符合广东省招生委员会《关于做好广东省2022年普通高校招生统一考试报名工作的通知》(粤招〔2021〕7号)普通高考报名条件规定,并参加了广东省2022年普通高考报名。
1.普通现代学徒制试点
考生应为试点招生专业合作企业的在职员工。如考生非试点招生专业合作企业的在职员工,须在录取前与合作企业签订合法的劳动合同。且劳动合同期限应涵盖整个高职录取就读阶段。
2.退役军人现代学徒制专项试点
退役军人考生应在志愿填报前,联系相关退役军人事务部门完成退役军人身份认定。
考生报名及志愿填报
1.报名时间:5月12日至15日
2.报名方式及志愿填报
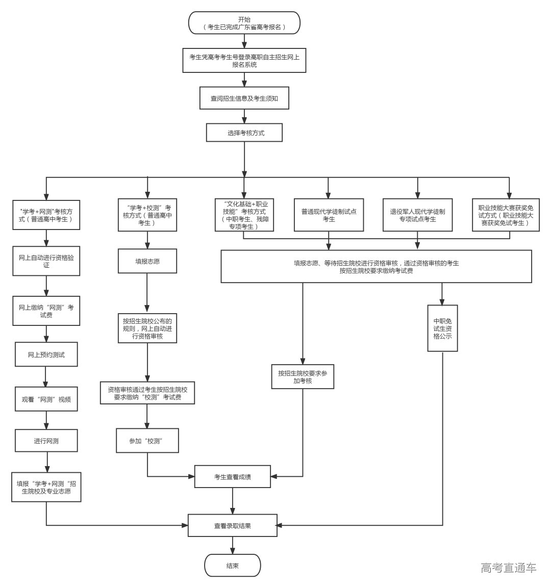
考生凭高考报名号及密码登录“广东省2022年高职院校自主招生网上报名系统”(下称网上报名系统,网址:https://pg.eeagd.com.cn/gzks)报名,签订《诚信考试承诺书》,在考核方式中选择“普通现代学徒制试点”或“退役军人现代学徒制专项试点”进行填报志愿、录入相关报名信息、上传有关证明材料(原件扫描版)。考生按照操作指引在网上报名系统进行志愿填报,考生只能填报我校1个专业志愿。经我校确认报考资格后,考生不得更改考核方式和专业志愿。报考流程图详见附件3。
高校在校生、2022年被依据普通高中学业水平考试成绩招生录取、普通高等学校招收中等职业学校毕业生统一考试招生录取的考生,以及中高职贯通三二分段转段录取的考生不得参加高职院校自主招生录取。报考高职普通自主招生并被录取的考生不得参加其他类型高职(专科)层次的招生录取。
3.需上传的证明材料:
(1)学历证明材料
应届毕业生考生须在报名系统中上传加盖学校公章的就读证明原件扫描版。往届毕业生考生须在报名系统中按要求上传毕业证书原件扫描版(含封面及内页)。
(2)普通现代学徒制试点考生须在报名系统中按报考院校要求上传与试点招生专业合作企业签订的劳动合同扫描件。如考生非试点招生专业合作企业的在职员工,须先与合作企业联系,并取得认可后,可先上传提交劳动合同签订承诺书。
(3)退役军人考生在志愿填报前,需由县以上退役军人事务部门出具《广东省退役军人现代学徒制身份核验表》,完成退役军人身份认定,并在报名时上传身份核验表。
考生如有弄虚作假行为,将根据国家有关规定,严肃处理,在报名阶段发现的,取消报考资格;在入学前发现的,取消入学资格;入学后发现的,取消录取资格或者学籍。
考生资格审核
考生报考资格审定工作实行网上审核与线下审核相结合的方式,先根据考生在系统中填报信息以及上传的相关证明材料电子版对考生进行资格审核,如有需要,可联系考生线下提供补充证明材料。由于考生未正确填报联系方式,导致无法联系考生提供必要的证明材料的,考生报考资格审核不通过的后果由考生自负。
我校按照文件要求安排专人按流程审核和复核考生材料,报考资格复核通过的考生状态置为“资格复核通过”。考生一经资格复核通过,即完成志愿确认,不能再进行志愿更改。对于资格审核或复核不通过的考生,我校在网上将考生状态设置为“资格审核或复核不通过”。填报志愿期间,考生可登录志愿填报系统进行相关信息、填报计划类型及院校专业志愿修改,按照修改后的志愿院校要求重新进行报考资格审核、复核及志愿确认。填报志愿时间截止后,考生不得再修改院校专业志愿。
考核方式及内容
1.普通现代学徒制试点考生
采用“文化素质+职业技能”考核方式,主要侧重于职业技能考核,由招生院校自主命题、自行组织实施文化素质和职业技能考核,择优录取。“文化素质”及“职业技能”测试满分值合计100分,其中文化素质考核内容分值为40分,职业技能考核内容分值为60分。
文化素质考核主要以语文、时事政治、语言表达、互联网文化等内容为主,职业技能考核主要以职业素养、行业基本理论、基本知识、行业现状与发展等内容为主。
2.退役军人现代学徒制专项试点考生
符合条件的退役军人报考退役军人现代学徒制专项试点计划免文化素质考核,由招生院校自主命题、组织实施职业技能考核,择优录取。招生院校要按招生专业或专业大类组织命题,根据高职自主招生选拔性考试的特点,适当增加试题区分度。职业技能考核满分值为100分,职业技能考核主要以职业素养、行业基本理论、基本知识、行业现状与发展等内容为主。
拟录取的普通现代学徒制试点及退役军人现代学徒制专项试点考生考核成绩不得低于考核满分值的40%。
考核的具体安排另行通知。
招生录取
广东省高职自主招生录取实行网上录取,按照“学校负责、招办监督”原则进行。我校根据报考考生的专业志愿及成绩情况划定各专业最低录取分数线,原则上,拟录取考生的考核成绩总分不低于考核满分值的40%。采用专业志愿优先原则根据考生总分从高分到低分依次录取,在录取最低分数线上录满计划为止,考生总分相同时,按职业技能考核成绩从高分到低分择优录取。无普通高考体检结果或体检不合格者不能被录取。
本校将自主招生拟录取的各专业考生名单报省招生办公室审核备案,经省招生办公室审核通过的考生方可确认为正式录取。学校根据省招生办公室审核通过后的名单发放录取通知书。
培养方式和教学管理
一、普通现代学徒制试点
1.教学地点:合作企业
2.校企双方根据专业特点和工作岗位的实际需要,共同研制人才培养方案,开发课程和教材,采用学校教师和企业师傅双导师教学,在企业岗位上实行学徒工学交替的学习模式,创新教学组织形式,结合企业需要,合理安排学习时间开展线上与线下混合教学,采用集中授课、企业培训、任务训练、岗位培养、网上教学等方式实施。
3.校企双方共同制订考核标准,采取“过程考核”和“结果考核”相结合的评价方式,对学徒进行共同管理和评价。对取得我校学籍,在规定年限内达到所在专业毕(结)业要求者,颁发佛山职业技术学院普通高等学校毕(结)业证书。
4.普通现代学徒制试点班学生不得转学,不得转专业,原则上不得转入同一专业普通班;试点班学生因应征入伍、生病等特殊原因经学校同意休学、复学后,有关招生院校和试点企业没有继续开展试点的,经学校、试点企业和学生协商一致,可按学校有关规定,转入同一专业普通班学习。
二、退役军人现代学徒制专项试点
1.教学地点:佛山职业技术学院(佛山市三水区)
2.采用在岗培养与学校培养相结合的学徒制人才培养模式,实行工学交替等学习形式,采取方便就学、灵活多元的教学模式,探索线上与线下混合教学,实施学分制管理改革。
3.对取得我校学籍,在规定年限内达到所在专业毕(结)业要求者,颁发佛山职业技术学院普通高等学校毕(结)业证书。
4.退役军人现代学徒制专项试点班学生不得转学,不得转入非试点班,非试点班学生不能转入试点班学习。原则上不得转专业、不得转教学地点。
5.符合条件的学生,可按《退役军人事务部等七部门关于全面做好退役士兵教育培训工作的指导意见》(退役军人部发〔2021〕53号)、《财政部教育部人力资源社会保障部退役军人部中央军委国防动员部关于印发〈学生资助资金管理办法〉的通知》(财科教〔2019〕19号)等文件要求申请资助。具体资助政策可登录全国学生资助管理中心网站(网址为:http://www.xszz.cee.edu.cn/)查询。不符合国家资助条件的学生,自行支付学费等费用。
新生注册与复查
通过现代学徒制试点录取的新生在2022年9月入学,具体日期详见录取通知书,录取通知书预计于8月中旬发放。学生须在规定时间内注册及缴交学费。逾期未注册者,视为自行放弃入学资格。
新生入学后,我校将对录取新生进行资格复查。复查中发现在报名和考核过程中有弄虚作假或其他违纪违规行为者,按规定取消入学资格。取消录取考生入学资格后产生的空额计划不进行补录。
信息发布与报考咨询
我校的招生信息都将通过学校招生信息网(zs.fspt.edu.cn)、“佛职招生”公众号和招生小程序发布,敬请考生密切关注我校的招生动态。
招生期间提供电话咨询服务:
1.关于报名条件、报名流程、资格审核等问题,请咨询招生办公室。联系电话:0757-87263121,87263209
2.关于培养方式、教学地点、课程安排等问题请咨询相关老师,联系方式详见下表。
招生工作的监督与申诉
接受纪律监督与申诉的联系部门:学校纪检室
联系人:李老师
监督电话:0757-87263139
电子邮箱:fzyjwbgs fspt.edu.cn
报考流程图
日程安排




