一、学校全称:合肥经济技术职业学院
二、办学层次:高职(专科)
三、办学地址:合肥市环湖东路中段 360 号
四、办学类型:民办普通高等职业学校

招生计划 备注:最终招生专业及计划以教育厅下达为准。
志愿填报 六、志愿填报 (一)填报时间 已报名参加安徽省2024年分类考试招生且文化素质测试达到安徽省合格线的考生,于2024年3月21日10:00至3月25日16:00登录gkbm.ahzsks.cn填报院校与专业志愿。志愿填报流程详见省考试院网站(www.ahzsks.cn)公告栏或省考试院微信公众号。 (二)志愿设置 1.普通高中毕业生:可填报最多3个专业志愿和专业服从志愿。 2.中职毕业生:可填报最多3个专业志愿和专业服从志愿。 3.退役士兵专项考生:在安排退役士兵专项计划的专业中,可填报最多3个专业志愿和专业服从志愿。
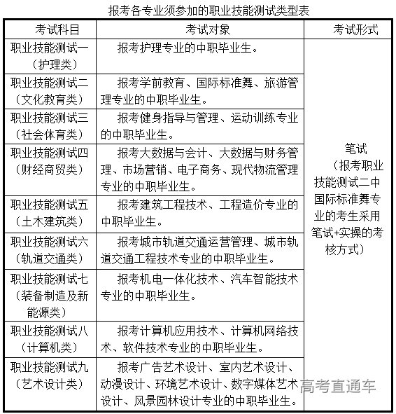
入学测试 七、入学测试办法 分类考试招生实行“文化素质+职业技能”的考试评价方式。文化素质测试由安徽省教育招生考试院统一组织。文化素质测试合格者,普通高中毕业生、具有高中阶段学历或同等学力及以上的社会人员参加我校组织的职业适应性测试;中职学校、中等技工学校等中等职业学校毕业生参加我校组织的职业技能考试。经资格审核通过的退役士兵考生,如果报考退役士兵专项计划,免于参加文化素质测试,直接参加我校组织的退役士兵专项计划测试;如果报考普通计划,必须要参加文化素质测试,并根据其毕业类型参加我校的职业技能测试(中职毕业生)或职业适应性测试(普通高中毕业生)。 (一)测试内容与方式 1.文化素质测试 所有考生(退役士兵专项计划除外)均须参加安徽省教育招生考试院统一组织的文化素质测试。文化素质测试内容参照《安徽省普通高校分类考试招生和对口招生文化素质测试考试纲要》执行,测试包括语文、数学、英语三科内容,采取合卷笔试的方式进行考试。 2.职业适应性测试 应往届普通高中毕业考生参加职业适应性测试,职业适应性测试主要考核考生未来从事生产、建设、服务、管理等一线工作所必备的基本职业素质,包括1.职业道德;2.心理素质;3.社会适应和人际交往能力;4.人文素养;5.科学思维与分析、解决问题的能力。采用笔试方式,总分300分,测试时间90分钟。 3.职业技能测试 应往届中职毕业考生参加职业技能测试,职业技能测试重点考察考生综合专业能力和岗位技能、通用技术等,包括专业能力测试和技术技能测试。专业能力测试和技术技能测试采用笔试方式(报考国际标准舞专业的考生采用笔试+实操的考核方式;笔试成绩占50%,实操成绩占50%),总分300分,测试时间90分钟。 4.退役士兵专项计划校考测试 主要考核对所报考专业的认知理解,以及沟通表达能力、逻辑思维能力等方面的综合素质,采用线下笔试的形式测试,总分300分。 (二)测试时间与地点 备注:考试的具体时间、地点以准考证为准。 (三)准考证领取 1.参加文化素质测试的考生,在省考试院规定的时间登录gkbm.ahzsks.cn自行打印文化素质测试准考证,具体安排和操作办法请关注省考试院网站和微信公众号。 2.按照皖发改价费函〔2024〕28号规定的收费标准,向考生收取测试费100元/生,关注合肥经济技术职业学院微信公众号,通过“掌上校园”平台完成线上缴费。逾期未缴费或缴费但未参加校考者,则默认放弃参加我校的校考资格,并且不退所缴纳的测试费。学校将以流程记录作为考试确认依据。 3.文化素质测试合格的考生均可参加我校校考,2024年3月30、31日;4月5、6日;4月11日。具体安排和操作办法请关注合肥经济技术职业学院网站和微信公众号。 (四)成绩公布及复核办法 1.文化素质测试成绩 由安徽省考试院统一发布,具体查询办法请关注安徽省考试院网站及微信公众号。 2.职业适应性测试(职业技能考试)成绩 (1)成绩查询:考生可以在2024年4月15日9:00至16:00在学校官网查询中心查询成绩。 (2)成绩复核:考生如对成绩有疑问可在2024年4月15日9:00至16:00拨打电话0551-65630891申请复核,复核限查漏改、漏统、错统,宽严不查,逾期不再受理。 (五)入学测试成绩 文化素质测试合格的考生,依据考生入学测试成绩进行录取,考生入学测试成绩=文化素质测试成绩×30%+职业技能(职业适应性)测试成绩×70%。
录取办法 八、入学测试办法 (一)录取规则 1.预录取规则 预录取遵循“分数优先”原则,即根据考生入学测试成绩从高分到低分,按照考生专业志愿顺序依次录取,当考生所填报的专业志愿均无法满足时,若填报专业服从志愿,则由学校调剂到有空余计划的专业,若未填报专业服从志愿,则不予录取。录取时,若考生入学测试成绩相同,则依次按照文化素质测试、职业技能考试/职业适应性测试,从高分到低分依次录取。 2.递补预录取规则 根据《安徽省教育厅关于做好2024年高职院校分类考试招生工作的通知》(皖教秘高〔2023〕161号)和《安徽省2024年高等职业院校分类考试招生和应用型本科高校面向中职毕业对口招生工作实施办法》(皖招考〔2023〕44号),按不超过分类考试招生总计划的120%确定预录取考生名单;预录取结束后,针对入学测试成绩有效且未被预录取的考生,按不超过分类考试招生总计划的20%确定递补预录取考生名单(具体比例,结合生源报考情况确定)。递补预录取遵循与预录取相同的录取规则。 3.专项计划录取办法 退役士兵专项计划。按照《安徽省教育厅关于做好2024年高职院校分类考试招生工作的通知》(皖教秘高〔2023〕161号)相关规定执行。报考退役士兵专项计划的考生须在高考报名时申报“退出部队现役考生”或“自主就业退役士兵”,并经省考试院资格审核通过后,可免于文化素质测试,直接参加校考职业适应性测试或职业技能考试。录取实行计划单列、单独录取,做到志愿优先、专业优先,按考试成绩从高分到低分录取。报考普通计划的退役士兵考生,则须参加文化素质测试并按普通高中毕业生或中职毕业生录取办法执行。 4.技能拔尖人才录取办法 按照《安徽省教育厅关于做好2024年高职院校分类考试招生工作的通知》(皖教秘高〔2023〕161号)相关规定执行。满足以下条件之一,报考本校与获奖赛项相同或相近专业且文化素质测试合格的考生,经学校资格审核,在学校网站和教育部阳光高考平台公示无异议后,可予以优先免试录取。 (1)获得全国职业院校技能大赛、世界技能大赛、中国职业技能大赛(国家级一类大赛)三等奖及以上(或前10名)以及全国职业院校技能大赛、世界技能大赛安徽省选拔赛一等奖的中职学校、中等技工学校应届毕业生。 (2)具有高级工或技师资格(或相当职业资格),获得县级劳动模范或先进个人称号的在职在岗中职学校毕业生。 报考我校与获奖赛项相同或相近专业且文化素质测试合格的考生填写《免试申请表》,并附相关材料(获奖证书、高级工证书或者职业资格证书、获劳动模范或先进个人称号文件材料等),于2024年3月28日前电子版材料发送指定邮箱:hjjzsb@163.com(邮件名或主题统一填写“技能拔尖人才免试申请材料+姓名+本人身份证号+电话号码”)用于资格审核。 (二)计划调整原则 录取过程中,在不突破招生总计划和确保公平公正的基础上,结合学校办学条件、生源报考情况,对专业间计划或面向普通高中毕业生、面向中职毕业生之间计划作相应调整。 (三)录取确认 1.学校预录取:2024年4月16日前,我校招生信息网公示预录取及递补预录取考生信息。 2.预录取考生录取确认:2024年4月23日-25日,预录取考生登录gkbm.ahzsks.cn,选择我校进行录取确认。 3.递补预录取考生网上录取确认。预录取考生网上录取确认结束后,省考试院汇总并统一公布未完成计划且接受递补录取考生院校信息,如预录取考生网上确认后我校分类考试招生总计划100%完成,则不参加递补录取确认。2024年4月28日至29日,递补预录取名单中的考生登录gkbm.ahzsks.cn,选择我校进行递补录取确认,未在规定时间选择我校进行递补录取确认的考生视为放弃录取资格。已被预录取的考生,不论其是否确认录取,都无法参加递补录取确认。 考生只能选择一所院校确认录取,一经确认,任何人不得更改。确认录取的考生不得再参加普通高校招生统一考试。放弃录取资格和未被录取的考生,可参加普通高校招生统一考试。
相关事宜 九、相关事宜 (一)奖贷助补免政策:与普通高考学生享同等奖贷助补免政策。 (二)身体健康状况要求:应符合教育部和卫生部颁布的《普通高等学校招生体检工作指导意见》要求。 (三)学费标准:按照安徽省发改委收费处备案并获批后的标准执行。收费标准如有变更,以备案核准的最新收费标准执行。 (四)学籍管理:学生按规定时间办理入学手续后,按照《普通高等学校学生管理规定》及学校相关规定注册学籍,做好学籍管理工作。 (五)毕业证书:学生在规定学习年限内,修完教学计划规定内容,符合毕业条件,学校进行学历电子注册并颁发普通全日制专科毕业证书。颁发学历证书的学校名称:合肥经济技术职业学院。
其他须知 十、其他须知 (一)合肥经济技术职业学院官网http://www.hfet.com是我校相关招生考试、录取信息发布的唯一渠道,请广大考生主动及时关注,考生因个人未及时关注相关信息造成后果的由考生本人承担。 (二)分类考试招生期间,我校可能通过短信平台发布提示,请确保报名填报的手机畅通。 (三)在报名、考试中违规的考生及有关工作人员,严格按照《国家教育考试违规处理办法》和教育部有关文件规定处理;涉嫌违法的,移送司法机关,依照《中华人民共和国刑法》等追究其法律责任。 (四)本校严格执行国家招生政策,坚决杜绝任何形式的有偿招生,坚决杜绝本校教职工参与任何中介机构或辅导机构教学、讲座等活动。以学校名义进行非法招生宣传等活动的中介机构或个人,本校将依法追究其责任。学校举报电话:0551-65630882,举报信箱:hfjjxy@163.com;安徽省教育招生考试院举报电话:0551-63619961,举报信箱:jiancha@ahedu.gov.cn。 (五)考生一经报考我校相关专业,即视为已知晓并自愿遵守我校招生章程相关规定。 (六)本章程自发布之日起执行,由合肥经济技术职业学院负责解释。
联系方式 十一、联系方式: (一)咨询电话:校招生办公室0551-65630870。 (二)咨询方式:学校网址http://www.hfet.com。



