皖西学院2026年 面向中职毕业生对口招生章程 最美岛上大学

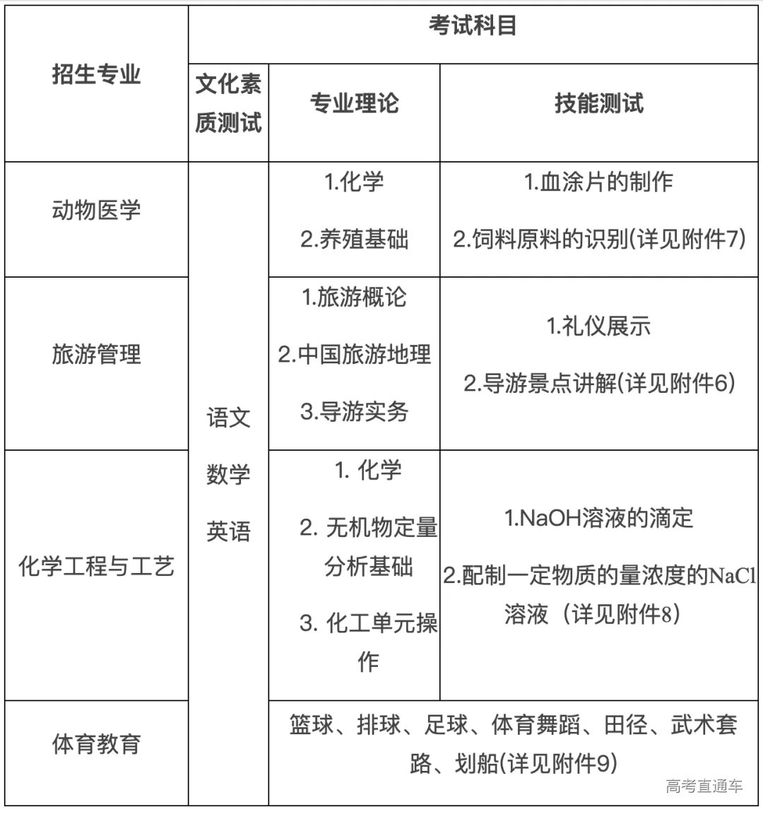
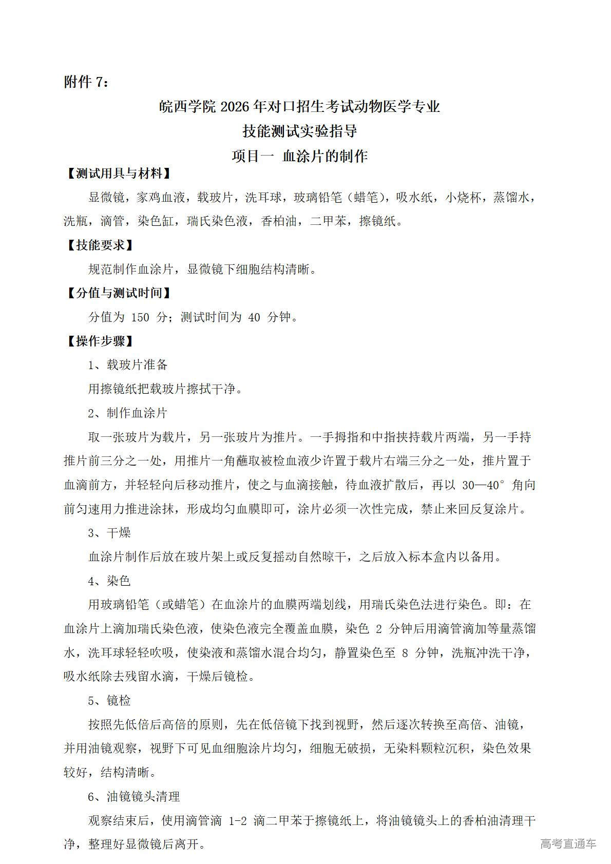
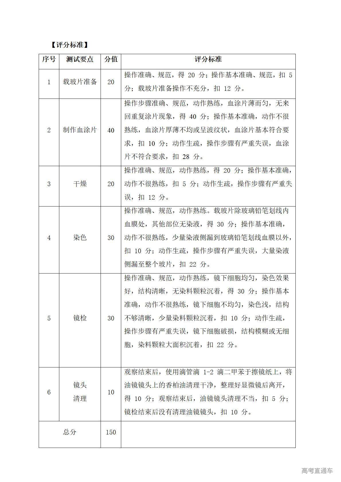
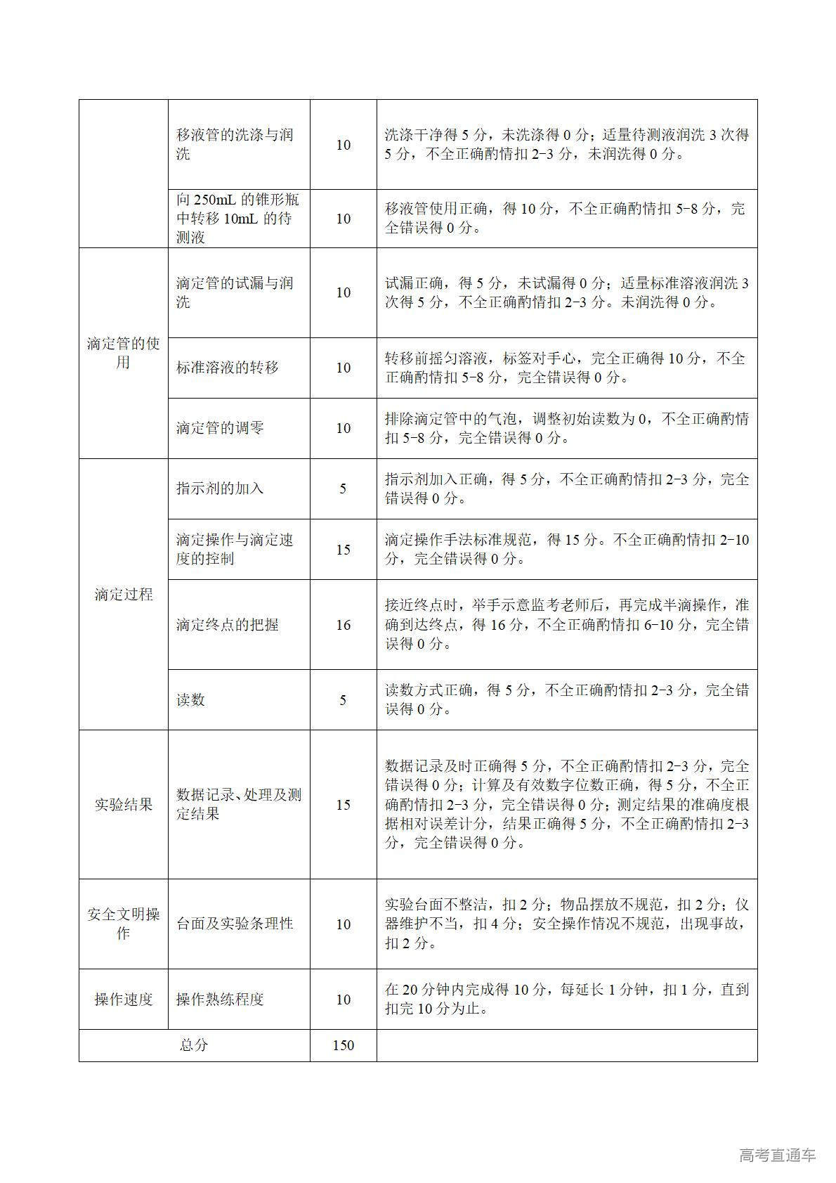
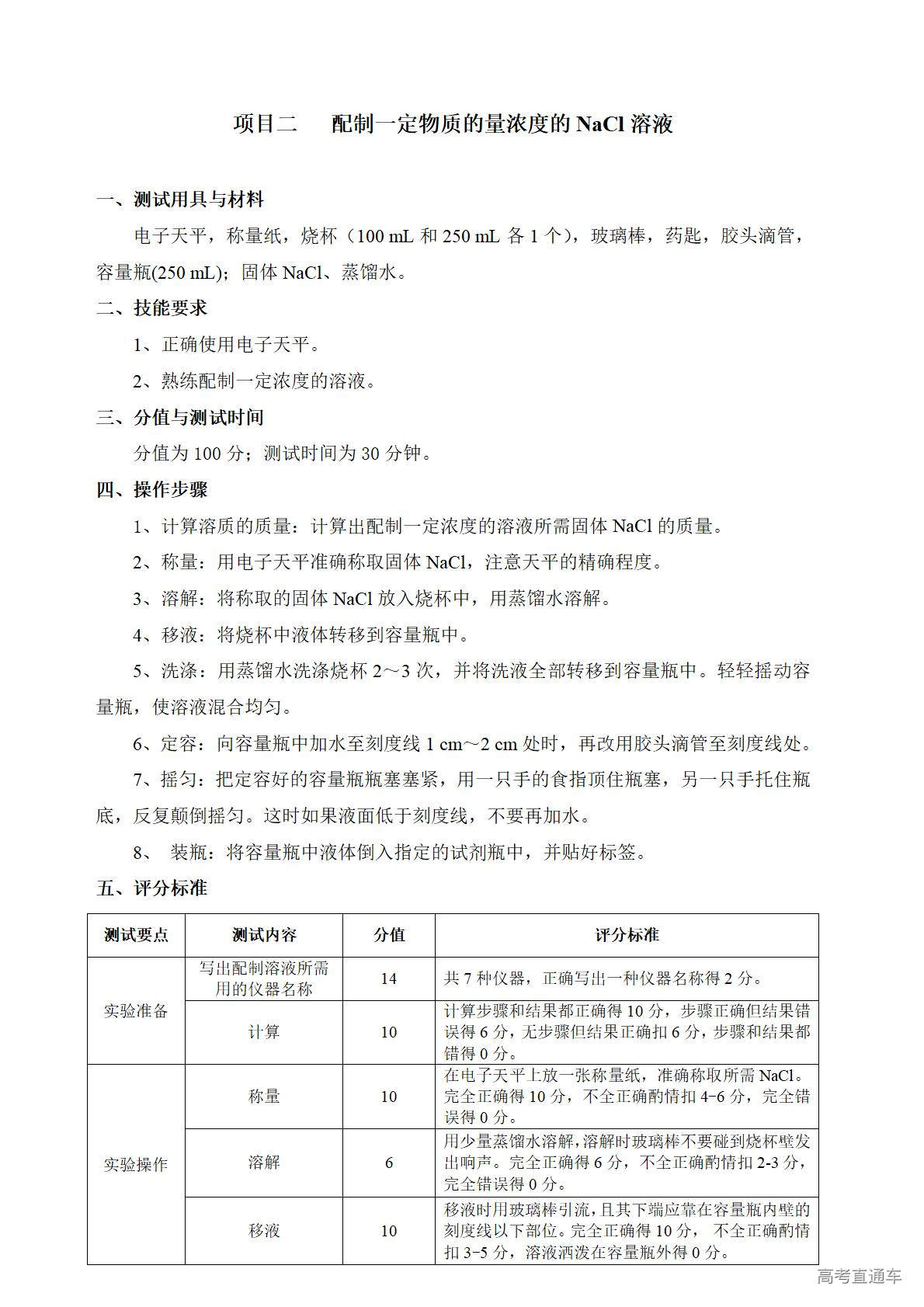
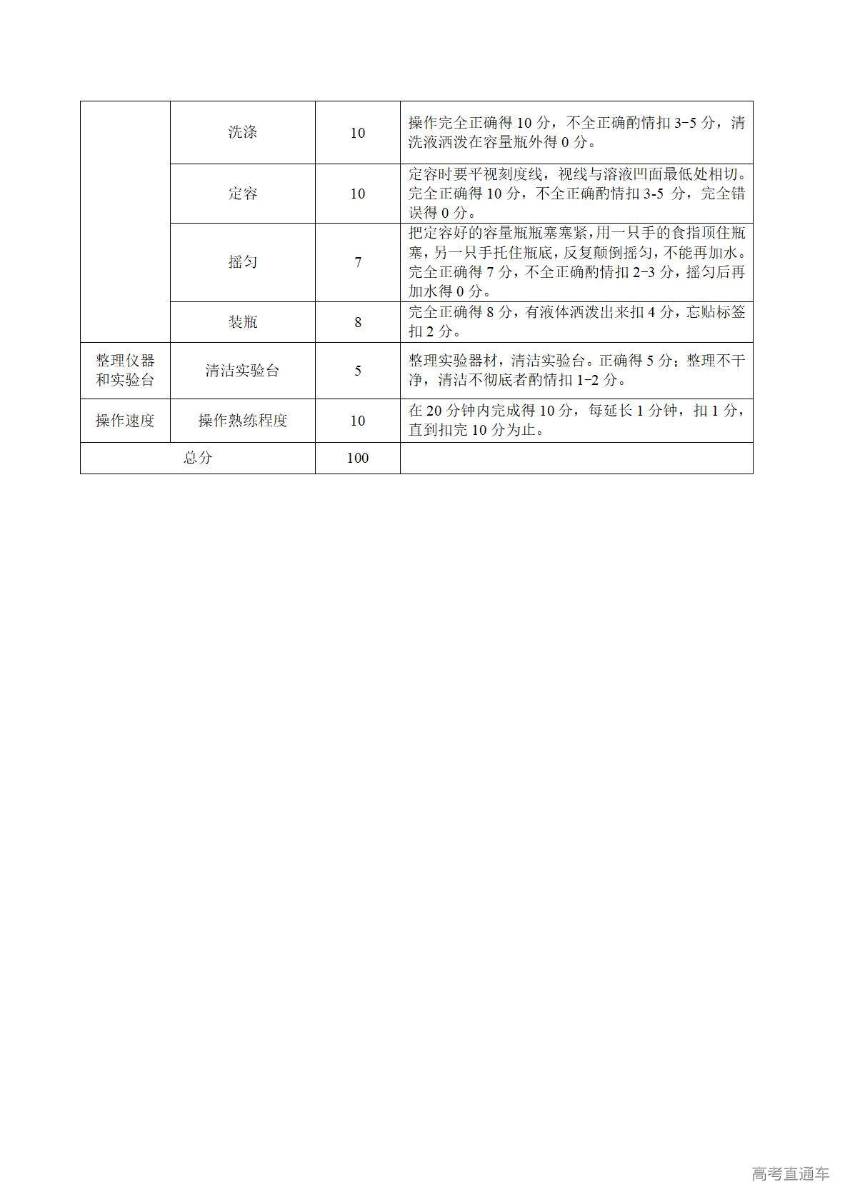
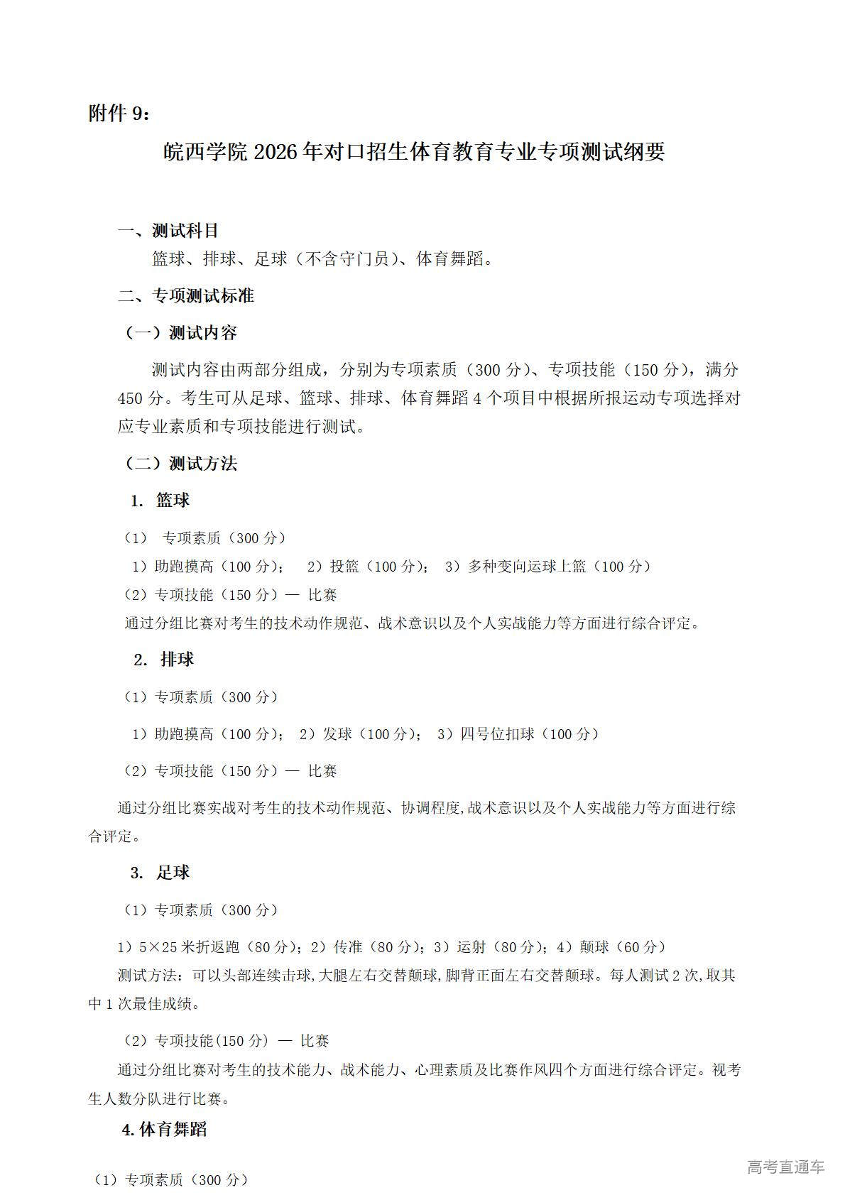
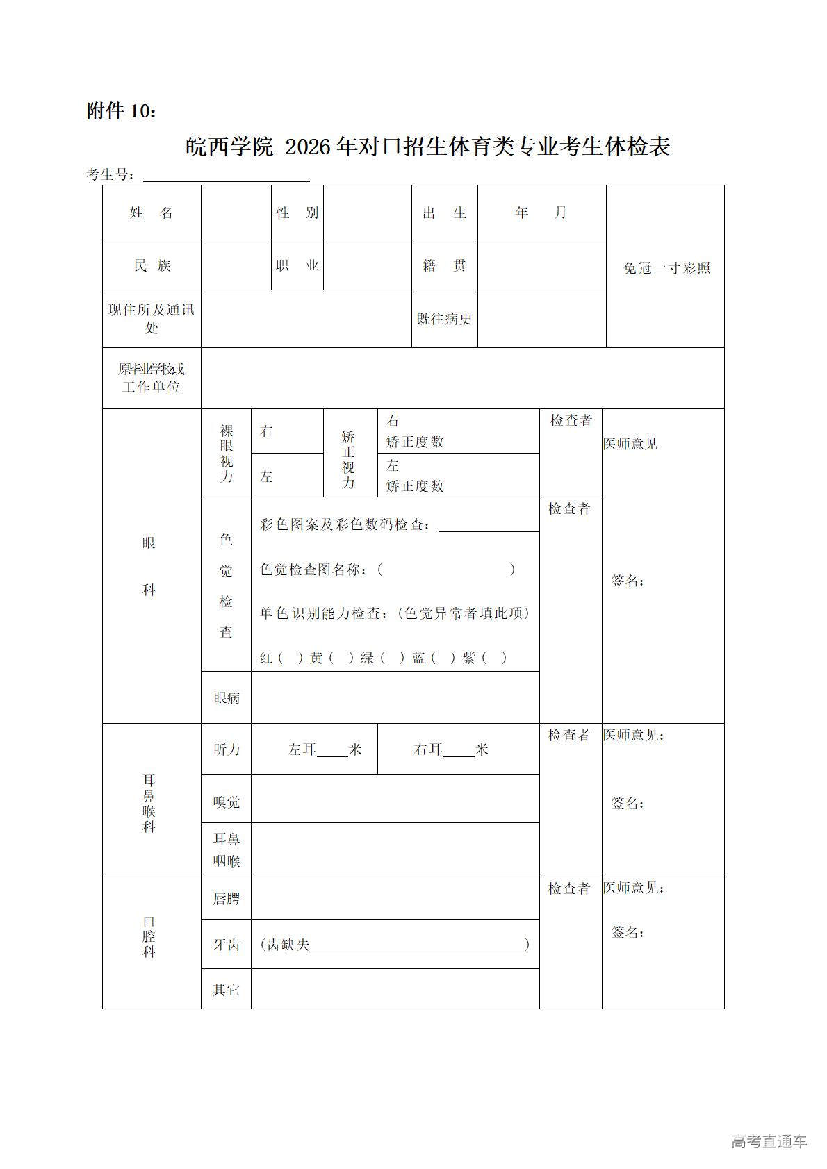
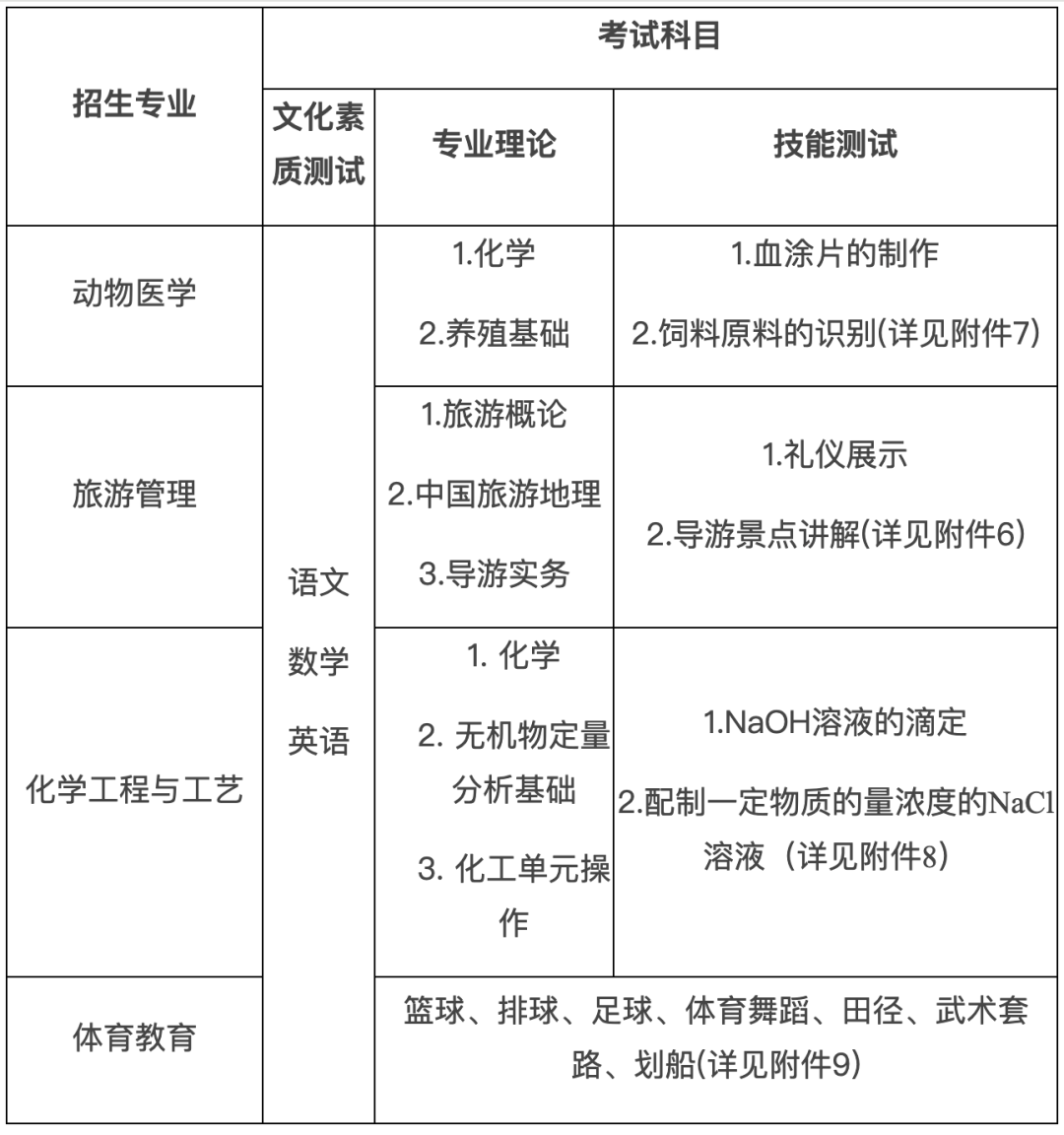
五、招生专业与计划 备注:1.体育教育专业按运动专项进行招生,各专项计划及要求如下: 六、报 名 (一)报考条件 已完成安徽省2026年普通高校招生考试报名并取得考生号的安徽省中等职业学校(包括中等技工学校,下同)三年制及三年制以上学制的应历届毕业生(具有中等职业学校学生学籍或学历,不含普通高中举办的综合班),包括具有中职学历的农民工、退役士兵、企事业单位在职职工、失业人员等。 (二)志愿填报 考生于2026年3月14日10:00至3月17日17:00登录gkbm.ahzsks.cn填报志愿。每位考生可选择我校的1个与所学专业相同或相近的专业报名,报名流程详见省考试院网站(www.ahzsks.cn)公告栏或省考试院微信公众号。 (三)资格审核(含院校报名环节) 1.应届毕业生的毕业学校须为报考我校的考生统一提供三年及三年以上中职学籍证明(模板见附件2),考生请在3月19日-3月22日将证明材料(加盖毕业学校公章)扫描件或照片上传至我校招生信息网对口招生系统(具体操作流程另行通知)。 2.往届毕业生须将本人中职毕业证(内页)、中职学校提供的学籍证明(模板见附件3)加盖毕业学校公章后统一拍照,于3月19日-3月22日上传至我校招生信息网对口招生系统(具体操作流程另行通知)。 3.报考体育教育专业的考生,须同时将《皖西学院2026年对口招生体育教育专业考生体检表》《皖西学院对口招生体育考试安全承诺书》(见附件10)上传至我校招生信息网对口招生系统,体检应在二级甲等(含)以上医院或相应的医疗单位进行,主检医师应具有副主任医师(含)以上职称,体检时间为考前一个月内(2026年2月28日-3月28日)。 4.报考体育教育专业的考生须登录我校招生信息网对口招生系统,选择技能测试项目。技能测试项目一旦选定,不得更改。 5.我校将组织专人对考生提交的各类报名材料逐一进行审核,考生可登录我校招生信息网对口招生系统查阅资格审核结果。对审核不通过的考生,不安排专业理论考试和专业技能测试。 (四)校考缴费与准考证领取 1.缴费时间及方式另行通知(报名考试费60元/生,详见皖西学院招生信息网https://zsb.wxc.edu.cn/),逾期不缴费者不得参加考试,责任自负。考生因故不参加专业理论考试和专业技能测试的,不退还报名费。 2.参加文化素质测试的考生,在省考试院规定的时间登录gkbm.ahzsks.cn自行打印文化素质测试准考证,具体安排和操作办法请关注省考试院网站和微信公众号。 3.校考准考证领取时间及方式将通过“皖西学院招生信息网”或“皖西学院招生办”微信公众号另行通知。 七、考 试 (一)考试内容 对口招生实行“文化素质+职业技能”的考试评价方式,考试内容以教育部颁布的现行教学大纲为依据。其中,文化素质测试内容参照全省统一的《安徽省普通高校分类考试招生和对口招生文化素质测试考试纲要》执行;专业理论及技能测试内容参照《安徽省普通高校对口招生专业理论和技能测试考试纲要》(2025年版)执行。 1.动物医学、旅游管理、化学工程与工艺三个专业总分750分,考试科目由文化素质测试、专业理论和技能测试组成。其中,文化素质测试考试实行语文、数学、英语三科合卷,满分300分(其中语文、数学各120分,英语60分);专业理论满分200分;技能测试满分为250分(技能测试150分及以上为合格,150分以下为不合格)。 2.体育教育专业总分750分,考试科目由文化素质测试和技能测试组成。其中,文化素质测试考试实行语文、数学、英语三科合卷,满分300分(其中语文、数学各120分,英语60分);技能测试分值450分(270分及以上为合格,270分以下为不合格),其中专项素质300分,专项技能150分。 (二)考试时间及地点 八、录 取 (一)录取规则 1.动物医学、旅游管理、化学工程与工艺专业:学校在确保生源质量的前提下(文化素质测试成绩不得低于150分),对思想政治品德考核、身体健康状况检查和技能测试都合格的考生,根据文化素质测试、专业理论和技能测试总分(含政策加分)从高分到低分择优录取。技能测试不合格者,不得录取。 总分(含政策加分)相同时,则按专业理论成绩、文化素质测试成绩、技能测试成绩从高到低排序录取。 2.体育教育专业:学校在确保生源质量的前提下(文化素质测试成绩不得低于120分),对思想政治品德考核和身体健康状况检查合格的考生,根据文化素质测试和技能测试总分(含政策加分)从高分到低分择优录取。 篮球、排球、足球、体育舞蹈四个专项总分(含政策加分)相同时,则按技能测试成绩、文化素质测试成绩从高到低排序录取,如技能测试成绩相同,则按技能测试单科成绩从高到低排序,顺序为专项素质、专项技能。 武术套路、田径、划船(女子)三个专项总分(含政策加分)相同时,则按获奖情况(技能测试成绩均为450分)、文化素质测试成绩从高到低排序录取,获奖情况按(国家体育总局或教育部主办或承办的比赛项目获全国1至8名、安徽省运动会1至3名、安徽省体育局主办的锦标赛第1名)排序。如满足上述条件后仍相同,则按照个人获奖证书的级别数量(多数占优)、获奖者证书取得的时间(近期占优)依次排序。 (二)计划调整规则 1.若某专业(不含体育教育)因生源不足而导致计划未完成,则将剩余计划调整至其他合格生源充足的专业进行录取。计划调整数按各专业剩余合格生源数确定计划分配比例。 2.体育教育专业分专项招生,若其中某个专项因生源不足而导致计划未完成,则将剩余计划调整到其他专项进行录取,计划调整数按专项剩余合格生源数确定计划分配比例。 (三)录取 4月6日前,我校将在招生信息网公布各专业录取分数线和拟录取查询方式。 (四)录取通知书发放 录取通知书由我校印制,将与普通高考录取新生通知书一并发放。新生持录取通知书、中职毕业证书或毕业证明书、个人档案等在规定的时间内报到入学。无故不按期报到的取消入学资格。 九、鼓励政策 鼓励政策(含此类考生资格审核及录取办法) (一)动物医学、旅游管理、化学工程与工艺专业 按照《安徽省教育厅关于印发2026年安徽省应用型本科高校面向中职毕业生对口考试和招生工作实施方案的通知》(皖教秘职成〔2025〕74号)等文件执行。 1.近三年(含2023年)来获得中华人民共和国职业技能大赛铜牌及以上奖项,世界技能大赛、世界职业院校技能大赛奖项的选手,报考我校相应专业且获奖项目与报考专业相同或相近,可免试就学,符合免试就学条件录取的考生不占招生计划。 2.近三年(含2023年)来获安徽省教育厅主办或联合主办的但未纳入当年世界职业院校技能大赛项目的省级职业院校技能大赛前 3 名且为一等奖的考生,报考我校相应专业且获奖项目与报考专业相同或相近,需参加文化素质测试,且达到我校文化素质测试最低控制分数线(动物医学、旅游管理、化学工程与工艺专业文化素质测试总分不得低于150分),经学校面试合格,可直接录取。 3.在职在岗获得县级及以上劳动模范称号的,或工作满3年且具有相关专业高级技能等级证书的考生,报考相应专业,总分可加10分,加分项目不累计计算。 符合以上鼓励政策的考生,须在我校招生信息网下载《2026年安徽省中等职业学校毕业生对口升学考试加分(免试)申请表》(见附件4),将证明材料原件、复印件和加分(免试)申请表交考生所在地教育局职教部门审查,并在加分(免试)申请表和证明材料复印件上盖章。考生将经盖章确认后的证明材料复印件、加分(免试)申请表统一拍照后于3月22日前上传我校招生信息网对口招生系统(具体操作流程另行通知),进行资格审核,符合鼓励政策第1条的考生经我校招生信息网公示无异议后直接录取;符合鼓励政策第2条的考生须参加面试,面试合格经公示无异议后直接录取 (具体面试时间及流程将在招生信息网另行通知)。面试未通过的考生仍可参加3月28日-3月29日专业理论和技能测试。申请政策加分的考生,审核通过并公示无异议后,获得相应加分。 (二)体育教育专业 参照《安徽省普通高校对口招生专业理论和技能测试考试纲要(2025年版)》(安徽省教育科学研究院编制)的《教育与体育大类专业技能测试纲要》中的相关免测条件执行。 1.凡获得奥运会、亚运会、全运会前8名的考生可直接免试录取(直接免试录取名额占对应招生项目的录取计划)。 2.凡近三年(含2023年)在安徽省运动会比赛中获得前3名、省锦标赛中获得第1名,在全国运动会(国家体育总局主办)或全国学生运动会(教育部主办)比赛项目中获全国前 8 名的考生均可免相应专项素质、专项技能考试,该项测试成绩视为满分。其中,武术套路、田径、划船(女子)三个专项只接受符合免测条件考生报考。篮球、足球、排球、体育舞蹈四个专项,不接受免测,所有报考考生均须统一参加线下测试。 符合以上鼓励政策的考生,须在我校招生信息网下载《皖西学院 2026 年对口招生(体育类)专业素质、专项技能免试审批表》(见附件5),同时需提供比赛成绩册、秩序册、获奖证书或荣誉证书等比赛成绩证明材料原件、复印件,以上材料由省体育局青少处或省体育局竞体处审查,并在证明材料的复印件和申请表上签字、盖章。考生将盖章后的相关材料统一拍照后于3月22日前上传我校招生信息网对口招生系统(具体操作流程另行通知),进行资格审核。材料审核通过后将在我校招生信息网进行公示。 十、相关事宜 (一)奖贷助补免政策:学校建立了“奖、贷、助、补、免”多元一体的学生资助体系,学生可按规定享受国家奖学金、国家励志奖学金、国家助学金、生源地信用助学贷款等资助政策。 (二)身体健康状况要求:应符合教育部和原卫生部颁布的《普通高等学校招生体检工作指导意见》要求。 (三)学费标准:按照皖发改价费〔2021〕348号文件标准收费。收费标准如有变更,以上级主管部门核准的最新收费标准执行。 (四)学籍管理:学生按规定时间办理入学手续后,按照《普通高等学校学生管理规定》及学校相关规定注册学籍,做好学籍管理工作。 (五)资格复查:新生入学后,我校根据招生政策、录取标准及《普通高等学校招生体检工作指导意见》认真复查,对不符合条件或有弄虚作假、违纪舞弊行为的,取消考生入学资格,并按照相关规定予以处理,由此产生的一切后果由考生自负。 (六)颁发证书:学生按教学计划修完规定课程,成绩合格,由学校颁发普通高等教育本科毕业证书。符合学士学位授予条件的授予相应学科的学士学位。 1.颁发学历、学位证书的学校名称:皖西学院 2.证书种类:普通高等学校学历、学位证书 十一、其他须知 (一)相关招生考试、录取信息将通过安徽省教育招生考试院和皖西学院招生信息网(https://zsb.wxc.edu.cn/)发布,请考生及时关注,学校不再具体通知考生本人,如考生因信息未知而造成损失的由考生本人负责。 (二)在报名、考试中违规的考生及有关工作人员,严格按照《国家教育考试违规处理办法》和教育部有关文件规定处理;涉嫌违法的,移送司法机关,依照《中华人民共和国刑法》等追究其法律责任。 (三)本校严格执行国家招生政策,坚决杜绝任何形式的有偿招生,坚决杜绝本校教职工参与任何中介机构或辅导机构教学、讲座等活动。本校将依法追究以学校名义进行非法招生宣传、培训等活动的中介机构或个人的责任。学校举报电话:0564-3306173,安徽省教育招生考试院举报电话:0551-63619961,举报邮箱:jiancha@ahedu.gov.cn。 (四)考生一经报考我校相关专业,视为已知晓并自愿遵守我校招生章程相关规定。 (五)本章程自发布之日起执行,由皖西学院负责解释。 十二、联系方式 地址:安徽省六安市云露桥西月亮岛 邮编:237012
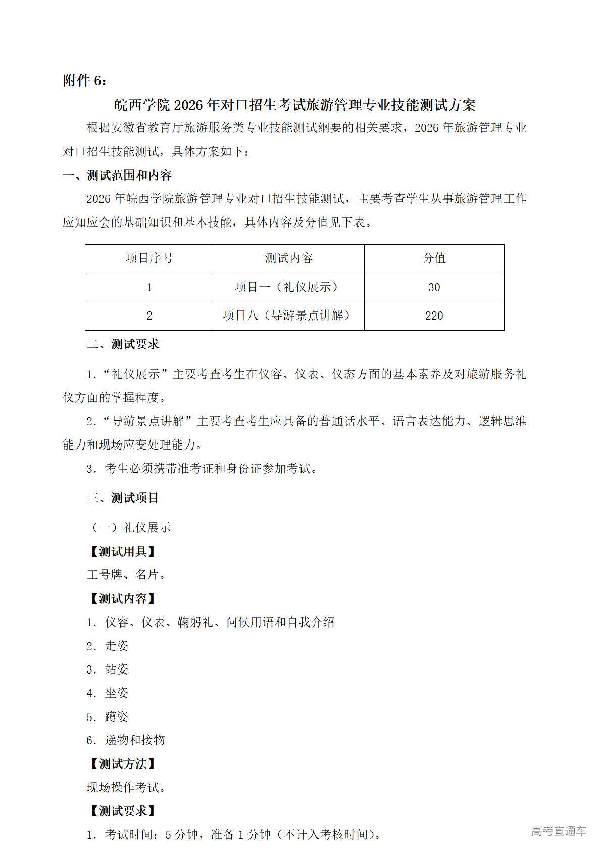
附件可下载:
附件:


































