院校代码:12956 办学层次:高职(专科) 办学性质:公办普通高等学校
一、学校简介
揭阳职业技术学院创建于1999年,地处全国著名侨乡、广东省历史文化名城、广东沿海经济带东翼主战场——揭阳,是经广东省人民政府批准设立、教育部备案,由揭阳市人民政府主办的公办全日制普通高等职业院校。办学以来,学校秉承“诚真、笃教、博学、致用”校训,以“立德强技,人才强校,服务地方”为办学理念,以“立足揭阳、辐射粤东、面向广东”为办学定位,奋力建设高水平有特色高职学院,为揭阳市建设宜居宜业宜游的活力古城、滨海新城,打造沿海经济带上的产业强市培养更多的高素质技术技能人才。
学校占地面积586.826亩,建筑面积约13.1万平方米。目前设有党政办公室、组织人事处、宣传统战部、纪检室、教务处、学生工作处、财务处、后勤服务处、科技与设备处、招生就业处等10个管理机构;图书馆、实训与信息中心等2个教辅部门;思想政治理论课教学部、师范教育系、信息工程系、外语系、机电工程系、生物工程系、化学工程系、艺术与体育系、经济管理系、电子商务创业学院、继续教育部等8系2部1院。开设有电子商务等42个专业,招生专业35个,面向8个省(自治区)招生,全日制在校生8000多人。建校以来,学校已向社会输送了3万多名高素质技术技能人才,毕业生普遍受到用人单位的欢迎。近五年来,毕业生总体就业率均保持在95.00%以上。
学校现有教职工434人,其中具有正高级职称7人,副高级职称71人,具有博士学位3人,在职攻读博士学位5人,硕士学位234人,具有“双师型”素质教师169人,“千百十工程”校级培养对象7人,市技能大师工作室大师1人,市优秀专家和拔尖人才7人,市宣传思想文化人才3人;入选省“特支计划”青年文化英才项目1人;省专业领军人才1人、省“扬帆计划”培养高层次人才1人,均为当批次粤东地区高职院校唯一人选;2023年,设博士工作站。
学校2007年通过教育部人才培养工作水平评估,现有国家级生产性实训基地1个,省级重点专业1个,省级二类品牌专业立项建设2个,省级专业群立项建设1个;省级现代学徒制试点专业立项建设2个,省级精品课程4门,省级优质课程1门,省级微课3门,省级教学团队1个,省级教学成果奖1个,省级实训基地7个,省级大学生校外实践教学基地5个,省级质量工程立项13个,省级产教融合创新科研平台立项1个,市级高技能人才培训示范基地1个,市级环保表面处理工程技术研究中心1个,校内实验(训)室82个,校外实训基地136个,教育实习基地19家,产学研合作企业53个,合作办学单位18个。近年来,学生获得国家级职业技能大赛奖项13个,省级职业技能大赛奖项90个;省级创新创业计划项目24个;国家级创新创业大赛奖项1个;省级科技创新创业竞赛奖项72个;省级大学生科技创新培育项目37个。
学校先后获得“全国教育网络示范单位”“国家节约型公共机构示范单位”“广东省先进基层党组织”“广东省文明单位”“广东省高校治安综合治理优秀学校”“广东省社会科学普及先进示范基地”“广东省诚信文化教育共建单位”“大学生征兵工作先进单位”“中国电商讲师大赛优秀组织奖”“第九届蓝桥杯全国软件和信息技术专业人才大赛全国总决赛优秀组织单位奖”“广东省国防教育工作先进单位”和“先进高校武装部”等荣誉称号。
学校坚持走内涵发展道路,落实立德树人根本任务,坚持因时而变与顺势而为相统一,坚持目标导向与问题导向相统一,坚持内涵发展与外延拓展相统一,坚持争创优势与补齐短板相统一,以体制机制创新为引领,以省级一流高职院校建设和“创新强校工程”建设为抓手,聚焦精准对接、精准育人,深化产教融合、校企合作,突出抓重点、补短板、强弱项,凝心聚力、砥砺前行,全力推动学校高质量发展,着力培养德智体美劳全面发展的时代新人,为建设高水平有特色高职学院而不懈奋斗!
二、招生对象及报考条件
所有报考考生须符合广东省招生委员会《关于做好广东省2023年普通高校招生统一考试报名工作的通知》(粤招〔2022〕6号)普通高考报名条件规定,并参加了广东省2023年普通高考报名。
(一)高职自主招生(中职生)招生对象:
1. 2023年已按要求在广东省参加普通高考报名且已确认报名资格的应、往届中职(含中专、职中、技校,下同)毕业考生;
2.本校自主招生招收中职生的各专业对考生中职阶段就读专业及职业资格证书不做要求。
3.通过自主招生录取的中职应往届毕业生,不得转学,原则上不得转专业。
(二)退役军人现代学徒制专项试点招生对象:
1.2023年已按要求在广东省参加普通高考报名且已确认报名资格的应往届普通高中考生和中职考生。
2.退役军人考生在志愿填报前,需由县以上退役军人事务部门出具《广东省退役军人现代学徒制身份核验表》,完成退役军人身份认定,并在报名时上传身份核验表。
3.退役军人现代学徒制专项试点班学生不得转学,不得转入非试点班,非试点班学生不能转入试点班学习。原则上不得转专业、不得转教学地点。
(三)报考本校的考生可填报本校1个专业志愿。
(四)高校在校生、2023年被依据普通高中学业水平考试成绩招生录取、普通高等学校招收中等职业学校毕业生统一考试招生录取的考生,以及中高职贯通三二分段转段录取的考生不得参加高职院校自主招生录取。报考高职普通自主招生并被录取的考生不得参加其他类型高职(专科)层次的招生录取。
2023年高职自主招生专业一览表 |
2023 年退役军人现代学徒制专项试点招生专业一览表
以上费用如有变动,按省市发改部门核定标准执行。
三、报考方法
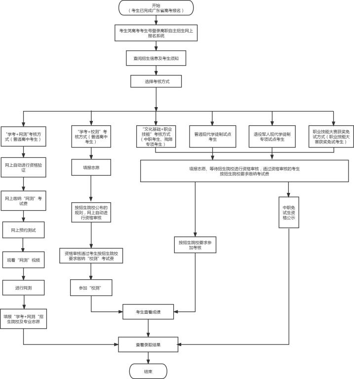
(一)5月11日至5月14日,考生凭高考报名号及密码登录“广东省2023年高职院校自主招生网上报名系统”(下称网上报名系统,网址:https://pg.eeagd.edu.cn/gzks/)报名,签订《诚信考试承诺书》,在“文化基础+职业技能”(面向中职考生)、“退役军人现代学徒制专项试点”(不分考生类型)及“职业技能大赛获奖免试生”(面向中职考生)3种考核方式中选择一种填报志愿、缴交考试费,录入相关报名信息、上传有关证明材料(原件扫描版,下同)。
(二)中职应届毕业生考生须在报名系统中上传加盖中职学校公章的中职阶段就读证明(含就读专业证明)材料原件扫描版。中职往届毕业生考生须在报名系统中按要求上传中职阶段毕业证书原件扫描版。
(三)退役军人现代学徒制专项试点考生须在报名系统中上传有关退役军人事务部门开具的退役军人身份证明材料扫描件。
(四)符合职业技能大赛获奖免试录取条件的考生,还须在报名系统中录入参加的职业技能大赛名称、获奖项目名称、获奖等级、获奖时间等,并上传获奖证书原件扫描版或所在学校获奖证明。
(五)考生网上成功报名后,我校在省招办统一安排时间在网上对考生资格进行审核,并在本校招生信息网上公布通过审核的考生名单。经招生院校确认报考资格后,考生不得更改考核方式。
(六)考生通过资格审核后,按要求进行网上缴纳考试费,具体缴费方式在本校招生信息网上公布。
(七)考试收费标准按《广东省发展改革委广东省财政厅关于规范全省教育部门教育考试行政事业性收费及有关问题的通知》(粤发改价格〔2022〕442号)等有关文件执行。
考试费收费标准如下:
(八)报考流程图
备注:以具体招生类别流程为准
四、考核方法
(一)普通高职自主招生招收中职考生:实行“文化基础+职业技能”的考核方式。综合文化知识和专业综合理论、职业技能占比例为4:3:3。中职考生入学考核总分满分值为500分,其中综合文化知识考核满分值为200分,专业综合理论考核满分值为150分,职业技能考核满分值为150分。综合文化知识考核内容涵盖自然科学和人文科学基本知识、职业道德基本要求、人际交往基本常识、汉语言写作基本能力等技术技能型人才必备的实用性知识要求。职业技能考核由我校自主命题、组织实施。
(二)退役军人现代学徒制专项试点考生:符合条件的退役军人报考退役军人现代学徒制专项试点计划免文化素质考核,由我校自主命题、组织实施职业技能考核,择优录取。职业技能考核满分值为100分。
(三)职业技能大赛获奖免试录取考生:根据国家和省有关文件文件精神,在省级(含)以上行政部门主办的职业技能大赛获相关赛项三等奖及以上奖项的学生,经本校核实资格、公示无异议后,符合相关要求的,可免试录取。
(四)考试时间和地点:详见揭阳职业技术学院招生信息网公布
(五)考试方式:详见揭阳职业技术学院招生信息网公布
(六)考试大纲:详见揭阳职业技术学院招生信息网公布
五、录取规则
(一)高职自主招生(中职生):本校根据报考考生的专业志愿及成绩情况划定各专业最低录取分数线。原则上,拟录取中职考生的文化基础考核成绩不得低于文化基础测试满分值的40%,职业技能考核成绩不得低于职业技能测试满分值的40%。录取总分合成方式为“文化基础成绩+职业技能考核成绩”。本校依据招生计划,根据考生合成总分从高分到低分录取考生。考生总分相同时,按职业技能考核成绩从高分到低分择优录取。
(二)退役军人现代学徒制专项试点考生:拟录取的退役军人现代学徒制专项试点考生考核成绩不得低于考核满分值的40%。根据考生考核成绩总分从高分到低分录取考生。考生总分相同时,按职业技能考核成绩从高分到低分择优录取。
(三)经自主招生录取的考生,须在规定时间内办理注册手续及缴交学费。逾期未办理相关手续的,取消入学资格。新生入学后,将对新生进行资格复查,对在报名和考试过程中有弄虚作假或其他违纪违规行为者,将按规定取消其入学资格。
(四)报考高职院校自主招生并被录取的考生可参加夏季高考本科层次院校的录取,但不能参加夏季高考专科层次院校的招生录取。高职院校自主招生录取考生参加夏季高考被本科院校录取后,取消高职院校自主招生录取资格。各招生院校不得接受被本科院校录取的考生报到注册。
六、日程安排
注:以上日程安排如有变动,按省有关通知文件执行。
学院招生网址:http://zs.jyc.edu.cn/
地址:广东省揭阳市榕城区仙桥紫峰山下
★未尽事宜,请关注我校招生网站或来电咨询




