为进一步做好面向农村和脱贫地区实施重点高校招生专项计划的工作,根据教育部《关于做好2025年重点高校招生专项计划工作的通知》(教学司〔2025〕6号)等文件精神和要求,结合学校办学实际,特制定本简章。
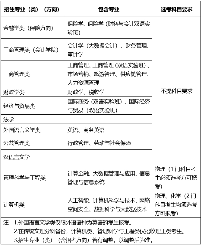
招生计划及专业 高校专项计划直接安排分省计划录取,具体分省分专业招生计划以省级招生考试机构公布的为准。招生专业范围见下表: 报名条件 高校专项计划定向招收边远、原贫困、民族等地区县(含县级市)以下高中勤奋好学、成绩优良的农村学生。报考学生须同时具备下列三项基本条件: (一)符合2025年统一高考报名条件; (二)本人及父亲或母亲或法定监护人户籍地在实施区域的农村,本人具有当地连续3年以上户籍; (三)本人具有户籍所在县高中连续3年学籍并实际就读。 注:考生户籍、学籍资格由生源所在地有关部门负责审核。 报名方式 (一)报名时间 2025年4月1日至4月20日。 (二)报名程序 申请者按照如下流程报名: 1 注册登录:请考生实名注册后登录高校专项计划报名系统(http://gaokao.chsi.com.cn/gxzxbm/),按要求如实填报个人信息。 2 填报志愿:请考生选择报考我校,并按要求如实填写相关内容、上传考生本人及父亲或母亲或法定监护人的身份证和户口簿扫描件。 3 确认志愿:考生必须在报名时间内确认志愿,逾期未确认则报名无效。 4 下载打印:请考生在报名系统下载打印《西南财经大学2025年高校专项计划招生申请表》,由所在中学审核并签字盖章。 5 扫描上传:请考生将中学审核并签字盖章的《西南财经大学2025年高校专项计划招生申请表》扫描后,上传到报名系统,志愿状态显示为“待审核”时,报名完成。 (三)报名相关要求 1 考生应本着诚信的原则如实、完整填写申请表并提供真实准确的相关证明材料,所有要求本人签字的地方均须考生本人在材料上签名,如果是家长或其他人代替签名的将视同弄虚作假处理;中学应本着高度负责的态度审核考生的申请表及相关证明材料并签字盖章。 2 考生申请材料中存在虚假内容或者隐匿可能对考生产生不利影响的重大事实的,一经发现,取消其高校专项计划相应资格,并将有关情况通报生源地省级招生考试机构或教育行政部门做进一步处理;已经入学的,按教育部和我校相关规定处理。 3 上传的申请表编号与报名系统中的编号一致。 4 上传的材料应是清晰完整的扫描件,并按要求在指定位置签字或盖章。缺少材料,材料不完整,材料模糊难辨或材料漏签字、漏盖章者,视为报名无效。 5 考生确认志愿后若要修改申请材料,请自行取消志愿重新报名,取消志愿后相应的申请表将作废,考生须重新下载打印最新申请表并签字盖章后扫描上传。报名时间截止后考生不能再作任何修改。 6 我校高校专项计划审核以报名系统内上传的申请材料为准,不接收纸质材料。 审核及公示 对完成报名并经生源所在地有关部门户籍、学籍资格审核通过的考生,我校将组织专家对其申请材料进行审核,确定高校专项计划入选资格考生名单,于2025年5月25日前在我校本科招生网和教育部阳光高考信息公开平台公示,考生也可在报名系统中查询结果。公示无异议的考生取得我校2025年高校专项计划入选资格。 我校将根据入选资格考生生源分布情况、普通类招生计划投放情况等综合确定分省分专业招生计划,并通过我校本科招生网公布。 录取 (一)入选资格考生须参加全国普通高等学校统一招生考试,并按照生源地省级招生考试机构的相关要求,在高考志愿高校专项计划相应批次填报我校。 (二)入选资格考生投档成绩须达到生源地省级招生考试机构划定的本科第一批录取控制分数线;如本科批次合并划线,则按照省级招生考试机构划定的部分特殊类型招生参考录取控制分数线执行;新高考改革省份考生投档成绩须达到所在省市公布的部分特殊类型招生参考录取控制分数线,且符合专业选考科目要求。 (三)对于体检合格的进档考生,学校依据分省分专业招生计划、考生投档成绩及专业志愿,按“分数优先”的原则从高分到低分择优录取。考生投档成绩相同时,依次按照文化统考成绩总分(不含加分)、数学单科成绩、语文单科成绩、外语单科成绩、专业志愿先后顺序再次排序择优录取。 (四)录取时,我校可根据各省(区、市)入选资格考生报考情况及生源质量,对招生计划进行适当调整。 注:根据教育部《关于做好2025年重点高校招生专项计划工作的通知》(教学司〔2025〕6号)文件精神,往年被专项计划录取后放弃入学资格或退学的考生,不再具有专项计划报考资格。 学校实行奖、助、贷、勤、免、补、偿、减、保“九位一体”资助体系,关怀和帮助家庭经济困难学生,保障学生不因家庭经济困难而失学,促进家庭经济困难学生成长成才。 监督机制 (一)学校建立本科招生申诉、举报机制,及时回应处理各种问题,接受考生、社会的监督。监督电话(028)87092898(工作日9:00—12:00,13:00—17:00)。 (二)招生过程中出现任何违规行为,一经查实,依据《国家教育考试违规处理办法》(教育部令第33号)和《普通高等学校招生违规行为处理暂行办法》(教育部令第36号)严肃处理。涉嫌犯罪的,移送司法机关处理。 (三)学校纪委受理对学校有关部门及工作人员在招生工作中违规违纪行为的举报,并开展核查和处理。受理电话:(028)87092833。 联系方式 咨询电话:(028)87092355(工作日9:00—12:00,13:00—17:00)。 咨询地址:四川成都温江区柳台大道555号西南财经大学学生活动中心201办公室。 有关专业介绍等相关信息请见我校本科招生网,网址:https://zb.swufe.edu.cn/。 本简章公布后,若教育部相关政策有调整,学校将按照调整后的政策执行。 本简章由西南财经大学招生办公室负责解释。 西南财经大学 2025年3月
