根据《体育总局办公厅关于做好2026年高校保送录取优秀运动员有关事宜的通知》(体科字〔2026〕4号)文件精神,特制定北京体育大学2026年招收保送录取优秀运动员(以下简称“保送运动员”)工作办法,具体如下:






2026年1月19日12:00至23日12:00登录“中国运动文化教育网”(www.ydyeducation.com)或“体教联盟APP-体育招生”中的“运动员保送系统”(以下简称“保送系统”)进行报名。



获奖证书
● 符合保送资格的比赛获奖证书(电子版)。
身份证明
● 身份证(正反面电子版),如有曾用名的,还应提交本人户口本页(电子版)。
电子证照
● 电子证件照。
无犯罪证明
● 无犯罪记录证明。
以上材料通过保送系统提交,原件由运动员保存备查。




(一)
应按时参加生源所在地省级招生考试机构组织的高考报名(具体按各省级招生考试机构要求执行)。

(二)
应在报名截止前获得符合保送条件的运动员技术等级称号及相关运动成绩,相关信息可通过“运动员技术等级信息查询系统”查询。

(三)
报名过程中需补充(修改)报名材料的考生,须于2026年1月23日12:00前在报名系统中进行提交,逾期者取消2026年综合考核资格。

(四)
学校拟定于2026年2月1日进行综合考核,对取得合格成绩的考生予以公布,并于2026年2月4日17:00前完成其保送材料的初次审核。未通过我校初次审核的运动员可填报其他学校调剂志愿,调剂填报志愿时间为2026年2月5日12:00至7日12:00,逾期不予受理。

(五)
确保报名材料真实性,一旦发现弄虚作假,一律取消保送资格,并通报生源所在省级招生考试机构处理。严格按照时间报名,逾期不予受理。

(六)
运动员申请保送并被录取后,因个人原因放弃录取资格、主动退学或被开除的,原则上不得再次申请保送。

(七)
考生通过系统选择学校和专业,我校共设置运动训练、武术与民族传统体育、体育教育(教练员体育师资班)3个专业,具体介绍详见附件2。

(八)
2026年优秀运动员保送录取工作将根据报考生源实际情况和学校人才培养需求确定计划,依据综合考核成绩择优录取,实际录取人数以上级部门公示为准。

(九)
奥运优势项目、“三大球”和民族传统体育项目考生优先进入综合考核阶段;其他项目考生根据比赛成绩择优进入综合考核阶段。



根据《体育总局办公厅关于做好2026年高校保送录取优秀运动员有关事宜的通知》(体科字〔2026〕4号)文件要求,所有保送运动员均应参加学校组织的综合考核。学校根据综合考核成绩和学校选拔要求,确定拟录取保送运动员名单。
考核时间
● 拟定于2026年2月1日,具体时间以各组秘书通知为准。考生须保持手机畅通,注意接听学校的通知电话。
考核方式
● 我校拟将通过组织远程线上面试考核的方式进行综合考核。
考核内容
● 面试考核专家将结合运动员日常比赛、训练、学习等情况,考察运动员的思想政治素质和品德、技术水平、逻辑思维能力、表达能力等。其中足球、篮球、排球项目须按相关学院要求提交运动员本人技术视频,视频录制具体要求见附件3,视频提交截止时间为2026年1月26日前。
考核要求
● 1.考生进入视频考试室后,由秘书进行人脸识别,识别通过后开始面试。考生在规定时间内进行面试作答,作答结束后,专家在评分表上进行打分。考试室秘书需对视频会议内容进行录音录屏。各组面试专家不少于4人,考生最终成绩为去掉一个最高分、一个最低分后的平均得分。
● 2.如因考生网络原因断开连接,则考生自动排到面试小组最后一位,待本小组面试结束后再次按照正常程序重新面试。如再次断开,取消考试资格。
注意事项
● 1.参加本次考核并获得合格成绩的考生仅为通过学校资格初审,后续将由相关部门继续进行资格审核。最终拟录取名单以上级部门公示为准。
● 2.综合考核成绩满分为10分,低于6分者为综合考核不合格。
● 3.原则上我校不接收调剂考生。
● 4.考生应保持手机畅通,注意接听电话。如因考生个人原因无法联系而导致影响考核者,后果由考生自负。
● 5.考生应提前安排私人事宜和行程,确保2月1日全天均可参加综合考核线上面试,并确保所处环境整洁明亮、网络畅通,硬件(手机或笔记本电脑)电量充足、功能良好。
● 6.其他注意事项,以秘书通知为准。





联系
我们


联系地址丨
北京市海淀区信息路48号北京体育大学招生办公室
咨询电话丨
010—62989047(工作日上午8:00—11:00)
咨询邮箱丨
benzhao@bsu.edu.cn
招生网址丨
https://zs.bsu.edu.cn


北京体育大学2026年招收保送录取优秀运动员招生专业介绍.pdf
符合高校保送录取优秀运动员的竞赛项目及赛事目录(2026版).pdf
附件:
北京体育大学2026年招收保送录取优秀运动员招生专业介绍
符合高校保送录取优秀运动员的竞赛项目及赛事目录(2026版)
1.足球视频录制要求
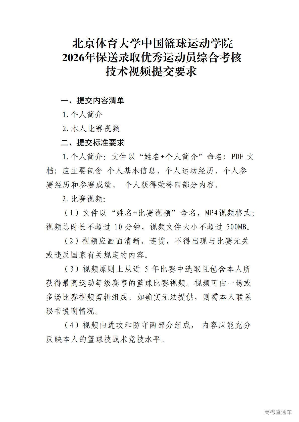
2.篮球视频录制要求
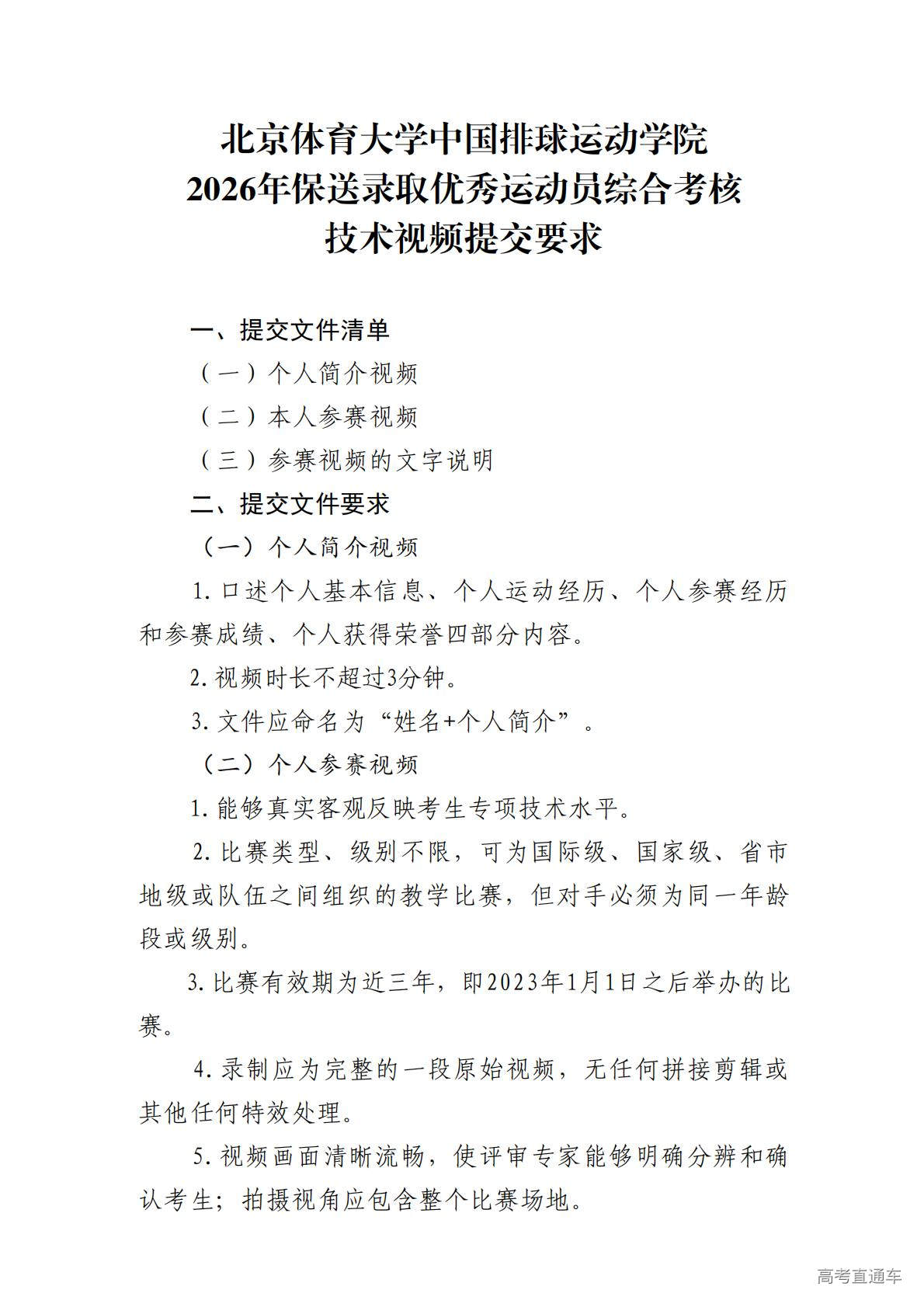
3.排球视频录制要求



























