在大一第一学期和大二第一学期,学生共有两次机会转入其他学院(专业)。 通过参加英语或数学能力考试,并结合在校成绩择优录取,部分专业需要进行二轮面试。 跨科类不接受转专业,如艺术、体育类不能转入文、理科专业; 按定向招生计划录取的学生,在学期间按录取专业学习,不得转专业; 同一年度本科第二批次招生录取的学生,不得转入第一批次招生录取的专业 (招生专业的具体批次见当年招生指南)。 转专业前后相关的课程修读问题可咨询相关学院的教务秘书、辅导员等。
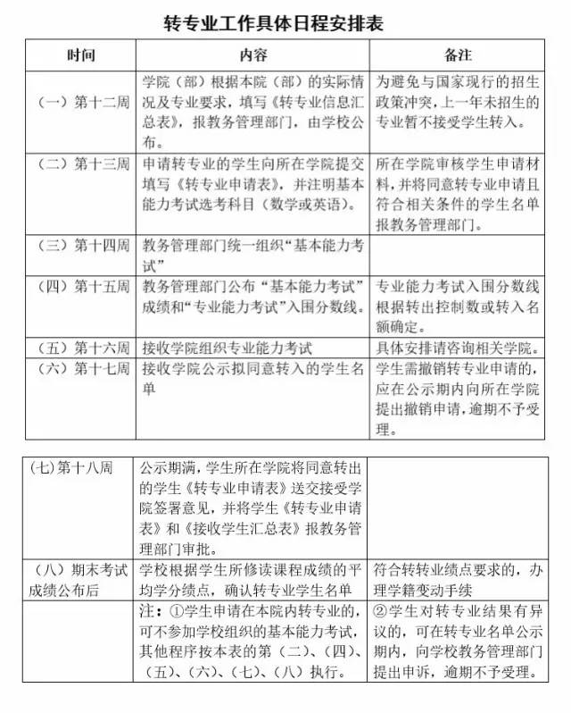
一、转专业的具体流程什么?
二、转专业对绩点有什么要求吗?
新生本学期所有修课程的平均学分绩点达到2.50以上(含2.50),老生第一至第三学期所修课程的平均学分绩点达到2.50以上(含2.50)(学生先行报名,待本学期期末成绩公布后,所有修读课程的平均学分绩点未达此要求者,转专业程序终止)。
三、转专业需参加的的考试内容是什么?
①基本能力考试:数学或英语,由学生二选一。
②专业能力考试:各专业专业能力考试科目及考试方式存在一定差异,详情可参考往年公文通发布的信息或到相关学院院办或教务处咨询。
注意:各学院各专业的两种成绩所占比重不一样。 学生转转业考试总成绩由基本能力考试成绩和专业能力考试成绩按一定权重合并计算,并以此排名。
四、转专业过程中对原专业学习和期末考试有影响吗?
在转专业工作实施过程中,学生仍须按原选课计划完成本学期的学习任务并参加期末考试。
五、为了避免转专业失败,一个人可以同时申请转入两个专业吗?
每位学生只能选择报转一个专业(或学院)。学生若申请转入目前尚未分专业教学的学院,只填写学院名;今后选择修读专业按学院的相关要求办理。
Q
六、转专业后原专业所获学分在新专业还有效吗?
学生转专业后,原已获得的课程学分符合转入专业培养方案规定的必修课要求的,经转入学院确认,予以承认;不符合要求的,可作为选修课学分。
七、转专业成功后还可以转回原专业吗?
经学校批准转专业的学生,不得再申请转回原专业就读。
转专业具体办法如下:深圳大学本科生转专业实施办法
