Ⅰ. 考核目标与要求
根据普通高等学校对新生文化素质的要求,依据中华人民共和国教育部2003年颁布的《普通高中课程方案(实验)》和《普通高中物理课程标准(实验)》,确定高考理工类物理科考试内容。
高考物理试题着重考查考生的知识、能力和科学素养,注重理论联系实际,注意物理与科学技术、社会和经济发展的联系,注意物理知识在生产、生活等方面的广泛应用,以有利于高校选拔新生,有利于激发考生学习科学的兴趣,培养实事求是的态度,形成正确的价值观,促进“知识与技能”“过程与方法”“情感态度与价值观”三维课程培养目标的实现。
高考物理在考查知识的同时注重考查能力,并把对能力的考查放在首要位置;通过考查知识及其运用来鉴别考生能力的高低,但不把某些知识与某种能力简单地对应起来。
目前,高考物理科要考查的能力主要包括以下几个方面:
1. 理解能力
理解物理概念、物理规律的确切含义,理解物理规律的适用条件以及它们在简单情况下的应用;能够清楚地认识概念和规律的表达形式(包括文字表述和数学表达);能够鉴别关于概念和规律的似是而非的说法;理解相关知识的区别和联系。
2. 推理能力
能够根据已知的知识和物理事实、条件,对物理问题进行逻辑推理和论证,得出正确的结论或做出正确的判断,并能把推理过程正确地表达出来。
3. 分析综合能力
能够独立地对所遇到的问题进行具体分析、研究,弄清其中的物理状态、物理过程和物理情境,找出起重要作用的因素及有关条件;能够把一个复杂问题分解为若干较简单的问题,找出它们之间的联系;能够提出解决问题的方法,运用物理知识综合解决所遇到的问题。
4. 应用数学处理物理问题的能力
能够根据具体问题列出物理量之间的关系式,进行推导和求解,并根据结果得出物理结论;能运用几何图形、函数图像进行表达和分析。
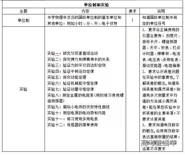
5. 实验能力
能独立地完成表2、表3中所列的实验,能明确实验目的,能理解实验原理和方法,能控制实验条件,会使用仪器,会观察、分析实验现象,会记录、处理实验数据,并得出结论,能对结论进行分析和评价;能发现问题、提出问题,并制订解决方案;能运用已学过的物理理论、实验方法和实验仪器去处理问题,包括简单的设计性实验。
这五个方面的能力要求不是孤立的,在着重对某一种能力进行考查的同时,也不同程度地考查了与之相关的能力。并且,在应用某种能力处理或解决具体问题的过程中往往伴随着发现问题、提出问题的过程,因而高考对考生发现问题、提出问题并加以论证解决等探究能力的考查渗透在以上各种能力的考查中。
Ⅱ.考试范围与要求
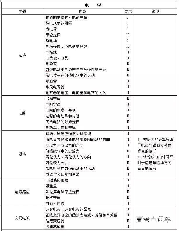
要考查的物理知识包括力学、热学、电磁学、光学、原子物理学、原子核物理学等部分。考虑到课程标准中物理知识的安排和高校录取新生的基本要求,考试大纲把考试内容分为必考内容和选考内容两类,必考内容有5个模块,选考内容有2个模块,具体模块及内容见表1。除必考内容外,考生还必须从2个选考模块中选择1个模块作为自己的考试内容。必考和选考的内容范围及要求分别见表2和表3。考虑到大学理工类招生的基本要求,各省(自治区、直辖市)不得削减每个模块内的具体考试内容。
对各部分知识内容要求掌握的程度,在表2和表3中用数字Ⅰ、Ⅱ标出。Ⅰ、Ⅱ的含义如下:
Ⅰ:对所列知识要知道其内容及含义,并能在有关问题中识别和直接使用。与课程标准中的“了解”和“认识”相当。
Ⅱ: 对所列知识要理解其确切含义及与其他知识的联系,能够进行叙述和解释,并能在实际问题的分析、综合、推理和判断等过程中运用。与课程标准中的“理解”和“应用”相当。
| 科目 | 考试大纲 | 大纲下载 | 专家解读 |
| 语文 | 点击查看 | 大纲下载 | 专家解读 |
| 文数 | 点击查看 | 大纲下载 | 专家解读 |
| 理数 | 点击查看 | 大纲下载 | 专家解读 |
| 英语 | 点击查看 | 大纲下载 | 专家解读 |
| 政治 | 点击查看 | 大纲下载 | 专家解读 |
| 历史 | 点击查看 | 大纲下载 | 专家解读 |
| 地理 | 点击查看 | 大纲下载 | 专家解读 |
| 物理 | 点击查看 | 大纲下载 | 专家解读 |
| 化学 | 点击查看 | 大纲下载 | 专家解读 |
| 生物 | 点击查看 | 大纲下载 | 专家解读 |
| 汉语 | 点击查看 | 大纲下载 | 专家解读 |
温馨提示:专家解读将陆续更新,请留意高考直通车APP的最新消息。
相关文章:





