北京大学、清华大学
中国人民大学、北京理工大学
中国农业大学、中央民族大学
北京师范大学、北京航空航天大学
在新高考改革下,选科成了关乎考生高考分数、未来专业选择和职业规划的重要事项。为帮助高一、高二同学精准规划,在选科之战中抢占高地,本文整理了39所985高校2024年高考“3+1+2”选科最新要求。各位家长重点参考!
注:篇幅较长,建议家长给孩子收藏下来,慢慢参考!
可以的,如广东明确:考生网上报名时需录入个人基本信息,含普通高中学业水平考试选择考科目报考信息。报名结束后,不可更改选考科目。
北京大学、清华大学
中国人民大学、北京理工大学
中国农业大学、中央民族大学
北京师范大学、北京航空航天大学
北京大学
清华大学
中国人民大学
北京理工大学
中国农业大学
中央民族大学
北京师范大学
北京航空航天大学
复旦大学、上海交通大学
同济大学、华东师范大学
复旦大学
上海交通大学
同济大学
华东师范大学
武汉大学、华中科技大学
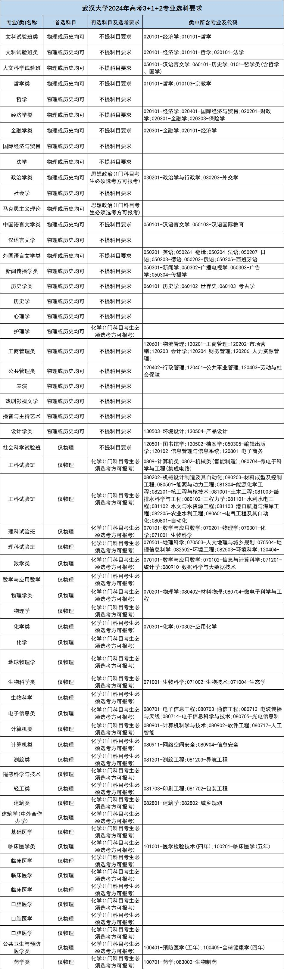
武汉大学
华中科技大学
南开大学、天津大学
南开大学
天津大学
大连理工大学、东北大学
大连理工大学
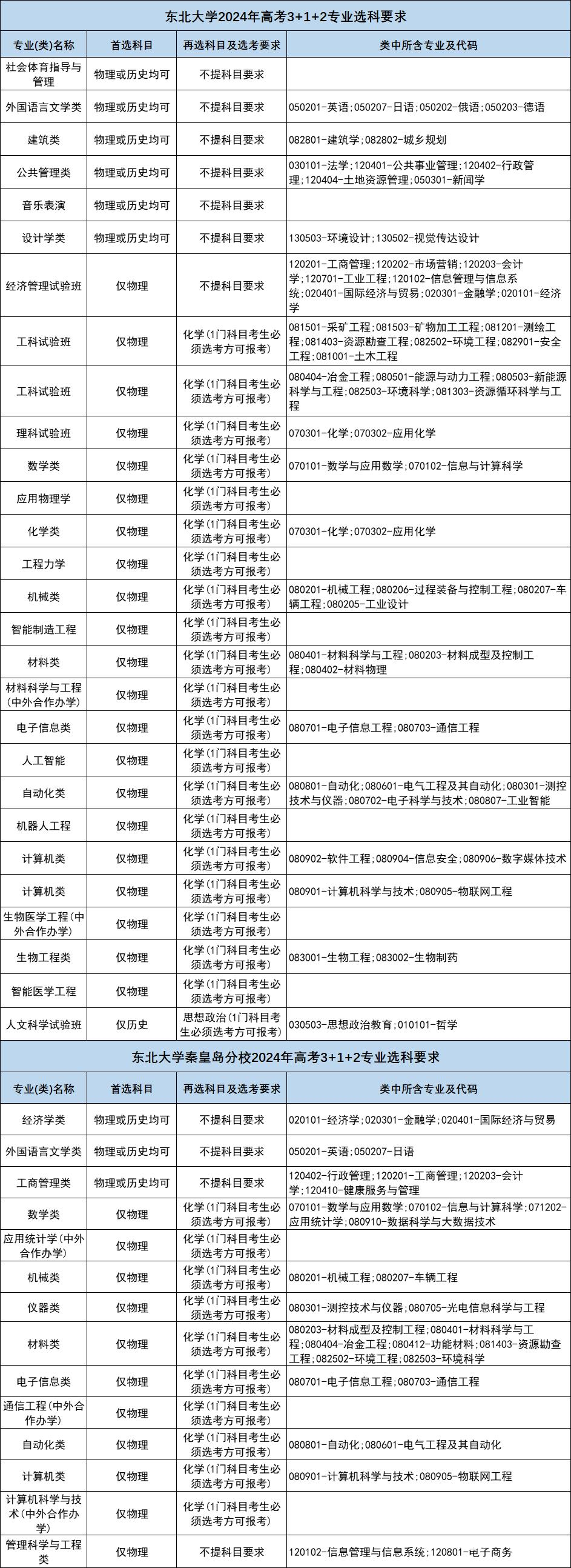
东北大学
吉林大学
吉林大学
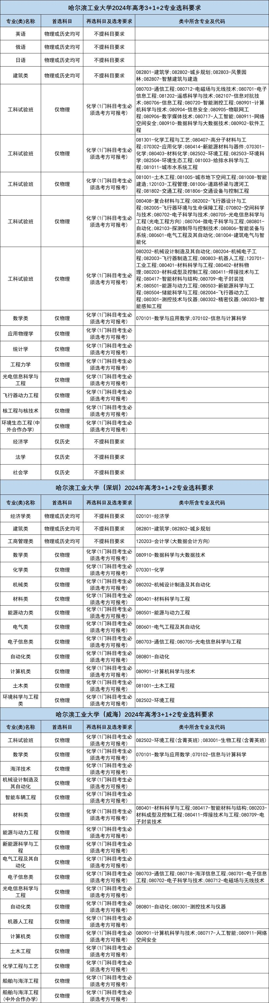
哈尔滨工业大学
哈尔滨工业大学
南京大学、东南大学
南京大学
东南大学
浙江大学
浙江大学
中国科学技术大学
中国科学技术大学
山东大学、中国海洋大学
山东大学
中国海洋大学
厦门大学
厦门大学
中南大学、湖南大学
国防科技大学
中南大学
湖南大学
国防科技大学
中山大学、华南理工大学
中山大学
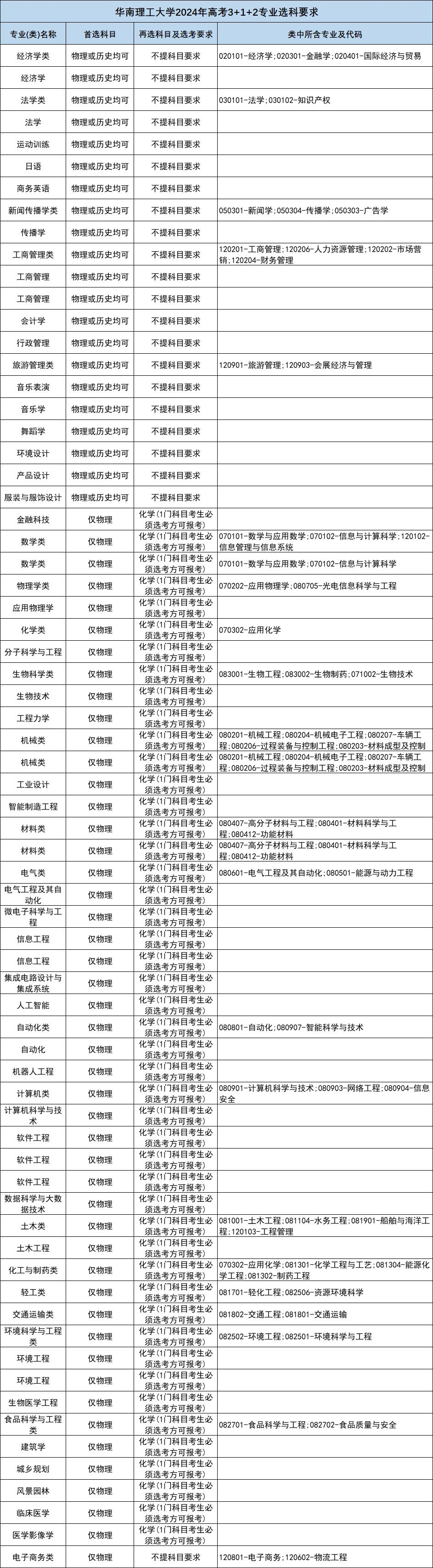
华南理工大学
四川大学、电子科技大学
四川大学
电子科技大学
重庆大学
重庆大学
西安交通大学
西北工业大学、西北农林科技大学
西安交通大学
西北工业大学
西北农林科技大学
兰州大学
兰州大学
结合39所985高校2024年拟招生专业选科要求,大多理工农医类专业均需选修“物理+化学”,想报考此类专业的考生一定要打好物理、化学基础。
哇哦!快加入高考直通车APP,发现更多精彩内容,与学霸一起交流学习吧!

