推荐阅读:
一、三省六部制最大限度追求“体制内的民主”
二、百家争鸣
1.百家争鸣中的“争鸣”
(1)天人之辩:孟子认为人性与天命相通,人性、天性都有仁、义、礼、智的特质。荀子提出“明天人之分”,强调天作为自然的客观性,同时“制天命而用之”,突出人利用和改造自然的能动性。
(2)性善性恶之辩:孟子是性善论者,认为人性本善,品质之所以会变坏,是环境影响,荀子认为人性本恶。
(3)德治、法治之辩:法家强调国君依靠国家权力实行法治,道家主张“无为而治”,顺乎自然,儒家要求统治者施仁政于天下。
(4)用兵寝兵之辩:墨子“非攻”思想,并不是一概反对战争,而是注意到了战争的正义性与否,儒家强调政治因素与民心向背对战争的影响。
(5)义利之辩:孟子继承孔子思想,把义、利对立起来,荀子冲破儒家义利观樊篱,将义、利与社会现实相联系,认为对利的追求为人的本性,但要有度,用礼制约束欲望。
(6)“富民”与“富国”关系:儒家推崇民富先于国富,富民与富国有机结合。道家反对统治者干预人民的经济活动。法家以富国立论,虽重视富民,但是以充实国库、富国强兵、开疆拓土为目的。
(7)国家体制:孔子心中理想模式为西周分封制下的政治体制与国家结构,通过亲疏、尊卑、贵贱、上下的严格划分来确立中央与地方的权利义务关系。道家主张松散的国家联盟,人民之间不相往来,法家主张专制集权,“事在四方,要在中央。圣人执要,四方来效”。
2.百家争鸣中的“共鸣”
(1)诸子立论的中心议题为如何得到统治者重视从而治理国家,重整社会秩序。
(2)诸子坚持己见,思想具有排他性,主张思想统一为社会秩序稳定的前提。
(3)强烈的托古心态,以古老的传统、先圣先贤的名号,增强本派学说的权威性。
(4)普遍主张立君为民、天下为公。突出强调君主存在的前提在于有助于实现天下苍生的福祉和利益。
3.百家合流:百家争鸣在前期和中期,表现为争鸣,后期则主要表现为合流。
(1)理论上的合流。如荀子的礼法并施思想。
(2)实践上的合流。当时的统治者出于自身需要,同时立几种思想作为治国的主导以及辅助思想,如汉代的外儒内法。
3.儒、墨、道、法思想的本质
(1)孔孟的以德治国方案的本质是道德救世。其途径是通过统治者及其附属的知识阶层榜样的力量,调动起人们心中向善的根基,使全社会都成为道德人,进而实现家庭和谐、社会和谐和对外和谐。西周初年的“礼治”是他们心目中的德治样板。
(2)墨子的以爱治国方案的本质也是道德救世,不过他的道德不是孔孟的忠孝仁义,而是全社会成员互相爱护、互相帮助之心。其途径是教育全社会成员都有“爱心”和爱的行动,建立政长系统和宗教信念以保证爱心的普遍实施,以爱维护社会秩序,实现和谐。
(3)老庄的“以道治国”方案的本质是理念救世。自然规律、社会规律和人们的心理变化规律都必须遵守,不可人为的予以破坏,这是他们的基本理念;为了追求人的精神自由,自然规律和社会规律必须遵守,这是他们的另一基本理念。遵守自然规律,实现“风调雨顺”;遵守社会规律,实现“国泰民安”;遵守心理变化规律,实现“心态平衡”,是他们社会和谐方案的基本内容。
(4)法家的“以法治国”方案的本质是制度救世。其途径是制定法律,建立执行法律的行政系统,激励民众正当的争取物质利益和精神需要,制裁民众有碍社会利益的行为,整个社会在权力制约下有序发展。
三、宋代文官政治的形成
两宋时期,文臣群体的政治地位不断提高,以科举出身为主体的文官队伍成为政治的中坚力量,独具特色的文官士大夫政治体制得以确立。
1.原因
(1)封建土地私有制得以迅速发展,租佃契约关系日益普遍,社会流动性空前加强,为宋代士大夫阶层登上政治舞台准备了条件。
(2)吸取前代武人拥兵自重而皇权式微的教训,确定了以文治国的方针。
(3)科举制度得到了较大发展,削弱了门第血统在科举中的作用,增加了寒门士人仕进的机会,使科举考试向整个社会敞开了大门。
(4)宋代教育事业得到了前所未有的发展,官学、私学的数量和规模都超过了前代,这既提高了社会整体文化水平,也为文官政治的确立奠定了基础。
2.表现:宋初最高统治者将兵权、行政权、财权集于中央,各路监司、各州的长官,大多重用文人,并以文人掌兵权,根除藩镇跋扈之祸。同时,宋初统治者又提倡文教,复兴儒学,扭转五代颓风,激励士大夫的忠义节气,养好士风。“兴文教,抑武事”,崇尚文治,奖励儒术是宋代基本国策。
3.评价
(1)积极:宋代文官制度使传统的贵族政治、武人政治从此基本上退出了封建中国的历史舞台;宋代文官制度使权力收纵自如,无尾大不掉之虞;宋代文官制度使书院兴起,学者辈出,经学、史学、文学、科学技术等均甚发达。
(2)局限:政出多门,效率低下;冗费增多,财政拮据;容易形成党争;头重尾轻,地方凋敝。
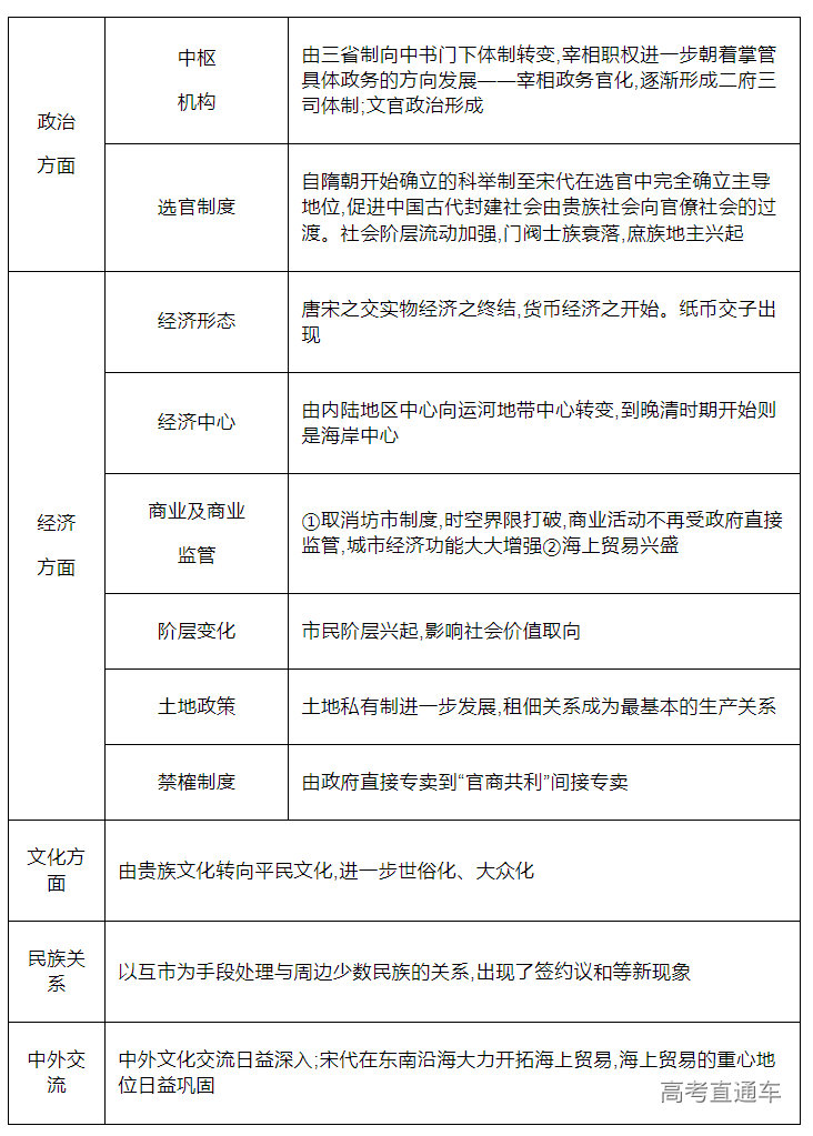
四、唐宋变革
五、市民阶层的概念、影响
1.市民阶层概念:“市民阶层”主要是指平民等级中的商人与手工业者。明中叶以后,商品经济日益发达,以商贾和百工为主体的市民阶层逐渐壮大,社会影响日益扩大。市民阶层所要求的商业社会的原则和封建传统体系产生冲突,既有经济基础的矛盾,又表现在上层建筑方面,从而影响到晚明社会的整体风貌。
2.市民阶层影响
3.史学界对中国古代市民阶层的一般情况的认识
(1)中国古代市民阶层的研究主要是对工商业者阶层的研究。
(2)对市民阶层在中国古代的社会地位等问题有初步的认识,如认为:
①中国古代的市民阶层只是集权专制体系中被统治的对象。
②在政治上处于边缘地位。
③专制政府只允许工商业者在有限的范围内发展。
④工商业者的力量在宋元特别是明清以后有所发展并努力寻求主流社会地位等等。
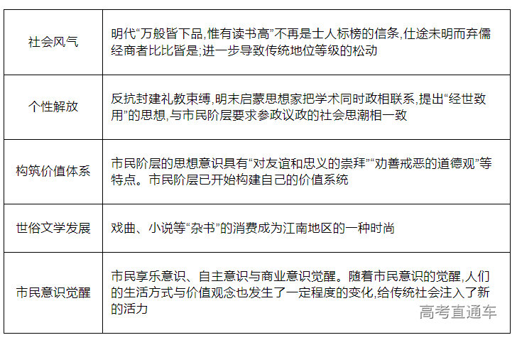
4.宋明市民文化
六、晚明大变局
所谓晚明大变局是指,在欧洲15、16世纪新航路开辟及早期殖民扩张背景下,由中国江南经济发展及全球白银流动所引发的晚明到清初的经济、军事及文化变局。具体而言:
1.经济变局:包括江南早期工业化(江南地区形成相互紧密联系的核心经济体,且以“核心——边缘”的方式辐射全国其他地区及海外地区,农村与城市手工业生产在整个经济中所占地位及比重的提高,商标品牌意识的出现)、白银内流(中国的白银主要来自于西班牙控制的美洲与经葡萄牙、荷兰转手贸易的日本)、海禁——朝贡体制的突破及早期全球化的“丝—银贸易”。
2.军事变局:主要指以热兵器军事革命为标志的中外战争(郑成功打败荷兰殖民者,收复台湾),它是大国在东亚国际秩序权力真空条件下经济利益冲突的必然产物。
3.文化变局:主要指以经济贸易为媒介所引起的西学东渐。
中国江南经济、欧洲新航路开辟、白银、贸易与军事冲突等是这场变局的核心要素,也是高考的关键词。除此之外,晚明白银内流与隆庆开关;晚明白银涌入与张居正“一条鞭法”赋税改革及江南农业作物向经济作物种植的转向;“丝—银贸易”下的江南市镇经济与奢侈风俗的变迁;白银引起的中英奢侈消费革命对比;白银涌入与女性地位的提升;白银与明末清初的政治危机、移民运动、改土归流的因果关系等,也成为当前学术热点,极有可能在高考中出现。
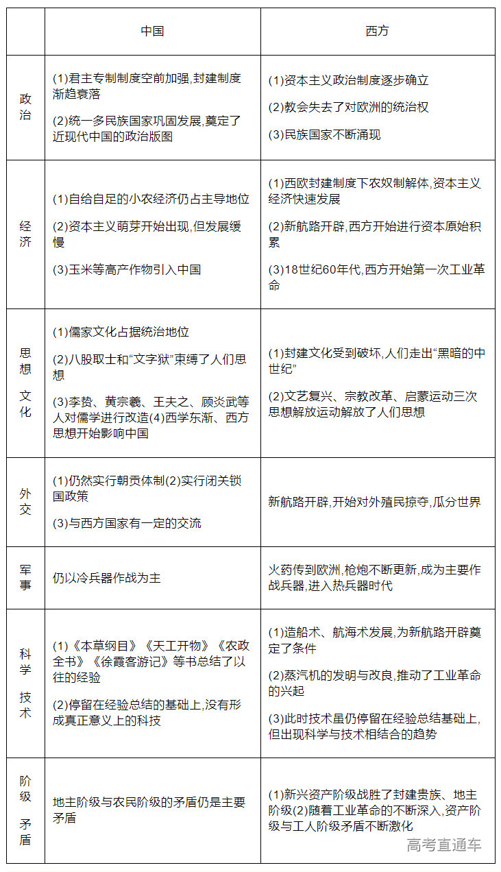
七、明清时期中西方差异比较
八、古代雅典政权机构简表
九、世界的发现与世界意识
地理大发现的影响
1.商业革命:以欧洲为中心的世界市场的雏形开始出现,世界贸易范围扩展,商业中心转移到大西洋沿岸,重商主义盛行,商业进步,出现价格革命(大量黄金、白银流入欧洲,导致货币贬值,封建贵族地位衰落,新贵族和资产阶级兴起,农民更加贫困)。
2.物种交流:扩大世界物种的交流,农业技术传播和农业发展。
3.世界市场:全球性经济关系的出现,洲际贸易发展。
4.社会领域:疾病的传播与医学的发展,世界范围的移民和新民族的形成,世界人种的新分布。
5.观念和知识的改变:海洋观念,重视海洋权益。促进医学、地理学、天文学和航海技术等的发展,人文精神进一步传播。
世界意识
1.内涵:主要是指站在世界的高度了解世界历史和当今国际社会、关注人类共同的命运、评价本国的地位和作用、认识自己的权利和义务的意识。它强调一国在处理问题时应把本国的发展同世界的发展联系起来,从世界格局的高度和人类历史发展的深度来思考问题。
2.具体内容
(1)世界整体意识。强调用整体史观去研究历史,而不是站在某一地区和国家的角度。1500 年以来,人类联系逐渐增多,今天的世界是一个不可分割的整体。
(2)世界多样化意识。多样化的核心是人类文明多样化。
(3)交流合作意识。各种文明要相互交流,互相帮助。
(4)和谐关爱意识。人类应互相关爱,与自然和谐相处。
(5)国际竞争意识。在世界分成国家、民族、地区的组织结构下,相互竞争不可避免。
十、两次工业革命的影响
1.生产技术的飞跃:手工生产被机器生产取代,人类创造物质财富的能力大大增强。
2.国际格局的变化:亚洲迅速衰落,非洲日益贫困,拉丁美洲发展停滞,东方从属于西方的局面逐渐形成。欧洲内部,较早进行工业革命的英国、法国、德国迅速崛起,俄国、奥匈帝国和西班牙则逐渐衰落。
3.社会关系的变革:新兴的工业资产阶级取代封建领主成为社会的主宰,社会贫富分化加剧,工人阶级不满足自己低下的经济和政治地位,奋起抗争,推动了民主化进程和社会分配方式的变化,资产阶级和无产阶级成为两大直接对立的阶级,社会矛盾尖锐,社会主义运动兴起。
4.科技教育的普及:科学技术进步,教育发展和普及,第二次工业革命期间,一般民众大都接受了较为完整的基础教育,国民素质进一步提高。
5.社会生活变化:提倡消费逐渐取代了传统的勤俭节约,新的消费观念、新的生活方式逐渐形成,城市取代乡村成为人们生活的主要场所,城市化成为一股历史潮流。
6.生存环境的恶化:煤炭大量使用污染了空气、水、土地等人类生存的要素,大大恶化了人类的生存环境,威胁了民众的健康。
十一、从朝贡体系到不平等条约体系的转变
一、“夷夏观念”
1.概念:华夷之辨,或称“夷夏之辨”“夷夏之防”,用于区辨华夏与蛮夷。古代华夏族群居于中原,为文明中心,因此逐渐产生了以华夏礼仪为标准进行族群分辨的观念,区分人群以礼仪,而不以种族,合于华夏礼俗者并与诸夏亲昵者为华夏、中国人,不合者为蛮夷、化外之民。
2.“夷夏之辨”在近代的嬗变
(1)从“夷”到“洋”的称谓以及涉外事务从“夷务”到“洋务”的变化,从本质上反映了中国人思想观念中对传统的“华尊夷卑”思想的纠误,反映了中国人对西方列强的重新定位,这是一个巨大的突破。
(2)从“宗藩体制”到“条约外交”的转变,是传统的“华夏中心论”“华夷朝贡体系”等观念走向没落的表现。
(3)具有近代意义的大民族观的萌生与形成,辛亥革命期间“夷夏之辨”重新被提起,目标直指清朝贵族,这是革命形势的需要。之后,在革命继续深入的过程中,民族革命、大民族精神被唤醒,即近代意义上的民族观形成。
二、晚清至民国时期外交体制的变化
1.1840年前清朝的外交体制:1840年以前,中国传统的涉外制度是“朝贡”和“理藩”制度,浸透着浓厚的“夷夏”观念,并没有专门机构管理涉外事务。理藩院既管理少数民族事务又管理涉外事务。礼部下设主客司和会同四译馆,负责外事礼仪接待及翻译工作。另外,鸿胪寺和军机处也参与对外事务。
2.晚清外交体制的变化
(1)专门性外交机构的设立:
①总理衙门:1861年,清政府成立总理衙门,成为办理洋务及外交事务的特设机构。总理衙门的设立,使清政府的内政与外交有了较为明确的分工。1901年,《辛丑条约》签订,总理衙门改为外务部,位列六部之上,标志近代中国外交体制的正式确立。
②南、北洋通商大臣:《南京条约》签订后,清政府先后设立五口通商大臣,后演变为南洋通商大臣(办理江浙闽粤内江各口通商事务)。另有北洋通商大臣,其前身为1861年设在天津的三口通商大臣(统管直隶、山东、奉天三省通商交涉事务,兼管北洋洋务等)。
③总理衙门和南、北洋通商大臣的设立,是中国近代外交体制的重大进步。官员在与外国人的交往中改变了传统的夷夏观念,开阔了视野,学习了近代科技知识,逐渐掌握了利用外交手段谋取本国利益的策略。外务部则建立了领事制度,厘定了派外使节职制,制定了外交规章,重用受过西式教育与留学西洋的人才,重视职业外交官的培养,在选拔官吏时较为强调专业知识,使得清末外交人员的素质大为提高,改变了中国外交官员对于世界形势、外交惯例懵懂无知的局面,较大地提高了工作效率。
(2)近代驻外机构的设立:第二次鸦片战争以后,在外国逼迫下,清政府允许各国在北京设常驻公使馆。1877年清政府在英国设立的领事馆是中国在海外设立的第一个领事馆,以后逐渐增多。清政府的外交体制逐步完备起来,走进国际社会,对促进中国与世界各国的文化、经济、科技等方面的交流、保护海外华侨利益,密切华侨与祖国的关系等方面有积极作用。
3.民国初期的外交改革
(1)拟订外交部组织法,制定《外交部官制》,创建了较为完善的外交人才培养体系。
(2)在外交人才的选拔上,废除前清时期的保举制,制定了外交官领事官任用暂行章程,把兼通一国以上外国语言规定为外交官录用的必要条件,进一步淘汰了清末外交官中的传统型外交人员。
(3)在驻外使领馆方面,收回驻外使团的人事任免权,规定领事按年度编制预算交外交部审核,经费按月拨发,理顺了驻外使领馆与外交部之间的关系。
三、晚清外交观念的转变
1.中西交往中的文书格式的变化。放弃“谕”“批”等居高临下的回复夷书定例,改用“照会”样式,这一样式很快被中英同类文书所仿效,成为其后清朝外交文书的重要范式。
2.中西方官方之间平等往来。以条约形式规定中西方官员间平等往来,如设立总理衙门作为外事管理机构。
3.对外派遣常驻使节。1860年《北京条约》签订后,各国先后派遣使臣常驻京城,以便直接与中国交涉。清政府开始遣使出洋,并在一定程度上了解了遣使出洋的具体操作模式。1877年,郭嵩焘作为清廷向外国派出的第一位常驻使节抵达英国。
十二、经世致用思想在近代的发展
一、中国近代经世致用思想的主要内涵
1.倡导学习西方。鸦片战争后中国思想界出现了一批潜心研究世界地理、历史以及研究西方社会的著作,开始了对富国强兵道路的探索。
2.对社会现实的批判。政治上,声讨腐朽政府的管理败坏,斥责当权官僚士大夫的昏庸和不作为。抨击文武官员们在严重的民族危机下粉饰太平、征逐歌舞的丑恶。在经济上,指出土地兼并造成贫富不均日益严重。文化上,谴责科举制度的刻板禁锢,认为当今的八股取士千篇一律,严重限制考生的思维,毫无用处。
3.极力提倡改革弊政。对农田占有、西北边防、科举官制等提出“改图更法”的主张。尤其对弊端最严重的漕运、盐政、河工和兵饷等改革特别关注。在改革漕运方面,积极倡导以海运代河运。在盐政改革方面,实行“盐票法”,实行食盐自由运销,政府抽税。对于治理黄河、防治水害方面,主张以治为主,以防为辅,加强治理海口。兵饷问题实质是财政问题,经世思想家们提出“除弊”“节用”“塞患”“开源”等措施,强调精兵简政。
4.身体力行,振兴实学。经世致用思想家们不仅勇于批判现实,倡言变革,还身体力行,从事致用之学的研究,力图振兴实学,开辟学术经世的道路。鸦片战争后,经世致用思想家们特别是龚自珍、魏源等继承和发展了清代复兴的今文经学的治学方法,他们对今文经学研究更加带有强烈的经世致用倾向。
5.关注边疆史地问题的研究。一些经世致用思想家们,抱着爱国之心,潜心研究边疆史地,目的是要巩固边防,抵御外侮。
6.出发点都是救国自强。近代中国,面临着内忧外患的严峻形势,知识分子为救国自强,沿袭传统的经世致用思想,企图寻找救国之路以实现大同理想。爱国主义是经世致用思想的主导。
二、中国近代经世致用思想的历史影响及其局限性
1.历史影响
(1)近代经世致用思想及其学术学风的导向,为有识之士探索救国救民的真理提供了积极的思想底蕴。这种以务实革新的思想和求真求变学风为标志的“经世”爱国传统,对后世有着广泛而深刻的影响。
(2)近代经世致用思想对西学的引进和传入有着积极的促进作用。
(3)经世致用思想的扩展和延伸,使近代中国的儒家知识分子群体发生了分化和改组,使得中国近代历史发展中各种各样的思想斗争此起彼伏,影响着近代中国社会发展的走向与脉络。
2.局限性
(1)经世致用思想只是局限于当时少数知识分子中,并未获得清朝当局的认同和社会的广泛共识。
(2)经世致用思想家们虽然对中国社会近代化等问题进行了积极的探讨,却未能形成大规模的运动,也没能取得实质性效果。
(3)经世致用思想虽然在一定程度上能够影响人们在抵御列强欺凌和救亡图存过程中不断探索,寻求真理,但它本身所固有的功利性、短视性、浅薄性,决定了它最终不可能作为一种先进的、行之有效的思想体系指导中国先进的知识分子找到一条御侮自强、救国救民之道。
3.“中体西用”模式在中国近代史上所产生的深刻影响
(1)人们在思想上开始由“传统”向“现代”嬗变。洋务派主张的“中体西用”在理论上已确认了西学的优越性和合理性,这也等于承认中学的不足,还有待于西学补充,从而“礼仪至上”的传统伦理价值观的绝对权威地位开始受到了动摇。
(2)动摇了僵化的传统教育体系。洋务派主张教育要务实,倡导益智救亡的教学宗旨。洋务派创办了新式学堂如湖北自强学堂、广东水陆师学堂、农务学堂等,教学内容不再局限于经文之学,增加西方的算学、绘画、矿物、医学及声、光、化、电等西艺。派遣幼童出国留学,培养精通西艺的专才,这些教育变革推动了中国近代文化教育的发展。
(3)引起了晚清社会生产关系的变化。在洋务派创办的民用工业中,如19世纪70年代开始举办的轮船、电报、纺织、煤炭、采矿和冶炼等民用工业企业。都普遍采用雇佣劳动,他们不仅大量招募雇佣工人,而且以私人投资为主,产品计价出售,有明确的获取利润的目的,进行的是商品生产,企业明显具有现代资本主义的生产关系。
十三、清末新政——“中体西用”指导下的清政府的自救运动
十四、中国近代民族主义
一、中国传统民族主义与西方近代民族主义的不同内涵
1.中国传统民族主义
(1)主要观点:一是华夏中心观,二是华尊夷卑观,三是建立在华尊夷卑观基础之上的“夷夏之辨”的观念。
(2)划分民族的方法:以文化上是否归附为标准,中国乃文明之国,非方位、界域、种族所限。
(3)中外关系基础:不是各国拥有各自的权利和义务,世界秩序也不是独立、平等的民族国家集合体,而是以中国为中心的同心圆,其他民族只是中国文化教化的对象。
(4)中国传统民族思想:基础包括两个方面,一是相信中国文化是最优秀的,二是认为这一优秀的文化是民族认同的最主要的甚至是唯一的符号。因此,在中国人看来,维护民族利益主要表现在维护中国的文化和制度,特别是纲常名教上。
2.西方近代民族主义含义
(1)指各民族建立政治实体和现代民族国家的历史过程。(2)是建立民族国家过程中所体现的理论、原则和理想。
(3)政治集团追求民族国家的行动。(4)民族成员的心理状态,即表现出对民族国家超越一切的高度忠诚和对本民族优越性的坚定信仰。
二、近代中国民族主义
1.原因
(1)外来侵略:帝国主义对中国侵略和压迫所造成的社会危机是近代民族主义产生的社会根源。
(2)原有传统:固有的传统民族主义成为近代民族主义思想的直接理论来源之一。
(3)西学影响:中国近代民族主义吸收了西方的进化论学说,把它变成了倡导民族自强自立、反抗帝国主义侵略和压迫的理论武器。
(4)主观奋斗:进步思想家、革命家为救亡图存而不懈奋斗。
2.内容
(1)恢复民族自强自信:恢复对中华固有文化的自信,可以说是近代民族主义最重要的内容。
(2)陶铸国魂,培养人民尚武精神:近代民族主义者们鉴于中国积贫积弱、屡受列强欺辱的现实,认识到改变文弱旧习,培养人民的尚武精神,增强国力的重要性。
(3)群体至上的国家主义:强调国家的独立和自由胜于个人的独立与自由,这是中国近代民族主义最具特色的理论内核。
(4)维护国家主权和民族尊严的反帝爱国内容。
(5)全面赶超西方:中华民族危机意识的不断加深,势必催发其强烈的赶超意识,这也成为中国近代民族主义独有的内容之一。
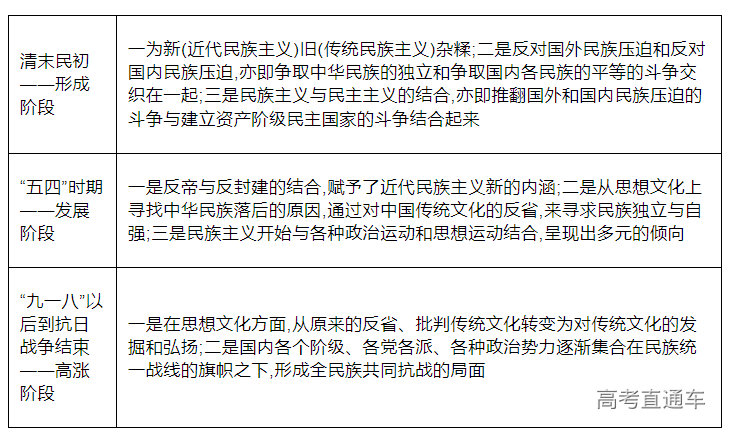
3.发展演变
4.中国近代民族主义发展的三个特征:
(1)反对帝国主义和封建主义的双重压迫。
(2)始终与民主主义、爱国主义结合在一起。
(3)与国际主义相结合,最终实现了马克思主义的中国化。
十五、西学东渐浪潮及其影响
一、中国古代的东学西渐
“东学西渐”是一个相对于“西学东渐”的反过程,是指古代中国对世界文明的贡献。近几年,随着中国改革开放的不断发展,国力不断增强,民族自信、文化自信逐渐增强,“东学西渐”逐渐成为史学研究的热门话题。“东学西渐”经历了三个高潮时期:
1.秦汉时期:我国历史上第一个鼎盛时期,也是“东学西渐”的第一个高潮期。在秦朝统一的基础上,汉代的社会经济与文化经过发展都达到了当时世界光辉的顶点。通过“丝绸之路”,中国商品可自长安经河西走廊,远达中亚、南亚、西亚,乃至地中海沿岸。随着漫长商道的开通,中国文化大量传入西方。
2.隋唐时期:我国历史上第二个鼎盛时期,也是“东学西渐”的第二个高潮期。唐代,中国至中亚、南亚、西亚的交通畅通无阻,中国商品远销西方,中外使者频繁互访,促进了中西方经济文化的交流,使中国文化不仅经西域传至阿拉伯与欧洲诸国,而且影响至深至远。
3.宋明时期:宋代中国科学技术有了极大发展,被认为是中国古代文化的“造极时代”。宋代广泛运用火药、印刷术、指南针,连同汉代的造纸术,这四大发明对世界文明作出了突出贡献,深刻影响了全人类的科学技术的发展与社会制度的历史变迁。明朝的造船技术世界领先,郑和七次下西洋,到达亚非30多个国家和地区,大大拓展了“东学西渐”的范围。
二、西学东渐的两次高潮
1.明末清初的西学东渐
16世纪中叶,欧洲耶稣会传教士相继来华,一种新颖的异质文化由此导入中国传统的文化系统,中西方文化的交流与融合揭开新的一幕。
(1)内容:传播基督教神学;传播文艺复兴以来的自然科学和人文科学。传播基督教是其目的,传播西方科学技术是其手段。
(2)作用:①传教士将西方文化引入中国传统文化系统,使中国人了解了西方的宗教、科技和人文,在中西方交往史上有积极意义;②开阔了中国人的视野,一些开明之士看到了中西方的差距,促使他们对中国的传统文化与社会现状进行反思,一定程度上影响了明末清初知识界的思想和学风变革。
(3)局限:耶稣会作为欧洲新教的反对派,他们没有输入文艺复兴以来最具革命性的文化成就,从达·芬奇到莎士比亚,从马丁·路德到伏尔泰、狄更斯等文化巨匠的信息就没有介绍到中国;明末清初西学东渐的小高潮,终因清政府的闭关锁国政策而销声匿迹。
2.清末民初的西学东渐
(1)特点:
①角色多样:或由政府规划(如清政府三次新政),或出于个人经历(如洪仁玕与《资政新篇》),或由西人主导(如近代来华传教士、商人、学者、使节等),或系华人策划(如维新派、革命派、激进派等政治派别)。
②时代主题鲜明:以改造中国为目的,以社会变革为主线,围绕着了解世界、求强求富、救亡图存、民主革命、科学启蒙等历史课题次第展开,依时兴替。
③方式多种:诸如兴学兴教、翻译西书、出版书籍、编辑报刊、派遣留学生和使节到海外学习或者工作等。
④内容丰富:涉及军事、科技、政治、经济、思想、文化、教育、社会生活等方方面面。
⑤历程层次分明:近代以来,西学的输入是一个由表及里、由浅入深、逐次递进、不断深入的过程。经历了一个以器物、技艺等物质文化为主转到以政治制度为主,再转到以思想、学术等精神文化为主的过程,从被动接受到主动选择的过程。
(2)影响:
①宏观上:源源而入的西学对近代中国的影响是全方位的,既深且巨。从倡导“中体西用”到输入“进化论”,从主张“共和革命”到呼唤“德先生”“赛先生”,从中西方文化论战到传播马克思主义,思想变革与思想解放的大潮此起彼伏,中国人在不断深化对自身认识的同时,也在深化对世界的认识,总之,西学的传入直接推动了近代中国沿着由传统而现代的轨迹节节嬗变,中国由传统社会逐步向现代社会转型。
②微观上:第一、第二次鸦片战争后,洋务派提出中体西用论,以图“借法自强”,使中国在现代化道路上迈出了器物变革的第一步;第二、甲午海战后,维新派从西方引入进化论,以求变法图强,推动了近代中国的思想启蒙和社会变革;第三、戊戌变法失败后,革命派提出了民主共和思想,推翻了清朝统治,建立起中华民国,使中国历史越出了改朝换代的旧轨。第四、新文化运动时期,中国出现了民主与科学、马克思主义等各种社会思潮,多种文化思潮的出现引发了中西方文化间的大论战,进一步推动了中国由传统社会向现代社会的转型。
十六、中国共产党在新民主主义革命过程中的努力探索与实践
十七、五四运动后中国社会思想
一、五四运动后思想界的发展状况
1.思想空前解放,欧美各种思潮流入中国。
五四运动给中国带来了深刻的影响,思想方面的变化最为突出,影响也更为深远,人们的思想空前解放,欧美的实验主义、自由主义、无政府主义、马克思主义等思想涌入中国,有很多思想甚至相互抵触,观点相反。这无疑是五四新文化运动时期思想界最突出的特点。
2.救亡的主题没有变化,救亡的主角却发生了改变。
五四新文化运动时期,各种思想都是作为挽救民族危亡的工具引进的,“救亡”的时代背景仍然没有改变。但是,传统知识分子逐渐从思想界的主角退下,较少受传统思想影响的年轻知识分子涌现,使五四新文化运动存在着偏激的倾向,但是也具有更彻底的战斗精神。
3.传统思想受到猛烈的冲击,也面临着转型的新机遇。
五四新文化运动时期,以儒学为代表的传统思想受到前所未有的冲击,但是,其忧国忧民的使命感和自强不息的民族精神却顽强地延续下来。一战给人类带来的灾难,促使中国知识分子反思西学,梁启超等近代儒学大师甚至提出用中国传统儒学改造西学,建立新的文化系统,传统思想在危机中面临着转型的机遇。
4.马克思主义逐渐成为新思潮的主流,以俄为师成为新的方向。
经历了喧嚣与沉淀,众多“主义”销声匿迹,马克思主义逐渐成为新思潮的主流。“以俄为师”逐渐成为中国社会的共识。中国共产党的成立和孙中山新三民主义的提出都受这一思想潮流的影响。
二、五四运动后中国社会的新气象
1.中国革命性质的变化:五四运动中工人阶级登上政治舞台,马克思主义得到广泛的传播,这些都预示着新民主主义革命的到来,中国近代民主革命面临着新的领导、新的方式、新的指导思想和新的前途。
2.国民的觉醒:这是五四运动引发的最显著的新气象。这种席卷全国,囊括各界的群众运动,在中国历史上是前所未有的,是国民觉醒的明确表示。在有的地方,青年学生还到农村做宣传,使一部分农民也加入这觉醒的行列。
3.社会团体的大量涌现:五四运动后,各种群众团体如雨后春笋,到处涌现。从大城市到中、小城市,学校、工厂、街市,各种行业,都有社会团体的组织。他们办报刊,做社会调查,讨论国内外大事,办平民教育,办宣讲团。
4.青年人个性解放的发露:五四运动大大激发了青年人个性解放的要求。他们从被动的受教育,变为主动的磨练自己。他们有的自动走出家庭,摆脱宗族、家族的压力,到学校,到各种团体中去求知识,求训练。五四时期,中国青年,主要是青年学生表现了前所未有的主动精神和创造精神。
5.移风易俗的新气象:五四时期,作为新文化运动的领导者之一,胡适率先示范,大胆进行婚礼丧礼的改革,各地效尤者,大有人在。
十八、资本主义经济政策的变化
一、资本主义经济政策的发展演变
1.重商主义:工业革命前,西方国家普遍采用重商主义经济政策,国家大力扶持资本主义生产方式,努力扩大出口,抑制进口,推动了资本主义经济的发展。
2.自由主义:第一次工业革命后,英国最早制定了自由主义经济政策,第二次工业革命后,美国和德国坚定地举起了自由主义的大旗。自由主义信奉“小政府、大社会”的理念,尽量减少对经济活动的干预,由市场自由调节社会经济。
3.凯恩斯主义:1929~1933年世界经济危机是对自由主义经济的沉重打击,之后美国首先摒弃自由主义经济政策,开始对经济进行全面干预。二战后,主张国家干预经济的凯恩斯主义进一步发展,成为西方国家制定经济政策的基本原则。
4.后凯恩斯主义:20世纪70年代的经济危机暴露了凯恩斯主义存在的问题,出现了国有企业效率低下、国家财政不堪重负的问题。之后,资本主义国家普遍减少了对经济的干预,压缩了国有经济的规模(私有化),使资本主义国家在20世纪90年代出现了经济的繁荣。
二、二战后西方资本主义经济的变化
1.对外政策上的非殖民化:二战后,欧美资本主义国家建立的殖民体系崩溃,殖民地国家纷纷独立,西方国家转而依靠雄厚的资本和技术优势继续剥削亚非拉国家,形成了不平等的国际经济秩序。
2.经济结构上的后工业化:二战后,西方国家大力发展以服务业为核心的第三产业,服务业成为国家经济的主导,西方传统工业向发展中国家转移,一方面有利于发展中国家的工业化进程,另一方面也造成了环境污染的转移。
3.居民生活上的逆城市化:二战后,由于科技进步和交通运输业的发展,大城市人口向小城镇或者乡村转移,缓解了城市的就业和环境压力,工业革命后,首次出现了逆城市化趋势。
4.资本结构上的社会化:二战后,股份制企业继续发展,随着股票市场的日趋完善,企业所有权进一步分散,单一所有者的企业成为个例,大部分企业成为社会的公共产品,资本社会化趋势更加明显。
5.财富分配上的国家化:二战后,随着福利国家的建立,国家通过各种税收等手段将社会财富进行二次分配,保证了社会低收入群体的基本生活需求,缓解了社会的贫富分化趋势,缓和了社会矛盾。
6.企业管理上的专业化:二战后,随着企业规模的不断扩大,企业的管理日渐繁杂,企业经营权与所有权日渐分离,一批经过专业培训的企业管理人员应运而生,大大提高了企业的经营管理水平。
十九、大国崛起
一、影响大国崛起的因素
1.经济因素:经济因素无疑是大国崛起的基础和最深层的原因。近代取得世界霸主地位的大国(英国、美国)在经济规模和生产力水平方面均达到世界领先。
2.社会因素:近现代大国成功崛起与其社会秩序相对稳定、国家认同感相对较强、公民参与国家管理的渠道畅通有很重要的关系。在这一方面,英国和美国是成功的代表。一战前的德国、俄国则是失败的代表,两国封建因素较多,社会矛盾尖锐。
3.政治因素:政治制度的现代化是大国崛起的重要因素,英国、美国建立了相对完善的民主制度,社会阶层的流动性较强,其大国崛起之路相对平坦。
4.外交因素:成功崛起的大国都把握甚至引领了当时的历史潮流,建立了与自身实力相符且能够得到较广泛支持的规则体系和价值观。比如,西葡开辟新航路、英美建立全球自由贸易体系等。
5.军事因素:军事因素在大国崛起进程中的作用,需要辩证看待:一方面,国防力量的提升和军事手段的运用对国家统一、国家利益的维护和拓展、民族意识的形成有积极的作用;另一方面,对军事手段的迷信和滥用,将其凌驾于国家经济、政治正常发展之上,则往往是导致大国崛起失败的重要原因。日本、德国有惨痛的教训。
6.文化因素:落后的文化禁锢了经济发展的空间,过度执着于意识形态也容易引起国家之间的对抗,中断经济发展的进程,吸收、融合世界先进文化是大国崛起的重要因素。
二、近代以来崛起的世界大国
近代以来出现了一批具有全球影响力的国家,随着世界形势的发展,这些国家的国际地位不断变化。
1.葡萄牙与西班牙的“海洋时代”:葡萄牙、西班牙分别开辟西欧—好望角—印度和西欧—美洲—印度的新航路。随着新航路的开辟进行早期的殖民扩张,16世纪确立海上霸权。但因为同为封建君主制国家,殖民掠夺的财富用在奢侈享乐上,没有转化为资本积累,因而衰落下去。
2.荷兰的“小国大业”:取代西、葡成为17世纪世界头号贸易强国,被称为“海上马车夫”。商业贸易的发展带动银行信贷业的发展,阿姆斯特丹在17世纪中叶成为国际金融中心。但只注重商业,不注重工业发展,并在与英国争夺殖民霸权的战争中战败,由此丧失了欧洲大国地位。
3.英国的“走向现代”:凭借着先进的政治制度(君主立宪制)、雄厚的经济基础(世界工厂)、领先的科技文化,英国长期居于世界霸主的地位。第二次工业革命时期,由于工业惯性、科学与技术结合不紧密等因素,英国资本主义经济发展速度放缓,两次世界大战,英国实力遭到巨大削弱。由于实力不断衰落,霸权不复存在。
4.法国的“激情岁月”:1789年法国大革命爆发至19世纪70年代,法国处于革命与复辟的动荡之中,1875年通过法兰西第三共和国宪法,最终确立共和制。由于法国社会动荡不安,以致资本主义发展缓慢,使其在与欧美其他大国的竞争中处于相对落后的地位。
5.德国的“帝国春秋”与日本的“大东亚计划”:两国都是通过改革走上资本主义道路的后起的资本主义国家,都保留了大量封建残余,都曾经受益于对外战争,使两国迷恋武力,最终都在第二次世界大战中被打败。
6.俄国的“寻道图强”与苏联的“风云新途”
(1)1861年农奴制改革开启俄国近代化,俄国走上迅速发展资本主义的道路,但是其改革不彻底,封建残余浓厚。
(2)1917年十月革命开启俄国历史新的一页,是俄国现代化进程中的里程碑。通过工业化、农业集体化运动,建立起斯大林模式,苏联迅速实现工业化。二战中击败德国法西斯,奠定了其世界大国的地位。二战后,斯大林时代积累的矛盾长期得不到解决,加之与美国的争霸加重了负担,最终苏联于1991年解体。
7.美国的“新国新梦”与“危局新政”
(1)政治:1776年,美国宣布独立。通过1787年宪法,最早建立起总统共和制政体。内战后通过的宪法修正案,废除奴隶制,肯定联邦法律至上性,维护了国家的统一与联邦制的巩固,推动美国经济发展。
(2)经济:第二次工业革命时期,美国资本主义经济迅速发展。1929年至1933年经济危机使美国经济遭到巨大打击,罗斯福新政在坚持市场经济体制的前提下,开创了政府大规模干预经济的新时代。二战后,美国引领第三次科技革命,20世纪90年代以来美国出现“新经济”的经济增长模式。
(3)对外:美国建国之初,形成“孤立主义”传统。二战期间,太平洋战争爆发后,促进世界反法西斯联盟的形成,推动世界反法西斯战争的胜利。二战后,美国成为资本主义世界头号强国,对外企图称霸世界,积极推行冷战政策;通过布雷顿森林体系和国际贸易体系,确立起资本主义世界经济霸权。
二十、二战后美国霸权下的国际经济秩序的特征及演变
1.特征:战后国际经济旧秩序是在广大发展中国家处于无权地位的情况下,按照发达资本主义国家的意志和需要建立起来的。其主要内容和特征是以不合理分工为基础的国际生产体系,以不等价交换为特征的国际贸易体系,以国际垄断资本占据支配地位的国际金融体系,以及受少数发达国家控制的国际经济机构,即资本主义在国际生产和流通领域里的垄断。
2.演变过程
(1)布雷顿森林体系时期的国际经济秩序
1946~1971年布雷顿森林体系时期的国际经济秩序是以美国为主导的,出现于冷战期间,主要是美国为了遏制苏联崛起而形成的。
①国际经济秩序确立的理论基础:霸权稳定论,即霸权国家必须控制原料、资本的来源、市场以及在高附加值产品的生产上具有竞争优势,其中心命题是国际经济秩序的维持需要霸权国家的存在。
②国际经济秩序演变的决定因素:
a.经济全球化。经济全球化,促使产业结构不断优化,生产资源、技术、劳务等生产要素在全球范围内实现优化配置,资本流动性和投资效率不断提高。发达资本主义国家在经济全球化进程中凭借其有利地位,力图通过维持现行的国际经济秩序,将广大发展中国家纳入他们主导的国际经济体系之中。
b.区域经济一体化。区域经济一体化有利于提升发展中国家在国际经济组织中的地位,减少国家之间的经济矛盾和贸易摩擦。然而,在区域经济一体化进程中,发达国家利用其在国际经济秩序中的有利地位,与发展中国家争夺世界市场和全球资源,使南北贫富差距进一步扩大,发展中国家更加“边缘化”,加剧了世界经济发展的不平衡性。
c.美元霸权。第一,美国通过输出美元向其他国家征收国际铸币税。第二,美国通过增发美元弥补国际收支逆差,将国际收支失衡的压力转嫁给其他国家。第三,美国拥有全球规模最大的资本市场和良好的投资环境,美国政府能够以较低成本获得国际融资。美元霸权战略已经渗透到世界各国,成为美国维护其世界霸权地位的手段和工具。
d.国际分工。产业部门之间的国际分工日益转变为产业内部的国际分工,以产品为界限的国际分工逐步转变为以生产要素为界限的国际分工;发达国家与发展中国家开始向以生产工艺和生产阶段为特色的专业化分工转变。分工领域开始向服务贸易等部门拓展;由国内市场调节的各部门、各企业间的分工逐渐过渡到由跨国公司协调的企业内部的分工。
(2)后布雷顿森林体系(牙买加体系)时代的国际经济秩序。
①20世纪70~80年代由美元危机引发的资本主义世界经济危机,导致资本主义世界的经济实力对比更为分散,形成美、欧、日三足鼎立的格局,结束了美国一国主导国际经济运行的时代,建立了主导世界经济、政治、安全事务的七国集团。
②削弱了美元的霸权地位,建立了牙买加国际货币体系,国际储备货币多元化。
③2008年爆发的世界金融危机进一步凸显了国际经济实力分配与国际经济秩序之间的失衡,发达国家在金融危机的冲击下,实力相对削弱,无力单独承担应对金融危机、恢复经济增长的重任,力邀新兴经济体共同参与世界经济信心的重建,发达国家与新兴经济体在二十国集团框架内加强合作,有效遏制了金融危机不断恶化的局面。二十国集团也成为全球经济治理的主要合作平台。
④新兴国家在国际货币基金组织和世界银行等国际金融机构中的投票权和发言权也得到大幅提升,国际地位进一步提高。
二十一、全球化过程中的问题与治理
一、全球化过程中出现的问题
1.经济危机。随着全球经济联系日益紧密,能源价格大幅攀升、金融秩序严重失控、大国经济明显衰退诱发全球经济衰退甚至危机的可能性增大。这种情况一旦发生,其传导的速度、影响的深度可能远远超过以往的世界经济危机。此外,气候变化、环境恶化等问题长期得不到有效治理,也会威胁全球与各国经济可持续发展。
2.社会动乱。全球化导致国家间和国家内部贫富差距扩大,国家内部社会矛盾有可能激化。如美、英、法等发达国家传统产业大量外移,失业问题突显。全球化还使各国国内因素与国际因素的联系与互动增强,国际问题诱发国内动荡、国内问题引发国际动荡的几率都在增大。
3.大国对抗。部分大国实行霸权主义,战略扩张,军备竞赛,遏制其他新兴国家。
4.地区动荡。全球化中边缘化的国家、霸权主义、恐怖主义、核扩散等,可能使21世纪头20年内地区热点不是随全球化深入逐步减少而是继续增多,使地区热点对全球安全形势的牵动作用增大,使国际形势在总体和平状态下局部动荡继续加剧。
5.文化冲突。全球化将使得各个民族的文化特质消长不等、 凸显不一。这不利于文化的发展,更不符合百花齐放、百家争鸣的文化演进原则。但随着经济全球化趋势的加快,不同文化、不同价值观、不同生活方式、不同信念,有些在相互冲突和撞击中形成了新质——世界大文化,有些则会改变本民族的生活方式、价值观念和文化特性。
二、逆全球化
1.表现
(1)自由贸易理念边缘化,贸易保护主义不断升级。(2)全球经济陷入持续的结构性低迷,下行风险和不确定性上升。美国和部分欧盟国家的移民、投资、监管和社会保障政策等去全球化趋势明显。(3)部分西方国家保守化内顾倾向加重,国家干预和管制极端化。
(4)主要大国回归国家主义立场,参与国际发展合作的意愿减退。
2.原因
(1)部分国家出现治理危机。这是逆全球化的内在根源,突出表现为公共政策减效失灵,国家治理能力、制度活力和创新不足。
(2)个别大国的霸权任性和责任缺失。(3)国家间发展更不平衡。(4)自由主义国际秩序陷入危机。
3.危害:一是引发全球经济衰退和金融贸易风险。二是影响全球价值资源分配。三是激化社会矛盾与政治不稳定。四是冲击和割裂国际政治关系。五是导致经济全球化减速甚至停滞。
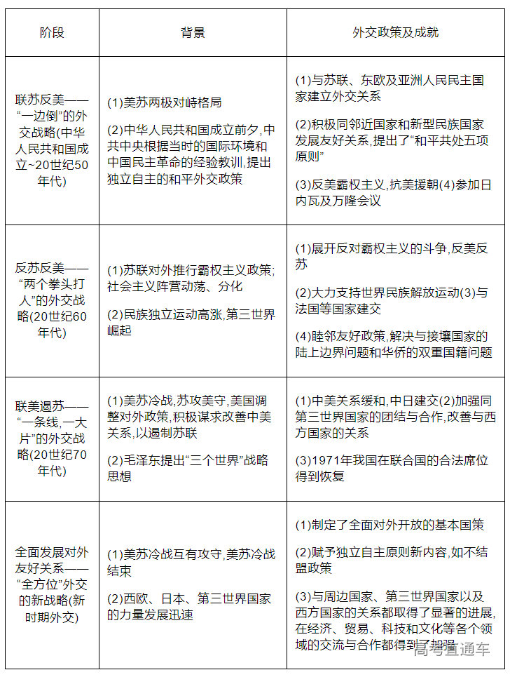
二十二、新中国外交政策的演变
二十三、近现代中国土地政策的调整
一、中国近代的土地制度的变革
1.太平天国的《天朝田亩制度》
(1)内容:废除封建地主阶级土地所有制,按人口和年龄平均分配土地;关于产品分配,每户留足余粮,其余归圣库。
(2)评价:是太平天国的革命纲领,突出反映了农民要求废除封建土地所有制的强烈愿望,是几千年来农民反封建斗争的结晶;但是,由于农民阶级的局限和时代的局限,具有空想性和落后性。
2.辛亥革命时期孙中山的“平均地权”(社会革命)
(1)内容:通过核定地价,征收土地税的办法逐步向地主收买土地,建立资本主义的土地所有制。
(2)评价:其目的在于消除贫富悬殊和阶级对立,为资本主义发展开辟道路,在一定程度上反映了资产阶级革命派对农民的同情,但它没有满足农民的土地要求,也不能调动农民参加革命的积极性。
3.土地革命时期共产党的土地革命路线
(1)内容:打土豪、分田地,废除封建剥削和债务,满足农民土地要求。(2)办法:依靠贫农、雇农,联合中农,限制富农,保护中小工商业者,消灭地主阶级,变封建半封建的土地所有制为农民的土地所有制。(3)影响:使广大贫雇农在政治上翻了身,经济上分到了土地,生活上得到了保证,提高了农民的生产和革命的积极性,推动了革命的发展。
4.抗日战争时期
(1)进行根据地建设——大生产运动(抗战时期中国共产党领导抗日根据地军民开展的以自给为目标的大规模生产自救运动);军垦屯田。
①目的:巩固农村革命根据地。
②影响:陕甘宁边区和敌后抗日根据地的大生产运动健康发展,成就显著。农业和工商业的产值迅速增长,人民负担大大减轻,军民生活明显改善。大生产运动使根据地渡过了严重的经济困难时期,为争取抗日战争的胜利奠定了物质基础。
(2)双减双交政策:
①内容:实行地主减租减息,农民交租交息的土地政策。
②影响:保留地主土地所有制,限制封建剥削,提高了农民抗日和生产的积极性,也利于联合地主阶级一致抗日。
5.解放战争时期
(1)内容:没收地主土地,废除封建剥削的土地制度,实行耕者有其田的土地制度,按农村人口平均分配土地。
(2)作用:极大地调动解放区农民的革命和生产的积极性,为解放战争迅速取得胜利提供可靠保证。
二、中国现代农村土地政策的五次变革或调整
1.中华人民共和国成立初期:1950~1952年的土地改革
(1)内容:颁布《中华人民共和国土地改革法》,废除封建地主土地所有制,实行农民土地所有制。(属民主革命范畴,消灭封建剥削,土地所有权属农民个体,仍然是私有制)
(2)影响:解放了农村的生产力,为农业生产的发展和国家工业化开辟了道路;同时也巩固了工农联盟和新生的人民民主专政的政权。
2.社会主义三大改造时期:1953年开始对农业的社会主义改造
(1)原因:小农经济难以满足国民经济发展的需要。(2)内容:把土地等主要生产资料由私有制变为公有制,并实行集体经营。
(3)影响:进一步提高了农业生产力,为社会主义现代化建设奠定了基础。
3.全面建设社会主义时期:1958年实行的人民公社化运动
(1)原因:党的主要领导人主观认为农业合作化的规模越大,公有化程度越高,越能促进经济的发展。
(2)影响:严重损害了农民的利益,挫伤了生产者的积极性。
4.改革开放新时期:实行家庭联产承包责任制
(1)原因:党中央正确总结了合作化和人民公社化的教训,作出实行经济体制改革的正确决策。
(2)内容:在坚持土地公有制的前提下,改变经营管理方式,实行分户经营、自负盈亏等。
(3)评价:极大地调动了农民的积极性,解放了农村生产力,推动了农业生产的发展。
5.改革开放纵深发展时期:实行土地流转
(1)含义:土地流转指的是土地使用权流转,是指拥有土地承包经营权的农户将土地经营权(使用权)转让给其他农户或经济组织,即保留承包权,转让使用权。
(2)原因:
①农村二、三产业的发展和劳动力的转移。
②镇、村非农建设项目的需要。
③农村产业结构调整,农业专业化、商品化发展的需要。
④家庭联产承包责任制的缺陷,不适应农业现代化发展的需要。
(3)意义:
①是改善村民的生活条件,实现共同富裕,缩小城乡差距的要求。
②有利于加快培养内部市场、扩大内部需求,培养农民的市场观念。
③搞活了土地的使用,有利于实现土地规模经营, 提高经济效益,推动我国农业的现代化。
④有利于进一步解放和发展农村生产力,推动农村改革向专业化、商品化、社会化发展。
⑤有利于优化农村资源配置,提高了土地利用率,降低农业生产成本,使农民获得更大利润。
⑥有利于促进农村产业结构的调整,促进非农产业和第三产业的发展。
⑦有利于农村富余劳动力流向城市,促进城市化发展。
二十四、中共十一届三中全会后经济体制改革的变化趋势
1.计划与市场:单一的计划经济—计划经济为主、市场调节为辅(计划经济与市场调节相结合)—有计划的商品经济(市场的作用加强)—社会主义市场经济。
2.所有制:单一的公有制—非公有制经济是社会主义经济的必要补充—非公有制经济是社会主义市场经济的重要组成部分—公有制为主多种所有制形式并存。
3.分配方式:单一的按劳分配—按劳分配为主、多种分配方式并存—按劳分配与按生产要素分配相结合—按生产要素贡献分配。
4.改革空间:从农村经济体制改革走向城市经济体制改革。
5.改革目标:从建立有计划的商品经济发展到建立社会主义市场经济。
6.市场经济深入:以大力发展非公有制经济,发挥市场的决定性作用等来不断深化改革。
7.市场经济配套:为经济体制改革提供政治、文化、社会、生态文明等方面的体制改革配套。
二十五、近现代中国社会生活的变迁
一、中国近代社会习俗变迁的原因及特点
1.原因
(1)变迁之根源——社会的变异性:鸦片战争以后,西方文明进入中国与中国传统文化呈现冲突与融合之势、新旧事物的摒弃与吸收之势。
(2)变迁之趋向——政治的导向性:一方面政治导向和政府政策直接引导社会习俗的变迁,另一方面在政府的有力推动下,以风俗改良为宗旨的社会团体应时而出,它们的宣传与政府的政策遥相呼应,促进社会习俗的变迁。
(3)变迁之催化——商业发展的趋利性:鸦片战争以后, “重商”政策开始推行,世人重商一度成为引领潮流的时尚,出现唯利是图、讲排场、比豪华、及时行乐和攀比等现象。
(4)变迁之前奏——思想的革新性:西方文明中新的文化价值观成为中国近代社会习俗嬗变的至关重要的思想基础;在资产阶级的这些自由、平等、博爱思想的浸润下,一种崭新的社会风俗开始出现。
(5)变迁之诱发——传教士的引导性:教会和教堂不仅成为传教士宣传宗教的圣地,也成为他们传播近代科学文化知识的殿堂。他们往往通过出版书刊、开办学堂、育婴堂、孤儿院、救济院和鸦片吸食者收容所等机构,来引导人们反对迷信、宣传科学,并对各种陋习加以批评,鼓励人们劝诫鸦片、提倡天足,并反对纳妾。
除此之外,洋货输入、传教灌输、租界展示、出洋考察以及民众的接受和传播,都在不同程度、不同层次中推动着近代民俗的变迁。
2.特点
(1)地域差异大:由于受到列强侵略的影响,近代社会生活的变迁最早出现于各通商口岸和沿海城市,并逐渐向内地渗透;最早开始于革命党人和社会的开明上层人物,并逐渐向一般的平民百姓转移。表现出半殖民地半封建社会的特点。
(2)过程缓慢:由西方引进。具有较强的殖民色彩,中西方社会习俗经历了由冲突到相互融合的过程,近代时期中西方文化,新旧文化并存、相互影响和渗透。
(3)水平不尽相同:断发易服运动较为迅速和彻底,不缠足运动起步早,但进展缓慢,沿海地区物质生活和社会习俗变化较快,但广大农村仍处于封闭、落后的状态,传统的风俗习惯坚如磐石。
(4)动力多种多样:每一次社会习俗的变化都与当时社会运动的影响息息相关,部分上层人物的倡导也起到了一定的社会示范作用,世界资本主义的发展及西方生产、生活方式的变迁和向中国的渗透是主要的外部因素。
二、近代民俗变迁的符号象征意义
就近代民俗象征符号而言,多样性与融合性、近代性与古代传承性、世界共同性与民族性,构成了转型时期民俗象征符号体系的时代特征。
1.近代民俗象征符号的多样性、融合性特征体现了近代社会转型时期的开放性和多元性。多样性指的是民俗象征符号样式的多样性,不仅有中国传统民俗的象征符号,而且又有西方民俗的象征符号;融合性则指近代民俗象征符号中的中西融合、传统与近代共生的特征。这典型地反映了近代社会转型期的多元性、开放性和包容性等特点。
2.近代民俗象征符号的近代性、世界共同性特征体现着近代转型期的社会进步。这种进步主要表现在如下几个方面:一是社会由封闭走向开放。二是西方近代工业文明逐渐在中国生根发芽。三是近代市民社会崛起,近代市民群落大规模出现。
3.近代民俗象征符号的民族性特征,体现了近代社会转型期民族文化传统的顽强延续性。民族性特征,指的是民俗象征符号的内容、式样都是中华民族所固有的、从先辈那里传承的那部分内容。中国传统文化适应了近代世界环境,而且其核心内容并没有因为适应而被丢掉,反而形成了中国文化的“世界化”、世界文化的“中国化”。









