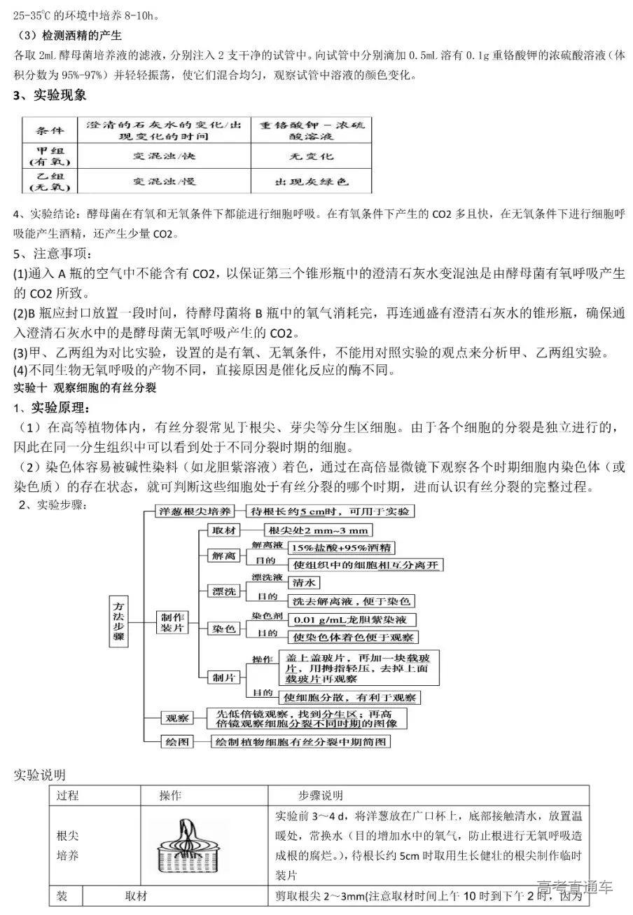
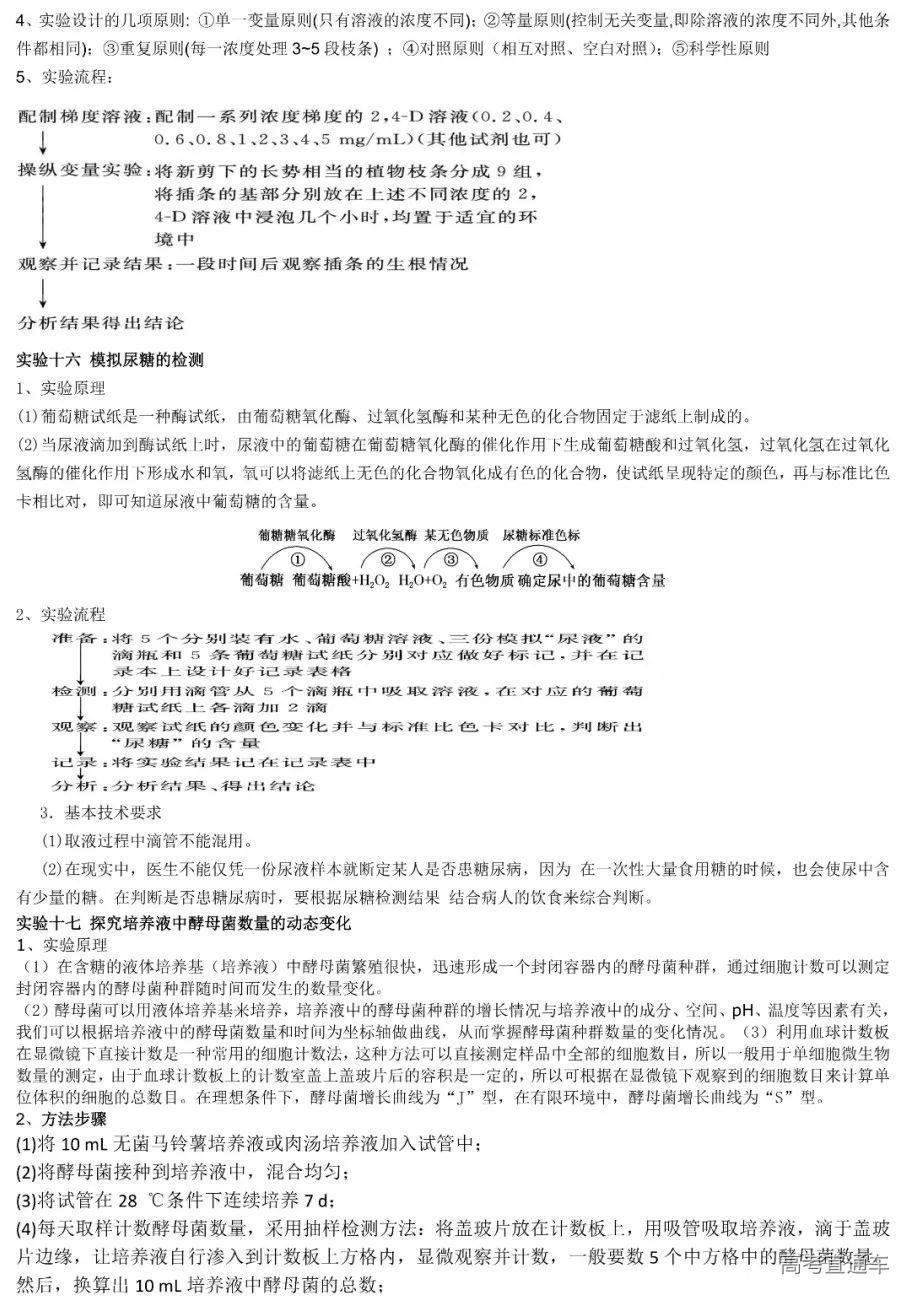
推荐阅读:
生物学名词术语是对生物学研究的对象、研究手段、生物学现象及生物的作用机制等的定义与描述。
在近年生物卷中,能否利用专业术语或恰当形式,对所提供的生物学事实进行简要地描述或解释是能力测试的一项重要内容。
但很多考生对生物学里的专业术语掌握不熟练,表达不规范。考生考前要强化对生物 学专业术语的记忆和运用, 答题时力求表达规范,简单明了, 使答案答到采分点上。
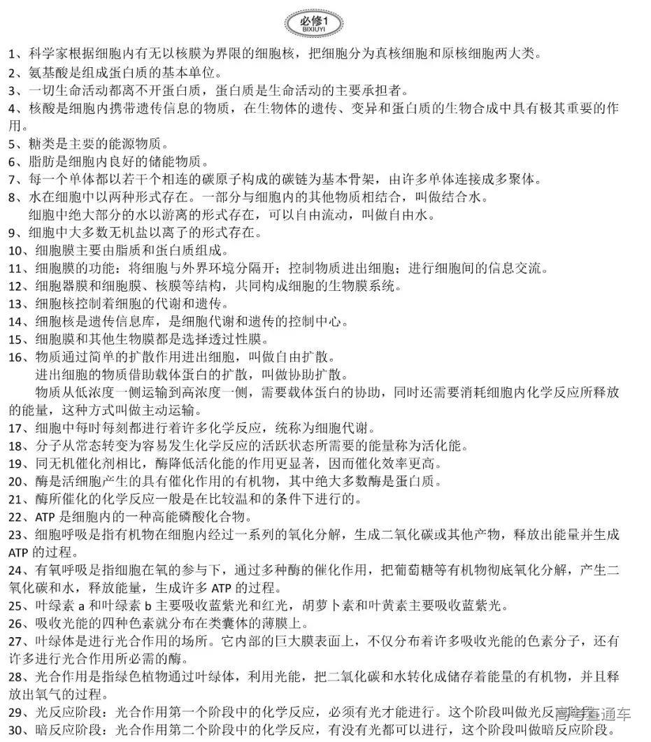
【第 1 讲】细胞的物质基础
大量元素,微量元素,最基本的元素,氨基酸,氨基,羧基,蛋白质,核酸,脱水缩合,肽键,二肽,多肽,肽链,核酸,DNA,RNA,核苷酸,糖类(单糖、二糖、多糖),脂质(脂肪、磷脂、固醇),甘油和脂肪酸,胆固醇、性激素和维生素 D,结合水,自由水,无机盐,生物大分子,单体,多聚体, 斐林试剂,双缩脲试剂,苏丹Ⅲ和Ⅳ,二苯胺,甲基绿和吡罗红,碘液。
【第 2 讲】细胞的结构基础
细胞,组织,器官,系统,个体,种群,群落,生态系统,生物圈,生命系统,病毒(噬菌体) 原核细胞,真核细胞,原核生物,真核生物,细胞学说,拟核,自养,异养,单细胞生物,多细胞生 物,细胞膜,细胞质,细胞器,细胞质基质,细胞骨架,差速离心法,叶绿体,线粒体,内质网,高 尔基体,核糖体,中心体,溶酶体,液泡,细胞核,生物膜系统,健那绿染液,核仁,核孔,核膜, 染色质,染色体,生物膜的流动镶嵌模型,糖被,渗透作用,原生质层,质壁分离和复原,选择透过 性,磷脂双分子层,载体蛋白,被动运输,主动运输,自由扩散,协助扩散,胞吞,胞吐。
【第 3 讲】细胞代谢
细胞代谢,活化能,酶,酶促反应,酶活性,高效性,专一性,ATP,高能磷酸键,高能磷酸化合物,ADP,吸能反应,放能反应,变量,自变量,因变量,无关变量,对照试验,实验组,对照组,无机催化剂。细胞呼吸,有氧呼吸,无氧呼吸,溴麝香草酚蓝水溶液,重铬酸钾溶液,丙酮酸,发酵, 酒精发酵,乳酸发酵,呼吸速率。光合作用,光反应阶段,暗反应阶段,化能合成作用,类囊体,二氧化碳固定,三碳化合物还原,光合作用强度,光合速率,净光合速率,真正光合速率,自养生物, 异养生物,NAD+,NADH,NADP+,NADPH。
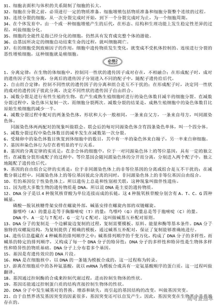
【第 4 讲】细胞的生命历程
细胞增殖,有丝分裂,无丝分裂,减数分裂,细胞周期,染色单体,纺锤体,赤道板,细胞板,精子,卵子,减数第一次分裂,减数第二次分裂,同源染色体,非同源染色体,精原细胞,卵原细胞, 初级精母细胞,初级卵母细胞,次级精母细胞,次级卵母细胞,极体,联会,四分体,交叉互换,自由组合,睾丸,卵巢,受精作用,细胞分化,细胞的全能性,基因选择性表达,干细胞,细胞衰老, 细胞凋亡,细胞坏死,端粒学说,自由基学说,细胞癌变,癌细胞,致癌因子,物理致癌因子,化学致癌因子,病毒致癌因子,原癌基因,抑癌基因。
【第 1 讲】遗传的分子基础
肺炎双球菌实验,S 型细菌,R 型细菌,荚膜,转化因子,噬菌体侵染细菌实验,DNA 分子双螺旋结构,碱基互补配对原则,DNA 半保留复制,边解旋边复制,解旋,解旋酶, DNA 聚合酶,基因,遗传信息,遗传效应,DNA 分子的多样性,DNA 分子的特异性,信使RNA(mRNA),转运 RNA(tRNA),核糖体 RNA(rRNA),基因的表达,转录,RNA 聚合酶,翻译,遗传密码(密码子),密码子简并,反密码子,中心法则,逆转录,逆转录酶,腺嘌呤,鸟嘌呤,胸腺嘧啶,尿嘧啶,胞嘧啶,同位素示踪技术,密度梯度离心,酪氨酸酶,细胞核基因,细胞质基因。
【第 2 讲】遗传的基本规律
融合遗传,颗粒遗传,性状,显性性状,隐性性状,相对性状,性状分离,显性相对性, 完全显性,不完全显性,遗传因子,显性遗传因子(显性基因),隐性遗传因子(隐性基因),等位基因,非等位基因,自花传粉,异花传粉,正交,反交,杂交,自交,测交,自由交配, 杂合子,纯合子,基因型,表现型,亲本(P),子一代(F1),子二代(F2),母本(♀),父本(♂),基因的分离定律,基因的自由组合定律,伴性遗传,XY 型性别决定,ZW 型性别决定,常染色体,性染色体,携带者,假说-演绎法,类比推理,遗传图解,遗传系谱, 隔代遗传,连续遗传,交叉遗传。
【第 3 讲】生物的变异、育种与进化
生物的变异,不遗传变异,可遗传变异,基因突变,镰刀形细胞贫血症,基因重组, 染色体变异,猫叫综合征,重复,缺失,倒位,易位,单体,二倍体,多倍体,染色体组, 单倍体,秋水仙素,花药离体培养,人类遗传病,单基因遗传病,白化病,囊性纤维病, 苯丙酮尿症,多基因遗传病,染色体异常遗传病,21 三体症合征(先天性愚型),遗传咨询, 产前诊断,基因诊断,人类基因组计划。
选择育种,杂交育种,诱变育种,基因工程,目的基因,基因的运载体,限制性内切酶,DNA 连接酶,受体细胞。
拉马克进化学说,用进废退,获得性遗传,自然选择学说,自然选择,生存斗争,适者生存,过度繁殖,物种,生物多样性,种群,基因库,基因频率,基因型频率,隔离, 地理隔离,生殖隔离,共同进化,生物多样性,基因多样性,物种多样性,生态系统多样性。
【第 1 讲】人体内环境稳态与免疫
体液,细胞外液,细胞内液,外界环境,内环境,血浆,血液,组织液(细胞间隙液),淋巴, 渗透压, 酸碱度,稳态,毛细血管,毛细淋巴管, 血液循环, 淋巴循环,消化系统, 呼吸系统, 循环系统 ,泌尿系统,神经调节, 体液调节,免疫调节,体温调节,水盐调节,免疫调节,免疫器官, 免疫细胞, 免疫物质,非特异性免疫,特异性免疫,体液免疫, 细胞免疫, 第一道防线, 第二道防线, 第三道防线, 病原体,艾滋病,吞噬细胞,T 细胞,B 细胞,浆细胞,效应 T 细胞, 记忆细胞,初次免疫反应,二次免疫反应,淋巴因子,抗体,溶菌酶,抗原,过敏反应 ,自身免疫病,免疫缺陷病,疫苗,免疫预防,器官移植。
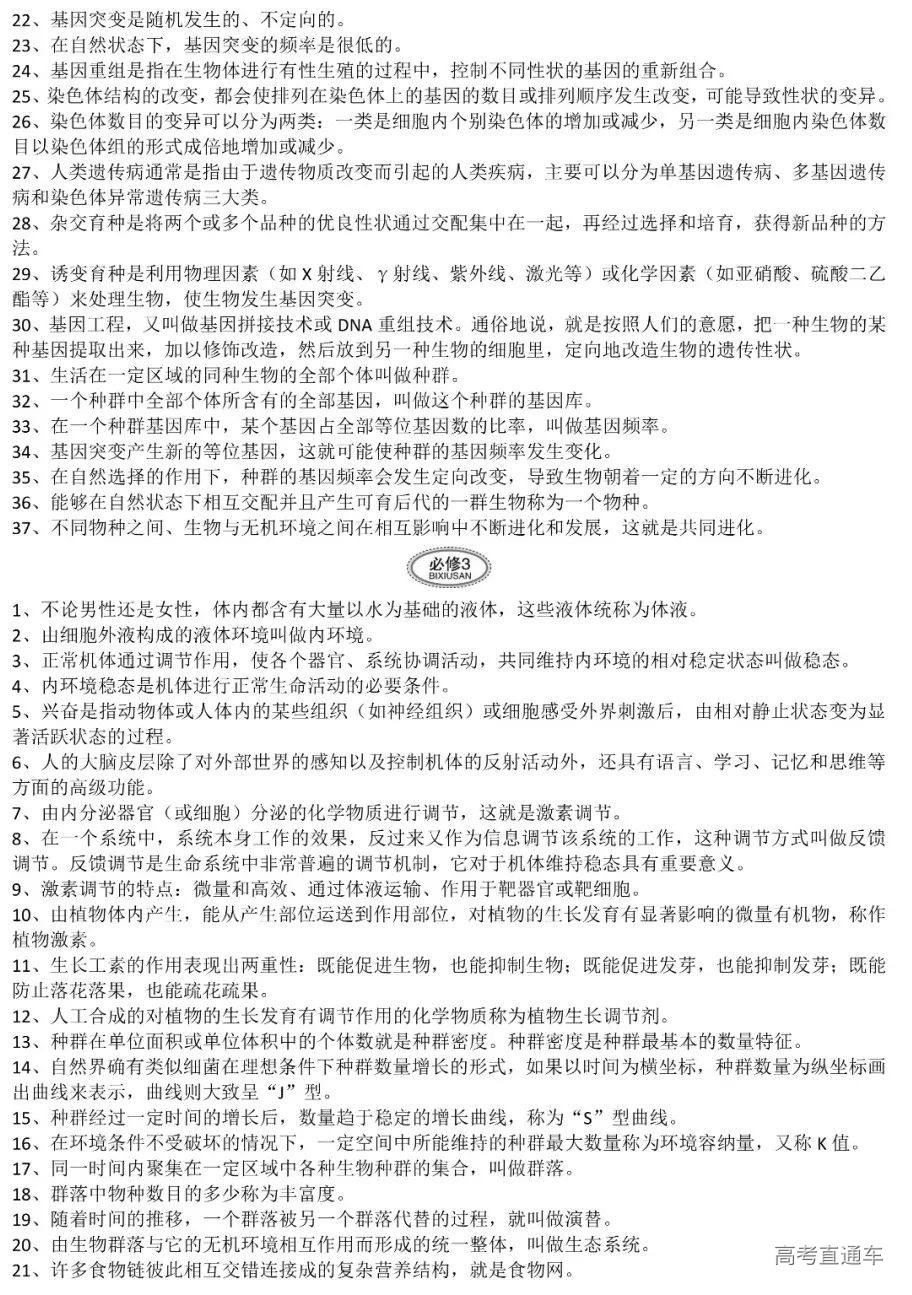
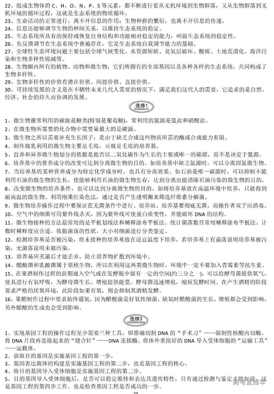
【第 2 讲】神经和体液调节
反射,反射弧,感受器,传入神经,神经中枢,传入神经,效应器,神经元(传入神经元、中间神经元、传出神经元),细胞体,树突,轴突,神经,神经纤维,神经末梢,兴奋,神经冲动,突触小体,突触,突触小泡,突触前膜,突触间隙,突触后膜,神经中枢,低级中枢,高级中枢,下丘脑,大脑皮层,脑干,小脑 ,脊髓,灰质,白质,言语区,运动性失语症, W 区, V 区 ,S 区, H 区,学习,记忆,瞬时记忆,短时记忆,长期记忆,永久记忆,促胰液素,激素调节,激素,内分泌腺,血 糖平衡调节,胰腺,胰岛,胰岛素,胰高血糖素,靶器官,靶细胞,反馈调节,正反馈, 负反馈,分级调节,下丘脑,促甲状腺激素释放激素,抗利尿激素,垂体,生长激素,促甲状腺激素,甲状腺,甲状腺激素,性腺(睾丸和卵巢),性激素,肾上腺,肾上腺素,肾上腺皮质激素,胸腺,胸腺素,呆小症,侏儒症,巨人症,肢端肥大症,地方性甲状腺肿(大脖子病),糖尿病。
【第 3 讲】植物激素调节
生长素,胚芽鞘,胚芽鞘尖端,琼脂块,植物激素,苯乙酸(PAA), 吲哚乙酸(IAA),形态学上端,形态学下端,预实验,向光性,向重力性,顶端优势,极性运输,非极性运输,赤霉素(GA),细胞分裂素, 乙烯,脱落酸,两重性,植物生长调节剂,浸泡法,沾蘸法。
【第 4 讲】种群和群落
种群,种群密度,逐个计数法,样方法,五点取样法,等距取样法,标志重捕法,黑光灯诱捕法,种群的出生率和死亡率,迁入率和迁出率,年龄组成(增长型、稳定型、衰退型),性别比例, 均匀分布,随机分布,集群分布,数学模型,环境容纳量(K 值),种群增长模型,“S”型曲线 , “J”型曲线 ,种内斗争,种内互助,群落,丰富度,种间关系,竞争, 捕食, 互利共生,寄生, 群落的空间结构,垂直结构,分层现象,水平结构,镶嵌分布,血球计数板,抽样检测法,取样器取样法,记名计算法,目测估计法,群落的演替,初生演替 ,次生演替,外来物种入侵。
【第 5 讲】生态系统与生态环境的保护
生态系统,生物圈 ,非生物物质和能量,生产者,消费者(初级消费者、次级消费者、三级消费者……),分解者,营养结构,营养级,食物链,食物网,能量流动,系统分析法,能量金字塔,能量传递效率,能量利用率,物质循环,生物地球化学循环,碳循环,温室效应 ,信息传递 ,信息 ,物理信息,化学信息,信息素,行为信息,生态系统的稳定性,抵抗力稳定性 ,恢复力稳定性,负反馈调节,生态系统自我调节能力,计划生育, 可持续发展 ,生物多样性,生物多样性的价值,潜在价值,间接价值,直接价值,就地保护,易地保护,自然保护区。
观察实验,鉴定试验,调查实验,模拟实验,验证实验,探究实验,定性试验,定量实验,实验目的,实验原理,实验假设和预期,实验材料和用具,实验思路,实验步骤和方案,实验结果, 实验结论,实验评价和修订,对照试验,对比试验,实验组,对照组,实验变量,自变量,因变量,无关变量,单一变量原则,对照原则,等量原则,科学性原则,平行重复原则,假说演绎法,类比推理,模型构建,物理模型,数学模型,概念模型,归纳法,系统分析法,显微观察法,显色法, 同位素标记法,离心法(差速离心、密度梯度离心)系谱分析法,社会调查法,家系调查法。
【第 1 讲】生物技术实践
发酵,酒精发酵,醋酸发酵,乳酸发酵,酵母菌,醋酸菌,毛霉,乳酸菌,亚硝酸盐,亚硝酸, 培养基,消毒,灭菌,接种,菌落,碳源,氮源,无菌技术,灼烧灭菌,高压蒸汽灭菌,琼脂,倒平板,稀释涂布平板法,平板划线法,接种环,涂布器,选择培养基,鉴别培养基,脲酶,纤维素酶,刚果红,临时保藏,甘油管藏,透明圈,细胞分化,细胞全能性,组织培养,外植体,脱分化, 再分化,愈伤组织,胚状体,四分体时期,单核期,生长素,细胞分裂素,芳香油,压榨,蒸馏, 萃取,水上蒸馏,水中蒸馏,水汽蒸馏,玫瑰精油,橘皮精油,乳浊液,胡萝卜素,浓缩,纸层析。
【第 2 讲】现代生物科技专题
基因工程,限制性核酸内切酶, 黏性末端,平末端,DNA 连接酶,质粒,基因载体,目的基因,基因文库,基因组文库, 部分基因组文库,CDNA 文库, PCR 技术, 基因表达载体,启动子, 终止子,转化,农杆菌转化法, 基因枪法, 花粉管通道法,显微注射技术, 感受态细胞, DNA 分子杂交, DNA 探针,放射性同位素,杂交带,抗原-抗体杂交,乳房(腺)生物反应器,工程菌, 干扰素,基因治疗,体外基因治疗,体内基因治疗,基因芯片,蛋白质工程;细胞工程,细胞全能性,植物组织培养,脱分化,再分化,愈伤组织,植物体细胞杂交,原生质体,微型繁殖,作物脱毒,人工种子,单倍体育种,体细胞诱变育种,胚状体,动物细胞培养,细胞贴壁,接触抑制,原代培养,传代培养,合成培养基,核移植,克隆,动物细胞融合,单克隆抗体,杂交瘤细胞,生物导弹;胚胎工程,排卵,精子获能,受精,顶体反应,透明带反应,卵细胞膜反应,卵裂,桑葚胚, 囊胚,内细胞团,原肠胚,囊胚腔,原肠腔,体外受精,人工受精,超数排卵,假阴道法,手握法, 电刺激法,培养获能法,化学获能法,试管动物技术,胚胎移植,胚胎分割,冲卵,胚胎干细胞, 孵化;实质性等同,治疗性克隆,生殖性克隆,基因身份证,基因检测,生物武器;生态工程,生态经济,物质循环再生原理,物种多样性原理,协调与平衡原理,整体性原理,系统学和工程学原理,系统决定功能原理,系统整体性原理,沼气工程,可持续发展,生态农业。
历年的高考评卷反映,丢分最多的是教材中最容易的基础内容。高三模拟考试也表明,学生对课本的事实、概念、原理等基础知识掌握得不牢,每次考试失分最多。
经过长时间的复习和考试,学生对课本的主要原理、主要结论有所忘记。高考前时间紧,内容多,不可能面面俱到去翻书,要结合考纲要求的知识内容和要求,结合基础问题去复习课本的基础知识,做到烂熟于胸。


















































