推荐阅读:
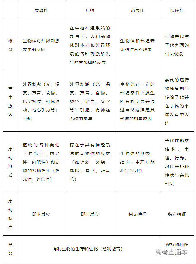
1、 适应性、应激性、反射、遗传性
2、 生长、发育和生殖
生长:指生物体体积由小到大的现象。结构上是细胞体积增大、数目增多;代谢上(本质上)是同化作用大于异化作用。
发育:是指由受精卵经细胞分裂、组织分化和器官形成,直至发育为性成熟的个体。其本质是机能的健全和完善。
生殖:产生后代。是生物体成熟后的一种特征,能保证物种的延续。
3、 生命的物质基础和结构基础
物质基础:核酸、蛋白质(组成生物体的化学元素和化合物);结构基础:细胞等。
4、 最基本元素、基本元素、含量最多的元素、大量元素、微量元素、主要元素、矿质元素、必需矿质元素
最基本元素:C 基本元素:C、H、O、N 含量最多的元素:O
大量元素:C、H、O、N、P、S、K、Ca、Mg 微量元素:Fe、Mn、B、Zn、Cu、Mo
主在元素:C、H、O、N、P、S
矿质元素:除C、H、O外主要由根系从土壤中吸收的元素
必需的矿质元素:N、P、S、K、Ca、Mg、Fe、Mn、B、Zn、Cu、Mo、Cl、Ni;
5、 细胞内结合水和自由水
结合水:与细胞内亲水性物质结合,不能自由流动,是细胞的组成成分。其多,则抗逆性强(抗旱、抗寒)。
自由水:游离形式存在,自由流动,参与生化反应(光合作用、细胞呼吸)等。其多,代谢旺盛,抗逆性弱。
6、 钠、钾、镁、铁、磷、氮、碘、钙、硫的作用
钠:维持细胞外液的渗透压。 钾:维持细胞内液的渗透压,保持心肌的兴奋性。
铁:构成血红蛋白的成分。 镁:叶绿素的成分。
磷:ATP、NADP+(辅酶Ⅱ)、磷脂、核酸等成分。
氮:蛋白质、核酸等的成分。 碘:甲状腺激素的成分
钙:骨、软骨的重要成分,血中Ca+能维持骨骼肌收缩的机能。
硫:蛋白质的重要组成成分。
7、 蛋白质、核酸
8、 纤维素、维生素、淀粉、糖元
纤维素:细胞壁的成分,属于多糖,在植物体内常见。
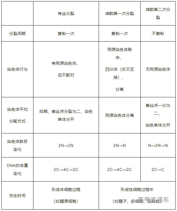
维生素:动物生长需要,动物自己不能合成,是由外界摄取的微量有机物,不是供能物质,是辅酶或辅基的一部分,有水溶性(Vc、VB)、脂溶性(VD、VA)两大类。
淀粉:植物细胞中的储能物质,属于多糖。
糖元:动物细胞中的储能物质,属于多糖。
9、 斐林试剂、双缩脲试剂
斐林试剂:0.1g/mLNaOH,0.05g/mLCuSO4混合后使用,目的是获得Cu(OH)2 。
双缩脲试剂:0.1g/mLNaOH先使用,0.01g/mLCuSO4后使用,前者提供碱性的反应环境。
10、细胞的显微结构、亚显微结构
显微结构:在学光学显微镜下能看到的细胞结构。包括细胞壁、细胞膜、细胞质、细胞核、叶绿体、线粒体、中央液泡等。
亚显微结构:在电子显微镜下才能看到的细胞结构。包括细胞膜的结构、多数细胞器及结构、细胞核的结构等。
11、细胞膜、核膜、细胞器膜的成分和联系
细胞膜、核膜包括:磷脂、蛋白质、多糖
细胞器膜:磷脂、蛋白质、多糖很少
内质网膜与细胞膜、核膜、线粒体膜可直接转化,与高尔基体膜通过小泡间接转化
12、细胞膜结构特点、功能特性
结构特点:具有一定的流动性
功能特点:选择透过性
13、细胞膜内、细胞膜上、细胞外所存在的蛋白质
细胞膜内:呼吸氧化酶(呼吸作用酶)、光合作用酶、溶酶体中的水解酶、RNA聚合酶、解旋酶、限制酶、血红蛋白等
细胞膜上:糖蛋白、载体、受体、HLA(组织相容性抗原)
细胞膜外:蛋白质类激素、抗体、消化酶、胰岛素、胰高血糖素、生长激素、催乳素、淋巴因子等被叫做分泌蛋白。
14、自由扩散、主动运输
自由扩散:物质从浓度高的一侧通过细胞膜向浓度低的一侧转运,如O2、CO2、甘油、乙醇、苯、脂溶性维生素等。
主动运输:物质从低浓度的一侧,通过细胞膜运输到高浓度的一侧,需载体蛋白质协助,消耗细胞代谢释放的能量(ATP)。如离子、葡萄糖、氨基酸等。
15、内吞作用、外排作用
内吞作用:大分子和颗粒性物质附在细胞膜上,膜内陷成小囊,物质被包围在小囊内,小囊与膜分离形成小泡进入细胞质。
外排作用:有些物质(分泌蛋白)在细胞膜内被膜包围形成小泡,小泡膜与细胞膜融合,并向膜外张开,使内含物排出。
16、哪些情况下膜发生融合现象
内吞、外排、分泌、受精、植物体细胞杂交、动物体细胞融合等。
17、线粒体、叶绿体
18、单层膜、双层膜、无膜结构的细胞器和细胞结构
单层膜:细胞膜、内质网、高尔基体、溶酶体、液泡
双层膜:线粒体、叶绿体、核膜
无膜:中心体、核糖体
19、细胞液、细胞内液、细胞外液
细胞液:一般是指植物细胞液泡中的液体,含色素等物质,因此质壁分离时用紫色洋葱就是因为细胞液呈紫色。
细胞外液:就人体和动物而言,细胞外的液体(主要包括血浆、组织液、淋巴),它们组成人体的内环境;而细胞内的液体就是细胞内液。
20、游离核糖体、内质网上的核糖体的作用
游离核糖体:合成存在于细胞内的蛋白质(如呼吸氧化酶、血红蛋白等)
内质网上的核糖体:合成分泌到细胞外的蛋白质(如消化酶、蛋白质类激素、抗体等)
21、染色体、染色质
染色质:细胞核内容易被碱性染料染成深色的物质,主要由DNA和蛋白质组成,在分裂间期呈丝状。
染色体:在分裂期,染色质高度螺旋化、缩短变粗成染色体。
染色体与染色质是细胞中同一物质在不同时期的两种形态。
22、原核细胞、真核细胞
23、细胞周期、分裂间期、分裂期
细胞周期:连续分裂的细胞,从一次分裂完成时开始,到下一次分裂完成时为止。
分裂间期:从细胞在一次分裂结束之后到下一次分裂之前。
分裂期:从这次分裂开始到这次分裂结束。
24、染色体、染色单体、同源染色体、四分体
染色体:染色质在细胞分裂过程中,由于高度螺旋化而形成的棒状结构。
在细胞分裂间期,一条染色体经复制后形成由两条染色单体构成的染色体,而染色单体的出现在前期。
同源染色体是指一条来自父方一条来自母方,大小形态一般都相同的两条染色体,其上可存在等位基因或相同基因,在减数分裂过程中,它有联会、形成四分体、分离等行为。
四分体是指联会的每一对同源染色体都含有四条染色单体,其中非姐妹染色单体可发生交叉互换。
25、分裂间期的G1、S、G2特点
G1期(DNA合成前期):是RNA和蛋白质合成旺盛时期,为DNA的合成准备条件。
S期(DNA合成期):是DNA完成复制的时期,也是发生基因突变的时期。
G2期(DNA合成后期):有活跃的RNA和蛋白质的合成,为纺缍丝的形成准备条件。
26、赤道板、细胞板
赤道板:分裂中期细胞 中央与纺缍体的中轴相垂直的平面,类似于地球上赤道的位置,是一个假想的平面。
细胞板:在植物有丝分裂末期,在赤道板位置出现的一个主要由纤维素构成的板状结构,由高尔基体产生,最终形成细胞壁。
27、有丝分裂、减数分裂
28、精子、卵细胞形成过程的区别
29、有丝分裂中、后期;减数第一次分裂中、后期;减数第二次分裂的后期
有丝分裂中期:染色体的着丝点排列在细胞中央的赤道板上,染色体形态、数目清晰。
有丝分裂后期:着丝点一分为二,染色单体分离,染色体数目暂时加倍,染色体组也加倍。
减数第一次分裂中期:配对的同源染色体的着丝点(四分体)排列在赤道板两侧。
减数第一次分裂后期:同源染色体分离(其上的等位基因也分离),非同源染色体自由组合(非等位基因自由组合)。
减数第二次分裂后期:着丝点分裂为二,染色单体分离,染色体数目暂时加倍,染色体组也加倍。
30、动植物细胞有丝分裂区别
31、具复制能力的物质或结构
DNA(质粒)、染色体、线粒体、叶绿体、中心体、病毒的RNA
32、解离、漂洗、染色的药液的作用
解离:用15%的盐酸和体积分数为95%的酒精(1:1)配制而成,3~5min,使组织中的细胞相互分离开来。
漂洗:用清水洗10min,洗掉盐酸和酒精,防止染不上色(因为碱性染料和酸性物质要反应)。
染色:用质量浓度为0.01g/mL~0.02g/mL的龙胆紫溶液(醋酸洋红液),3~5min,对染色体(染色质)进行染色。
33、细胞增殖、分化、癌变、衰老
细胞增殖:是生物体的重要生命特征,由其产生体细胞,补充衰老死亡的细胞;由它产生性细胞,经受精作用产生子代。它是生物体生长、发育、繁殖和遗传的基础。
细胞分化:在个体发育中,相同细胞的后代,在形态、结构和生理功能上发生稳定性差异的过程,是一种持久性的变化,伴随整个生命进程,在胚胎时期达到最大限度。
细胞的癌变:在致癌因子作用下,细胞不受有机体控制、连续进行分裂的恶性增殖细胞。细胞的畸形分化与癌细胞的产生有直接关系。癌变的原因是原癌基因被激活(即发生了基因突变)。
细胞衰老:是一种正常的生命现象,其有五个特征:(1)水分减少,体积变小,代谢减弱。(2)酶的活性降低。(3)色素积累。(4)呼吸减慢、核增大、染色质固缩、染色加深。(5)细胞膜通透性改变、物质运输功能降低。
34、细胞全能性的强弱
受精卵﹥有性生殖细胞(精子、卵细胞、花粉粒等)﹥体细胞(植物组织培养所用的体细胞一般选分裂能力较强的细胞)。一般来说,细胞分化程度越高,分裂的能力越低,全能性越弱。高度分化的细胞往往不在发生分裂增殖,如神经细胞、肌肉细胞、红细胞等。
35、酶、激素
酶:是活细胞产生的一类具有生物催化作用的有机物,化学本质是蛋白质或RNA。
激素:是生物体的一定部位或内分泌器官分泌的,在生物体内含量极少,但对生物的新陈代谢、生长发育具有重要调节作用,化学本质是蛋白质或脂质等。
能合成激素的细胞一定能合成酶,而能合成酶的细胞不一定能合成激素。
36、太阳能、脂肪、糖类、ATP
太阳能:根本能源、最终能源 脂肪:储备能源物质
糖类:主要能源物质 ATP:直接能源物质
37、ATP、ADP、RNA关系
ATP水解形成ADP产生的能量可直接用于各项生命活动;ADP从光合作用、细胞呼吸或其他高能化合物中获得能量形成ATP;ADP再水解形成的AMP(由一分子核糖、一分子腺嘌呤、一分子磷酸形成)是组成RNA的基本单位(腺嘌呤核糖核苷酸)。
38、四种色素的吸收光谱及作用
叶绿素a:呈蓝绿色。主要吸收蓝紫光和红橙光,吸收、传递和转化光能(少数特殊状态的叶绿素a分子具有转化光能的作用)
叶绿素b:呈黄绿色,主要吸收蓝紫光和红橙光、吸收和传递光能
叶黄素:呈黄色,主要吸收蓝紫光,吸收和传递光能
胡萝卜素:呈橙黄色,主要吸收蓝紫光,吸收和传递光能
39、叶绿体色素提取和分离实验中二氧化硅、碳酸钙、丙酮、层析液的作用
二氧化硅:为了研磨充分
碳酸钙:防止在研磨过程中叶绿体中的色素受到破坏
丙酮:溶解色素、提取色素
层析液:使叶绿体中的色素随层析液在滤纸上扩散过程中分离开来
40、光反应、暗反应的区别和联系
41、光能利用率、光合作用效率
光能利用率:是指单位土地面积上,农作物通过光合作用所产生的有机物中所含的能量,与接受的太阳能的比例。提高的措施有:延长光合作用时间、增加光合作用面积(合理密植)、光照强弱的控制、二氧化碳的供应、必需矿质元素的供应。
光合作用效率:是指绿色植物通过光合作用制造的有机物中所含有的能量,与光合作用中吸收的光能的比例。提高的措施有:光照强弱的控制、二氧化碳的供应、必需矿质元素的供应。
42、吸胀作用、渗透作用
吸胀作用:在未形成中央大液泡之前植物细胞的吸水,主要靠细胞的蛋白质、淀粉和纤维素等亲水性物质吸收水分(干燥的种子、根尖分生区细胞)。
渗透作用:水分子透过半透膜,从低浓度溶液向高浓度溶液的扩散(成熟的植物细胞)。
其发生具二个条件:一是半透膜、二是膜两侧溶液具有浓度差(物质的量浓度)。
43、原生质层、原生质体
原生质层:包括细胞膜、液泡膜以及这两层膜之间的细胞质(不包括细胞核和液泡内的细胞液),在植物细胞渗透吸水过程中,其可看成一层选择透过性膜。
原生质体:植物细胞去掉细胞壁后剩下的结构,只在细胞工程中使用此概念。
44、半透膜、选择透过性膜
选择透过性膜是由生命物质构成,其上还有载体,除具有半透膜的功能外,还能主动地、有选择地吸收物质(水分子可以自由的通过,细胞要选择吸收的小分子和离子也可以通过,而其他的离子、小分子(如蔗糖分子)和大分子都不能通过)。
45、合理灌溉、合理施肥
合理灌溉:就是指根据植物的需水规律适时、适量、少水高效的灌溉(原因是不同的植物需水量不同;同一种植物在不同的生长发育期,需水量也不同)
合理施肥:就是指根据植物的需肥规律适时、适量、少肥高效的施肥(原因是不同的植物对各种必需矿质元素的需要量不同;同一种植物在不同的生长发育期,对各种必需矿质元素的需要量也不同)。
46、水分、无机盐的运输、利用
水分的运输、利用:根吸收的水分,通过根、茎、叶中的导管,运输到植株的地上部分。其中只有1%~5%参与光合作用和呼吸作用等生命活动(其余经蒸腾作用由气孔散失)。
无机盐的运输、利用:随水分经根茎、叶中的导管运输到植物体的各个器官,进入植物体后有些能反复利用(如P、K、Mg)、有些只能利用一次(如Fe、Ca)。
47、完全营养液、缺X元素的完全营养液
完全营养液:含有植物生长所必需的矿质元素的培养液
缺X元素的完全营养液:缺乏某种植物生长所必需的矿质元素的培养液
通过用这两种营养液培养植物的对比,可确认某种元素是否是植物生长所必需的矿质元素,这种方法叫溶液培养法。用完全营养液培养植物叫全素培养。用缺X元素的完全营养液培养植物叫缺素培养。
48、必需矿质元素、非必需矿质元素
必需矿质元素:除去某一种矿质元素后,植物的生长发育不正常了,而补充这种矿质元素后,植物的生长发育又恢复正常的状态,这样的矿质元素是植物必需的矿质元素。
非必需矿质元素:除去这种矿质元素后,对植物的生长发育没有任何影响。
49、影响水分、无机盐吸收、影响光合作用、呼吸作用的因素
影响水分吸收的因素:外界溶液的浓度、蒸腾作用的强弱等。
影响无机盐的吸收的因素:内因:遗传因素(决定细胞膜上载体的数量、种类,从而影响对离子的选择性吸收)、外因:温度、PH及土壤的通气状况(O2量)(主要是影响呼吸作用导致供能差异从而影响离子的吸收)、土壤溶液中该离子浓度等。
影响光合作用的因素:光照强度、二氧化碳的浓度、温度、矿质元素等。
影响呼吸作用的因素:温度、氧气的浓度、二氧化碳的浓度、含水量等。
50、无土栽培、植物组织培养、动物细胞培养、微生物培养所需培养基的成分
无土栽培:水、植物必需的矿质元素
植物的组织培养:水、矿质元素、蔗糖、植物激素(生长素、细胞分裂素)、有机添加物(氨基酸、)固体培养基、[需在离体状态下培养]
动物细胞培养:水、无机盐、葡萄糖、氨基酸、维生素、动物血清[需取动物胚胎或幼龄动物的器官或组织]、液体培养基
微生物的培养:水、无机盐、碳源、氮源、生长因子
51、水分吸收原理、矿质元素吸收原理
水分吸收原理:吸胀作用(因含有亲水性物质)、渗透作用(具有半透膜,膜两侧溶液具浓度差)
矿质元素吸收原理:主动运输
52、糖类、脂肪、蛋白质代谢终产物、消化终产物
代谢终产物(氧化分解产物):糖类—CO2、H2O;脂肪—CO2、H2O;蛋白质—CO2、H2O、尿素
消化终产物:糖类(淀粉)—葡萄糖;脂肪—甘油、脂肪酸;蛋白质—氨基酸
53、三在营养物质代谢的关系
(1)糖类、脂质、蛋白质之间是可以相互转化的
(2)糖类、脂质、蛋白质之间的转化是有条件的(糖类供应充足才可以大量转化为脂肪)
(3)糖类、脂质、蛋白质之间还相互制约的(糖类、脂肪摄入不足时,体内的蛋白质的分解增加,反之,则分解减少)。
54、必需氨基酸、非必需氨基酸
非必需氨基酸:在人和动物体内能够合成的氨基酸,一般可在酶的作用下(如谷丙转氨酶)经氨基转换作用合成。
必需氨基酸:在人和动物体内不能够合成,必须来自食物的氨基酸(苯丙氨酸、亮氨酸、异亮氨酸、苏氨酸、色氨酸、缬氨酸、甲硫氨酸、赖氨酸)。
55、氨基转换作用(转氨基作用)、脱氨基作用
氨基转换作用:把氨基酸的氨基转移给其它化合物,以形成新的氨基酸的过程
脱氨基作用:将氨基酸分解为含氮部分和不含氮部分的过程(其中含氮部分可在肝脏转变成尿素而排出,(经肾以尿液形式排出)不含氮部分可氧化分解为CO2和H2O,也可转变为糖类和脂肪)。
56、糖类、脂肪、蛋白质利用的先后顺序
正常情况下,主要是由糖类氧化分解供能;当糖类代谢障碍,供能不足时,才由脂肪和蛋白质氧化分解供能;当糖类和脂肪摄入量都不足时(或长期饥饿时),体内蛋白质的分解会增加,反之,则分解减少。
57、肌糖元、肝糖元
肌糖元:血糖进入骨骼肌可合成肌糖元,肌糖元不能水解产生葡萄糖,只能无氧分解形成乳酸,乳酸随血液进入肝脏转变成丙酮酸,再由丙酮酸氧化分解供能,也可形成新的肝糖元或葡萄糖,还有少量乳酸随血液到肾脏,随尿排出。
肝糖元:血糖进入肝脏后可合成肝糖元,肝糖元水解可形成葡萄糖。
58、正常血糖、高血糖、糖尿病、低血糖早期症状、低血糖晚期症状
正常血糖:80~120mg/dL
高血糖:空腹时血糖超过130mg/dL
糖尿病:血糖含量长期高于160~180mg/dL,并表现出病症
低血糖早期症状:血糖含量小于50~60mg/dL
低血糖晚期症状:血糖含量小于45mg/dL
59、动物性食物、植物性食物
动物性食物中的蛋白质,所含的氨基酸种类比较齐全,比例更接近人体需要,所以营养价值较高。
植物性食物中的蛋白质,缺少人体的某些必需的氨基酸(玉米缺色氨酸;稻谷缺赖氨酸),因此,要合理地选择和搭配食物。
60、组织水肿的原因
细胞外液渗透压升高、毛细血管通透性增加,血浆渗透压降低、肾脏有病(急性肾小球肾炎)、过敏反应(花粉过敏)、静脉回流受阻、淋巴回流受阻等
61、有氧呼吸、无氧呼吸
62、能量供应、能量利用
能量供应:光合作用光反应、细胞呼吸(磷酸肌酸转移)形成ATP
能量利用:ATP水解释放能量用于细胞分裂、吸收矿质元素、肌肉收缩等生命活动。
63、同化作用、异化作用
同化作用(合成代谢):是指生物体把从外界环境中获取的营养物质转变为自身的组成物质,并且储存能量的过程。
异化作用(分解代谢):是指生物体能够把自身的一部分组成物质加以分解,释放出其中的能量,并且把分解产生的终产物排出体外的过程。
在新陈代谢中,同化作用和异化作用是同时进行的。
64、物质代谢、能量代谢
物质代谢:是指生物体与外界环境之间物质的交换和生物体内物质的转变过程。
能量代谢:是指生物体与外界环境之间能量的交换和生物体内能量的转变过程。
能量代谢总是伴随着物质代谢的进行而进行的,但能量不有循环利用。
65、自养型、异养型
自养型:以可见光或体外环境中无机物的氧化释放的化学能为能量来源、以环境中的二氧化碳为碳源来合成有机物,并且储存能量,这样的同化类型叫做自养型。(绿色植物、硝化细菌、固氮蓝藻)
异养型:只能将外界环境中现成的有机物作为能量和碳的来源,将这些有机物摄入体内,转变成自身的组成物质,并且储存能量,这样的同化类型叫做异养型。(动物、营腐生生活的真菌如酵母菌、青霉菌等、大多数种类的细菌如根瘤菌、圆褐固氮菌、金黄色葡萄球菌、黄色短杆菌、谷氨酸棒状杆菌、乳酸菌等。)
66、光能自养型、化能自养型
光能自养型(光合作用):以光为能量来源、以环境中的二氧化碳为碳源来合成有机物,并且储存能量。这种同化作用类型即为光能自养型。(绿色植物、蓝藻)
化能自养型:利用体外环境中的某些无机物氧化时所释放的能量,以环境中的二氧化碳为碳源来合成有机物,并且储存能量,这种合成作用叫化能自养,这种同化类型即为化能自养型。(硝化细菌)
67、需氧型、厌氧型、兼性厌氧型
需氧型:在异化作用过程中,必须不断地从外界环境中摄取氧来氧化分解体内的有机物,释放出其中的能量,以便维持自身的各项生命活动的进行,这种异化作用类型叫做需氧型。(如:绿色植物、绝大多数动物和微生物)
厌氧型:只有在无氧的条件下,才能将体内的有机物氧化分解,从中获得维持自身生命活动所需的能量,这种异化作用类型叫做厌氧型。(如:蛔虫、破伤风杆菌、甲烷细菌)
兼性厌氧型:在有氧的条件下,将糖类物质分解成二氧化碳和水;在无氧条件下,将糖类分解成二氧化碳和酒精。(酵母菌)
68、向性运动、感性运动、趋性
向性运动:植物体受到单一方向的外界刺激而引起的定向运动(向光性、向水性、向肥性、向地性等)
感性运动:植物体受到不定向的刺激而引起的反应(合欢、含羞草叶片的闭合和张开)。
趋性:是动物对环境因素刺激最简单的定向反应(昆虫和鱼类的趋光性、臭虫的趋热性、寄生昆虫的趋化性)
三者都属于应激性,都是对环境变化产生的适宜反应,是适应环境的不同方式。其根本原因是由遗传性决定的。
69、茎的背地性、根的向地性原理
受重力的作用,植物水平放置时,近地侧生长素分布多,远地侧生长素分布少。由于根和茎对生长素的敏感性不同,产生了不同的生长效应。根的近地侧生长素分布多,则抑制其生长;远地侧生长素分布少,则促进生长,结果表现出根的向地性。而茎近地侧生长素分布得多,生长快;远地侧生长素少,则生长慢,结果表现出茎的背地性。








