推荐阅读:
高考数学热点笔记
目录
1.高考数学重难点:
重点:函数,数列,三角函数,平面向量,圆锥曲线,立体几何。
难点:函数、数列、圆锥曲线。
2.高考数学考点:
(1)集合与命题:集合的概念与运算、命题、充要条件。
(2)不等式:概念与性质、均值不等式、不等式的证明、不等式的解法、绝对值不等式、不等式的应用。
(3)函数:函数的定义、函数解析式与定义域、值域与最值、反函数、三大性质、函数的零点、函数图象、指数与指数函数、对数与对数函数、函数的应用。
(4)三角比与三角函数:有关概念、同角关系与诱导公式、和、差、倍、半公式、万能公式、辅助角公式、求值、化简、证明、三角函数的图象与性质、三角函数的应用、反三角函数、最简三角方程。
(5)平面向量:有关概念与初等运算、线性运算、三点共线、坐标运算、数量积、三角形“四心”及其应用。
(6)数列:数列的有关概念、等差数列、等比数列、通项公式求法、数列求和、数列的应用、数学归纳法、数列的极限与运算、无穷等比数列。
(7)直线和圆的方程:方向向量、法向量、直线的方程、两直线的位置关系、线性规划、圆的方程、直线与圆的位置关系。
(8)圆锥曲线方程:椭圆的方程、双曲线的方程、抛物线的方程、直线与圆锥曲线的位置关系、轨迹问题、中点弦问题、圆锥曲线的应用、参数方程。
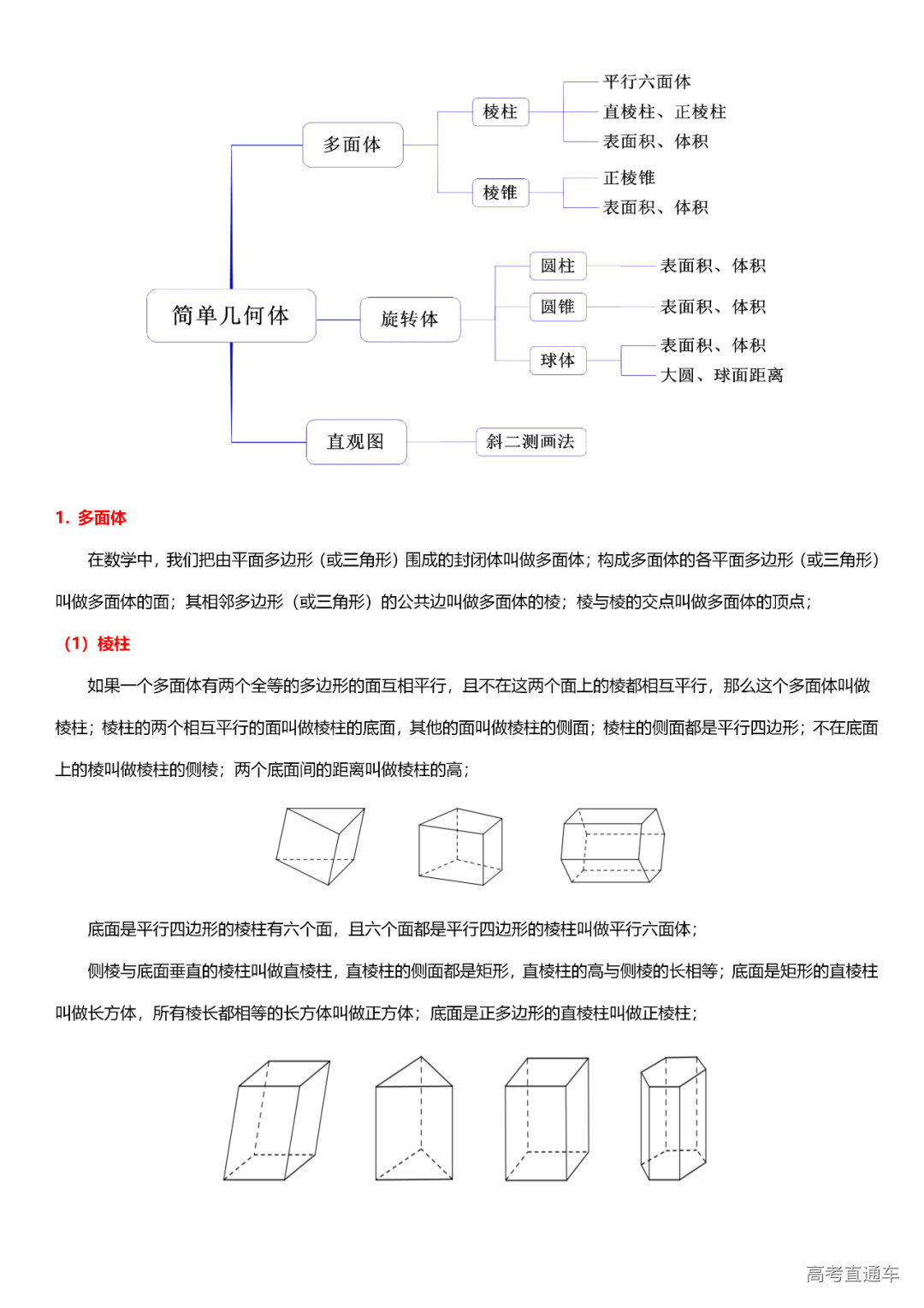
(9)立体几何与空间向量:空间直线、直线与平面、平面与平面、棱柱、棱锥、球与球面距离、几何体的三视图与直观图、几何体的表面积与体积、空间向量。
(10)排列、组合:排列、组合应用题、二项式定理及其应用。
(11)概率与统计:古典概型、系统抽样、分层抽样、互斥事件、对立事件、独立事件、平均数、中位数、众数、频率分布直方图。
(12)复数:复数的概念与运算、复数的平方根与立方根计算、实系数一元二次方程。
(13)矩阵与行列式初步:二元线性方程组、矩阵的基本运算、二阶行列式、三阶行列式、对角线法则、余子式与代数余子式。
(14)算法初步:流程图、算法语句、条件语句、循环语句。
正文
第5章
第12章 圆锥曲线
(3)抛物线方程
第14章 空间直线与平面
第15章 简单几何体



























































































