广州市高三语文中心组编写
2023年广州市普通高中毕业班综合测试(二) 作文题
23.阅读下面的材料,根据要求写作。(60 分)
语言文字运用 I 为我们讲述了“跨界者”钟扬的故事。在我们身边有勇敢的“跨界者”,也有兀兀穷年做好一件事的“守界者”。
请结合以上材料写一篇文章,体现你的感悟与思考,反映你的权衡与取舍。
要求:选准角度,确定立意,明确文体,自拟标题;不要套作,不得抄袭;不得搬用语言文字运用 I 的材料,不得泄露个人信息;不少于 800 字。
一、【样卷与评语】
广州市高三语文中心组编写
二、【题目解析】
广州市 2023 届普通高中毕业班综合测试(二)语文学科写作题,采用 2023 年四省适应性测试使用的新材料作文题型,即结合阅读材料、围绕给定的材料进行写作。
一、关于题意理解
本作文题由三部分组成,分别为材料、引导语和写作要求。
(一)对材料的理解
本题材料为一段文字,共两个句子。
第 1 个句子:语言文字运用 I 为我们讲述了“跨界者”钟扬的故事。
这个句子提示考生此写作材料与语言文字运用Ⅰ的内容相关,相关点在“跨界者”。
语言文字运用Ⅰ讲述了“跨界者”钟扬的三次“跨界”:大学学习期间,学习无线电电子学专业,横跨“无线电”和“电子学”两大学科;毕业后,因工作需要,从事植物学研究,将无线电电子学的知识应用到分子生物学、进化和生态学的研究中;又因兴趣爱好,业余时间,进行文学创作,翻译科普作品。这则阅读材料,既清晰地展示了钟扬三次“跨界”——专业“跨界”、学科“跨界”和领域“跨界”,也揭示了钟扬“跨界”的原因——需要与爱好;为考生明确了理解“跨界”的方向,打开了分析“跨界”的思路。
材料中“跨界”的“界”,指的就是边界、界限。“跨界”既可以指不同领域之间的融合,也可以指从一个领域到另一个领域的转移,还可以由考生进行自定义。
第 2 个句子:在我们身边有勇敢的“跨界者”,也有兀兀穷年做好一件事的“守界者”。
第 2 个句子由两个分句组成。第一个分句承接第 1 个句子,点明“跨界者”的两个特征:
一是“我们身边”,并不神秘,也不特殊,以引导考生联系身边现实、结合社会时代,展开分析思考;二是“勇敢”,强调“跨界”需要勇气,跳出自身的舒适区,属于一种勇敢的行为。第二个分句,提出“跨界者”的对立面——“守界者”,并以“兀兀穷年”高度概括了“守界者”的特点。“兀兀穷年”出自唐代韩愈的《进学解》,用以形容人用心劳苦地一年到头、年复一年地坚持做好一件事,突出了持之以恒、始终如一的坚守精神。
材料中的两句话,虽没有呈现观点,但通过“勇敢”和“兀兀穷年”同时表达了对“跨界者”与“守界者”的敬意。
综上所述,对材料的解读应该强调以下两点:
①“跨界者”与“跨界”,有着“跨”的勇毅、突破、发展、创新等,值得尊敬;
②“守界者”与“守界”,因为“守”的坚持、沉潜、深探、恒心等,值得尊敬。
(二)对引导语的理解
本作文题第二段为引导语,规定了写作任务。
请结合以上材料写一篇文章,体现你的感悟与思考,反映你的权衡与取舍。
(1)结合材料。
“结合材料”,有以下两个含义:一是要写作题中的材料为起点,作文的主题要由材料得出;中间要提到材料;结尾要回扣材料。不可置材料于不顾,不可抛开材料写作。二是既要结合材料的内容,也要结合材料的含意、逻辑关系及其情境。材料的内容是指“跨界”与“守界”方面的意义,含意是指材料的启示意义,即哲学意义、抽象意义、类比意义、扩展意义。
值得注意的是,语言文字运用Ⅰ中阅读材料的内容,可以直接提示考生理解“跨界”“跨界者”,也可以间接辅助考生理解“守界”“守界者”,考生可以其为写作的起点,也可以置之不理,自行构建“跨界”与“守界”内涵和外延。
(2)体现你的感悟与思考。
“体现”是指某种性质或现象在某一事物上表现出来。“你”是出题者对考生的代称。“感悟”指感想与领悟,属于形而上的抽象范畴,是内在感触与体悟之结果。“思考”指由此及彼的抽象延伸。“感悟与思考”不必面面俱到,即写出一个方面(感悟与思考之一)皆可。考生要在文章中体现自己的“感悟和思考”,就要围绕材料提供的“跨界”与“守界”的内容,予以合适的拓展、类比,站在时代的高度,给出青年人应有的思考和回答。
(3)反映你的权衡与取舍
“反映”是指表现出客观事物的本质。“权衡”原指秤锤和秤杆,一般比喻衡量、斟酌,即在对比中展现对不同事物、状态等的比较与考量。“取舍”指要或不要,即要做出判断,要呈现选择的结果,不能模棱两可,不能当“墙头草”,两边倒。考生要在文章中反映自己的“权衡与取舍”,就要围绕材料提供的“跨界”与“守界”的内容,在比较分析中做出选择,要分析选择的背景与前提,阐明选择的理由和依据。
对于写作引导语要整体观照与兼顾:“结合材料”,就是以材料为本,不能断章取义、不能另起炉灶;“感悟与思考”要做到思想积极健康向上、言之有物;“权衡与取舍”要做到观点鲜明,阐释充分,言之有据,言之成理。
(三)对写作要求的理解
写作要求,主要有三个方面。一是对写作角度选择、立意确定、标题拟写三个方面提出要求;二是对考生写作态度提出要求,明确反对套作,强调不得搬用语言文字运用 I 的材料,禁止抄袭和保证公平;三是对字数提出要求,不少于 800 字。
1.选准角度
要求把角度选准,指文章写作的切入角度准确精当。
2.确定立意
一般而言,可从正面立意,也可从反面立意。
就本题而言,更适合从正面立意,即围绕“跨界”与“守界”的核心内容及相关限制条件展开思考。
二 、关于是否符合题意
这道作文试题规定了下述四个方面的写作任务:
1.结合材料:要抓住材料的主要内容“跨界”与“守界”及其含意与逻辑展开写作。
2.体现你的感悟与思考:有真情实感,符合社会主义核心价值观,有时代精神,文风端正。
3.反映你的权衡与取舍:有真知灼见,展现全面认识事物、客观分析现象、多角度看待世界的思辨性思维特征。
4.联系现实,结合自身实际、时代社会,谈感悟与思考,
完成上述写作任务 1 和任务 2,即可视为“符合题意”;在此基础上,“内容项”评为一等文,须完成任务 3;“内容项”评为一等文中的“一等上”或“一等中”,还必须完成任务 4。
要言之,抓住材料的主要内容“跨界”与“守界”,思考什么是“跨界”,什么是“守界”?面对“跨界”与“守界”,有所权衡,有所取舍,在什么情况下做出取舍,为什么这样取舍?在此基础上,由此及彼作拓展,延伸至各行业、领域、界别、哲思,均视为“符合题意”。
(二)基本符合题意
1.没有结合材料,写感悟与思考。
2.只是扩展材料,没有写感悟与思考。
3.不符合情境,任务完成得不好。
4.对材料中给定正向材料(内容及含意)进行批评,对材料中给定反向材料(内容及含意)进行肯定与赞扬。
(三)偏离题意
1.完全抛开材料,另起炉灶。
2.思想不健康,违背社会主义核心价值观,违背公序良俗,没有底线思维。
3.残卷,没有完成写作任务。
4.白卷。
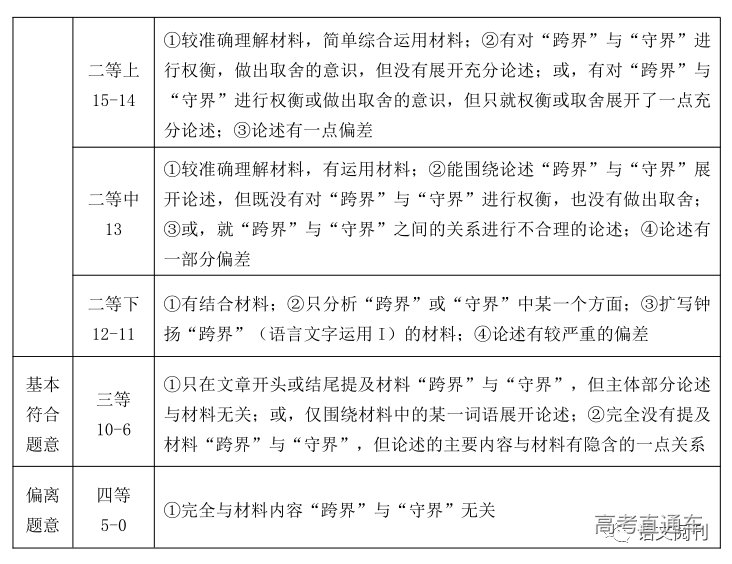
(四)“内容项”分等判断的具体表现
三、关于 “ 分等评分 ”
(一)基础等级
基础等级的评分,以题意、内容、文体、语言等为重点,全面衡量。内容项与表达项的评分应在相同或相邻的等级内,不得跨等评分。
(二)发展等级
发展等级分要与基础等级分相匹配。
发展等级的几个项目,其实体现的是作文中的亮点,依次有深刻、丰富、有文采、有创意等方面,只要有若干点突出就可以按等评分,其给分与内容和表达的给分一般来说是相应的。在符合题意的前提下,要鼓励考生作文出亮点。对于亮点突出,确实写得好的文章,就应该依据评分标准给予高分。
四、其他
(一)错别字扣分
缺标题扣 2 分;不足字数,每少 50 个字扣 1 分;每 1 个错别字扣 1 分,重复的不计;标点错误多的,酌情扣分。
(二)字数扣分
1.400 字以上的文章,按评分标准评分,扣字数分。(每少 50 个字扣 1 分)
2.400 字以下的文章,20 分以下评分,不再扣字数分。
3.200 字以下的文章,10 分以下评分,不再扣字数分。
4.只写一两句话的,给 1 分或 2 分,不评 0 分。
5.只写标题的,给 1 分或 2 分,不评 0 分。
6.与作文完全无关,甚至是调侃考试、调侃评卷老师的内容,可以打 0 分。
7.完全空白的,评 0 分。
(三)套作与抄袭判定
套作的,适当扣分;套作就是把预先准备好的作文材料,机械地理解作文题,生硬地套用。判定为套作是比较严重的,不应将套作的判定扩大化。
抄袭的,“基础等级”在第四等之内评分,“发展等级”不给分。判定为抄袭要有依据。
【评分标准】
(1)作文评价整体要求
文风端正,文脉清晰,文气顺畅。
思想积极向上,符合社会主义核心价值观;内容切合题意,符合试题的材料、情境与任务要求;观点明确,逻辑严密,结构严谨,论证充分,思考具有独立性;表达准确流畅,合理运用词语、句式、修辞等。
(2)作文等级评分标准
1.深刻:①透过现象看本质 ②揭示事物内在的关系 ③观点具有启发性
2.丰富:④材料丰富 ⑤论据充足 ⑥形象丰满 ⑦意境深远
3.有文采:⑧用词贴切 ⑨句式灵活 ⑩善于运用修辞手法 ⑪文句有表现力
4.有创意:⑫见解新颖 ⑬材料新鲜 ⑭构思新巧 ⑮推理想象有独到之处 ⑯有个性特征
(三)缺题目扣 2 分;不足字数,每少 50 字扣 1 分;每 1 个错别字扣 1 分,重复的不计;标点错误多的,酌情扣分。
(四)套作或文体不明确的,适当扣分;抄袭的,“基础等级”在第四等之内评分,“发展等级”不给分。


